| Passwort vergessen?
Sie sind nicht angemeldet. |  Anmelden

Sprache auswählen:

Wumpus Gollum Forum von
Wumpus Welt der (alten) Radios
Sie sind nicht angemeldet.
 Anmelden

Miniradio. Seite 90 einer Funkschau fehlt.
  •  
 1 .. 10 11 12 13 14
 1 .. 10 11 12 13 14
20.02.12 22:57
roehrenfreak

nicht registriert

20.02.12 22:57
roehrenfreak

nicht registriert

Re: Miniradio. Seite 90 einer Funkschau fehlt.

Hallo Björn,

hey - Chapeau! Das Radiochen schaut ja richtig klasse aus! Die Abstimmung ist, wenn ich das richtig sehe, bei Deinem Modell kapazitiv, oder? Und den Spulen nach zu urteilen im LW-Bereich - richtig?

Nun würden mich Empfangsberichte dazu natürlich interessieren. Und damit verbunden die Frage: Soll man bei zukünftigen Projekten auch die LW forcieren? Die Sache ist hier vor Ort nämlich die: Langwellensender sind rar vertreten. Soll man mit entsprechendem technischen Aufwand versuchen, mehr aus diesem Band zu kitzeln oder ist das eigentlich schon vergebliche Liebesmüh? Da wäre ich nun für jeden Ratschlag dankbar.


Freundliche Grüsse,
Jürgen rf

Der Pessimist nörgelt über den schlechten Wind
Der Optimist wartet auf besseren Wind
Der Realist richtet sein Segel optimal nach dem herrschenden Wind
(Seglerweisheit)

http://www.rettet-unsere-radios.de

!
!!! Fotos, Grafiken nur über die Upload-Option des Forums, KEINE FREMD-LINKS auf externe Fotos.    

!!! Keine Komplett-Schaltbilder, keine Fotos, keine Grafiken, auf denen Urheberrechte Anderer (auch WEB-Seiten oder Foren) liegen!
Solche Uploads werden wegen der Rechtslage kommentarlos gelöscht!

Keine Fotos, auf denen Personen erkennbar sind, ohne deren schriftliche Zustimmung.

Den Beitrag-Betreff bei Antworten auf Threads nicht verändern!
21.02.12 13:05
Pluspol 

500 und mehr Punkte

21.02.12 13:05
Pluspol 

500 und mehr Punkte

Re: Miniradio. Seite 90 einer Funkschau fehlt.

Hallo Björn

Dein Radio ist relativ klein und sehr ansehlich geworden.
Von diesen russischen Hütchen- Tansistoren habe ich noch eine ganz Menge rumliegen.
Sie stammen teils aus geschenkten oder ausgelagerten russischen Transistorradios, die andere nicht mehr wollten. Die MP15, MP14, MP40, MP41 sind die darin üblichen und meist verbauten NF-Transistoren.
Die P401, P402, P403 als neuere Variante die P422, P423 sind HF-Typen, die man ab dem P402(P422) vorzugsweise auch im Kurzwellenbereich einsetzen kann. Man findet die NF-Typen gleichermaßen als Vor-, Treiber- und Gegentaktendstufen.
Oft haben sie nur relativ kleine Stromverstärkung und auch relativ hohes Eigenrauschen.
Das müsste dann speziell an der NF-Vorstufe mit verschiedenen Exemplaren ausprobiert werden.
Da spielt aber auch der eingestellte Kollektorstrom mit hinein. Der sollte in NF-Vorstufenmöglichst klein gehalten werden, was dann aber eine entsprechend höhere Exemplar-Stromverstärkung braucht. Dein Gerät funktioniert schon und so bedarf es sicher keiner weiteren Experimente.
Mein Glückwunsch zum gut gelungenen Ge-Projekt.

Freundliche Grüße von Dietmar

21.02.12 14:20
Holzradio 

500 und mehr Punkte

21.02.12 14:20
Holzradio 

500 und mehr Punkte

Re: Miniradio. Seite 90 einer Funkschau fehlt.

Hallo zusammen, hallo Jürgen,
ja Langwelle ist richtig, dein geübter Blick trügt nicht. Die Rückkopplung (der Klingeldraht) bräuchte es garnicht unbedingt für den Ortssenderempfang aber sie verhilft zu guter Lautstärke. Wenn die Rückkopplung zu weit aufgedreht wird, bekommt unser Kater den "irren Blick" und er legt die Ohren an. Katzen mögen das scheinbar nicht. Ich höre seit Tagen Deutschlandradio Kultur. Ich werde vllt. noch ein richtiger feiner Kulturmensch... Etwas anderes empfängt das Radio momentan nämlich nicht (ohne externe Antenne). Den Ortssender habe ich dafür fast in UKW-Qualität. Kein Rauschen, keine Verzerrungen und natürlich auch kein Fading. Die Wiedergabe ist sehr klar und angenehm, da es keine schmalen Filter gibt - fast HIFI. Kein Kunststück bei nur ca. 30km zum Sender. Mit der Antennenspule habe ich mich mit ca. 200Wdg. etwas verschätzt. Sie wird durch die zweilagige Wicklung auch eine hohe Eigenkapazität haben. Die 177 kHz erwische ich daher schon bei nur knapp halb eingedrehten Drehko. Ich hatte auch schon mal den Drehko versuchsweise an der Auskoppelwicklung (60Wdg.). Dann ergibt sich Mittelwellenempfang. Ich werde das heute abend mal umschaltbar machen und testen. Meine russischen Transis freuen sich dann sicher über den sehr lauten Empfang von "Golos Rossii" aus Zehlendorf auf 693 kHz. Verschieben lässt sich die Spule leider nicht mehr auf dem Stab, da vermutlich zu stramm gewickelt und das Kerzenwachs zum fixieren der Enden ist reingelaufen. Also ein Fall für "nochmal neu"...

@Dietmar: ich habe eine schöne russische Seite mit den Datenblättern der Transistoren gefunden: http://lampilich.narod.ru/tr/tr_all.html
Bei meinen MP15 gibt es sogar Farbklekse für Stromverstärkung. Ich hatte ja weiter oben geschrieben, dass ich die Dimensionierung der Widerstände an die Transis jeweils angepasst habe. Es ging also nicht ohne Experimente. Sortiert, die mit der schlechteren Stromverstärkung nach hinten, habe ich sie auch. Also einfach austauschen geht nicht oder liefert schlechte Ergebnisse.
Meine verwendeten Transistoren wurden März/April 1964 hergestellt. Aus diesen schwarzen russischen Dingern baute man seinerzeit auch Sputniks und Lunochods.



Was mich besonders fasziniert, ist die Genügsamkeit dieser Schaltung was die Stromversorgung anbelangt. Mit einer Solarzelle hatte ich auch sofort lauten Empfang. Allerdings blubberte das Radio mit dieser hochohmigen Spannungsquelle wenn kein Akku gleichzeitig mit dran war.

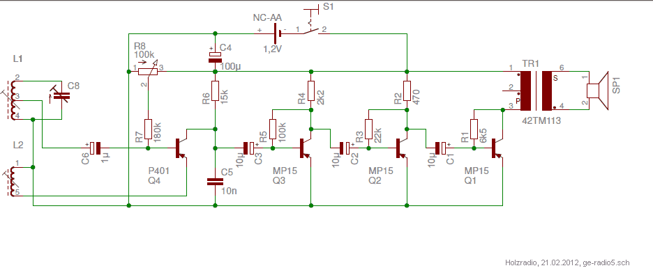
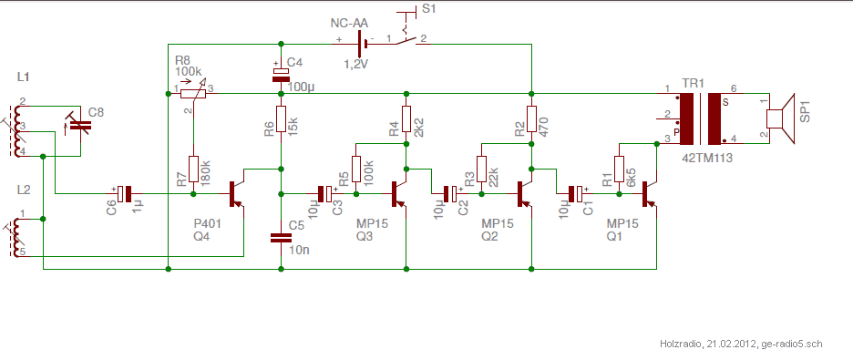
Ich hänge noch den aktuellen Schaltplan mit ran. Jürgen fragte ja nach der Dimensionierung und vielleicht findet es auch sonst noch jemand spannend...



VG Björn

Es strahlen die Sender Bild, Ton und Wort elektromagnetisch an jeden Ort
-Kraftwerk-


Zuletzt bearbeitet am 21.02.12 14:25

Datei-Anhänge
ge-radio5.jpg ge-radio5.jpg (398x)

Mime-Type: image/jpeg, 60 kB

ge-radio5.sch.gif ge-radio5.sch.gif (556x)

Mime-Type: image/gif, 13 kB

22.02.12 23:20
roehrenfreak

nicht registriert

22.02.12 23:20
roehrenfreak

nicht registriert

Re: Miniradio. Seite 90 einer Funkschau fehlt.

Hallo Björn,

ganz herzlichen Dank für die aufschlussreichenden Info's. Das Feld "Geradeausempfänger" lässt vortrefflich grossen Spielraum bei geringem Schaltungsaufwand. In diesem Zusammenhang denke ich natürlich besonders an das Spulenwickeln. Das ist schon ein wenig "tricky". Man kämpft ja dabei an mehreren Fronten gleichzeitig:
> Passt der Abstimmbereich?
> Setzt die Rückkopplung weich über den gesamten Abstimmbereich ein?
> Ist die Anpassung an den Transistor auch wirklich angepasst?
> Wo ist möglicherweise Verbesserungspotenzial? "Versuch macht kluch"

In der Tat tut sich besonders dem ambitionierten Einsteiger wie auch dem "alten Hasen" ein breites Experimentalspektrum auf...


Freundliche Grüsse,
Jürgen rf

Der Pessimist nörgelt über den schlechten Wind
Der Optimist wartet auf besseren Wind
Der Realist richtet sein Segel optimal nach dem herrschenden Wind
(Seglerweisheit)

http://www.rettet-unsere-radios.de

 1 .. 10 11 12 13 14
 1 .. 10 11 12 13 14
Transistor   Transistoren   Miniradio   Rückkopplung   Funkschau   funktioniert   Grüße   angeschlossenen   MW-Rückkopplungs-Einkreisaudion   Holland   vielleicht   rettet-unsere-radios   Freundliche   Basisvorwiderstand-Ankopplung   zusammen   zurück   Jürgen   Funkhäuser   Zink-Luft-Hörgerätezellen   Schaltung