| Passwort vergessen?
Sie sind nicht angemeldet. |  Anmelden

Sprache auswählen:

Wumpus Gollum Forum von
Wumpus Welt der (alten) Radios
Sie sind nicht angemeldet.
 Anmelden

Klangregister Bedienung
  •  
 1 2 3 4
 1 2 3 4
20.10.10 23:06
nobbyrad58 

500 und mehr Punkte

20.10.10 23:06
nobbyrad58 

500 und mehr Punkte

Re: Klangregister Bedienung

Hallo Joe !

9 KHz NF Bandbreite auf AM schön wär's . Die höchste Modulationsfrequenz beträgt 4,5 KHz * 2 Seitenbänder = 9 KHz . Diese max . Bandbreite der AM Sender muss sehr genau eingehalten werden , dafür ist schon einiger Aufwand nötig . Es gab natürlich auch reine AM Spitzengeräte ( Vorkriegsradios ) da wurde alles machbare herausgeholt zb . Bandbreitenregelung im ZF Teil , Schwundregelung auch NF seitig usw .

MFG Nobby

!
!!! Fotos, Grafiken nur über die Upload-Option des Forums, KEINE FREMD-LINKS auf externe Fotos.    

!!! Keine Komplett-Schaltbilder, keine Fotos, keine Grafiken, auf denen Urheberrechte Anderer (auch WEB-Seiten oder Foren) liegen!
Solche Uploads werden wegen der Rechtslage kommentarlos gelöscht!

Keine Fotos, auf denen Personen erkennbar sind, ohne deren schriftliche Zustimmung.

Den Beitrag-Betreff bei Antworten auf Threads nicht verändern!
21.10.10 06:22
wumpus 

Administrator

21.10.10 06:22
wumpus 

Administrator

Re: Klangregister Bedienung

Hallo zusammen,

es ist auch zu bedenken, daß auch reine AM-Radios auch TA-Funktion für Plattenspieler oder auch TB haben konnten. Dafür war ein Equalizer dann schon wieder sinnvoll.

Zur Begriffsbestimmung:
Mit Klangregister war eigentlich ein Schalt-Tastensatz gemeint. Reine Regler (früher nannte man auch Potentiometer "Regler", obwohl sie ja nicht selbstständig regelten, sondern von Hand gestellt werden mußten - also Einsteller waren) waren kein Klangregister, obwohl es aber wohl auch Geräte gegeben hat, die ohne NF-Tastensätze mit "Klangregister" beworben wurden.


Mit freundlichen Grüssen Rainer (Forum-Admin)

Möge uns die analoge Radio-Welle noch lange erhalten bleiben .

21.10.10 12:05
joeberesf 

500 und mehr Punkte

21.10.10 12:05
joeberesf 

500 und mehr Punkte

Re: Klangregister Bedienung

Hallo Nobby,

ja mit den 4,5kHz NF hast Du vollkommen recht. Da bleibt für die Klangregelung nicht viel Spielraum.

Den Einwurf von Rainer dazu finde ich auch interessant.

Noch zwei Fragen:

Externe TA und TB Eingänge müssten ja zeitlich ziemlich genau einzugrenzen sein. Gab es bei Vorkriegsmodellen
denn schon TA Eingänge ?

In welchem Bereich liegt denn die maximale Modulationsfrequenz auf KW ? Gilt die Bandbreite der Stationen
für alle AM- Bereiche bei 9kHz ?

Gruß

Joe

21.10.10 20:28
qw123 

500 und mehr Punkte

21.10.10 20:28
qw123 

500 und mehr Punkte

Re: Klangregister Bedienung

Wolle:
Die spezielle Form des Wunschklangregisters von Grundig findet sich auch in reinen AM- Empfängern. So haben die Modelle 4095WE und 4090WE ein fünfteiliges Reglernetzwerk, Empfangsbereich Mittelwelle und sechsmal Kurzwelle. Allerdings waren das Exportmodelle (USA), ...


Hallo zusammen,

von meinem in den USA lebenden Schwager weiß ich, daß Grundig-Röhrenradios ihrerzeit dort als hochwertig geschätzt wurden. Interessant in diesem Zusammenhang (Klangregister) ist, daß zu jener Zeit auch AM-Stationen in den USA mit dem vollen NF-Spektrum, also bis ca. 15kHz NF = 30kHz HF-Bandbreite, moduliert wurden. Trotz des Kanalrasters von 10kHz.

Interferenzen hat man offenbar dadurch vermieden, daß man räumlich benachbarten Stationen keine benachbarten Frequenzen zugeteilt hat. Außerdem gab es die noch heute gültige Obergrenze von 50kW für die Sendeleistung, die weder heute noch damals von allen Stationen voll ausgenutzt wird/wurde.

Soweit mir bekannt, wurde erst Anfang der 1990er-Jahre das NF-Spektrum der US-amerikanischen AM-Stationen auf maximal ca. 10kHz begrenzt. Also immer noch doppelt so viel wie hierzulande.
Ob das in jedem Fall ausgenutzt wird, kann ich nicht sagen. Ich erinnere mich aber noch an erstaunlich gut klingende AM-Übertragungen im Autoradio (in einem anderen Leben.... )

Grüße

Heinz

21.10.10 20:34
Wolle 

500 und mehr Punkte

21.10.10 20:34
Wolle 

500 und mehr Punkte

Re: Klangregister Bedienung

Hallo Heinz.

Vielen Dank für Deine Bemerkungen zum AM- Rundfunk in Amerika. Hierzulande ist es recht schwierig, dazu entsprechende Informationen zu finden.

Mit vielen Grüßen.
Wolle

21.10.10 23:17
nobbyrad58 

500 und mehr Punkte

21.10.10 23:17
nobbyrad58 

500 und mehr Punkte

Re: Klangregister Bedienung

Hallo Joe , Hallo an Alle !

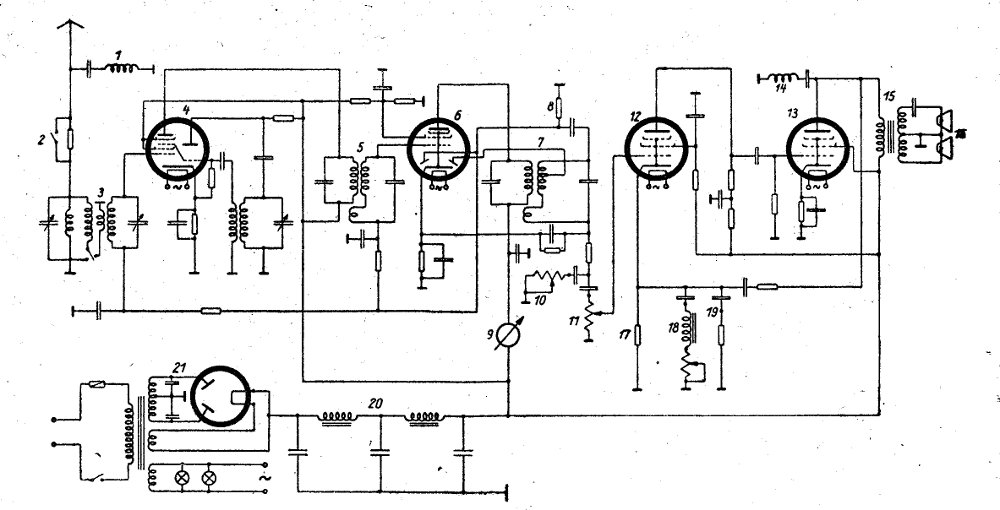
Es gab schon Vorkriegsmodelle mit sehr guten NF Teil , die hatten auch schon große Klangregel Möglichkeiten , mehre Lautsprecher , Frequenzabhängige Gegenkopplung , Bandbreitenregelung gutes Netzteil usw .
Hier ein Beispiel von einer Prinzipschaltung :




MFG Nobby

.

Datei-Anhänge
radio.jpg radio.jpg (323x)

Mime-Type: image/jpeg, 85 kB

22.10.10 12:46
joeberesf 

500 und mehr Punkte

22.10.10 12:46
joeberesf 

500 und mehr Punkte

Re: Klangregister Bedienung

Hallo Nobby, hallo zusammen,

danke für das Schaltbeipiel. Zu dem Thema Bandbreite und der davon abhängigen Übertragung
des NF Frequenzspektrums habe ich was im Netz gefunden.

Also auch bei Kurzwelle liegt die Bandbreite bei nur 9kHz. Ich hatte gedacht, dass die KW- Stationen eine
etwas größere Bandbreite hätten und deswegen hier eine Klangreglung mehr Sinn macht.

Gruß

Joe


Zitat: (gelöscht)

Admin: Zitate bitte nur mit Quellenangaben und zeilenmäßig nicht über 7 Zeilen. Zitate unterliegen wie vieles andere auch im WEB gewissen Rechtsnormen. Das gelöschte Zitat umfaßte 18 Zeilen und war ohne Quellenangaben.

22.10.10 15:06
roehrenfreak

nicht registriert

22.10.10 15:06
roehrenfreak

nicht registriert

Re: Klangregister Bedienung

Hallo zusammen,

in Europa ist das Frequenzraster und damit die Kanalbreite für die AM-Bereiche L/M/K auf 9kHz festgelegt worden. Deshalb auch die auf den ersten Blick "krummen" Frequenzen, deren Quersumme immer durch 9 "glatt" teilbar ist oder 9 beträgt. Beispiele: MW 1440kHz. 1+4+4+0 = 9. Oder 549kHz. 5+4+9=18; 18 geteilt durch 9 = 2. Ganz einfach also, oder?

Damit können die Seitenbänder nur +/- 4,5kHz um den Träger breit sein, was aber auch ein eher theoretischer Wert ist. Die NF-Filter können nicht bei genau 4,5kHz wie mit dem Messer abschneiden, sondern haben, der Physik folgend, abgerundete Flanken. Über 4,5kHz sollte nichts mehr herauskommen, weil sonst der/die Nachbarkanal/kanäle durch Übersprechen gestört werden.

Freundliche Grüsse,
Jürgen rf

Noli turbare circulos meos (Störe meine KREISE nicht! - Archimedes)

22.10.10 16:31
wumpus 

Administrator

22.10.10 16:31
wumpus 

Administrator

Re: Klangregister Bedienung

Hallo zusammen,
viele modernere Radios mit AM-Bereichen für weltweiten Einsatz haben ein umschaltbares Kanalraster 9 kHz und 10 khz für die PLL-Schaltungen, um den europäischen Bereich und die Übersee-Bereiche exakt einstellen zu können.

Auf KW ist der Kanalabstand (nicht ZF-Bandbreite) per Fakt auf 5 khz gesunken. Ein Blick in die Sender-Frequenzlisten der KW-Rundfunkanstalten zeigt das. Insofern überlagern sich in den (eigentlichen) 10 khz-KW-Bereichen Stationen tatsächlich im 5 khz-Raster. Die Durchlasskurven der meisten einfachen Radios haben erhebliche Restbandbreiten, bestenfalls gute Keramik- oder Mechanik-Filter-Geräte (z.B Collins) oder Trickschaltungen wie z.B. die seelige MHG-Schaltung von Saba oder Q-Multiplier (z.B. Amateurfunkgerät RX57 ) konnten die ZF-Kurven steiler hinbekommen. So gesehen, hört ein übliches alten Radio sowieso in den Nachbarkanal mit hinein.

MHG-Schaltung: http://www.oldradioworld.de/mhg.htm


Mit freundlichen Grüssen Rainer (Forum-Admin)

Möge uns die analoge Radio-Welle noch lange erhalten bleiben .

Zuletzt bearbeitet am 22.10.10 16:33

22.10.10 16:51
Klaus 

500 und mehr Punkte

22.10.10 16:51
Klaus 

500 und mehr Punkte

Re: Klangregister Bedienung

Hallo zusammen,

ergänzend sei angemerkt, dass der Begriff "Bandbreite" nicht bedeutet, dass außerhalb der Durchlasskurve eines Filters bzw. Vierpols nichts mehr durchgelassen wird, sondern lediglich die Eingangsspannung auf das 0,707 abgesunken ist. Daher können restliche Frequenzen - wenn auch stärker gedämpft - weiterhin passieren.
Die sich bei der grafischen Darstellung ergebende Kurve ist abhängig von der Güte bzw. von der Art und Ordnungszahl des Filter, z.B Butterworth-, Tschebyscheff-Filter u.a.m.

Viele Grüße
Klaus

 1 2 3 4
 1 2 3 4
Bedienung   Dunkelhochglanz-Goldleisten-Geräte   zusammen   Kombinationsmöglichkeiten   Magnettonabnehmersystem   Klangverschlechterungsregister   Verhinderungsmechanik   Sender-Frequenzlisten   Grundig-Röhrenradios   Bedienungsanleitung   Bandbreitenregelung   Klangregister   Enzeltastenbetätigung   Klangregisterschaltungen   Frequenzbanddarstellung   Mehrfachtastenkombination   Fünffachregelregister   Wunschklangregisters   Schaltungskonzeption   Mechanik-Filter-Geräte