| Passwort vergessen?
Sie sind nicht angemeldet. |  Anmelden

Sprache auswählen:

Wumpus Gollum Forum von
Wumpus Welt der (alten) Radios
Sie sind nicht angemeldet.
 Anmelden

Gleichstrom 220 Volt-Radio über Diode an das Wechselstromnetz?
  •  
 1 2 3
 1 2 3
19.02.14 13:15
wumpus 

Administrator

19.02.14 13:15
wumpus 

Administrator

Re: Gleichstrom 220 Volt-Radio über Diode an das Wechselstromnetz?

Hallo Heinz,

ich habe den Link derzeit inaktiv geschaltet, da der Umbauvorschlag indirekt mit dem hier besprochenen Thema zu tun hat und letztlich auch für den Bauvorschlag Restzweifel auftauchen. Obwohl ich damals bei 220 Volt Wechselspannungs-Input eine am Siebelko entstandene Gleichspannung von ca 170 Volt (im Betriebszustand und bei einem zusätzlichen 4 uF) messen konnte und der VE301G arbeitete.

Ich will das, auch aufgrund Deiner Simulationen aber nochmals genauer nachprüfen.



Gruß von Haus zu Haus
Rainer (Forumbetreiber)

!
!!! Fotos, Grafiken nur über die Upload-Option des Forums, KEINE FREMD-LINKS auf externe Fotos.    

!!! Keine Komplett-Schaltbilder, keine Fotos, keine Grafiken, auf denen Urheberrechte Anderer (auch WEB-Seiten oder Foren) liegen!
Solche Uploads werden wegen der Rechtslage kommentarlos gelöscht!

Keine Fotos, auf denen Personen erkennbar sind, ohne deren schriftliche Zustimmung.

Den Beitrag-Betreff bei Antworten auf Threads nicht verändern!
11.03.14 22:41
Mani

nicht registriert

11.03.14 22:41
Mani

nicht registriert

Re: Gleichstrom 220 Volt-Radio über Diode an das Wechselstromnetz?

Ich grüße alle Analogfreunde und hoffe, dass diese nie aussterben werden !

Gleichstromradio mit 220/230 Volt :

Trafo mit 150 - 160 Volt, Diode oder Vollweggleichrichter und Ladeelko (47 uF aufwärts)

wird die sicherste Methode sein, ein 220 V = Radio zu betreiben.



Gruß

Mani

Zuletzt bearbeitet am 11.06.14 02:02

08.02.15 11:24
Herrmann 

500 und mehr Punkte

08.02.15 11:24
Herrmann 

500 und mehr Punkte

Re: Gleichstrom 220 Volt-Radio über Diode an das Wechselstromnetz?

Hallo zusammen,

bei einem bayerischen Elektronikversandhaus gibt es preiswerte Trenntrafos ab 30VA mit einer aufgeteilten Sekundärwicklung 115+115V.

Diese kann man für eine Zweiweggleichrichtung nutzen.

Den Ladeelko würde ich sehr klein wählen so daß das "Tal" der Brummspannung bei Nennstrom knapp über den anvisierten 110V DC ist. Die komplette Brummspannung bzw. die Spannungsüberschuß (Scheitelwert ca. 150V) würde ich dann mit einem Hochvolt-Längsregler wegfiltern, der bei der kleinen Leistung des VE nur ca. 2W in Wärme umwandeln muß.

Übrigens, Gleichstrom-Lichtnetze wurde höchstwahrscheinlich durch Gleichtromgeneratoren (Hauptschluß- oder Compoundmaschine) gespeist. Alles andere hätte aufgrund der damaligen Gleichrichter-Technik wenig Sinn ergeben. Die Welligkeit der Generatorspannung ist sehr gering und hat ein Spektrum von einigen 100Hz bis in den kHz-Bereich, ist also leicht siebbar.

Gruß
Herrmann

08.02.15 12:05
Herrmann 

500 und mehr Punkte

08.02.15 12:05
Herrmann 

500 und mehr Punkte

Re: Gleichstrom 220 Volt-Radio über Diode an das Wechselstromnetz?

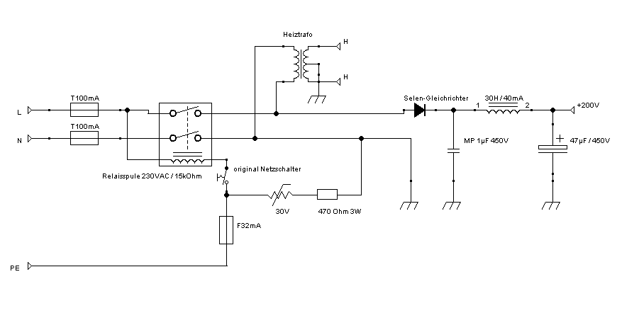
Alternativ kann ich einen "sicheren" Allstromnetzteil (richtiger wäre der Begriff "galvanisch netzgekoppelter Netzteil" da es ein reiner Wechselstromnetzteil ist) anbieten, den ich gerade für mein eigenes Radioprojekt entworfen habe. Dieser Netzteil kann - stilecht mit einem Selengleichrichter aufgebaut - in den VE integriert werden und hat einen sehr hohen Wirkungsgrad, vor allem, wenn ein separater kleiner Heiztrafo verwendet wird. Zudem werden die Faden-Katode-Strecken beider Röhren durch mittelpunktgeerdete Parallelheizung geschont und ein Durchschlag unwahrscheinlicher. (die schwächere Röhre benötigt natürlich 2 symm. Heiz-Vorwiderstände)
Es gibt eine große Auswahl an kleinen Printtrafos mit eine doppelten Sekundärwicklung, z.B. 9+9V, 12+12V, 15+15V u.s.w. welche für Alltromröhren in erdsymmetrischer Parallelheizung geeignet sind.

Die Reduzierung der Anodenspannung vom Netz-Scheitelwert auf verträgliche Werte erfolgt durch das Prinzip der Drosselsiebung mit einer sehr hohen Induktivität bei gleichzeitig sehr kleinem Ladekondensator. Weiterer Vorteil: Es gibt keinen nennenswerten Einschaltstromstoß.

Die Sicherheitsschaltung verhindert, daß das vollpolig schaltende Netzrelais anzieht, wenn die Netzphase am Chassis liegen würde oder der Schutzleiter unterbrochen ist.

Bei einer N-Leiter-Unterbrechung fließt der Betriebsstrom kurzzeitig über den Varistor durch die Relaissicherung "Flink 32mA" als Fehlerstrom über PE, was diese Sicherung zum Durchbrennen bringt und das Gerät nur noch einpolig mit der Netzphase verbunden ist, wodurch das Relais abfällt und es vollpolig vom Netz trennt.

Die Schaltung verursacht einen regulären Fehlertrom über PE von etwa 5mA, bei üblichen FI-Schutzschaltern mit I delta N 30mA unbedenklich ist.

Natürlich wird die Schaltung nie die Sicherheit bieten wie ein Gerät mit Trafo nach Schutzklasse 2 (Schutzisolation, Eurostecker). Bei groben Fehlern in der Hausinstallation (Netzphase auf PE) wird der Schutz komplett ausgehebelt, was dann aber auch für Schutzklasse-1-Geräte gilt.

Gruß
Herrmann



Zuletzt bearbeitet am 08.02.15 12:24

Datei-Anhänge
Allstromnetzteil.png Allstromnetzteil.png (422x)

Mime-Type: image/png, 9 kB

08.02.15 16:56
Herrmann 

500 und mehr Punkte

08.02.15 16:56
Herrmann 

500 und mehr Punkte

Re: Gleichstrom 220 Volt-Radio über Diode an das Wechselstromnetz?

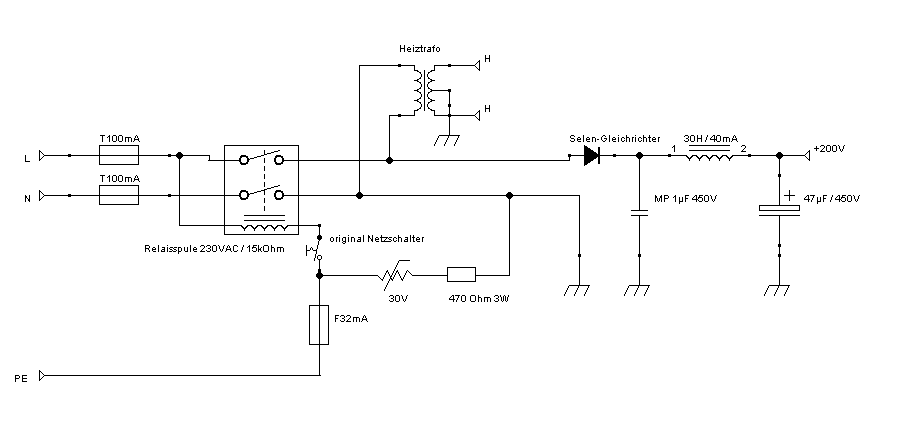
Nach längerem Durchspielen aller Fehlerszenarien wurde ich auf einen Mangel meines Alltromnetzteils aufmerksam. Bei einer N-Leiter-Unterbrechung wird die Sicherung F32mA ja benutzt, um die Relaisspule abzuschalten. Doch das Chassis ist jetzt noch über den relativ hochohmigen Pfad Relaisspule-Varistor mit der Netzphase verbunden. Das kann bei Chassisberührungen zu unangenehmen Körperströmen führen und im ungünstigsten Fall zu einem kurzzeitigen Einschalten des Relais, was den Körperstrom auf gefährliche Werte erhöht.

Die Verbindung vom Varistor zum Schutzleiter muß also immer bestehen bleiben, um die Berührungsspannung auf ungefährliche Werte zu begrenzen. Andererseits muß verhindert werden, daß der Betriebsstrom dauerhaft über den Schutzleiter fließt, denn das verstößt gegen dessen Sicherheitsphilosophie.

Daher mache ich mir die Verlustleistung des Varistors (dessen Nennspannung zu diesem Zweck auf 60V erhöht wurde) zunutze, um eine Multifuse-PTC-Sicherung durch thermische Kopplung zum Auslösen zu bringen. Zu beachten bei der Multifuse-Sicherung ist, daß sie, um die Auslösung beizubehalten, ständig einen "Heizstrom" von einigen mA fließen läßt. Daher darf man in diesem Fehlerfall das Relais nicht abschalten lassen, denn der "Heizstrom" der Multifuse würde die Relaisspule ohne parallele Last sofort wieder anziehen lassen, d.h., die Schaltung oszillieren, was den Komponenten auf Dauer nicht gut bekommen würde.

Ein Nebeneffekt der Multifuse ist, daß sie bei leichter Überlast bestimmungsgemäß die Abschaltung übernimmt und somit nicht mehr die Schmelzsicherung zu tauschen, sondern nur der Fehler zu beseitigen ist.

Eine passende Multifuse PTC-Sicherung mit 240V Nennspannung habe ich leider nicht beim Nordlicht sondern nur beim großen blauen Bayer gefunden.

Gruß
Herrmann

Datei-Anhänge
Allstromnetzteil.png Allstromnetzteil.png (380x)

Mime-Type: image/png, 9 kB

08.02.15 17:08
ingodergute 

Moderator

08.02.15 17:08
ingodergute 

Moderator

Re: Gleichstrom 220 Volt-Radio über Diode an das Wechselstromnetz?

Hallo Herrmann,

wir hatten das Thema "sicheres Allstromnetzteil" in einem anderen Thread ausreichend diskutiert und festgestellt, dass ein solches niemals die Sicherheit eines Trafonetzteils erreicht sondern nur vermeintliche "Sicherheit" suggeriert.

Ich hoffe Du nimmst es mir nicht übel, aber ich halte es für wenig hilfreich, diese Tatsache mit immer neuen "Schaltungskniffen" in Frage zu stellen.
Ströme in den Schutzleiter führen ohnehin in modernen FI-gesicherten Netzen zur Auslösung des FI-Schalters und sollten vermieden werden.

Das ändert nichts an der möglichen technischen Nützlichkeit Deiner Vorschläge zur Erzeugung der für Gleichstromradios erforderlichen Betriebsspannung.

Viele Grüße

Ingo.

08.02.15 17:37
Herrmann 

500 und mehr Punkte

08.02.15 17:37
Herrmann 

500 und mehr Punkte

Re: Gleichstrom 220 Volt-Radio über Diode an das Wechselstromnetz?

Hallo Ingo,

diese Sicherheitseinschränkung habe ich ja selbst erwähnt. Es ist völlig richtig, daß mein hier vorgeschlagenes Allstromnetzteil keiner Norm entspricht und nicht zulassungsfähig ist.

Es ist eher als Sicherheits-Erweiterung bestehender historischer Geräte ohne galvanische Netztrennung zu verstehen, die den technisch einfachen Charakter des Gerätes beibehalten soll.

Ich möchte daher alle bitten, eine erneute Grundsatzdiskussion über Sicherheit zu unterlassen, damit dieser Thread nicht geschlossen wird.

Das Thema sollte weiterhin sein "wie mache ich aus 230V AC möglichst leicht 220 oder 110V DC für den VE301G"

Gruß
Herrmann

 1 2 3
 1 2 3
Multifuse-PTC-Sicherung   Betriebs-Gleichspannung   Einweggleichrichtung   Gleichstrom-Lichtnetze   Wechselstromnetz   Brückengleichrichtung   N-Leiter-Unterbrechung   Anodenspannung   Primärseiten-Verarbeitung   Sicherheitseinschränkung   Einweg-Netzgleichrichter-Diode   welt-der-alten-radios   Sicherheits-Erweiterung   Gleichspannung   Volt-Radio   Versorgungsmöglichkeiten   Schutzklasse-1-Geräte   vollweg-gleichgerichteter   Gleichstrom   Spitzenleerlaufspannung