| Passwort vergessen?
Sie sind nicht angemeldet. |  Anmelden

Sprache auswählen:

Wumpus Gollum Forum von
Wumpus Welt der (alten) Radios
Sie sind nicht angemeldet.
 Anmelden

Lumophon 52W
  •  
 1 2 3
 1 2 3
09.09.08 20:46
roehrenfreak

nicht registriert

09.09.08 20:46
roehrenfreak

nicht registriert

Re: Lumophon 52W

Hallo zusammen,

nebenbei sei angemerkt, daß die Kapazität von "Quetschern" nicht zu unterschätzen ist wie der unscheinbar aussehende Rückkoppler vom VE beweist: Immerhin 150pF misst ein solches Exemplar auf meinem ESI 251-Digital Capacitance Meter. Bedingt durch die dichte Packung ("Quetschung", daher auch der Name!) erreichen sie hohe Kapazität bei kleinem Baumaß und sind zudem billig herzustellen! Nachteilig ist der höhere dielektrische Verlust, welcher durch das verwendete Isolationsmaterial verursacht wird.

MfG
Jürgen rf

Jeder Mensch kann irren, nur der Tor wird im Irrtum verharren (Cicero)

!
!!! Fotos, Grafiken nur über die Upload-Option des Forums, KEINE FREMD-LINKS auf externe Fotos.    

!!! Keine Komplett-Schaltbilder, keine Fotos, keine Grafiken, auf denen Urheberrechte Anderer (auch WEB-Seiten oder Foren) liegen!
Solche Uploads werden wegen der Rechtslage kommentarlos gelöscht!

Keine Fotos, auf denen Personen erkennbar sind, ohne deren schriftliche Zustimmung.

Den Beitrag-Betreff bei Antworten auf Threads nicht verändern!
09.09.08 22:05
DL7RR 

500 und mehr Punkte

09.09.08 22:05
DL7RR 

500 und mehr Punkte

Re: Lumophon 52W

Du sprichst ein wahres Wort gelassen aus lieber Jürgen rf,
aber versuch mal heute son Ding zu kaufen!

Entweder man sagt Dir "Hamwanich",kennen wir garnicht,was soll das sein??Oder man hat,aber Dir kommen die Tränen wenn Du den Preis dafür erfährst!!!


Liebe Grüße Bernhard



Die Antenne ist der beste HF-Verstärker!!!

09.09.08 22:10
Wolle 

500 und mehr Punkte

09.09.08 22:10
Wolle 

500 und mehr Punkte

Re: Lumophon 52W

Lieber Bernhard.

Nicht verzagen, Selbstbau wagen. Eine Milliarde Chinesen klatschen Beifall und bauen fleißig nach.--- Preis Ade.

Mit gequetschten Grüßen.
Wolle

09.09.08 22:24
DL7RR 

500 und mehr Punkte

09.09.08 22:24
DL7RR 

500 und mehr Punkte

Re: Lumophon 52W

Du Wolfgang,
ohne Scherz ich habe für meine Antenne mit Feederleitung ein zweibeiniges Collinsfilter (symetrisch) ,und die erforderlichen Drehkos selber zusammen gebaut.
Du kennst das besser als ich,in der Not schlägt der Deibel Fliegen tot,und bratet sie!!!


Liebe Grüße Bernhard



Die Antenne ist der beste HF-Verstärker!!!

09.09.08 22:32
Wolle 

500 und mehr Punkte

09.09.08 22:32
Wolle 

500 und mehr Punkte

Re: Lumophon 52W

Lieber Bernhard.

Das habe ich mir fast so gedacht.--- Deshalb ja auch mein Tipp.

Mit vielen Grüßen.
Wolfgang

10.09.08 11:07
JHG

nicht registriert

10.09.08 11:07
JHG

nicht registriert

Re: Lumophon 52W

Hallo zusammen, Jürgen rf hat Recht ( wie meistens ) ich habe die Dinger gemessen. Sie haben tatsächlich je 500 pF und sind i.O. Insoweit muss ich mich bei Rainer entschuldigen, da ich das von Ihm veröffentlichte Schaltbild diesbezügl. angezweifelt habe. Ich hätte nicht geglaubt, das Quetscher diese Kapazitäten erreichen können. Besitzt jemand Röhrendaten der REN804 ? Ich betreibe das Gerät derzeit mit der 904 in Ermanglung der 804. Vielleicht liegt hier auch ein Grund der frühen Schwing Neigung.
Grüsse Jürgen H.

10.09.08 12:12
Wolle 

500 und mehr Punkte

10.09.08 12:12
Wolle 

500 und mehr Punkte

Re: Lumophon 52W

Hallo Jürgen H.

Im Anhang findest Du die Daten der REN804 und der REN904.

Mit vielen Grüßen.
Wolle

Datei-Anhänge
aren804.jpg aren804.jpg (359x)

Mime-Type: image/pjpeg, 141 kB

aren904.jpg aren904.jpg (333x)

Mime-Type: image/pjpeg, 139 kB

10.09.08 13:56
JHG

nicht registriert

10.09.08 13:56
JHG

nicht registriert

Re: Lumophon 52W

Danke Wolfgang, den Werten nach kann ich keine Ursache für die übersteigerte Neigung zum Schwingen erkennen. Beide Röhren sind diesen Daten nach o. jedliche Änderung gegen einander tauschbar.
Viele Grüsse Jürgen H.

12.09.08 12:13
JHG

nicht registriert

12.09.08 12:13
JHG

nicht registriert

Re: Lumophon 52W

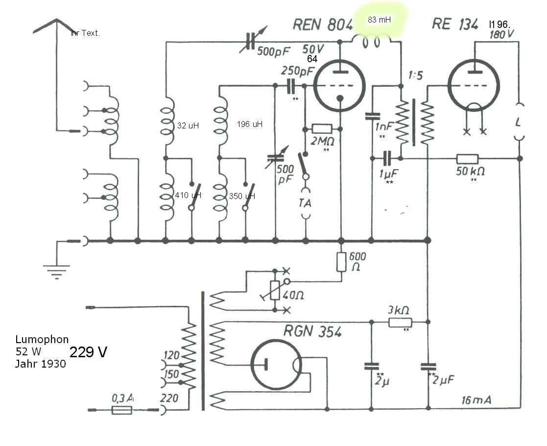
Hallo zusammen, ich bekomme das Ding einfach nicht in einen Zustand der mir gefällt. Selbst zu Testzwecken ein zusätzlicher 500 pf Kondensator in Reihe zu dem verbauten 500 pF Quetcher eingefügt, ändert am Verhalten kaum etwas. Die Schwingungen setzen viel zu schnell ein. Da das Gerät eigentlich ziemlich einfach ist, habe ich einmal alle gemessenen Werte in die Schaltung eingezeichnet. Ich hoffe, Rainer toleriert die Veröffentlichung der aus seiner CD stammenden Schaltung. An den passiven Bauteilen bedeuten ** entweder neu und/oder Wert stimmt. Besonders auffällig finde ich die hohe Induktivität der Drossel zwischen der Anode der REN und dem Kopplungstrafo 1:5. Macht der Wert von 83 mH wirklich Sinn ? Die anderen Induktivitätswerte erscheinen plausibel. Vielleicht habt Ihr noch eine Idee ?

Datei-Anhänge
52_w.jpg 52_w.jpg (345x)

Mime-Type: image/pjpeg, 122 kB

12.09.08 12:29
Wolle 

500 und mehr Punkte

12.09.08 12:29
Wolle 

500 und mehr Punkte

Re: Lumophon 52W

Hallo Jürgen H.

Vielleicht verzichtest Du mal versuchsweise auf die Drossel, oder Du schaltest einen kleinen Kondensator zwischen 47 und 100 pF zwischen Anode der Triode und Masse. Welche Röhre hast Du eingesetzt, 804 oder 904?

Mit vielen Grüßen.
Wolle

 1 2 3
 1 2 3
liebenswürdigerweise   Entdämfung-Effekten   Spulenkombination   Mögel-Dellinger-Effekt   Röhrenbestückung   Rentner-Beschäftigung   Rückkopplung   Induktivitätswerte   Lumophon   Original-Röhrentypen   Wiederherstellung   Schwingungsneigung   Gitter-Anodenkapazität   Zusammen   Isolationsmaterial   Interessanterweise   unterschiedlicher   Rückkopplungskondensator   Rückkopplungsdrehko   Eigenschwinkstelle