| Passwort vergessen?
Sie sind nicht angemeldet. |  Anmelden

Sprache auswählen:

Wumpus Gollum Forum von
Wumpus Welt der (alten) Radios
Sie sind nicht angemeldet.
 Anmelden

Detektoren mit selbsterzeugter Spannung
  •  
 1 .. 6 7 8 9 10 .. 15
 1 .. 6 7 8 9 10 .. 15
21.12.10 20:36
Bennybuis

nicht registriert

21.12.10 20:36
Bennybuis

nicht registriert

Re: Detektoren mit selbsterzeugter Spannung

Hallo Rainer,

ja das weiß ich, zwei Antennen wären besser, aber die zwei Frequenzen, die ich gebrauchen will liegen so weit auseinander, das es bestimmt möglich ist. Der starke Ortssender ist auf 675KHZ, mein Lieblingssender auf 1586 KHZ. Hier ist ein Foto vom Stromversorgungsempfänger, ohne Last habe ich so 1,7 Volt.

Datei-Anhänge
IMG_1667.jpg IMG_1667.jpg (399x)

Mime-Type: image/jpeg, 75 kB

!
!!! Fotos, Grafiken nur über die Upload-Option des Forums, KEINE FREMD-LINKS auf externe Fotos.    

!!! Keine Komplett-Schaltbilder, keine Fotos, keine Grafiken, auf denen Urheberrechte Anderer (auch WEB-Seiten oder Foren) liegen!
Solche Uploads werden wegen der Rechtslage kommentarlos gelöscht!

Keine Fotos, auf denen Personen erkennbar sind, ohne deren schriftliche Zustimmung.

Den Beitrag-Betreff bei Antworten auf Threads nicht verändern!
21.12.10 21:31
wumpus 

Administrator

21.12.10 21:31
wumpus 

Administrator

Re: Detektoren mit selbsterzeugter Spannung

Hallo Bernd,
das wird nicht gut funktionieren mit einer Antenne an zwei Kreisen. Parallel-Schwingkreis 1 schliesst alle Frequenzen ausser seiner Resonanzfrequenz kurz. Schwingkreis 2. macht es umgekehrt. Also: Beide Kreise direkt einer Antenne (wenn sie NICHT auf der selben Frequenz sind) blockieren sich als starke Daempfung!


Gruß von Haus zu Haus Rainer (Forum-Betreiber)

Möge kein Mögel-Dellinger-Effekt auftreten.

Zuletzt bearbeitet am 22.12.10 07:36

21.12.10 21:46
Bennybuis

nicht registriert

21.12.10 21:46
Bennybuis

nicht registriert

Re: Detektoren mit selbsterzeugter Spannung

Hallo zusammen,

die zwei Fotos zeigen mein zwei Transistor Mittelwelle Reflex Radio. Das funktioniert sehr gut und kann mit Ausgangsübertrager auch Lautsprecher ansteuern. Das Radio habe ich schon lange und im täglichem Gebrauch, bis heute hatte es einen Festkondensator und war auf meinen Lieblingssender eingestellt, heute habe ich einen Drehkondensator montiert, das Radio kann jetzt das gesamte Mittelwellenband empfangen. Sorry, ist bisschen "Off Topic", jetzt bastle ich wieder an meinem Detektor.

Datei-Anhänge
IMG_1668.jpg IMG_1668.jpg (357x)

Mime-Type: image/jpeg, 65 kB

IMG_1669.jpg IMG_1669.jpg (406x)

Mime-Type: image/jpeg, 63 kB

22.12.10 05:22
Bennybuis

nicht registriert

22.12.10 05:22
Bennybuis

nicht registriert

Re: Detektoren mit selbsterzeugter Spannung

Hallo Rainer, hallo zusammen,

habe den zweiten Empfänger so gut als fertig. Will probieren, diesen Empfänger mit vielleicht einem nF an die Außenantenne zu koppeln, gelingt mir das nicht, muss ich entweder im Zimmer eine Antenne spannen oder eine Rahmenantenne bauen, irgendwelche Vorschläge?


Viele Grüße,


Bernd

22.12.10 07:49
wumpus 

Administrator

22.12.10 07:49
wumpus 

Administrator

Re: Detektoren mit selbsterzeugter Spannung

Bennybu

...Will probieren, diesen Empfänger mit vielleicht einem nF an die Außenantenne zu koppeln, ..

[/quote:


Hallo Bernd,
1 nF ist fuer eine MW-Antenne wie eine direkte Drahtverbindung.
Die Aussen-Antenne wuerde ich fuer die Stromerzeugung nehmen. Fuer innen geht eine Rahmenantenne oder eine Haushaltsfolienantenne gut.

Gruß von Haus zu Haus Rainer (Forum-Betreiber)

Möge kein Mögel-Dellinger-Effekt auftreten.

22.12.10 09:11
joeberesf 

500 und mehr Punkte

22.12.10 09:11
joeberesf 

500 und mehr Punkte

Re: Detektoren mit selbsterzeugter Spannung

Hallo Rainer, hallo Bernd,

ich habe relativ gute Ergebnisse mit folgendem Antennenaufbau.
Ich konnte am 19.12 um 21:00 bei ca. 81 microwatt / ca. 90uA bei 0.9V / max. Spannung unbelastet 10.5V
ca. 8 Stationen selektieren. Ohne Goldcap

Eine gute Jahreszeit für diese Versuche. Viel Erfolg

Joe

Datei-Anhänge
Antenne.JPG Antenne.JPG (328x)

Mime-Type: image/pjpeg, 20 kB

22.12.10 11:25
wumpus 

Administrator

22.12.10 11:25
wumpus 

Administrator

Re: Detektoren mit selbsterzeugter Spannung

Hallo Joe,
das kann man so machen. Entsteht doch durch Deinen 1 nF (an der Masseseite des Kreises 2) und der losen Umschlingung der Antenne des Gesamtgebildes mit dem Koppeldraht eine recht geringe Gesamtkoppelkapazität (vielleicht um 25-75 pF) am Stromversorgungskreis. Trotzdem nimmt der Empfangskreis (am wenigsten auf seiner Empfangsfrequenz) doch ein wenig Energie weg. Man könnte das Gleiche erreichen, wenn man schwach induktiv koppeln würde.

Es ist nur so, wenn man nicht einen vollen Sender direkt vor der Haustür hat, hat man eigentlich im Stromversorgungskreis nicht zu "verschenken". Der sollte so hochwertig und parasitär möglichst unbelastet bleiben. Leider kann man nicht immer zwei Antennen aufbauen, kommt immer darauf an, was man für dem Stromversorgungskreis in der Nähe hat. Gibt es dort einen starken LW, KW oder gar UKW oder TV-Sender, kann man auch diese mit einem Resonanzkreis gezielt "anzapfen". Muss also nicht immer MW - MW sein. Hauptsache, es entsteht eine möglichst hohe und belastbare Stromversorgungs-Spannung.

Mein Einwand gegen eine Antenne für zwei Kreise richtetet sich gegen DIREKT (festgekoppelte) Verbindung der Antenne mit den beiden Kreisen.

Auch nochmals an dieser Stelle: Bitte die eventuell gültigen gesetzlichen Norm im Test-Land achten....


Gruß von Haus zu Haus Rainer (Forum-Betreiber)

Möge kein Mögel-Dellinger-Effekt auftreten.

Zuletzt bearbeitet am 22.12.10 11:27

22.12.10 11:49
Bennybuis

nicht registriert

22.12.10 11:49
Bennybuis

nicht registriert

Re: Detektoren mit selbsterzeugter Spannung

Hallo Rainer, hallo Joe,

ich will beide Kreise sicher nicht fest koppeln, mein Radio soll nur auf 675 KHZ den Strom beziehen und auf 1586 KHZ soll der Empfänger Nummer zwei laufen, mein Lieblingssender. Ich wollte mit 1 nF oder vielleicht nur mit 100 pF koppeln, der Versuch wird es zeigen. Gelingt es mir nicht, werde ich eine Rahmenantenne bauen, warum nicht.

Vielen Dank für alle Hilfe, die ich bekomme.


Viele Grüße,


Bernd

22.12.10 19:03
joeberesf 

500 und mehr Punkte

22.12.10 19:03
joeberesf 

500 und mehr Punkte

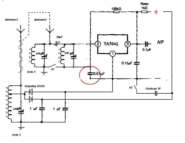
Re: Detektoren mit selbsterzeugter Spannung

Hallo Rainer, hallo Bernd,

hier mal mein Prinzipschaltbild. Ich habe den Kondensator nicht selbst erfunden,
der stammt aus der Applikation des TA 7642. Allerdings ist mir ein kl. Fehler unterlaufen,
die direkte Masse der HF- Spannungsgewinnung ist noch über 1uF der Spannungsverdopplung
gegen Masse getrennt und er hat nicht 1nF sondern 10nF !

Die Erde 1 benutze ich nur wenn der TA7642 vom 1F Goldcap gespeist wird. Ansonsten ist Erde 2
in der Konfiguration, die Haupterde. Es ist eigentlich ein Zweikreiser, der aber auch als Einkreiser genutzt
wird.

In Deutschland dürfen solche Schaltungen wohl nur zu Testzwecken und in einem sehr kurzen Zeitintervall
durchgeführt werden !! Bitte beachten !!

Gruß

Joe

Datei-Anhänge
Aplikation TA7642.JPG Aplikation TA7642.JPG (406x)

Mime-Type: image/pjpeg, 47 kB

22.12.10 19:24
joeberesf 

500 und mehr Punkte

22.12.10 19:24
joeberesf 

500 und mehr Punkte

Re: Detektoren mit selbsterzeugter Spannung

Nachtrag:

Hallo zusammen,

alle Detektorfreunde die gern mit Siliziumdioden experimentieren, können in einem
100uF C die Ladung speichern und dann als Vorspannung 0.7V einsetzen. Der Stromverbrauch
bei diesen Schaltungen ist so gering, dass nach erfolgter Ladung die HF- Einspeisung umgesteckt wird
und die Antenne für den Detektorempfang genutzt wird. Die Ladezeit auf einen 100uF ist nicht besonders lang.

Auch eine schönes Experiment ! Denn euer Detektor mit Vorspannung braucht keine Batterie

Gruß

Joe

 1 .. 6 7 8 9 10 .. 15
 1 .. 6 7 8 9 10 .. 15
Spannung   Detektor   Mögel-Dellinger-Effekt   Dietmar   Spannungsverdopplerschaltungen   bearbeitet   Forum-Betreiber   selbsterzeugter   Funktioniert   Detektoren   Kollektor-Emitterspannung-Spannung   Eigenspannungserzeugungsversuche   vielleicht   selbst-Versorgungsspannungs-Erzeuger   Antenne   Transistoren   zusammen   Grüße   transistor   Schaltung