| Passwort vergessen?
Sie sind nicht angemeldet. |  Anmelden

Sprache auswählen:

Wumpus Gollum Forum von
Wumpus Welt der (alten) Radios
Sie sind nicht angemeldet.
 Anmelden

Alexanderson-Day in Grimeton
 1 2 3 4 5 6
 1 2 3 4 5 6
26.06.11 12:15
ingodergute 

Moderator

26.06.11 12:15
ingodergute 

Moderator

Alexanderson-Day in Grimeton

hallo zusammen,

ich hatte in Grimeton (Schweden) angefragt, ob im Sommer der Maschinensender senden wird.

Zitieren:
Hello,
I visited your impressive radio station last year for the first time. Could you please tell me if and when a world wide transmission is celebrated in summer this year. I would like to receive this transmission on air.

With best regards Ingo.
..............................................................................................................
Antwort:

Dear Ingo,

The Alexanderson Day takes place 3rd of July 10 am - 4 pm (local time).

The long wave transmitter will be used for transmitting at 11 am and 2 pm (local time). The organizer of the Alexanderson Day is the association Alexander (www.alexander.n.se), whom you can contact by info@alexander.n.se for more detailed information.

Med vänliga hälsningar/ Kindly Regards

Jennie Helin
Tel/Ph: +46(0)340-674190
E-mail: jennie.helin@grimeton.org
Web: www.grimeton.org

World Heritage Grimeton
Radiostationen 72
432 98 Grimeton
Sweden
Am 3. Juli jeweils um 11 und um 14 Uhr MESZ (also 9 und 12 Uhr UTC) wird es also eine Sonderaussendung auf 17,2 kHz in CW (Morse Code) zu Ehren des Alexanderson Days geben (jeweils 30 min vorher wird der Sender zum Abgleichen eingeschaltet - also auch Gelegenheit den Empfänger abzustimmen). Die nächste planmäßige Sendung gibts dann wieder am 24.12. .

Ich bastel mir gerade einen passenden Empfänger dazu mit sehr großem Ferritstab. Demnächst folgen Bilder und Kurzbeschreibung. Im Urlaub auf Rügen werde ich wohl gute Voraussetzungen für einen Empfang haben.

Viele Grüße

Ingo.
_______________________
Schwertfische zu Flugenten!

Zuletzt bearbeitet am 26.06.11 12:45

!
!!! Fotos, Grafiken nur über die Upload-Option des Forums, KEINE FREMD-LINKS auf externe Fotos.    

!!! Keine Komplett-Schaltbilder, keine Fotos, keine Grafiken, auf denen Urheberrechte Anderer (auch WEB-Seiten oder Foren) liegen!
Solche Uploads werden wegen der Rechtslage kommentarlos gelöscht!

Keine Fotos, auf denen Personen erkennbar sind, ohne deren schriftliche Zustimmung.

Den Beitrag-Betreff bei Antworten auf Threads nicht verändern!
26.06.11 12:23
Martin.M 

500 und mehr Punkte

26.06.11 12:23
Martin.M 

500 und mehr Punkte

Re: Alexanderson-Day in Grimeton

hallo Ingo,

ich hab Radios in der Sammlung die das von sich aus können.
Werde diesmal einen Debeg (Siemens) E566 auf die Lauer legen. Das Radio ist bekannt als Regenbogenradio
Gehört zur Familie der Schiffsempfänger, davon können viele Längstwelle.
Auf dem Dach ist eine Langdrahtantenne.
nette Grüße
Martin

Zuletzt bearbeitet am 26.06.11 12:25

26.06.11 12:56
ingodergute 

Moderator

26.06.11 12:56
ingodergute 

Moderator

Re: Alexanderson-Day in Grimeton

Hallo Martin,

hat Dein Empfänger einen BFO, damit Du das unmodulierte Signal hören kannst? Ich überlege immer noch, auf welche Art ich das Signal hörbar mache. Entweder setze ich es einfach in einen Bereich um, in dem mein Weltempfänger (Grundig Satellit 700 oder Sangean ATS909) empfängt, oder ich mische selbst herunter auf eine hörbare Frequenz.

Das Ergebnis will ich aufzeichnen und anschließend mit einer Software am Notebook in Text wandeln (falls meine bescheidenen Restkenntnisse eine Echtzeitdekodierung im Kopf nicht zulassen).

Gruß Ingo.
_______________________
Schwertfische zu Flugenten!

26.06.11 13:13
Martin.M 

500 und mehr Punkte

26.06.11 13:13
Martin.M 

500 und mehr Punkte

Re: Alexanderson-Day in Grimeton

hallo Ingo,

der Regenbogen hat dafür einen Regler, A1 Tonhöhe.
Schalten Bereich1: 14-21kHz, Regenbogen unten auf 17 drehen, Feinabstimmung bis er da ist
Es riecht nach heißen Röhren und Pertinax, wenig Rauschen, guter Klang. Störbegrenzer soll AN.
Eichmarkengeber hat er auch mit, und eine EM34. Ein herrliches SWL Radio !

-----

Wolna K , russischer Boatanchor, Schiffsradio:

1.) Waschmaschinentrommel auf Bereich1, 12-60kHz drehen *rumms
2.) Bandbreite auf schmal, 0.5kHz
3.) auf der Halbkreisskala 17,2 finden
4.) BFO an, der russisch beschriftete BFO Knopf für die Tonhöhe.

dickes Wolna brauchen ca 15min bis warm. Wenns nicht klappt, Wodka

----- Collins Radio R389

An, 20min warmup,
Frequenz mechanisch digital einstellen, Frqu. Range auf 1: 15-500kHz,
Audio Response = medium,
BFO = ON,
Bandbreite je stärker das Signal ist desto schmaler ist besser,
BFO Pitch Ton einstellen,
Limiter ziemlich auf, RF Gain ganz auf, zuhören.
Der alte Collins ist einsamer Meister in dieser Klasse, außer beim Gewicht, da führen die Russen
Das Tauchkreisgetriebe im R389 ist eine Show die ihresgleichen sucht.

Vorglühen ist bei allen Pflicht weil die Oszillatoren bei der engen Bandbreite supergenau stehen müssen.


nette Grüße
Martin

Zuletzt bearbeitet am 26.06.11 14:03

01.07.11 01:55
ingodergute 

Moderator

01.07.11 01:55
ingodergute 

Moderator

Re: Alexanderson-Day in Grimeton

Hallo zusammen,

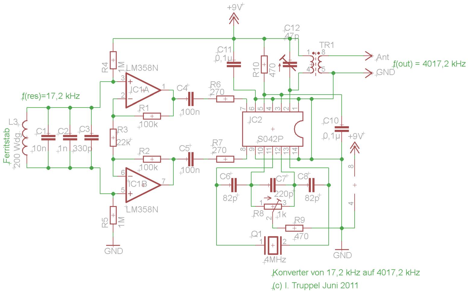
mein VLF-Konverter ist fertig. Er sammelt das Magnetfeld des 17,2 kHz Maschinensenders mittels eines großen Ferritstabes (ca. 200mm x ca. 30mm) auf dem sich 200 Windungen 0,5mm CuL Draht befinden und der mit seiner Parallelkapazität auf 17,2 kHz abgestimmt ist.
Seine Spannung wird von einem FET-Operationsverstärker auf die 6-fache Spannung verstärkt und ein integrierter Mischer S042P, der auch gleich einen 4 MHz Quarzoszilator beinhaltet setzt die Eingangsfrequenz auf 4017,2 kHz um. Diese werden dann mit dem Weltempfänger (Mode: Einseitenband - LSB) empfangen. Der symmetrische als Instrumentationsverstärker arbeitende FET-OV sorgt schon dafür, dass elektrostatische Gleichtaktfelder nicht empfangen werden. Zusätzlich habe ich um den Ferritstab eine Windung Kupferfolie überlappend gelegt, ohne die beiden Enden zu verbinden, so dass keine Kurzschlusswindung entsteht. Diese Folie ist an Masse gelegt und schirmt die Wicklung gegen statische Felder ab. Bringe ich eine Leitung mit 17,2 kHz Signal und 1 V Amplitude wenige Zentimeter an den Ferritstab, so empfange ich nichts, die Abschirmung ist nahezu perfekt.
Die Schaltung ist in ein mit Masse verbundenes Weißblechgehäuse gelötet. Das "Gehäuse" ist erstmal eine Eisverpackung.

Stelle ich an meinem Generator GF21 17,2 kHz ein mit einer Ausgangsamplitude von nur 10µV und lege eine Kurzschlusschleife in die Nähe des Ferritstabes, so kann ich das Signal sicher hören. Ebenso kann ich natürlich alle möglichen Störquellen detektieren wie z.B. Horizontaltrafos konventioneller Fernsehgeräte.

Ich bin schon sehr auf den Empfang der Sondersendung am Sonntag gespannt.












Viele Grüße Ingo.

PS.: Alle Bildrechte liegen bei mir und die Bilder dürfen beliebig kopiert oder weitergegeben werden.

_______________________
Schwertfische zu Flugenten!

Datei-Anhänge
konv17_2.jpg konv17_2.jpg (745x)

Mime-Type: image/pjpeg, 98 kB

vlf001.jpg vlf001.jpg (558x)

Mime-Type: image/pjpeg, 95 kB

vlf002.jpg vlf002.jpg (534x)

Mime-Type: image/pjpeg, 74 kB

vlf003.jpg vlf003.jpg (532x)

Mime-Type: image/pjpeg, 97 kB

vlf004.jpg vlf004.jpg (556x)

Mime-Type: image/pjpeg, 75 kB

01.07.11 06:26
wumpus 

Administrator

01.07.11 06:26
wumpus 

Administrator

Re: Alexanderson-Day in Grimeton

Hallo Ingo,
ich wünsche viel Erfolg bei den Empfangsversuchen. Wäre es nicht günstiger, einen Nachsetzer zu nehmen, der über ein schmales CW-Filter verfügt, um das letzte herauszuholen?


Gruß von Haus zu Haus Rainer (Forum-Betreiber)

Rettet den analogen deutschen AM / FM - Rundfunk!:
www.rettet-unsere-radios.de

01.07.11 07:21
ingodergute 

Moderator

01.07.11 07:21
ingodergute 

Moderator

Re: Alexanderson-Day in Grimeton

wumpus:
Wäre es nicht günstiger, einen Nachsetzer zu nehmen, der über ein schmales CW-Filter verfügt, um das letzte herauszuholen?
Hallo Rainer,
das wird NF-seitig die Software auf dem Notebook erledigen. Ich wollte das CW-Signal mit einem Soundkarten-orientierten Programm, das den Morsecode in Klarschrift wandelt, sichtbar machen. Meine CW-Kenntnisse sind leider nur rudimentär. Die will ich erst noch wieder auffrischen.

Viele Grüße

Ingo.

_______________________
Schwertfische zu Flugenten!

01.07.11 08:39
Martin.M 

500 und mehr Punkte

01.07.11 08:39
Martin.M 

500 und mehr Punkte

Re: Alexanderson-Day in Grimeton

hallo Ingo,

klasse was du da ge bastelt hast.
Macht es keinen ernstzunehmenden Offset? Ich seh 5% Widerstände,
hätte R1 bis R5 Metallfilm genommen und den 22k als Trimmer ausgeführt mit Schleifer an Masse.

nette Grüße
Martin

01.07.11 11:03
ingodergute 

Moderator

01.07.11 11:03
ingodergute 

Moderator

Re: Alexanderson-Day in Grimeton

Hallo Martin,

danke für die Blumen, ja hat auch Spaß gemacht.

Martin.M:
Macht es keinen ernstzunehmenden Offset? Ich seh 5% Widerstände, hätte R1 bis R5 Metallfilm genommen und den 22k als Trimmer ausgeführt mit Schleifer an Masse.
Nein, der "Offset" würde sich ja nur als mangelnde Gleichtaktunterdrückung bemerkbar machen und damit als Empfindlichkeit für elektrische Felder. Aber damit habe ich kein merkliches Problem. Der Konverter reagiert wunschgemäß weitgehend nur auf die magnetische Feldkomponente.

Viele Grüße

Ingo.
_______________________
Schwertfische zu Flugenten!

Zuletzt bearbeitet am 01.07.11 11:04

02.07.11 00:17
nobbyrad58 

500 und mehr Punkte

02.07.11 00:17
nobbyrad58 

500 und mehr Punkte

Re: Alexanderson-Day in Grimeton

Hallo an Alle !

Auch in Deutschland gab es Maschinensender. Ein bekannter mit der ehemals längsten Antenne der Welt 2500m (1925) war der Sender Hezogstand. Er sendete auf den Frequenzen 23800 Hz und 30900 Hz. Wahrscheinlich wurde die Frequenz nicht direkt von dem Machinensender- Generator zur Antenne geführt sondern ein Frequenzverdoppler dazwischen geschaltet. Bei Frequenzen die höher lagen als bei Grimeton kamen die Generatoren an die Grenzen der mechanischen und elektrischen Möglichkeiten. Schade das von den deutschen Längstwellen - Sendeanlagen fast nichts erhalten werden konnte, aber es gab sie.

MFG Nobby

 1 2 3 4 5 6
 1 2 3 4 5 6
Grimeton-Spezial-Selbstbau-Überlagerungs-Empfänger   desagtsaqsaqSKtkosaqsaqvvvvvvvvvdesaqsaqsaqvvvvvvvvvdesaqsaqsaqvvvvvvvvvdesaqsaqsaqvvvvvvvvvdesaqsaqsaqvvvvvvvvvdesaqsaqsaqvvvvvvvvvdesaqsaqsaqvvvvvvvvvdesaqsaqsaqvvvvvvvvvdesaqsaqsaqvvvvvvvvvdesaqsaqsaqcqcqcqdeetttt{--   Tastfunknichtverstehenden   svaennetnasettociation   Radiostationen                             Soundkarten-orientierten   FET-Operationsverstärker   Trägerfrequenz-Pegelmesser   Schwertfische   Instrumentationsverstärker   LED-Gleichstromtechnik   Gleichtaktunterdrückung   Flugenten   Alu-Kunststoff-Verbundrohr   elektromagnetisch   Grimeton   Alexanderson-Day   Grüße   rettet-unsere-radios   Kassettenrecorder-Aufnahme