| Passwort vergessen?
Sie sind nicht angemeldet. |  Anmelden

Sprache auswählen:

Wumpus Gollum Forum von
Wumpus Welt der (alten) Radios
Sie sind nicht angemeldet.
 Anmelden

Philips 2514 Schaltplan
  •  
 1 2
 1 2
16.08.11 00:07
OpaFritz 

100-249 Punkte

16.08.11 00:07
OpaFritz 

100-249 Punkte

Philips 2514 Schaltplan

Hallo Ihr Radiofreunde,
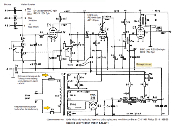
auf meinem Tisch ist ein 2514 gelandet und wartet auf seine Auferstehung. Hat jemand einen guten gezeichneten Schaltplan zum Philips 2514? Dazu habe ich bisher nur Skizzen und Handscripts gesehen. Sonst fällt es sehr schwer festzustellen, was ist Original im Gerät und was nicht. Vielen Dank für eine Information.
Viele Grüsse
OpaFritz

Mit Wehmut denke ich an die bevorstehende Senderabschaltung in den nächsten Jahren. Müssen wir beginnen Umsetzer zu bauen?
Bei guter Erdung wünsche ich guten Empfang.



Admin: Nachtrag: Es wurde hier ein sehr interessanter Restaurierungs-Bericht von OpaFritz zu dem Philips 2514 als umfangreiche PDF-Datei angehängt, kann unter diesem Beitrag angeklickt werden, wenn auf dem Rechner der Acrobat-Reader installiert ist.

Datei-Anhänge
Reparaturbericht 2514-4x.pdf Reparaturbericht 2514-4x.pdf (906x)

Mime-Type: application/x-download, 815 kB

puntomane, roehrenfreak, wumpus und apollo gefällt der Beitrag.
!
!!! Fotos, Grafiken nur über die Upload-Option des Forums, KEINE FREMD-LINKS auf externe Fotos.    

!!! Keine Komplett-Schaltbilder, keine Fotos, keine Grafiken, auf denen Urheberrechte Anderer (auch WEB-Seiten oder Foren) liegen!
Solche Uploads werden wegen der Rechtslage kommentarlos gelöscht!

Keine Fotos, auf denen Personen erkennbar sind, ohne deren schriftliche Zustimmung.

Den Beitrag-Betreff bei Antworten auf Threads nicht verändern!
16.08.11 06:24
wumpus 

Administrator

16.08.11 06:24
wumpus 

Administrator

Re: Philips 2514 Schaltplan

Hallo OpaFRitz,

ich habe eben in meinen Schaltbildbestand nachgesehen, leider nichts gefunden.


Gruß von Haus zu Haus Rainer (Forum-Betreiber)

Rettet den analogen deutschen AM / FM - Rundfunk!:
www.rettet-unsere-radios.de

16.08.11 20:43
regency 

500 und mehr Punkte

16.08.11 20:43
regency 

500 und mehr Punkte

Re: Philips 2514 Schaltplan

Hallo, OpaFritz,
habe dir eine Nachricht geschickt. Das ist ja ein wirkliches Schätzchen. Bin auf den Reparaturbericht gespannt.
Gruß,
regency

16.08.11 23:06
omthomas 

250-499 Punkte

16.08.11 23:06
omthomas 

250-499 Punkte

Re: Philips 2514 Schaltplan

Hallo Fritz,

ich habe Dir auch was geschickt.

Gruß
Thomas

17.08.11 11:20
ManfredRuf 

100-249 Punkte

17.08.11 11:20
ManfredRuf 

100-249 Punkte

Re: Philips 2514 Schaltplan

Hallo OpaFritz,

ich hab noch eine 8-seitige Servicedoku mit Schaltbild (gedruckt, keine Skizze), allerdings in französich. Interessiert ?

Gruß, Manfred

17.08.11 17:20
OpaFritz 

100-249 Punkte

17.08.11 17:20
OpaFritz 

100-249 Punkte

Re: Philips 2514 Schaltplan

ManfredRuf:
Hallo OpaFritz,

ich hab noch eine 8-seitige Servicedoku mit Schaltbild (gedruckt, keine Skizze), allerdings in französich. Interessiert ?

Gruß, Manfred

Hallo Manfred, Danke .. ja interessiert, freue mich über über soviel Unterstützung. Jetzt kann mal feststellen was ich noch brauche und nicht habe.
Viele Grüße
OpaFritz

17.08.11 17:22
OpaFritz 

100-249 Punkte

17.08.11 17:22
OpaFritz 

100-249 Punkte

Re: Philips 2514 Schaltplan

omthomas:
Hallo Fritz,

ich habe Dir auch was geschickt.

Gruß
Thomas

Hallo Thomas,
heute war eine Überraschung im Kasten, ich konnte es kaum glauben. Aus diesen Jahren bekommt man fast Nichts an guten Unterlagen.
Danke und ich melde mcih wenn die Operation beginnt.
Vielen Dank und viele Grüße
OpaFritz

17.08.11 17:31
OpaFritz 

100-249 Punkte

17.08.11 17:31
OpaFritz 

100-249 Punkte

Re: Philips 2514 Schaltplan

regency:
Hallo, OpaFritz,
habe dir eine Nachricht geschickt. Das ist ja ein wirkliches Schätzchen. Bin auf den Reparaturbericht gespannt.
Gruß,
regency

Hallo Regency,
vielen Dank für die Nachricht. Bei den alten frühen Philips braucht man eine Menge Geduld, ich mache gerade einen 2531 zur Einschaltprobe fertig. Mit Einstellen von Reparaturberichten habe ich noch meine Verständnisprobleme, wo soll den Bericht wie eingespeichert werden?
Als Forumskurzfassung oder ins Kompendium? Da brauche ich mal Nachhilfe.
Gruß
Fritz

17.11.11 20:14
OpaFritz 

100-249 Punkte

17.11.11 20:14
OpaFritz 

100-249 Punkte

Re: Philips 2514 ist restauriert

Hallo Zusammen,
was etwas dauert wird auch gut. Nach einigen Stolpersteinen ist der 2514 endlich funktionsfertig. Es fehlt noch etwas am Lackausbessern, aber sonst kann man das so stehenlassen.
Mit Rainer muss ich noch klären, wie man wegen der Größe den Bericht hier unterbringt.
Zunächst den Dank an alle, die mir da geholfen haben.
Viele Grüsse

Neues Motto: Es brummt mehr als man erwartet


Admin: Nachtrag: Es wurde an den Startbeitrag dieses Threads hier ein sehr interessanter Restaurierungs-Bericht von OpaFritz zu dem Philips 2514 als umfangreiche PDF-Datei angehängt, kann unter diesem ersten Beitrag angeklickt werden, wenn auf dem Rechner der Acrobat-Reader installiert ist.

Datei-Anhänge
nl_philips_2514 von oben_1.png nl_philips_2514 von oben_1.png (369x)

Mime-Type: image/png, 143 kB

nl_philips_2514 Seite komplett_2.png nl_philips_2514 Seite komplett_2.png (354x)

Mime-Type: image/png, 150 kB

nl_philips_2514_sch2_11.png nl_philips_2514_sch2_11.png (365x)

Mime-Type: image/png, 165 kB

21.11.11 08:35
wumpus 

Administrator

21.11.11 08:35
wumpus 

Administrator

Re: Philips 2514 Schaltplan. Umfangreicher Restaurierungsbericht

Hallo zusammen,

OpaFritz hat mir einen umfangreichen Restaurierungsbericht zum Philips 2514 zugesendet, der auch schon an anderer Stelle veröffentlicht wurde. Da normalerweise in diesem Forum keine PDF-Dateien (Acrobat-Reader) hochgeladen werden können, habe ich diese Datei an seinen Startbeitrag angehängt.

Lesenswert !


Gruß von Haus zu Haus Rainer (Forum-Betreiber)

Rettet den analogen deutschen AM / FM - Rundfunk!:
www.rettet-unsere-radios.de
Mach mit: Photos der letzten AM-Sender:
http://www.wumpus-gollum-forum.de/forum/...e-am-sender.htm
Besuche die WEB-Seite des Deutschen Rundfunk-Museum e.V.
http://www.drm-berlin.de

Zuletzt bearbeitet am 21.11.11 08:37

 1 2
 1 2
Reparaturbericht   Reparaturberichten   Restaurierungs-Bericht   zeitgenössischen   Wicklungsanschlüsse   Restaurierungsbericht   Schaltungentwickler   OpaFritz   Acrobat-Reader   Forumskurzfassung   Verständnisprobleme   Restbrummspannung   Schönheitsfehler   wumpus-gollum-forum   rettet-unsere-radios   Schaltbildbestand   Philips   Schaltplan   Forum-Betreiber   Senderabschaltung