| Passwort vergessen?
Sie sind nicht angemeldet. |  Anmelden

Sprache auswählen:

Wumpus Gollum Forum von
Wumpus Welt der (alten) Radios
Sie sind nicht angemeldet.
 Anmelden

Micro, ein russischer Miniaturempfänger
  •  
 1 2 3 4
 1 2 3 4
08.10.08 12:31
Wolle 

500 und mehr Punkte

08.10.08 12:31
Wolle 

500 und mehr Punkte

Re: Micro russischer Miniaturempfänger

Hallo Walter.

Auch von mir ein herzliches Willkommen im Forum. Die Schaltung lehnt sich an den Kosmos an und ist ein Super. Der Micro mit 5 oder mit 6 Transistoren ist ein Einkreiser nur für Ohrhörerbetrieb mit einem für die damalige Zeit extremen Miniaturisierungsgrad.

Mit vielen Grüßen.
Wolle

!
!!! Fotos, Grafiken nur über die Upload-Option des Forums, KEINE FREMD-LINKS auf externe Fotos.    

!!! Keine Komplett-Schaltbilder, keine Fotos, keine Grafiken, auf denen Urheberrechte Anderer (auch WEB-Seiten oder Foren) liegen!
Solche Uploads werden wegen der Rechtslage kommentarlos gelöscht!

Keine Fotos, auf denen Personen erkennbar sind, ohne deren schriftliche Zustimmung.

Den Beitrag-Betreff bei Antworten auf Threads nicht verändern!
20.07.14 15:30
thiago 

0-49 Punkte

20.07.14 15:30
thiago 

0-49 Punkte

Re: Micro, ein russischer Miniaturempfänger

brauchst Du den Schaltplan noch?

Zuletzt bearbeitet am 20.07.14 15:39

20.07.14 17:21
MB-RADIO 

500 und mehr Punkte

20.07.14 17:21
MB-RADIO 

500 und mehr Punkte

Re: Micro, ein russischer Miniaturempfänger

Hallo thiago,

aber ja, ich habe bisher nur den Plan vom Micron, der ähnlich ist.

Viele Grüße
Bernd

20.07.14 22:00
MB-RADIO 

500 und mehr Punkte

20.07.14 22:00
MB-RADIO 

500 und mehr Punkte

Re: Micro, ein russischer Miniaturempfänger

Danke thiago,

schade, der falsche Plan, ich suche den mit 5 Transistoren.

Viele Grüße
Bernd

01.04.15 11:55
Hardy 

0-49 Punkte

01.04.15 11:55
Hardy 

0-49 Punkte

Re: Micro, ein russischer Miniaturempfänger

Hallo Bernd,

such doch mal bei google unter dem Namen Astrad Orion. Da findet sich bei unseren holländischen Freunden von GFGF ein Schaltplan.

Gruß Hardy

01.04.15 20:57
MB-RADIO 

500 und mehr Punkte

01.04.15 20:57
MB-RADIO 

500 und mehr Punkte

Re: Micro, ein russischer Miniaturempfänger

Hallo Hardy,

meinst Du das hier: h t t p://www.philipsradios.nl/forum/index.php?mode=thread&id=5590

Viele Grüße
Bernd

01.04.15 21:07
Hardy 

0-49 Punkte

01.04.15 21:07
Hardy 

0-49 Punkte

Re: Micro, ein russischer Miniaturempfänger

Hallo Bernd,

im Prinzip ja ....

Ich hatte den Schaltplan allerdings in der GFGF Schaltplansammlung gesehen aber das scheint wohl der Beitrag im Hintergrund zu sein.

Vermutlich kanntest Du den schon.

Viele Grüße

Hardy

01.04.15 21:43
MB-RADIO 

500 und mehr Punkte

01.04.15 21:43
MB-RADIO 

500 und mehr Punkte

Re: Micro, ein russischer Miniaturempfänger

Hallo Hardy

trotzdem danke - die Seite zwar nicht , aber mit der Erkundung war ich auch soweit vorgedrungen. Mehr ist eben ohne völliges Auseinanderlöten nicht erfahrbar. Und auf dem Widerstands/Kondensatorschaltkreis möchte ich nicht herumlöten. Die Schaltung vom russischen Mikron kommt dem immer noch am nächsten.
Man müßte ein völliges Schrottgerät haben um das zu erforschen.

Viele Grüße
Bernd

05.04.15 14:31
thiago 

0-49 Punkte

05.04.15 14:31
thiago 

0-49 Punkte

Re: Micro, ein russischer Miniaturempfänger

Hallo,
ich befasse mich auch schon seit vielen Jahren mit dem russischen Kleinstempfänger "Micro". Den ersten Micro habe ich 1976 als Geschenk zu meinem Abschluss (Hf- und Rundfunktechnik) bekommen. Dieser funktioniert noch heute (!) obwohl der bekannte (Problem)-Elko noch nie gewechselt wurde! Erst später habe ich weitere Geräte kaufen können. Einen auf einem Flohmarkt, die anderen bei ebay.
Letztere waren fast Schrott und funktionierten nicht. Ich musste also reparieren. Die Neugier nach dem Innenleben, insbesondere der Schaltung, hat mir keine Ruhe gelassen worauf ich eines der defekten Geräte geöffnet habe. Wie auch Bernd und andere Micro Besitzer leider schon feststellen mussten, stimmte das Schaltbild in der Gebrauchsanleitung (6 Transistoren) nicht mit der Platine im Gerät (5 Transistoren) überein.
Vor Kurzem bin ich in einem russischen Forum auf einen Seiten-Auszug aus einem ebenso russischen Fachbuch über Rundfunkempfänger gestossen. Dort war zu meiner Freude eine Zeichnung des "Micro" mit 5 Transistoren und eine weitere mit 6 Transistoren dargestellt (Bild 00005e). Dies bedeutet also, dass der Micro wohl mindestens in zwei Versionen gebaut wurde.
Alle weiteren Recherchen im Internet brachten mich nicht weiter, sodass ich beschloss die Schaltung aus dem Gerät durch grafische Auflösung der Leiterplatte sowie des Dünnfilmsubstrates Schritt für Schritt herauszufinden. Eine aufwendige und zeitraubende Arbeit die sich über mehrere Tage erstreckte aber gelohnt hat.



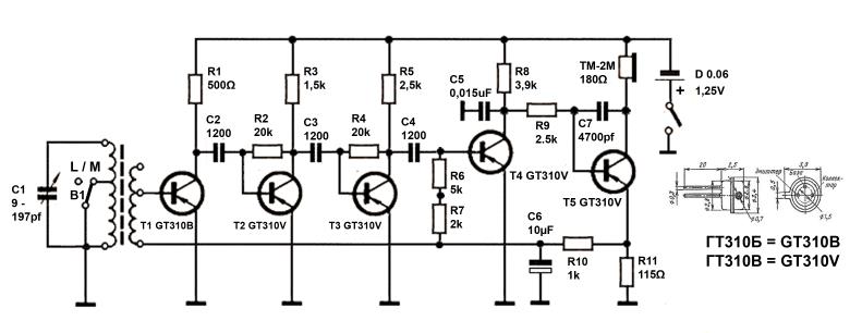
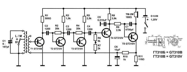
Das Ergebnis ist nun eine erste neue und zugleich vorläufige Schaltung welche erstmals die Version mit 5 Transistoren zeigt (Bild 00007e). Diese ist noch nicht komplett, da ich noch einen letzten Zweifel in einem kleinen Detail der Schaltung klären muss, deshalb "vorläufig". Dennoch zeigt die Schaltung das Wesentliche der 5-Transistor Variante!



Alle Etappen und Details zeigen die angehängten Fotos und Grafiken. Dabei würde mich von anderen Micro-Eigentümern interessieren, welche Platinen und Verdrahtungsversionen es von der 5-Transsitor Ausführung gibt. Wer hat ausser Bernd noch Infos dazu?
Ich habe z.B eine Platine an welcher ein Pin des Dünnfilmsubstrates nicht angeschlossen ist (Bild 00006e) die Platine von Bernd dagegen besitzt eine Brücke an dieser Stelle. Dies führt vielleicht noch zu einer kleinen Schaltungsanpassung die ich aber demnächst hier bekanntgeben werde.

Viel Spaß und Grüße
von Claudio

Zuletzt bearbeitet am 07.04.15 17:48

Datei-Anhänge
00001e.jpg 00001e.jpg (422x)

Mime-Type: image/jpeg, 125 kB

00002e.jpg 00002e.jpg (430x)

Mime-Type: image/jpeg, 189 kB

00003e.jpg 00003e.jpg (410x)

Mime-Type: image/jpeg, 173 kB

00005e.jpg 00005e.jpg (421x)

Mime-Type: image/jpeg, 26 kB

00006e.jpg 00006e.jpg (426x)

Mime-Type: image/jpeg, 288 kB

00007e.jpg 00007e.jpg (424x)

Mime-Type: image/jpeg, 114 kB

00003e_neu.jpg 00003e_neu.jpg (409x)

Mime-Type: image/jpeg, 434 kB

000017e.jpg 000017e.jpg (392x)

Mime-Type: image/jpeg, 36 kB

05.04.15 17:33
MB-RADIO 

500 und mehr Punkte

05.04.15 17:33
MB-RADIO 

500 und mehr Punkte

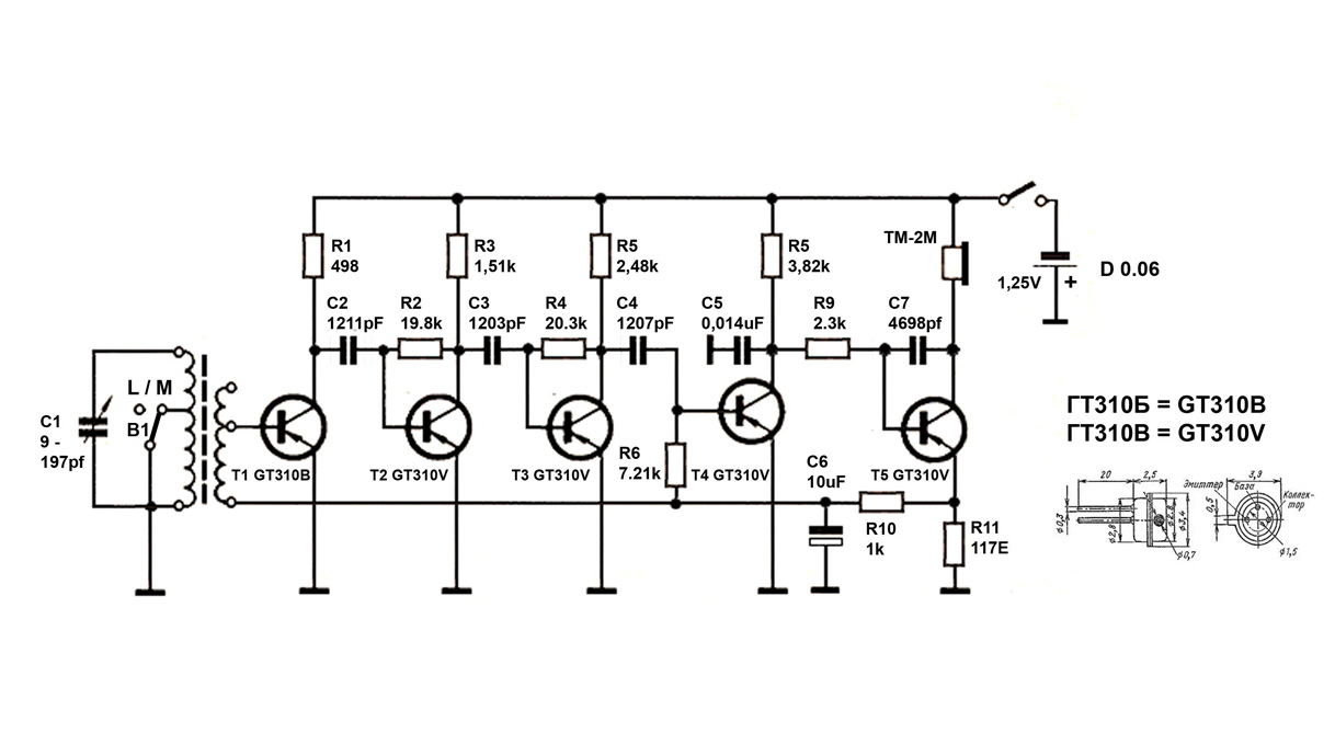
Re: Micro, ein russischer Miniaturempfänger

Hallo Claudio,

hier meine abgenommene Schaltung

Die Widerstandsbezeichnung ist analog dem Schaltplan des Mikron

(Bei Dir fehlt noch der Widerstand an der Basis des fünften Transistors nach Minus) - Fehler berichtigt

und die Brücke überbrückt einen Teil von deinem R6 (entspricht bei mir der Serienschaltung R6 R7), also Basiswiderstand von Transistor vier, den ich mit 1,8k messe .

Viele Grüße
Bernd

Zuletzt bearbeitet am 06.04.15 21:02

Datei-Anhänge
Mikro 5 Transistor.jpg Mikro 5 Transistor.jpg (410x)

Mime-Type: image/jpeg, 81 kB

Mikro 5 Transistor berichtigt.jpg Mikro 5 Transistor berichtigt.jpg (414x)

Mime-Type: image/jpeg, 73 kB

Mikro 5 Transistor berichtigtund ergänzt.jpg Mikro 5 Transistor berichtigtund ergänzt.jpg (390x)

Mime-Type: image/jpeg, 80 kB

 1 2 3 4
 1 2 3 4
Dünnschichtschaltung   Schaltung   Miniaturempfänger   6-Transistorvariante   5-Transistorschaltung   russischen   6-Transistorschaltung   7-Transistor-Version   5-Transitor-Schaltung   Miniaturisierungsgrad   Streichholzschachtel   Temperaturänderungen   Widerstandsbezeichnung   Transistoren   Verdrahtungsversionen   russischer   Rasierklingenstückchen   Schaltungsprinzipien   Kondensatorschaltkreis   Germaniumtransistoren