| Passwort vergessen?
Sie sind nicht angemeldet. |  Anmelden

Sprache auswählen:

Wumpus Gollum Forum von
Wumpus Welt der (alten) Radios
Sie sind nicht angemeldet.
 Anmelden

NF-Verstärker mit 2SH27l
  •  
 1 2
 1 2
25.10.14 13:01
Axel 

500 und mehr Punkte

25.10.14 13:01
Axel 

500 und mehr Punkte

NF-Verstärker mit 2SH27l

Hallo,

Schon eine Weile bevor mir der Telefunken D860WK über den Weg gelaufen ist, habe ich ja schon wieder mit dem Basteln angefangen.
Angetan haben es mir die russischen Batterieröhren.
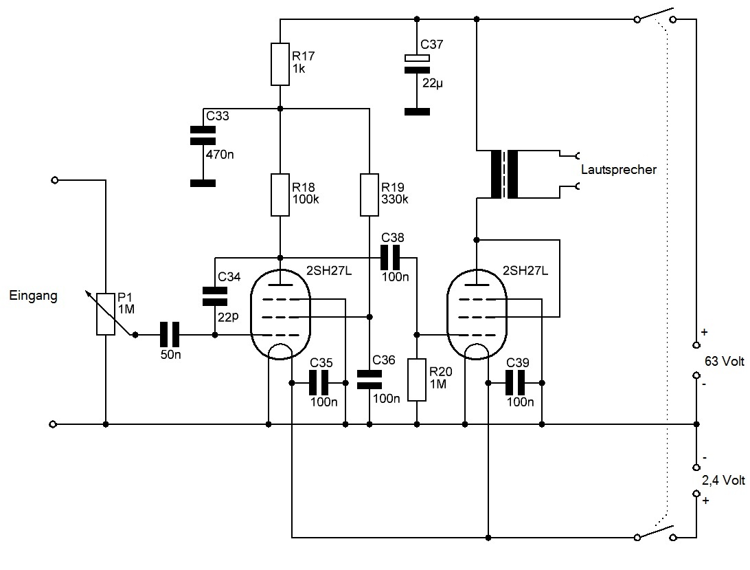
Um überhaupt erstmal wieder etwas selbst zu Bauen und nicht nur Bausätze zu bestücken, habe ich mich für einen NF-Verstärker entschieden. Den Schaltplan habe ich hier gemopst: "AM-Röhren-Super mit 2SH27L" (einfach so bei Goo... eintippen, ich weiß nicht ob ich das verlinken darf.)
Also Betriebsspannung etwa um die 80 Volt, Heizspannung 2,4 Volt, zu erwartende Ausgangsleistung etwa 50 bis 100 mW?
Also kein Leistungswunder, er soll auch nur als Verstärker für andere Batterieröhrenprojekte dienen, z.B. Audionschaltungen.


Das Chassis ist aus 1,5 mm verzinktem Stahlblech, etwas overdressed, aber das Blech lag nun mal rum...
Der Ausgangsübertrager ist ein ELA-Übertrager vom blauen C.




Bestückt mit "ausgepackten" 2SH27l sieht er so aus:




Die Endstufe ist bereits fertig:






Ein "professioneller Funktionstest" wurde auch schon durchgeführt: Finger an den Koppelkondensator des Steuergitters gelegt: Brummt... Und garnicht mal leise... Freu! Demnächst kommt mal eine "vernünftige" NF-Qelle ran.
Natürlich vorher den Anodenstrom gemessen und durch 9 Volt stufiges Erhöhen auf etwa 4 mA gebracht, also noch unterhalb des zulässigen Grenzwertes von 5 mA eingepegelt. Die 4 mA wurden -bedingt durch den anderen Ausgangstrafo- schon bei weniger als 80 Volt erreicht. Ich gebe ehrlich zu, das ich keine Lust auf die ganze Rechnerei habe und mich beim Basteln nicht erst wieder da reinfinden mag. Theoretiker bin ich 'eh nicht so, also messe ich lieber...

Ich möchte auch so einfach wie möglich bauen, deshalb würde ich gern diese NF-Vorstufe verwenden: http://www.wumpus-gollum-forum.de/forum/...ion-58_154.html



Kann ich sie einfach so verwenden? Hat jemand einige Tips für mich, was ich beachten/ändern muss?


Viele Grüße,

Axel

Zuletzt bearbeitet am 25.10.14 13:04

Datei-Anhänge
mini-Nf1 (7).JPG mini-Nf1 (7).JPG (500x)

Mime-Type: image/jpeg, 338 kB

mini-Nf1 (2).JPG mini-Nf1 (2).JPG (456x)

Mime-Type: image/jpeg, 341 kB

mini-Nf1 (3).JPG mini-Nf1 (3).JPG (514x)

Mime-Type: image/jpeg, 327 kB

Verstärker 2sh27l schnitt.jpg Verstärker 2sh27l schnitt.jpg (623x)

Mime-Type: image/jpeg, 66 kB

01-3Röhren-Audion schnitt.jpg 01-3Röhren-Audion schnitt.jpg (633x)

Mime-Type: image/jpeg, 25 kB

apollo und regency gefällt der Beitrag.
!
!!! Fotos, Grafiken nur über die Upload-Option des Forums, KEINE FREMD-LINKS auf externe Fotos.    

!!! Keine Komplett-Schaltbilder, keine Fotos, keine Grafiken, auf denen Urheberrechte Anderer (auch WEB-Seiten oder Foren) liegen!
Solche Uploads werden wegen der Rechtslage kommentarlos gelöscht!

Keine Fotos, auf denen Personen erkennbar sind, ohne deren schriftliche Zustimmung.

Den Beitrag-Betreff bei Antworten auf Threads nicht verändern!
25.10.14 13:57
capstan 

100-249 Punkte

25.10.14 13:57
capstan 

100-249 Punkte

Re: NF-Verstärker mit 2SH27l

Hallo Axel,

wenn es sich beim verwendeten Ausgangsübertrager um einen sog. 100V Übertrager handelt, solltest Du bedenken das dieser keinen Luftspalt im Kern besitzt, da er im 100V- Betrieb keiner Gleichspannungsbeauflagung unterliegt und somit nicht gleichstromvormagnetisiert wird, im Gegensatz zu Deiner Anwendung.
Sicher wird er funktionieren, aber durch zu früh einsetzende magnetische Sättigung beizeiten anfangen zu verzerren.

Gruß
Bernd

25.10.14 15:22
Opa.Wolle 

500 und mehr Punkte

25.10.14 15:22
Opa.Wolle 

500 und mehr Punkte

Re: NF-Verstärker mit 2SH27l

Verflixt Axel, die Zeichnung des VVs kam mir doch verdammt noch mal sehr bekannt vor!

Bei mir ist das alles noch Theorie, das Audion ist noch nicht fertig.
Ich bin sehr auf deine Erfahrungen gespannt und werde dann von dir abkupfern.

Mein Vorbild ist übrigens der VE 301 B.

Zuletzt bearbeitet am 25.10.14 15:24

25.10.14 16:04
wumpus 

Administrator

25.10.14 16:04
wumpus 

Administrator

Re: NF-Verstärker mit 2SH27l

Hallo zusammen,

so um 40 mA Anodengleichstrom verträgt der spaltlose Trafo schon ohne verzerren.


Gruß von Haus zu Haus
Rainer (Forumbetreiber)

21.11.14 21:43
Herrmann 

500 und mehr Punkte

21.11.14 21:43
Herrmann 

500 und mehr Punkte

Re: NF-Verstärker mit 2SH27l

Da die 2SH27L sehr hochohmig sind, solltest Du die SRPP-Schaltung (wie in den eisenlosen Philips-Endstufen) verwenden. Vorteil: Die Ausgangsimpedanz halbiert sich, und durch den Koppelkondensator ist der Übertrager völlig frei von DC.

Einen 16kOhm 100V-Übertrager ("0,625W-Anzapfung") gibts für 10 Euro. Die SRPP benötigt die doppelte Anodenspannung einer entsprechenden SE-Stufe der jeweiligen Röhre. Bei der 2SH27L kannst du demnach 400V draufgeben. 2 sehr arg getrennte Heizstromquellen brauchst du natürlich.

21.11.14 23:12
Axel 

500 und mehr Punkte

21.11.14 23:12
Axel 

500 und mehr Punkte

Re: NF-Verstärker mit 2SH27l

Hallo Herrmann,

Der kleine Verstärker ist mittlerweile fertig und funktioniert zu meiner vollsten Zufriedenheit.
Ich werde noch berichten wie ich die Vorstufe aufgebaut habe.
Ziel war es, einen kleinen Verstärker aufzubauen, der einen Lautsprecher mit annähernder Zimmerlautstärke betreiben kann, um irgendwann einmal eine Audionstufe, o.ä. davor zu setzen, oder ein einfaches Radio zu bauen und um einfach wieder ins Basteln reinzufinden.
Klar kann man mit diesen Röhren Verstärker mit mehreren Watt bauen, - Vorschläge gibt es ja im Netz- das war aber nicht mein Ziel.
Im "Lastenheft" standen einfachster Aufbau mit russischen Röhren und Batteriebetrieb. Schön finde ich das man diese Röhren auch noch glühen sieht, viele Batterieröhren tuen das ja nicht...

Zeitgleich habe ich damals noch ein zweites -fast gleiches Chassis- fertiggestellt, das den gleichen 100 Volt Trafo verwendet und mit mit DF 96 und DL 96 bestückt wird. Mal sehen was besser klingt...
Nun ja, mit "High End" muss ich mich im normalen Leben und bei anderen Reparatur/Restaurationsobjekten schon genug befassen, beim Basteln mag ich es (noch) lieber etwas genügsamer.
Trotzdem danke für deinen Tip, ich werde mal schauen wie sowas aussieht.


Viele Grüße,

Axel

22.11.14 08:43
Herrmann 

500 und mehr Punkte

22.11.14 08:43
Herrmann 

500 und mehr Punkte

Re: NF-Verstärker mit 2SH27l

Hallo Axel,

gut zu wissen dass man die 2SH27L glühen sieht, das ist mir auch sehr wichtig bei Röhren.

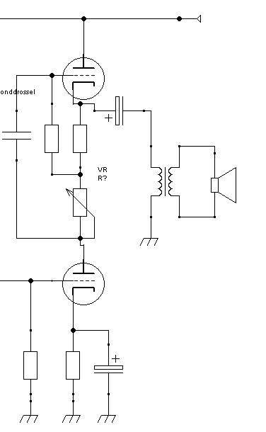
Ein Beispiel für eine SRPP-Endstufe habe ich mal angehängt. Es ist gut, wenn man sie als Bastler auf optimalen Gegentakt abgleichen kann.

Gruß
Herrmann

Datei-Anhänge
512w.png 512w.png (841x)

Mime-Type: image/png, 7 kB

27.01.15 13:32
Axel 

500 und mehr Punkte

27.01.15 13:32
Axel 

500 und mehr Punkte

Re: NF-Verstärker mit 2SH27l

Hallo,

Wie schon geschrieben ist der kleine Verstärker schon eine Weile fertig.
Anbei noch ein paar Bilder:









Ich bin immer noch begeistert, was das kleine Teil doch für Leistung bringt, bei gerade mal 5 mA Anodenstrom.
Er ist auch recht empfindlich, ein normaler Diodenausgang eines älteren Kofferadios übersteuert den Eingang schon.
Nun wartet er auf Arbeit. Irgendwie schwebt mir ein UKW-Audion als Vorsatz vor, sozusagen ein "MiniD-Zug". Ich mag es immer recht einfach mit meinen Bastelein.
HiFi und viel Watt NF kann ich ja kaufen...


@ Opa.Wolle

Es ist nun leider nicht Deine Vorstufe geworden, hab's auch nicht probiert.
Spassmodus ein: Nicht dass ich noch Lizensrechtlichen Ärger mit den "TEHLKO-Radiowerken" bekomme... Spassmodus aus.

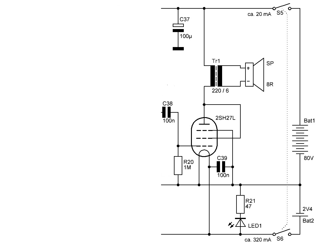
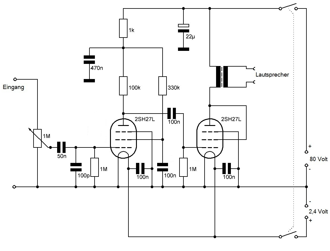
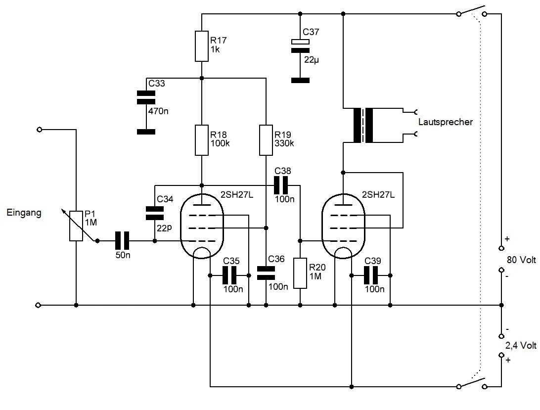
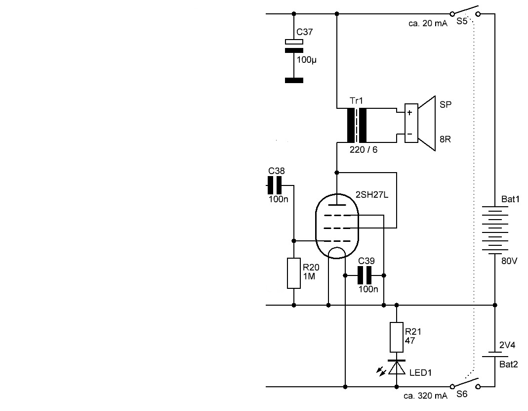
So sieht die Schaltung nun aus (geänderter Auszug aus dem Originalschaltplan des Radios):




Viele Grüße,

Axel

Zuletzt bearbeitet am 28.01.15 11:10

Datei-Anhänge
mini-P1030222.JPG mini-P1030222.JPG (449x)

Mime-Type: image/jpeg, 207 kB

mini-P1030223.JPG mini-P1030223.JPG (515x)

Mime-Type: image/jpeg, 160 kB

mini-P1030224.JPG mini-P1030224.JPG (410x)

Mime-Type: image/jpeg, 176 kB

mini-P1030225.JPG mini-P1030225.JPG (432x)

Mime-Type: image/jpeg, 187 kB

0712Super1g.jpg 0712Super1g.jpg (725x)

Mime-Type: image/jpeg, 92 kB

0712Super1g.jpg 0712Super1g.jpg (963x)

Mime-Type: image/jpeg, 92 kB

0712Super1g.jpg 0712Super1g.jpg (598x)

Mime-Type: image/jpeg, 92 kB

0712Super1g.jpg 0712Super1g.jpg (1118x)

Mime-Type: image/jpeg, 86 kB

27.01.15 23:02
MB-RADIO 

500 und mehr Punkte

27.01.15 23:02
MB-RADIO 

500 und mehr Punkte

Re: NF-Verstärker mit 2SH27l

Hallo Axel,

prima, ein schön kleines Teil ist das. Mit ein paar Zusätzen hast Du schon mal einen Signalvervolger.
Und baue immer schön klein weiter, Du glaubst garnicht , wie schnell die Bude voll ist.

Und um Himmelswillen nicht aufräumen, danach bist Du nur noch beim Suchen

Viele Grüße
Bernd

27.01.15 23:29
wumpus 

Administrator

27.01.15 23:29
wumpus 

Administrator

Re: NF-Verstärker mit 2SH27l

Hallo Axel,


kann es sein, dass im Schaltbild der ersten Röhre der Gitterableitwiderstand fehlt?





Gruß von Haus zu Haus
Rainer (Forumbetreiber)

 1 2
 1 2
Ausgangsübertrager   gleichstromvormagnetisiert   NF-Verstärker   wumpus-gollum-forum   Heizstromquellen   Restaurationsobjekten   Originalschaltplan   Zimmerlautstärke   Lizensrechtlichen   Anodengleichstrom   Philips-Endstufen   Betriebsspannung   Ausgangsleistung   Gleichspannungsbeauflagung   Batterieröhrenprojekte   TEHLKO-Radiowerken   Koppelkondensator   Gitterableitwiderstand   Ausgangsimpedanz   Audionschaltungen