| Passwort vergessen?
Sie sind nicht angemeldet. |  Anmelden

Sprache auswählen:

Wumpus Gollum Forum von
Wumpus Welt der (alten) Radios
Sie sind nicht angemeldet.
 Anmelden

Der Kurzwellen-Audion Nachbau
  •  
 1 2
 1 2
14.08.15 20:51
friedrich-kutnik 

500 und mehr Punkte

14.08.15 20:51
friedrich-kutnik 

500 und mehr Punkte

Der Kurzwellen-Audion Nachbau

Hallo Zusammen,

ich habe eine Pause von Transistor Audion genommen.
In diese Zeit wollte ich was anderes aufbauen. Ich bin auf die Idee gekommen, ein Kurzwellen-Audion mit niedrigem Anodenspannung
nachbauen.
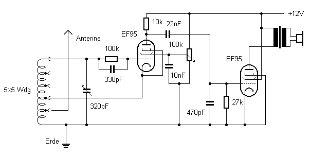
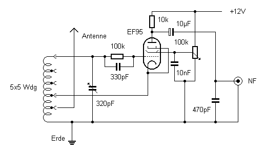
Als Beispiel habe ich ein Kurzwellen-Audion genommen von einer Internet Seite h t t p://elexs.de/ef955.htm.


Als Röhren habe ich die russische 6J1P, genommen.













Hier noch ein kurzer Film.
Als ein Radio für AM hat mir das Gerät gut gefallen.




MfG Friedrich

Zuletzt bearbeitet am 15.08.15 18:30

Datei-Anhänge
1.jpg 1.jpg (430x)

Mime-Type: image/jpeg, 272 kB

2.jpg 2.jpg (373x)

Mime-Type: image/jpeg, 254 kB

ef9542.gif ef9542.gif (623x)

Mime-Type: image/gif, 5 kB

Oldtimer_OM gefällt der Beitrag.
!
!!! Fotos, Grafiken nur über die Upload-Option des Forums, KEINE FREMD-LINKS auf externe Fotos.    

!!! Keine Komplett-Schaltbilder, keine Fotos, keine Grafiken, auf denen Urheberrechte Anderer (auch WEB-Seiten oder Foren) liegen!
Solche Uploads werden wegen der Rechtslage kommentarlos gelöscht!

Keine Fotos, auf denen Personen erkennbar sind, ohne deren schriftliche Zustimmung.

Den Beitrag-Betreff bei Antworten auf Threads nicht verändern!
15.08.15 08:46
wumpus 

Administrator

15.08.15 08:46
wumpus 

Administrator

Re: Der Kurzwellen-Audion Nachbau

Hallo Friedrich,

welchen KW-Bereich deckst Du damit ab?


War die EF95 nicht eine Röhre mit Regelkennlinie?

Regelröhren sind für Audionschaltungen nicht so gut geeignet:


http://www.wumpus-gollum-forum.de/forum/...hren-6_153.html

http://www.welt-der-alten-radios.de/a--g...rianten-48.html


http://www.welt-der-alten-radios.de/r--z...roehre-250.html

Beste Grüesse von Haus zu Haus von Rainer
(Forumbetreiber)

"Vom Mund zum Ohr auf dem Strahle der elektrischen Kraft!"
Als MP3-Datei: http://www.welt-der-alten-radios.de/files/auf-dem-strahl.mp3

15.08.15 09:49
friedrich-kutnik 

500 und mehr Punkte

15.08.15 09:49
friedrich-kutnik 

500 und mehr Punkte

Re: Der Kurzwellen-Audion Nachbau

Hallo Rainer,

das Radio bedeckt Bereich von ca. 19m bis 60m. Aber das spielt momentan noch keine Rolle.
Für mich wäre es wichtig ausprobieren ob das Radio überhaupt funktioniert.
Die KW-Bereiche werden später richtig eingestellt.

Ich habe das Gerät noch weiter ausgebaut. Jetzt kann ich das komplett von eine 12V Stromquelle einspeisen, z.B. im Auto.
Die beide Röhren sind in eine kette eingeschaltet.












MfG Friedrich

Zuletzt bearbeitet am 15.08.15 18:31

Datei-Anhänge
3.jpg 3.jpg (404x)

Mime-Type: image/jpeg, 242 kB

ef9543.gif ef9543.gif (631x)

Mime-Type: image/gif, 6 kB

15.08.15 10:39
wumpus 

Administrator

15.08.15 10:39
wumpus 

Administrator

Re: Der Kurzwellen-Audion Nachbau

Hallo Friedrich,

vielleicht kannst Du noch was zur Regelröhre EF95 sagen.


Gruß von Haus zu Haus
Rainer (Forumbetreiber)

"Vom Mund zum Ohr auf dem Strahle der elektrischen Kraft!"
Als MP3-Datei: http://www.welt-der-alten-radios.de/files/auf-dem-strahl.mp3

15.08.15 11:07
friedrich-kutnik 

500 und mehr Punkte

15.08.15 11:07
friedrich-kutnik 

500 und mehr Punkte

Re: Der Kurzwellen-Audion Nachbau

Hallo Rainer,

ich habe, wie gesagt, die russische 6J1P benutzt und die sind ganz gut.
Radio funktioniert ohne Problem. Wichtig ist, dass mann kommt zu die Generierungpunkt sehr weich zu.
Das Empfang ist auch stabil.




MfG Friedrich

15.08.15 11:10
Vorkreis 

500 und mehr Punkte

15.08.15 11:10
Vorkreis 

500 und mehr Punkte

Re: Der Kurzwellen-Audion Nachbau

Hallo Friedrich,

ich benutze die EF95 in meinem aktuellen Zweikreiser in der Vorstufe und im Audion mit tadellosen Ergebnissen,
aber etwas höheren Spannungen.
Allerdings würde ich ich Deinem Fall das Bremsgitter direkt an Masse und nicht an die heisse Kathode legen.
Beim ECO-Audion sollte das Gitter 3 unbedingt geerdet sein. Den Abblock-Widerstand am Schirmgitter auf mindestens
100nF, u. U. sogar auf 1Mikrofarad vergrössern. Erst bei diesem Wert konnte ich eine brummfreie Rückkopplung
erreichen. Meiner Erfahrung nach ist das Gitteraggregat für den angestrebten Frequenzbereich auch nicht optimal dimensioniert.
Besser 1 Megaohm und max. 100pF. Vorsicht bei Schaltbildern aus dem Internet.

Gruß Jürgen

15.08.15 11:19
friedrich-kutnik 

500 und mehr Punkte

15.08.15 11:19
friedrich-kutnik 

500 und mehr Punkte

Re: Der Kurzwellen-Audion Nachbau

Hallo Jürgen,

danke, probiere ich das aus.

Aber was soll mit die Schaltbilder sein? Die sind einfach auf die Seite h t t p://elexs.de/ef955.htm rausgelegt und sind
für jedem zugänglich. Und ich zeige von wo sind die. Oder mache ich was falsch?


MfG Friedrich

Mod: Bitte keine Links auf gewerbliche Seiten; ggf. sind die Links nicht klickbar zu setzen.

15.08.15 12:53
Pluspol 

500 und mehr Punkte

15.08.15 12:53
Pluspol 

500 und mehr Punkte

Re: Der Kurzwellen-Audion Nachbau

Hallo Jürgen und zusammen

Bei der EF95 ist das Bremsgitter schon intern mit der Katode verbunden. Wie Friedrich erwähnt, funktioniert sein ECO-Audion mit der Kompromißlösung auch so. Zur Not und bei Wunsch kann er die Rückkopplung auch über eine variable L/C-Serienschaltung über die Anode des Audions regeln. Ich habe ein ECO-Audion mit zwei EF98 und ein weiteres mit zwei 12SH1L gebaut. Da sind die Bremsgitter frei zugänglich. Die Antenne wird niederinduktiv angekoppelt. Die Steckspulen habe ich mittels Diodenbuchsen und -stecker relisiert. Da reichen vier Stifte. Mit 12,6 Volt erreicht die EF98 ihre volle Leistung. Das Audion mit den 12SH1L läuft dagegen mit rund 26 Volt Anoden- und als Heizspannung in Serie Bei der EF95, keine echte Kleinspannungsröhre, mit 12,6 Volt Heiz- und Anodenspannung wird der Gitterableitwiderstand besonders am Audion kleiner gewählt, mitunter auch gegen Plus geschaltet. Ich würde die beiden Bilder der Geräte gern mal reinstellen, wenn ich das Format der Fotos entsprechend verkleinern könnte. Ist mit Friedrichs Outfit-Geräten nicht vergleichbar, aber mit vorhandenen Fertigteilen bzw. Materialien bestmöglich und kostenorientiert realisiert.

Feundliche Grüße von Dietmar

15.08.15 13:52
Vorkreis 

500 und mehr Punkte

15.08.15 13:52
Vorkreis 

500 und mehr Punkte

Re: Der Kurzwellen-Audion Nachbau

Hallo Dietmar u. Friedrich,

stimmt, die EF95 hat ein intern mit der Kathode verbundenes Bremsgitter. Fiel mir nicht auf, da ich bei meiner
Schaltung die Rückkopplung per L / C Serienschaltung an die Anode realisiert habe. Aber sie ist keine Regelröhre,
wie Rainer vermutete. Vor einiger Zeit habe ich mit verschiedenen Gitterableitwiderständen probiert.
Audion mit EF80 UA ca. 30-50V, UG2 ca. 15-30V. Angefangen bei 10 MOhm bis herab zu 100 KOhm.
Bei kleiner werdendem R setzte die RK zwar weicher ein, aber irgendwann war Schluss. Letztendlich hat sich der
stabilste Betrieb mit einem R von 1-2MOhm ergeben.
Die klassische Niedervoltschaltung mit UA 12V des Radiomann mit EF98 benutzt einen 2,2MOhm Gitterwiderstand.

Gruß
Jürgen

15.08.15 15:12
Pluspol 

500 und mehr Punkte

15.08.15 15:12
Pluspol 

500 und mehr Punkte

Re: Der Kurzwellen-Audion Nachbau

Hallo Jürgen und Friedrich

Hier die erwähnten Fotos meiner Selbstbaugeräte. Bei den 12SH1l habe ich ein leeres Chassis benutzt. Nicht schön aber machbar. Die Schaltungen ähneln im Wesentlichen der im Netz verfügbaren veröffentlichten Projekte. Bei der 12Sh1L habe ich statt 12,6 Volt rund 26 Volt Anodenspannung gewählt. Die Röhrenheizungen liegen so in Reihe. Wenn der Trafo auf dem Chassis sitzt, nimmt das kaum hörbare Brummen deutlich zu. Müsste ihn dann wohl metallisch einhausen.

Freundliche Grüße von Dietmar

Datei-Anhänge
063-001.jpg 063-001.jpg (496x)

Mime-Type: image/jpeg, 666 kB

067.jpg 067.jpg (498x)

Mime-Type: image/jpeg, 669 kB

 1 2
 1 2
Röhrenhandbüchern   englischsprachigem   Gitterableitwiderständen   Forumbetreiber   Regeleigenschaft   Kurzwellen-Audion   Generierungpunkt   Friedrich   Audionschaltungen   C-Serienschaltung   auf-dem-strahl   Niedervoltschaltung   wumpus-gollum-forum   kostenorientiert   welt-der-alten-radios   Nachbau   Gitterableitwiderstand   Gitterwiderstand   Kleinspannungsröhre   Abblock-Widerstand