| Passwort vergessen?
Sie sind nicht angemeldet. |  Anmelden

Sprache auswählen:

Wumpus Gollum Forum von
Wumpus Welt der (alten) Radios
Sie sind nicht angemeldet.
 Anmelden

16m Band Audion
  •  
 1 2 3 4 5 6
 1 2 3 4 5 6
18.01.24 15:17
AndreAdrian 

250-499 Punkte

18.01.24 15:17
AndreAdrian 

250-499 Punkte

16m Band Audion

Hallo alle zusammen,

im Januar 2024 sind die Kurzwellenausbreitungsbedingungen gut. Mein Sony 7600GR empfängt auf dem 16m Band (17.480 kHz bis 17.900 kHz) tagsüber einen starken Sender - China International auf 17490 kHz. Mein Wunsch: Diesen Sender möche ich mit einem Selbstbau-Audion empfangen, am besten mit einem FET Audion. Röhren Audions habe ich schon viele gebaut, ein gut funktionierendes FET Audion aber noch nicht.

Zuerst einige Erfahrungen von mir zum Thema Kurzwellen-Audion mit direkt geheizten Röhren (Triode, Pentode): Gut funktioniert hat immer die "tickler coil" Schaltung bei allen Röhren und die "Miller Effekt" Schaltung bei Trioden. In beiden Fällen hatte ich einen einstellbaren Widerstand parallel zur zweiten Induktivität um die Rückkopplung einzustellen. Anstelle eines Anodenwiderstand war eine Induktivität viel besser. Ein kleiner NF-Übertrager aus Ferritmaterial wurde eingesetzt.

Im Forum habe ich gelesen, dass bei Rückkopplung-Einstellung über Anodenspannung bei Triode oder Schirmgitterspannung bei Pentode, die Spannungseinstellung (niederohmig) über Potentiometer erfolgen soll.

Alle Ideen zusammengenommen führen zu zwei Schaltungsideen:





In Variante A wird wieder RK-Einstellung über Schwingkreis-Dämpfung durchgeführt. In Variante B durch Einstellung der Drain-Spannung. Die weiteren Bauteile sind: C1, L1 der Schwingkreis. Eine kurze Antenne (30cm Draht) wird direkt an den Schwingkreis angeschlossen. L1 ist ein T50-6 Ringkern. L1 und L2 haben die gleiche Anzahl von Windungen. L1 besteht aus versilberten Kupferdraht. R1 und C2 sind für mich "FET Gridleak". Wie der "Röhren Gridleak" am Gitter der Röhre verschieben diese beiden Bauteile den Arbeitspunkt. C3 legt ein Ende von L2 auf HF-Masse. L3 ist die Primärseite des NF-Übertragers mit 1 Henry Induktivität. R2 ist ein Potentiometer. C4 verbindet das Audion mit einem NF-Verstärker. Oder an der Sekundärseite des NF-Übertragers wird ein niederohmiger Kopfhörer angeschlossen.

Ich habe einige FET zur Auswahl, auch den BF245A.

Nun meine Fragen:
1.) Rückkopplung Einstellung durch Schwingkreis-Dämpfung oder durch Versorgungsspannung. Was wird empfohlen?
2.) Genügt ein "FET Gridleak" am Source Anschluss, oder ist ein "traditionelles Gridleak" am Gate besser oder sind beide "Gridleaks" nötig?
3.) Genügt eine 9V Batterie, oder sind 18V nötig?

Vielen Dank fürs Lesen und noch mehr Dank für Antworten, Ideen, usw.

DL1ADR

Datei-Anhänge
16m_Band_FET_Audion_A0.1.GIF 16m_Band_FET_Audion_A0.1.GIF (141x)

Mime-Type: image/gif, 29 kB

16m_Band_FET_Audion_B0.1.GIF 16m_Band_FET_Audion_B0.1.GIF (138x)

Mime-Type: image/gif, 28 kB

WoHo, basteljero und regency gefällt der Beitrag.
!
!!! Fotos, Grafiken nur über die Upload-Option des Forums, KEINE FREMD-LINKS auf externe Fotos.    

!!! Keine Komplett-Schaltbilder, keine Fotos, keine Grafiken, auf denen Urheberrechte Anderer (auch WEB-Seiten oder Foren) liegen!
Solche Uploads werden wegen der Rechtslage kommentarlos gelöscht!

Keine Fotos, auf denen Personen erkennbar sind, ohne deren schriftliche Zustimmung.

Den Beitrag-Betreff bei Antworten auf Threads nicht verändern!
18.01.24 19:39
AndreAdrian 

250-499 Punkte

18.01.24 19:39
AndreAdrian 

250-499 Punkte

Re: 16m Band Audion

Zitieren:
Was meint denn die Simulation dazu ?

Bis jetzt gibt es keine Simulation. Ich benutze LTSpice zum Schaltbild malen. Und natürlich habe ich schon mit LTSpice HF-Schaltungen simuliert. Nur sind Oszillator-Schaltungen schlecht zu simulieren und Rückkopplungs-Audion-Schaltungen noch schlechter. Meiner Meinung spielen bei RK-Audions Details eine wichtige Rolle, z.B. die Anodenstrom-Sättigung bei einem Anodengleichrichter. Diese Details LASSEN sich in einer Simulation erfassen. Aber die meisten simulierten Bauteile habe nicht die nötige Detailtiefe. Und selbst Simulationsmodelle zu bauen ist schwierig. Oft sind die nötigen Formeln kaum zu finden. Einige Beispiele:

1.) Der Elektronentanz (Barkhausen-Kurz-Schwingung) wird meines Wissens garnicht simuliert.

2.) Die Aufteilung von Kathodenstrom auf Schirmgitterstrom und Anodenstrom bei Niederfrequenz-Röhrenverstärker mit Ultralinearschaltung (der Ausgangsübertrager hat auf der Primärseite eine Anzapfung für das Schirmgitter) gibt es bei den meisten Pentodenmodellen nicht. Siehe "Arme Leute Röhrenverstärker Nr. 3" auf http://www.andreadrian.de/roehrenverstaerker/

3.) Spannungsabhängige interne Kapazitäten in (MOS)-FET Bauelementen werden oft nicht gut simuliert.

Zitieren:
Beim Anziehen der Rückkopplung verringert sich der Katodenstrom, der Arbeitspunkt verschiebt
sich in Richtung größerer Steilheit - die Rückkopplung wird "hart" und zeigt eine Art "Hysterese-Effekt"

Ein wichtiger Gedanke. Aber ist es nicht so, dass bei Regelröhren ein mehr negatives Gitter zu weniger Steilheit führt? Ich habe FET-Audion Schaltungen gesehen welche die Source-Spannung mit einem Potentiometer einstellen. Meine Erfahrung mit Weitempfang und Röhren-Audions ist: Zu kleinen Eingangssignalen gehören kleine Anodenströme von deutlich unter 1 mA. Für solche kleinen Drainströme müssen schon mehrere Volt zwischen Source und Masse liegen. Beim 2N3819 zwischen 2,4V und 3V. Hier ein Steilheit in Abhängigkeit von Gate-Source Spannung Diagramm aus dem Datenblatt:



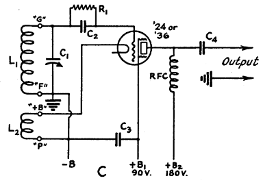
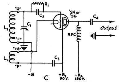
In Version C wird die Idee "Rückkopplung steuern durch (niederohmige) Einstellung der Source-Spannung" in ein Schaltbild umgesetzt.



Version C gefällt mir. So etwas habe ich noch nicht mit FETs ausprobiert!

DL1ADR

Zuletzt bearbeitet am 18.01.24 20:25

Datei-Anhänge
16m_Band_FET_Audion_C0.1.GIF 16m_Band_FET_Audion_C0.1.GIF (144x)

Mime-Type: image/gif, 28 kB

2N3819_Steilheit_zu_Gatespannung.GIF 2N3819_Steilheit_zu_Gatespannung.GIF (138x)

Mime-Type: image/gif, 12 kB

18.01.24 21:38
AndreAdrian 

250-499 Punkte

18.01.24 21:38
AndreAdrian 

250-499 Punkte

Re: 16m Band Audion

Zitieren:
Prinzipell ist die Kennlinie des Fet's ähnlich der einer Pentode, die Diodenstrecke der Röhre (Gitter-Kathode) ließe sich durch eine HF-Diode nach Masse nachbilden.

Der JFET hat eine (Kapazitäts)-Diode zwischen Gate und Source. Bei einigen frühen Röhren-Audions war die Gitterspannung am Gridleak-Widerstand einstellbar. Diese Idee habe ich auf das FET-Audion übertragen.



Der Spannungsteiler R1, R2 sorgt für eine (niederohmige) Spannung am Source. Der Potentiometer R2 steuert die Spannung am Gridleak-Widerstand R3. Dadurch wird die Gate/Source-Spannung und damit die Steilheit eingestellt. C5 ist der Gridleak-Kondensator. C2 und C3 legen Source und kaltes Ende der "Tickler coil" auf HF Masse.

Ich habe schon erlebt, dass ein Röhren-Audion ohne Gridleak genauso gut bei schwachem Eingangssignal funktioniert wie mit Gridleak. Da hilft nur Experiment.

DL1ADR

Datei-Anhänge
16m_Band_FET_Audion_D0.1.GIF 16m_Band_FET_Audion_D0.1.GIF (135x)

Mime-Type: image/gif, 26 kB

19.01.24 00:06
Hajo 

500 und mehr Punkte

19.01.24 00:06
Hajo 

500 und mehr Punkte

Re: 16m Band Audion

Hallo

Soviel ich weiß, war für die kurzen Wellen seinerzeit die ECO Schaltung beliebt, weil sie beim Bedienen der Rückkopplung den geringsten Frequenzversatz hat, was ja gerade für KW von Bedeutung ist.
Simulieren läßt sich das durchaus und die Feinheiten regele ich dann im praktischen Versuch. Hier nur als Beispiel die Sim eines Fet Oszillators für MW.
Wichtig ist, daß man im Einstellmenü das Häkchen nicht vergißt.
Wenn ich mich richtig erinnere, arbeitete diese Schaltung bis herab auf 3V zuverlässig aber mit dem "richtig Erinnern" hat unsereiner seine liebe Not.



Gruß in die Runde
Hajo

Zuletzt bearbeitet am 19.01.24 00:10

Datei-Anhänge
JFet Osz.png JFet Osz.png (118x)

Mime-Type: image/png, 58 kB

19.01.24 01:25
AndreAdrian 

250-499 Punkte

19.01.24 01:25
AndreAdrian 

250-499 Punkte

Re: 16m Band Audion

Zitieren:
war für die kurzen Wellen seinerzeit die ECO Schaltung beliebt, weil sie beim Bedienen der Rückkopplung den geringsten Frequenzversatz hat

Ja, mit indirekt geheizten Röhren habe ich auch schon Hartley Oszillator in Anodenbasis-Schaltung gebaut. Meiner Meinung nach ist ein Merkmal der ECO Schaltung der Ausgang an der Anode. Falls meine Lieblinge "tickler coil" und "Miller Effekt" Audion nicht funktionieren, nehme ich natürlich auch Hartley, Colpitts, Clapp, Seiler usw. Schaltung. Beim 16m Band Audion kommt es mir nicht auf einen großen Empfangs-Frequenzbereich an. Wenn die Rückkopplung im Bereich 17000 kHz bis 18500 kHz gut einstellbar ist bin ich zufrieden.

Das eigentliche Problem sehe ich in der Rückkopplungs-Einstellung. Weicher RK-Einsatz und geringe Frequenzänderung beim Ändern der RK. Dann aber auch gute Demodulation, d.h. guter Empfang von schwachen Signalen. Und bis jetzt war ich mit meinen FET-Audions nie zufrieden - die Röhren-Audions waren immer besser.

DL1ADR

Zuletzt bearbeitet am 19.01.24 01:37

19.01.24 15:51
Hajo 

500 und mehr Punkte

19.01.24 15:51
Hajo 

500 und mehr Punkte

Re: 16m Band Audion

AndreAdrian:
Das eigentliche Problem sehe ich in der Rückkopplungs-Einstellung. Weicher RK-Einsatz und geringe Frequenzänderung beim Ändern der RK. Dann aber auch gute Demodulation, d.h. guter Empfang von schwachen Signalen. Und bis jetzt war ich mit meinen FET-Audions nie zufrieden - die Röhren-Audions waren immer besser.
Hallo Andre

Das geht mir ähnlich. Man bekommt mit Fet oder Mosfet sehr gut funktionierende Rückkopplungsschaltungen gebacken aber nach meiner Erfahrung vorzugsweise für einen bestimmten (in der Regel nicht sehr großen) Frequenzbereich. Röhren sind für diesen Zweck nach wie vor die bessere Wahl, wie es scheint.
Die oben genannten Forderungen lassen sich mit einem Kaskodeaudion am elegantesten lösen - eine für mich neue alte Erfahrung, die ich unlängst machen durfte. Das Thema war erst kürzlich hier aktuell. Bin gerade mit dem Aufbau eines solchen beschäftigt und auf dem Steckbrett läuft es schon recht ordentlich mit zwei E88CC - werde zu gegebener Zeit sicher auch berichten.

Gruß in die Runde
Hajo

19.01.24 17:05
AndreAdrian 

250-499 Punkte

19.01.24 17:05
AndreAdrian 

250-499 Punkte

Re: 16m Band Audion

Zitieren:
Die oben genannten Forderungen lassen sich mit einem Kaskodeaudion am elegantesten lösen

Mit Kaskode-Audion habe ich noch keine Experimente gemacht. Für mich gibt es eine gewisse Unlogik beim Kaskode-Audion. Diese Schaltung mit zwei Trioden hat eine geringe Gitter der ersten Triode zu Anode der zweiten Triode Kapazität und hat weniger Rauschen als eine Pentode. Soweit verstehe ich die Vorteile der Kaskode-Schaltung. Nur bei einem RK-Audion brauche ich Mitkopplung, d.h. eine Kopplung zwischen Ausgang und Eingang. Wenn ich Kaskode-Audion und ECO Audion ansehe, dann gibt es vielleicht einen Vorteil: bei der Kaskode "isoliert" die zweite Triode den Schwingkreis vom Niederfrequenz-Ausgang, beim ECO Audion "isoliert" das Schirmgitter. Ist das vielleicht das Erfolgsgeheimnis?



Das ECO Audion Schaltbild ist aus dem Artikel "Stabilizing Superheterodyne Performance" von James J. Lamb aus QST, April 1932. Die Rückkopplung Einstellung war durch Änderung der induktiven Kopplung von L1 zu L2. Ein Vorteil der ECO Schaltung wird so beschrieben: practically impervious to rather drastic variations in its load circuit (praktisch unempfindlich gegenüber ziemlich drastischen Schwankungen in seinem Lastkreis).

DL1ADR

Datei-Anhänge
ECO_audion.png ECO_audion.png (129x)

Mime-Type: image/png, 25 kB

20.01.24 01:53
AndreAdrian 

250-499 Punkte

20.01.24 01:53
AndreAdrian 

250-499 Punkte

Re: 16m Band Audion

Zitieren:
Was meint denn die Simulation dazu ?

Trotz meiner Zweifel an der Bauteilmodell-Qualität für die realistische Simulation von RK-Audions, habe ich eine kleine Simulation durchgeführt. Die Simulation untersucht den Schwingungseinsatz. Dabei wird in der Simulation der RK-Potentiometer hin- und herbewegt und die Hochfrequenz und Niederfrequenz des Audion beoachtet. Die Rückkopplung wird über die Gate zu Source Spannung eingestellt. Die Rückkopplungs-Spannung wird zwischen 0V und 1.9V geändert durch Spannungsquelle V2. Das führt zu einen Spannungsänderung von 45mV am Source des FET.



Die Schaltung benutzt die Meissner (Armstrong) Oszillator Schaltung. C1, L1 sind der Schwingkreis. Das kalte Ende der Rückkopplungs-Spule liegt über C2 an HF Masse. Das JFET Source liegt über C3 an HF Masse. Für das 16m Band sollten diese Kondensatoren kleine Werte haben um "howling" zu vermeiden. Am Drain-Arbeitswiderstand R1 steht das Niederfrequenz-Ausgangssignal an welches über C4 zum NF-Verstärker gelangt. Über R2 wird die Rückkopplungs-Einstellungs-Spannung zugeführt.

Die vier Diagramme zeigen von oben nach unten die Dreieck-Funktion der Rückkopplungs-Spannung. Dann die Spannung am Source des FET, die Spannung am Gate des FET und zuletzt das NF-Ausgangssignal.



An der Gate Spannung ist zu sehen, das der Schwingungseinsatz nicht sehr "weich" ist. Ein kleinerer Wert von R1 wie 1 Kiliohm verbessert den Schwingungseinsatz, reduziert aber auch das Niederfrequenz-Ausgangssignal. Bis jetzt gibt es folgende Erkenntnisse aus der Simulation:
- eine kleine Versorgungsspannung in der Nähe von Vgs(cutoff) von 3 Volt bei 3N3819 ist sinnvoll für weichen Schwingungseinsatz.
- ein Gridleak bringt nichts bei FET (kann aber auch am Bauteilmodell liegen)
- Der Strom durch die Batterie V1 ist maximal 10 Mikroampere. Es ist sehr wahrscheinlich, dass der FET in der Simulation zu gut ist. Ein Drainstrom von 100 Mikroampere bei oszillierenden Audion ist für mich realistischer.
- In der Simulation sind beide Spannungsn V1 und V2 für beste Ergebnisse individuell einzustellen. Ob das für ein aufgebautes Audion nötig ist, oder ob es genügt, dass die Source Spannung ein Bruchteil der einstellbaren Versorgungsspannung ist, muss sich noch zeigen.

DL1ADR

Datei-Anhänge
JFET_audion_V0.1_schaltbild.png JFET_audion_V0.1_schaltbild.png (129x)

Mime-Type: image/png, 20 kB

JFET_audion_V0.1_diagramm.png JFET_audion_V0.1_diagramm.png (130x)

Mime-Type: image/png, 28 kB

20.01.24 02:08
Hajo 

500 und mehr Punkte

20.01.24 02:08
Hajo 

500 und mehr Punkte

Re: 16m Band Audion

AndreAdrian:
Nur bei einem RK-Audion brauche ich Mitkopplung, d.h. eine Kopplung zwischen Ausgang und Eingang. Wenn ich Kaskode-Audion und ECO Audion ansehe, dann gibt es vielleicht einen Vorteil: bei der Kaskode "isoliert" die zweite Triode den Schwingkreis vom Niederfrequenz-Ausgang, beim ECO Audion "isoliert" das Schirmgitter. Ist das vielleicht das Erfolgsgeheimnis?

Keine Ahnung ob es da ein Geheimnis gibt. Wie ich es sehe, kann man die Kaskode als eine Röhre mit zwei Steuergittern ansehen (Tetrode), mit dem Unterschied, daß die Systeme räumlich getrennt- und somit besser isoliert sind, als würden sie in einem System vereint sein, egal ob sie als ECO oder wie auch immer geschaltet ist. Aber meine theoretischen Kenntnisse halten sich sehr in Grenzen, dafür gibt es in diesem Forum erheblich kompetentere Mitwirkende.

Ich habe Deine Sim mal versucht nachzuvollziehen. Wenn man die Spannungsquelle V2 (C) auf 0V stellt, schwingt der Fet trotzdem an, was vermutlich daran liegt, daß die Spannungsquelle bei 0V einen Kuzschluß darstellt. Mit der kleineren Rückkopplungsspule setzen die Schwingungen schon deutlich weicher ein.





Gruß in die Runde
Hajo

Zuletzt bearbeitet am 20.01.24 02:43

Datei-Anhänge
Sim-1.png Sim-1.png (124x)

Mime-Type: image/png, 36 kB

20.01.24 12:51
AndreAdrian 

250-499 Punkte

20.01.24 12:51
AndreAdrian 

250-499 Punkte

Re: 16m Band Audion

Zitieren:
Ich habe Deine Sim mal versucht nachzuvollziehen.

Willkommen in der wunderbaren Welt der LTSpice Simulation. Ein gutes Detail von LTSpice ist die realistische Simulation von echten Bauteilen. Eine Induktivität kann eine parallele Kapazität haben, einen Widerstand in Serie oder parallel. In meiner Simulation gibt es für L1 und L2 einen Serienwiderstand von 5,7 Ohm um einen Q Wert von 100 bei 18 MHz zu simulieren. Nach Rs = omega * L / Q mit Q = 100, omega = 2 * pi * f Kreisfrequenz und L = 5 Mikrohenry. Leider habe ich wegen einem Fehler von mir 57 Ohm in LTSpice eingetippt. Nach Korrektur ist auch bei mir L2 nur noch 0,5uH.

Als Anlage habe ich meine LTSpice Schaltung beigefügt. Damit die Forum Software zufrieden ist, habe ich die Datei umbenannt nach FET_audion_V0.2.asc.txt. Einfach wieder zurück umbenennen nach FET_audion_V0.2.asc und in LTSpice laden.

DL1ADR

Datei-Anhänge
FET_audion_V0.2.asc.txt FET_audion_V0.2.asc.txt (145x)

Mime-Type: text/plain, 3 kB

 1 2 3 4 5 6
 1 2 3 4 5 6
Schaltung   Zuletzt   Neutralisationskondensatoren   Rückkopplung   Intermodulationsverzerrungen   zwischen   Schwingungseinsatz   Oszillator   Rückkopplungs-Einstellung   Komplementär-Impedanzwandler   Differenzverstärker-Schaltung   Niederfrequenz-Ausgangssignal   bearbeitet   Niederfrequenz-Röhrenverstärker   Rückkopplungs-Einstellungs-Spannung   Niederfrequenz-Verstärker   Schwingkreis   Rückkopplungs-Audion-Schaltungen   Zitieren   Kurzwellenausbreitungsbedingungen