| Passwort vergessen?
Sie sind nicht angemeldet. |  Anmelden

Sprache auswählen:

Wumpus Gollum Forum von
Wumpus Welt der (alten) Radios
Sie sind nicht angemeldet.
 Anmelden

Regen Wanjüscha
  •  
 1 2 3 4
 1 2 3 4
28.07.15 18:48
friedrich-kutnik 

500 und mehr Punkte

28.07.15 18:48
friedrich-kutnik 

500 und mehr Punkte

Re: Regen Wanjüscha

Hallo Zusammen,

letzte Tagen habe ich bisschen Lust was zu bauen gehabt. Und ich habe mit dem Wanjüscha weiter gebastelt. Dies mal möchte ich ein vernünftigen Audion aufzubauen. Und es ging los.




















Nach den Zusammenbau habe ich das Radio eingeschaltet. Viel habe ich nicht erwartet.
Es war nur Probe ob das Gerät überhaupt funktioniert. Alles hat geklappt.


https://www.youtube.com/watch?v=jjQlF5_O7pI

MfG Friedrich

Datei-Anhänge
11.jpg 11.jpg (296x)

Mime-Type: image/jpeg, 210 kB

12.jpg 12.jpg (300x)

Mime-Type: image/jpeg, 220 kB

13.jpg 13.jpg (304x)

Mime-Type: image/jpeg, 171 kB

15.jpg 15.jpg (304x)

Mime-Type: image/jpeg, 248 kB

16.jpg 16.jpg (293x)

Mime-Type: image/jpeg, 174 kB

18.jpg 18.jpg (304x)

Mime-Type: image/jpeg, 158 kB

19.jpg 19.jpg (305x)

Mime-Type: image/jpeg, 223 kB

20.jpg 20.jpg (327x)

Mime-Type: image/jpeg, 216 kB

21.jpg 21.jpg (309x)

Mime-Type: image/jpeg, 200 kB

!
!!! Fotos, Grafiken nur über die Upload-Option des Forums, KEINE FREMD-LINKS auf externe Fotos.    

!!! Keine Komplett-Schaltbilder, keine Fotos, keine Grafiken, auf denen Urheberrechte Anderer (auch WEB-Seiten oder Foren) liegen!
Solche Uploads werden wegen der Rechtslage kommentarlos gelöscht!

Keine Fotos, auf denen Personen erkennbar sind, ohne deren schriftliche Zustimmung.

Den Beitrag-Betreff bei Antworten auf Threads nicht verändern!
28.07.15 22:19
MIRAG 

500 und mehr Punkte

28.07.15 22:19
MIRAG 

500 und mehr Punkte

Re: Regen Wanjüscha

Super, mir gefällt das Design deiner Radios immer sehr gut. Du solltest die Sachen in Serie herstellen
Auch wenn du nicht viel erwartet hast, das geht doch echt gut, oder? Wie ist der Vergleich zu Röhren-Audions?
Der Drehko unterm Chassis ist die Antennenregelung? Oder ist das Feintuning?

28.07.15 22:50
friedrich-kutnik 

500 und mehr Punkte

28.07.15 22:50
friedrich-kutnik 

500 und mehr Punkte

Re: Regen Wanjüscha

Hallo Mark,

der Drehko unten dient für Feinabstimmung. Vergleich ... Schwer zu sagen.
Habe noch keine feste Meinung.

Ich habe das Gerät noch hochgearbeitet. Wellenbereich eingestellt auf 11,6MHz - 14,9MHz.Das ist mein Lieblings- Bereich KW.






Jetzt 19 - 25m. AM.



https://www.youtube.com/watch?v=GMpen9xe8yg

MfG Friedrich

Datei-Anhänge
23.jpg 23.jpg (313x)

Mime-Type: image/jpeg, 157 kB

29.07.15 15:45
Pluspol 

500 und mehr Punkte

29.07.15 15:45
Pluspol 

500 und mehr Punkte

Re: Regen Wanjüscha

Hallo Freidrich

Tolle Arbeit, wie immer von Dir. Kannst Du noch evtl. den Schaltplan veröffentlichen? Baue selbst auch gern KW-0V1.

Beste Grüße von Dietmar

29.07.15 18:23
friedrich-kutnik 

500 und mehr Punkte

29.07.15 18:23
friedrich-kutnik 

500 und mehr Punkte

Re: Regen Wanjüscha

Hallo Dietmar,

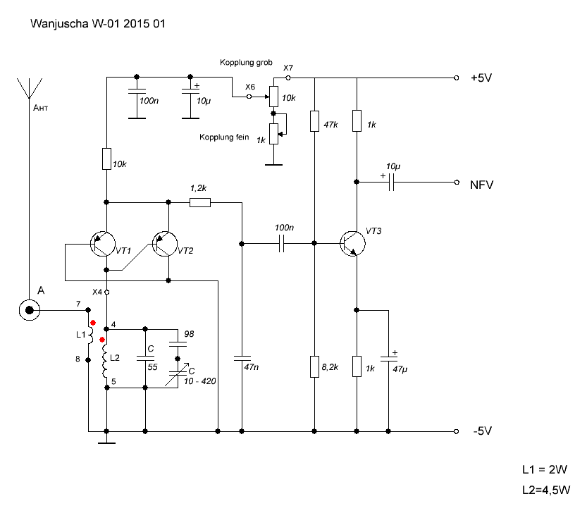
danke. Hier ist der Schaltplan.




Ich habe das Gerät noch bisschen "modifiziert". Jetzt ist alles mechanisch stabiler.
Man kann auch einfacher zu jeder Teil kommen.














MfG Friedrich

Zuletzt bearbeitet am 29.07.15 18:27

Datei-Anhänge
W-01 2015 01.GIF W-01 2015 01.GIF (284x)

Mime-Type: image/gif, 13 kB

25.jpg 25.jpg (319x)

Mime-Type: image/jpeg, 245 kB

27.jpg 27.jpg (322x)

Mime-Type: image/jpeg, 224 kB

28.jpg 28.jpg (307x)

Mime-Type: image/jpeg, 214 kB

30.jpg 30.jpg (285x)

Mime-Type: image/jpeg, 197 kB

30.07.15 21:57
friedrich-kutnik 

500 und mehr Punkte

30.07.15 21:57
friedrich-kutnik 

500 und mehr Punkte

Re: Regen Wanjüscha

Hallo Zusammen,

Ich habe das Gerät ein bisschen noch "modernisiert" und jetzt sieht der Schaltplan so aus.





Das war notwendig weil ich versuche mit verschiedene Antenne das Radio zu betreiben. Und jede soll angepasst werden.
Das Radio war heute in sein Gehäuse angepasst. Das ist aber nur eine Probe.





MfG Friedrich

Zuletzt bearbeitet am 30.07.15 22:01

Datei-Anhänge
W-01 2015 011.GIF W-01 2015 011.GIF (384x)

Mime-Type: image/gif, 16 kB

31.jpg 31.jpg (321x)

Mime-Type: image/jpeg, 243 kB

31.07.15 08:27
wumpus 

Administrator

31.07.15 08:27
wumpus 

Administrator

Re: Regen Wanjüscha

friedrich-kutnik:
Hallo Zusammen,

letzte Tagen habe ich bisschen Lust was zu bauen gehabt. Und ich habe mit dem Wanjüscha weiter gebastelt. Dies mal möchte ich ein vernünftigen Audion aufzubauen. Und es ging los.

Nach den Zusammenbau habe ich das Radio eingeschaltet. Viel habe ich nicht erwartet.
Es war nur Probe ob das Gerät überhaupt funktioniert. Alles hat geklappt.




MfG Friedrich


Hallo Friedrich,

Glückwunsch zu Deinen Rückkopplungsaudion mit Halbleitern.

beim Betrachten des Videos fällt mir allerdings auf, dass Du das Gerät eigentlich immer im schwingendem Zustand (in Selbsterregung) betreibst. Das erkenne ich daran, dass beim Wegdrehen eines eingestellten Senders sofort das Pfeifen zu hören ist. Vielleicht solltest Du immer versuchen bei eingestelltem Sender aus der Selbsterregung heraus zu kommen. Der Klang wird dann auch sofort sauberer.

Ansonsten weiter viel Freude mit dem Radio.

Gruß von Haus zu Haus
Rainer (Forumbetreiber)

"Vom Mund zum Ohr auf dem Strahle der elektrischen Kraft!"
Als MP3-Datei: http://www.welt-der-alten-radios.de/files/auf-dem-strahl.mp3

31.07.15 09:39
friedrich-kutnik 

500 und mehr Punkte

31.07.15 09:39
friedrich-kutnik 

500 und mehr Punkte

Re: Regen Wanjüscha

Hallo Rainer,

ja, mit dem Radio muss ich noch weiter arbeiten. Im schwingendem Zustand betreibe ich das Gerät da mit die grosse Empfindlichkeit zu erreichen.
Aber Du hast Recht, bei eingestelltem Sender soll ich aus der Selbsterregung heraus kommen.


MfG Friedrich

31.07.15 13:33
Pluspol 

500 und mehr Punkte

31.07.15 13:33
Pluspol 

500 und mehr Punkte

Re: Regen Wanjüscha

Hallo Friedrich und zusammen,

danke für den Schaltplan, der inzwischen allgemein verfügbar ist. Deine Geräte sind schon echte Handwerkskunst. Den von Dir gewählten HF-Eingang hatte ich auch schon bei anderen Autoren ("Deine Tube") in ähnlicher Weise gesehen. Gegenwärtig bastele ich an einer Variante mit FET-Eingang und folgender bipolarer HF-Verstärkung. Ein billig gekauftes Gerät beim blauen "C" (KW-Franzis-Audion) in der üblichen Kollektorschaltung des Audions, ist zu unempfindlich. Meine beiden Röhrenaudione mit 2x 12Sh1L bzw. 2x EF98 (ECO-Audion) sind da wesentlich besser. Mal schauen wie das mit den FET`s KP303B/G/ oder auch BF256 und einem SF245 als HF-Teil funktionieren wird.
Ich wünsche Dir weiterhin Gesundheit bzw. die nötige Zeit und Freude, an weiteren Projekten.

Freundliche Grüße von Dietmar

31.07.15 16:15
friedrich-kutnik 

500 und mehr Punkte

31.07.15 16:15
friedrich-kutnik 

500 und mehr Punkte

Re: Regen Wanjüscha

Hallo Dietmar,

danke. Ich habe das Radio probiert mit HFV. Anbei der Schaltplan von dem Teil:





aber das hat mir nicht gefallen. Vielleicht habe ich auch was falsch gemacht.

Ich wünsche Dir auch viel Erfolg beim Audion-Bau.
Und natürlich auch alles Gute.



MfG Friedrich

Datei-Anhänge
W-01 2015 02.GIF W-01 2015 02.GIF (319x)

Mime-Type: image/gif, 5 kB

 1 2 3 4
 1 2 3 4
parallelgeschalteten   Lieblingsaudion-Schaltung   Lautsprecher-Verstärker   Eingangswiderstand   Friedrich   Demodulations-Eigenschaften   Halbleiter-Audion-Schaltung   Fernempfangsaudionen   Darlingtonschaltung   Rückkopplungsaudion   Schaltung   Kopfhörer-Verstärker   Hf-Vorverstärkerstufe   welt-der-alten-radios   Wanjüscha   Prüfgeneratorgehäuse   Differenzverstärker   Windungsverhältnis   Fernempfangsradio   Rückkopplungseinsatz