| Passwort vergessen?
Sie sind nicht angemeldet. |  Anmelden

Sprache auswählen:

Wumpus Gollum Forum von
Wumpus Welt der (alten) Radios
Sie sind nicht angemeldet.
 Anmelden

Schmitt Trigger - Schaltplan verloren
  •  
 1 2 3
 1 2 3
19.08.14 15:48
scotty 

50-99 Punkte

19.08.14 15:48
scotty 

50-99 Punkte

Re: Schmitt Trigger - Schaltplan verloren

Hallo Technikfreund,
ich habe noch keinen Durchblick, was Du wie und wann schalten willst. Lüfte doch mal die Decke von dem großen Gemheimnis und nicht nur ein Zipfelchen.
- regelst Du mit dem Flachbahnregler eine Tonquelle, a la Mischpult?
- was willst Du bei unterster Stellung bewerkstelligen, die NF kurzschließen (Rauschunterdrückung) oder etwas anderes?
- mal redest Du von einem Trigger, mal von einem Monoflop. Welche Funktion soll realisiert werden? Soll zeitweise geschaltet werden, oder bei einem bestimmten Schwellwert, oder soll mit einem Impuls eine Kippstufe ein- oder ausgeschaltet werden?

So viel müßte uns mindestens bekannt sein, damit Dir jemand helfen kann!

Viele Grüße

scotty

!
!!! Fotos, Grafiken nur über die Upload-Option des Forums, KEINE FREMD-LINKS auf externe Fotos.    

!!! Keine Komplett-Schaltbilder, keine Fotos, keine Grafiken, auf denen Urheberrechte Anderer (auch WEB-Seiten oder Foren) liegen!
Solche Uploads werden wegen der Rechtslage kommentarlos gelöscht!

Keine Fotos, auf denen Personen erkennbar sind, ohne deren schriftliche Zustimmung.

Den Beitrag-Betreff bei Antworten auf Threads nicht verändern!
19.08.14 17:49
technikfreund 

500 und mehr Punkte

19.08.14 17:49
technikfreund 

500 und mehr Punkte

Re: Schmitt Trigger - Schaltplan verloren

Hallo Zusammen!

Ich habe mal aus verschiedenen vorhandenen Schaltplänen und euren Ideen
einen gesamt Schaltplan gezeichnet.

Die Schaltung soll drei Funktionen übernehmen, der Flachbahnregler ist ein
Kanalzug eines Transistor - Tonmischpults.

Wenn ein Taster gedrückt wird, fängt die gelbe Lampe "Achtung Lampe" an zu blinken.

Wird nun der Flachbahnregler hochgezogen, steuert die Lichtschranke (direkt neben dem Reglerknopf gebaut) durch und die
gelbe Lampe verlischt.

Gleichzeitig geht die rote Lampe "Achtung Mikrofon" an.

Wenn nun der Flachbahnregler heruntergezogen wird, geht die rote Lampe aus und die gelbe
Lampe bleibt aus, bis wieder der Taster gedrückt wird.

Anbei der Schaltplan.


Viele Grüße Technikfreund.

Zuletzt bearbeitet am 19.08.14 17:59

Datei-Anhänge
DSCF4150.JPG DSCF4150.JPG (301x)

Mime-Type: image/jpeg, 409 kB

19.08.14 17:53
NorbertWerner 

500 und mehr Punkte

19.08.14 17:53
NorbertWerner 

500 und mehr Punkte

Re: Schmitt Trigger - Schaltplan verloren

Hallo Dietmar,

das kann sein, dass das eine Schottky-Diode ist. Eine Zener-Diode, parallel zur Relais-Spule, habe ich auch noch nie gesehen.

Gruss
Norbert

19.08.14 20:19
MB-RADIO 

500 und mehr Punkte

19.08.14 20:19
MB-RADIO 

500 und mehr Punkte

Re: Schmitt Trigger - Schaltplan verloren

Hallo zusammen,

eine Zenerdiode parallel zur Relaisspule macht durchaus Sinn, wenn ihre Spannung größer als die Betriebsspannung ist. Durch eine normale Diode wird die Abfallzeit des Relais verzögert, was mit einer Zenerdiode oder einem Varistor wesentlich verringert werden kann.

Hallo Technikfreund,

warum nimmst Du dafür nicht einen kleinen Magneten und einen Hallsensor, Da ist der Trigger meist schon integriert. Falls Du brauchst .....

Viele Grüße
Bernd

Zuletzt bearbeitet am 19.08.14 20:24

19.08.14 23:50
Mani

nicht registriert

19.08.14 23:50
Mani

nicht registriert

Re: Schmitt Trigger - Schaltplan verloren

Hallo!

Normalerweise wird bei Kleinrelais eine 1N4148 eingesetzt, bei größeren
Relais (Industrierelais) eher eine 1N 4004/07.

Die Zenerdiode funktioniert natürlich auch, jedoch darf die Betriebsspannung
die Zenerspannung nicht übersteigen!

Ich selbst habe in der Entwicklung nie eine Z-Diode eingebaut als EMK-Schutz
für den Schaltransistor bei Relaisbetrieb.
Ausnahme Schutzschaltungen bei Mosfets

Den Vorwiderstand kann ich mir so erklären, daß das Relais mit einer
geringeren Spannung betrieben wird...
Das würde auch erklären, warum das Relais im Emitterkreis liegt...


Besten Gruß

Mani

Zuletzt bearbeitet am 20.08.14 00:04

20.08.14 08:42
MB-RADIO 

500 und mehr Punkte

20.08.14 08:42
MB-RADIO 

500 und mehr Punkte

Re: Schmitt Trigger - Schaltplan verloren

Hallo Technikfreund,

für die Signalzustansspeicherung braucht Du einen bistabilen Multivibrator. Ich sehe aber nur einen Schmidt-Trigger und einen astabilen Multivibrator. Oder übersehe ich hier eine Trickschaltung.
Der Triger müßte also durch einen Flip-Flop ersetzt werden.

Viele Grüße
Bernd

20.08.14 14:09
scotty 

50-99 Punkte

20.08.14 14:09
scotty 

50-99 Punkte

Re: Schmitt Trigger - Schaltplan verloren

Hallo Technikfreund,
ich habe mir Deine Schaltung mal angesehen. Mit Deinen Vorstellungen von der Funktion der einzelnen Teile stimmt sie aber nicht überein, d.h. sie macht m.E. nicht das, was Du willst. Ich versuche mal, die einzelnen Zustände, so wie ich sie verstanden habe, nachfolgend aufzulisten.
1. Zustand:
Das Mischpult ist eingeschaltet, noch nichts wurde betätigt, der betreffende Schieberegler ist in Nullstellung (Lichtschranke inaktiv, da Lichtstrahl durch den Schieber unterbrochen), rote und gelbe Lampe sind AUS.

2. Zustand:
Der Schieberegler ist in Nullstellung, d.H. der Lichtstrahl ist immer noch unterbrochen. Die Taste T1 wird, z.B. als Achtungszeichen gedrückt, die gelbe Lampe soll anfangen, zu blinken.

3. Zustand:
Der Schieberegler wird hochgezogen, die Lichtschranke wird aktiv, da durchgesteuert, die gelbe Blinklampe geht AUS, die rote Lampe leuchtet nun dauernd.

4. Zustand:
Der Schieberegler wird wieder auf Null gezogen, die Lichtschranke wird inaktiv, also unterbrochen, die rote Lampe geht AUS.
Zustand 4 wird also wieder Zustand 1.

Ist das richtig so? Soll parallel zu den Lämpchen noch was anderes geschaltet werden, wie NF- Durchschaltung, Muting, o.ä.? Poste bitte, ob diese Funktionsbeschreibung Deinen Vorgaben entspricht. Die dazu gehörende Schaltung kann ich Dir dann schnell entwerfen. Das ist kein Problem, das war und ist seit mehr als 30 Jahren mein Brötchenjob!

Gruß

scotty

Zuletzt bearbeitet am 20.08.14 14:15

20.08.14 20:19
Martin.M 

500 und mehr Punkte

20.08.14 20:19
Martin.M 

500 und mehr Punkte

Re: Schmitt Trigger - Schaltplan verloren

MB-RADIO:
Hallo Technikfreund,

für die Signalzustansspeicherung braucht Du einen bistabilen Multivibrator. Ich sehe aber nur einen Schmidt-Trigger und einen astabilen Multivibrator. Oder übersehe ich hier eine Trickschaltung.
Der Triger müßte also durch einen Flip-Flop ersetzt werden.

Viele Grüße
Bernd


moin Bernd,

dieses Ding habe ich mal ausgebrütet, für unseren Technikfreund.
Das ist ein Schmitt-Trigger, richtig. Allerdings hat der eine Selbsthaltung über 1k+1N4148.
Ursprünglich war das ein prellfreies 2 Tasten Ein-Aus mit definiert Aus als Anfangszustand.

Anm. dazu: einer der beiden Taster soll in Serie mit einem 100 Ohm sein weil sonst das versehentlich gleichzeitige Drücken beider Taster einen Kurzschluß verursachen würde.

Funktion.

Wird der 4.7µF geladen schaltet das Ding durch. Über 1k+1N4148 wird der nun ständig weiterversorgt, somit Selbsthaltung.
Wird er entladen, also kurz mit Masse verbunden, fällt die Schaltung ab und löscht auch die Selbsthaltung.

lG Martin

Zuletzt bearbeitet am 20.08.14 20:23

21.08.14 09:01
scotty 

50-99 Punkte

21.08.14 09:01
scotty 

50-99 Punkte

Re: Schmitt Trigger - Schaltplan verloren

Hallo Technikfreund,

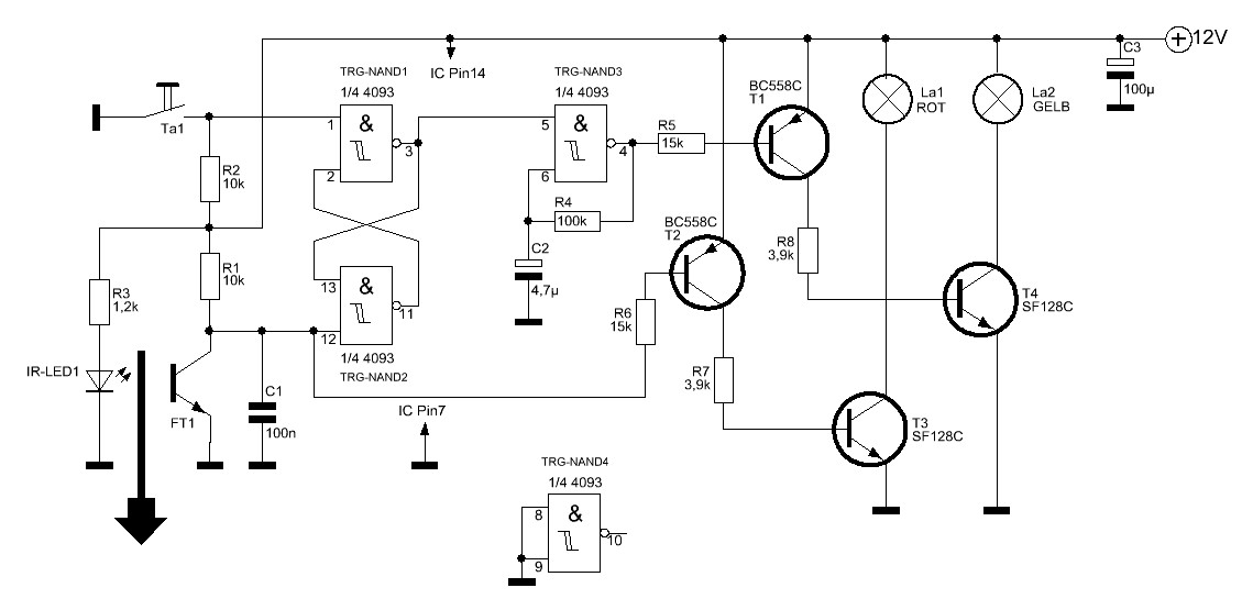
ich gehe mal davon aus, dass die Funktion stimmt, so wie ich sie beschrieben habe. Nachfolgend eine Schaltung für Dein Problem, die mit einem CMOS- Trigger- Nand- IC vom Typ CD4093, 2 Transistoren, 3 Kondensatoren und 6 Widerständen auskommt.



Ein Gatter des Trigger- NAND- IC ist sogar noch frei verwendbar. Die Materialkosten würden sich auf ca. 2€ belaufen, wenn alles neu gekauft werden muß.

Gruß

scotty

Datei-Anhänge
Lampensteuerung.JPG Lampensteuerung.JPG (455x)

Mime-Type: image/jpeg, 62 kB

21.08.14 12:33
scotty 

50-99 Punkte

21.08.14 12:33
scotty 

50-99 Punkte

Re: Schmitt Trigger - Schaltplan verloren

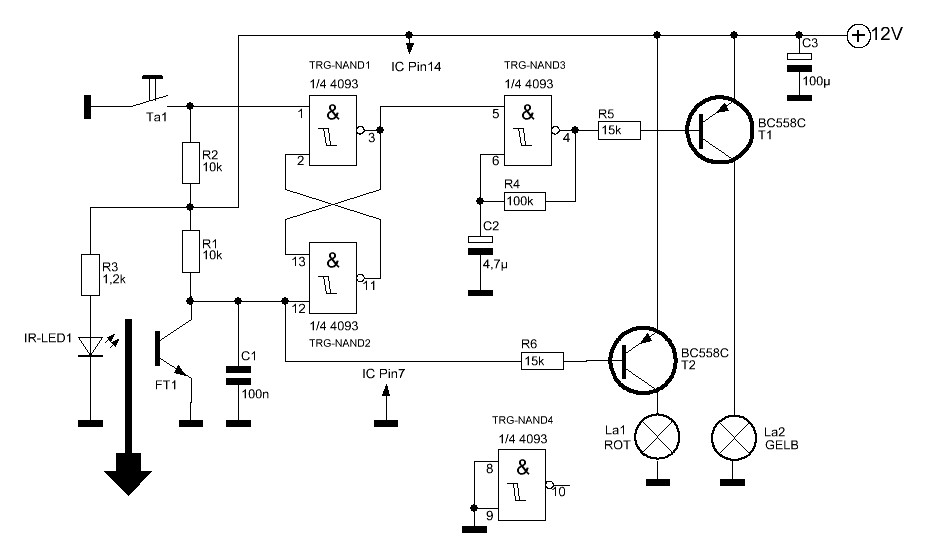
Hier noch eine Variante, an die Lampen bis zu 500mA Strom angeschlossen werden können. Mit größeren Transistoren, wie z.B. BD241, können es aber auch locker 3A sein. Die Basiswiderstände sind in dem Fall von 3,9K auf 470 zu verringern. Die erste Schaltung kann etwa 100mA liefern.



Viel Spaß

scotty

Zuletzt bearbeitet am 21.08.14 12:34

Datei-Anhänge
Lampensteuerung Var.2.JPG Lampensteuerung Var.2.JPG (365x)

Mime-Type: image/jpeg, 75 kB

 1 2 3
 1 2 3
Technikfreund   fremdlichtempfindlich   C-MOS-Logiksteuerung   Trigger   Schaltschrank-Monteur   Signalzustansspeicherung   Schaltungstechnisch   Rauschunterdrückung   Zustandsbedingungen   Siemens-Eisenbahn-Signaltechnik   Schaltungsvorschläge   Schaltplan   Betriebsspannungen   Schmitt-Trigger-Schaltung   Schmitt   Schaltung   Netzgleichrichterdioden   Flachbahnregler   Funktionsbeschreibung   verloren