| Passwort vergessen?
Sie sind nicht angemeldet. |  Anmelden

Sprache auswählen:

Wumpus Gollum Forum von
Wumpus Welt der (alten) Radios
Sie sind nicht angemeldet.
 Anmelden

Optischer Funk
  •  
 1 2 3 4
 1 2 3 4
16.04.16 20:33
Antennow

nicht registriert

16.04.16 20:33
Antennow

nicht registriert

Re: Optischer Funk

Hallo Optikfunker !

hier ist ein interessanter Link zum Thema:

http://chris-intel-corner.blogspot.de/2013/08/german-80mm-photophone-carl-zeiss.html

Carl Zeiss hat sowas schon für die Deutsche Wehrmacht gebaut, sogar mit Infrarotfilter, damit der Feind nicht "mitsehen" konnte.

Die Bastelideen mit Glühlampe habe ich zu meiner Schulzeit auch verfolgt. Empfohlen waren Glühlampen, deren Faden nicht gewendelt war und nur schwache Aussteuerung zur Erreichung minimaler Trägheit.

Man kann viel interessantes über das Thema im Internet finden, auch über die Nutzung durch Geheimdienste.

Viel Spaß beim Experimentieren,

Antennow

!
!!! Fotos, Grafiken nur über die Upload-Option des Forums, KEINE FREMD-LINKS auf externe Fotos.    

!!! Keine Komplett-Schaltbilder, keine Fotos, keine Grafiken, auf denen Urheberrechte Anderer (auch WEB-Seiten oder Foren) liegen!
Solche Uploads werden wegen der Rechtslage kommentarlos gelöscht!

Keine Fotos, auf denen Personen erkennbar sind, ohne deren schriftliche Zustimmung.

Den Beitrag-Betreff bei Antworten auf Threads nicht verändern!
16.04.16 20:42
Antennow

nicht registriert

16.04.16 20:42
Antennow

nicht registriert

Re: Optischer Funk

und noch ein sehr informativer Link:

http://www.la6nca.net/tysk2/lispr/index.htm

13.06.17 00:50
NorbertWerner 

500 und mehr Punkte

13.06.17 00:50
NorbertWerner 

500 und mehr Punkte

Re: Optischer Funk

Hallo zusammen,

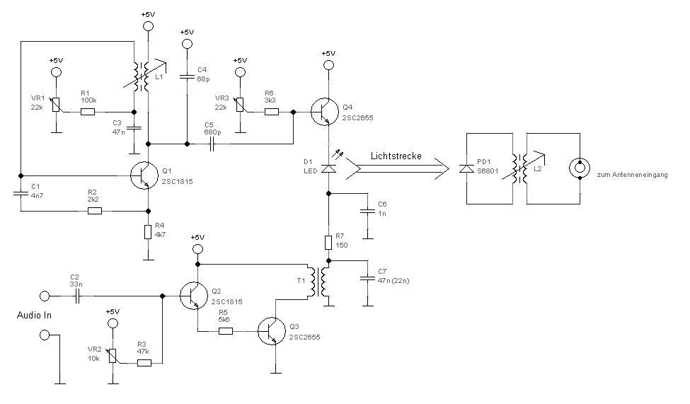
habe mir jetzt mal Zeit genommen und meinen Lichtübertrager neu aufgebaut. Ohne spezielle Optiken funktioniert er in einer Distanz von 25cm sehr gut. Bei 50cm rauscht es aber schon. Da ich den Empfänger ohne zusätzliche Elektronik (ausser Spule und Photodiode) verwenden möchte, werde ich das Licht der LED mit einer optischen Linse bündeln müssen. Das hat noch den Vorteil, dass man Fremdlicht weitgehenst ausschliessen kann. Mal sehen, wie weit ich kommen werde.
Ich habe mal ein Bild von meinem wilden Aufbau, auf einem Steckbrett, hochgeladen. Sieht wirklich noch echt wild aus, aber es funktioniert schon.
Übrigens, für die Oszillatorspule habe ich den gleichen Typ verwendet wie für das Empfängerteil, da ich hier für einen hohen Ausgangspegel in Resonanz kommen muss. Das Audiosignal moduliere ich mit einem Trafo, der mal als Ausgangstrafo in einem Transistorradio gedient hat.

Gruss
Norbert




Datei-Anhänge
Lichtübertrager.jpg Lichtübertrager.jpg (293x)

Mime-Type: image/jpeg, 38 kB

Lichtübertrager1.jpg Lichtübertrager1.jpg (276x)

Mime-Type: image/jpeg, 229 kB

17.06.17 20:14
NorbertWerner 

500 und mehr Punkte

17.06.17 20:14
NorbertWerner 

500 und mehr Punkte

Re: Optischer Funk

Hallo zusammen,

jetzt habe ich schon mal meinen 'Empfänger' neu eingekleidet. Ich komme jetzt mit zwei Konvex-Linsen auf 5 Meter. Da ist aber noch viel mehr drin. Mal schauen wo ich geeignete (erschwingliche) Optiken bekomme.
Wie schon beschrieben, für den Empfänger verwende ich nur eine Spule (Übertrager) in Resonanz. Mit zusätzlicher Elektronik wäre es natürlich besser, aber jeder Liebhaber für Detektorempfänger wird mich hier verstehen.

Gruss
Norbert






Datei-Anhänge
Empfänger1.jpg Empfänger1.jpg (300x)

Mime-Type: image/jpeg, 177 kB

Empfänger2.jpg Empfänger2.jpg (297x)

Mime-Type: image/jpeg, 305 kB

18.06.17 08:58
Antennow

nicht registriert

18.06.17 08:58
Antennow

nicht registriert

Re: Optischer Funk

Interessantes Experiment, Norbert!

ich habe davon immerhin gelernt, daß die LEDs mit modulierter HF betrieben werden, was ja sicher eine bessere Übertragungsqualität ergibt, als eine Übertragung mit moduliertem Glühlampenlicht, wie in historischen Geräten üblich war.

Eine preiswerte Optik findest Du möglicherweise als Fernglas auf dem Trödelmarkt. Mit einem Doppelglas könntest Du den Beam sicher direkt beobachten und einrichten.

Viel Spaß und Erfolg bei Deinen Experimenten. Ich werde diese demnächst auf meinem Segeltörn weiter beobachten. Im Sommer benutze ich nur für dringende Reparaturen mal den Lötkolben

Antennow

18.06.17 22:17
NorbertWerner 

500 und mehr Punkte

18.06.17 22:17
NorbertWerner 

500 und mehr Punkte

Re: Optischer Funk

Hallo Antennow,

das stimmt, eine Glühlampe ist doch sehr träge. Allerdings hatten 'alte' LED's auch hohe Kapazitäten, die eine Modulation erschwerten. Auch war die Intensität sehr gering. Jetzt ist die Helligkeit sehr gross und man betreibt sie auch mit sehr hohen Strömen. Dies hat den Vorteil, dass kleiner wird und somit der Betrieb mit hohen Frequenzen möglich ist.
IR-LED's sind ja mittlerweile noch schneller, aber hier gibt es ein Problem, ausser man verwendet (sehr teure) InGaAs-Photodioden.
Photodioden, basierend auf Silizium, zeigen im IR-Bereich einen sogenannten 'Slow-Tail-Effekt'. Bevor ich hier einen grossen Vortrag halte, schau mal im Internet nach. Kurz gesagt, die Pegel nach dem Anstieg und nach dem Abfall erreichen bei hohen Frequenzen erst nach langer Zeit 100Prozent. Für eine digitale Übertragung kann man das in Grenzen noch verkraften, aber ein Sinus wird hier doch sehr stark verzerrt.

Was die Optik angeht, Deine Idee, die Linsen eines Fernglases zu verwenden, hatte ich auch schon. Es wäre auch eine Idee, im 'Aussenbereich' für eine grosse Übertragungsstrecke auf der Empfängerseite ein Fernrohr zu verwenden.
Mir reicht es aber schon, wenn ich 'im Raum' meine alten Radios versorgen kann.

Segeltörn, Du Glücklicher, meine alte GFK-O-Jolle (Name --> Snoopy) ruht seit über 10 Jahren auf ihrem Trailer im Garten. Ich würde ja gern wieder segeln gehen, aber meine Wirbelsäule sagt NEIN.


Gruss
Norbert

19.06.17 22:40
MB-RADIO 

500 und mehr Punkte

19.06.17 22:40
MB-RADIO 

500 und mehr Punkte

Re: Optischer Funk

Hallo Norbert,

wie sieht es denn im IR-Bereich mit PIN- Fotodioden aus ? Die sind doch für hohe Übertragungsraten gezüchtet.

Ich hätte nicht gedacht , daß das mit normalen LEDs überhaupt funktioniert.

Viele Grüße
Bernd

Zwei Dinge sind unendlich, das Universum und die menschliche Dummheit, aber bei dem Universum bin ich mir noch nicht ganz sicher. (Albert Einstein)

20.06.17 18:03
NorbertWerner 

500 und mehr Punkte

20.06.17 18:03
NorbertWerner 

500 und mehr Punkte

Re: Optischer Funk

Hallo Bernd,

MB-RADIO:

wie sieht es denn im IR-Bereich mit PIN- Fotodioden aus ? Die sind doch für hohe Übertragungsraten gezüchtet.


da hast Du schon Recht, denn durch die I-Schicht sind diese Dioden sind in ihrem gesamten nutzbaren Wellenlängenbereich sehr schnell, denn durch diese Schicht verringert sich die Sperrschichtkapazität.
Das Problem ist nur dieser Slow-Tail-Effekt der ab ca. 700nm deutlich auftritt. Für eine digitale Übertragung ist das nicht 'so' ein grosses Problem, aber bei einem AM modulierten Sinus ist das störend. Im angehängten Bild sieht man zwei Kanäle. Der Kanal1 (gelb) zeigt den Spannungsverlauf an einer IR-LED (880nm). Sorry, die Störungen stammen von einem schlechten LED-Treiber. Der untere Kanal (blau) zeigt das Ausgangssignal der Photodiode. Das ansteigende Signal ist zuerst relativ Steil, aber dann dauert es lange bis das Maximum erreicht wird. Bei der abfallenden Flanke sieht man den gleichen Effekt. Der Grund ist, dass die Photonen im IR-Bereich tiefer in das Silizium eindringen (ab ca 1,13um ist Silizium völlig transparent) und dann in der N-Schicht Elektronen auslösen.

Übrigens, dieser negative Effekt tritt hier noch nicht stark auf. Es kann vorkommen, dass der steile Anstieg (und Abfall) schon bei 40Prozent aufhört.

MB-RADIO:

Ich hätte nicht gedacht , daß das mit normalen LEDs überhaupt funktioniert.


Rote LED's um die 630nm werden sehr oft für die Lichwellenleiterübertragung (z.B. MOST System in Autos) hergenommen. Die sind mittlerweile sehr schnell.


Gruss
Norbert





Zuletzt bearbeitet am 20.06.17 18:06

Datei-Anhänge
Slow  Tail.jpg Slow Tail.jpg (281x)

Mime-Type: image/jpeg, 56 kB

20.06.17 18:14
Antennow

nicht registriert

20.06.17 18:14
Antennow

nicht registriert

Re: Optischer Funk

Hallo Norbert,

was digital stört kann durchaus bei Sinus funktionieren. Leg doch mal Sinus an und zeig das Oszillogramm. Ich denke das geht für die Übertragung von NF durchaus.

Grüße an alle Interessierten,

Antennow

21.06.17 08:49
HB9 

500 und mehr Punkte

21.06.17 08:49
HB9 

500 und mehr Punkte

Re: Optischer Funk

Hallo Norbert,

statt AM kannst du FM verwenden, dann stört das nicht. Bei geeignetem Hub kann man mit Flankendemodulation arbeiten, dann bleibt der Empfänger unverändert. Ich hatte seinerzeit für den Empfänger einen TBA120S (FM-ZF-Verstärker) verwendet. Für einen einfachen Sender kann man den VCO vom 4046 verwenden.

Gruss HB9

 1 2 3 4
 1 2 3 4
Übertragungsqualität   Sperrschichtkapazität   Lichwellenleiterübertragung   60kHz-Rechtecksignal   Elektronikbastelbuch   Flankendemodulation   Übertragungsstrecke   Gesundheitsschäden   Amplitudenmodulation   german-80mm-photophone-carl-zeiss   Wellenlängenbereich   Empfänger   zusammen   Verstärkerelektronik   Signalübertragungen   Übertragungsraten   Solar-Blind-Sensoren   Optischer   Norbert   Übertragungstechnik