| Passwort vergessen?
Sie sind nicht angemeldet. |  Anmelden

Sprache auswählen:

Wumpus Gollum Forum von
Wumpus Welt der (alten) Radios
Sie sind nicht angemeldet.
 Anmelden

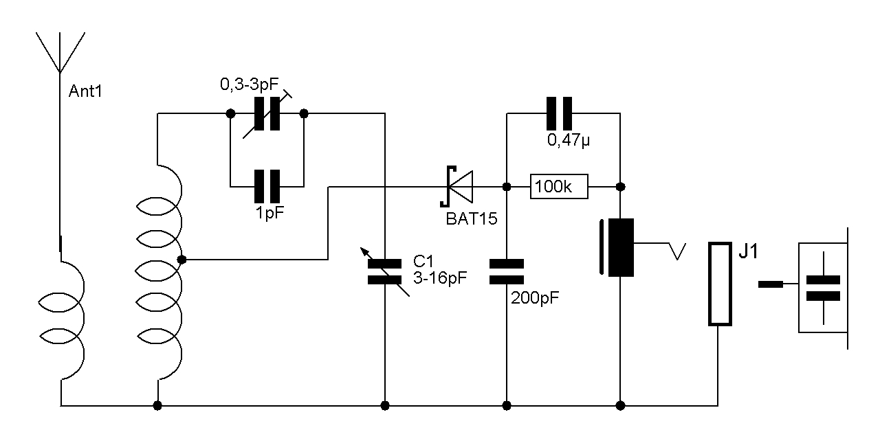
UKW- Flankendetektor. Antennen, Flachbandkabel, Topfkreis
  •  
 1 2 3 4 5 .. 25 .. 45
 1 2 3 4 5 .. 25 .. 45
27.07.11 17:28
nobbyrad58 

500 und mehr Punkte

27.07.11 17:28
nobbyrad58 

500 und mehr Punkte

Re: UKW- Flankendetektor

Hallo Joe !

Bei dem besagten Shop im Onlinekatalog bei: SAT/Antennentechnik Kabel. Der Online Katalog ist immer aktueller, so zweimal die Woche schaue ich dort vorbei, mindestens. Ich hab meine Meter auch noch lange nicht aufgebraucht, aber für Reparaturen, Neuanfertigung von Zuleitungen wie der Anschluss einer Lambda 0,5 Umwegleitung zum Radio braucht man immer etwas.

MFG Nobby

!
!!! Fotos, Grafiken nur über die Upload-Option des Forums, KEINE FREMD-LINKS auf externe Fotos.    

!!! Keine Komplett-Schaltbilder, keine Fotos, keine Grafiken, auf denen Urheberrechte Anderer (auch WEB-Seiten oder Foren) liegen!
Solche Uploads werden wegen der Rechtslage kommentarlos gelöscht!

Keine Fotos, auf denen Personen erkennbar sind, ohne deren schriftliche Zustimmung.

Den Beitrag-Betreff bei Antworten auf Threads nicht verändern!
27.07.11 21:33
joeberesf 

500 und mehr Punkte

27.07.11 21:33
joeberesf 

500 und mehr Punkte

Re: UKW- Flankendetektor

Hallo Nobby,

ich bekomme von P immer einen aktuellen Katalog zugeschickt und nutze diesen wie eine Stöberkiste um erst mal
einen Überblick zu bekommen. Online suche ich eigentlich nur wenn ich einen speziellen Wunsch habe.
Das ist dann halt die Suchmaschine... Aber Du hast völlig recht, bei Schnäppchen muss man auch häufig
schnell sein,...sonst ist der Restposten weg. Irgendwie ein lustiger Laden. Die Qualität ist oft besser als
der Preis suggeriert.

Spezielle Bauteile und bestimmte Typen von Bauteilen sind dort häufig nicht zu bekommen, aber allg. Bedarf....
Widerstände, Kondensatoren und Laborbedarf kaufe ich dort gern. Z.B. dieses kleine Minniplastikgehäuse des Detektors
ist von P. Billig, gut und völlig ausreichend für Bastelarbeiten. Das Antennenflachbandkabel ist da schon spezieller.

Gruß

Joe

27.07.11 23:19
joeberesf 

500 und mehr Punkte

27.07.11 23:19
joeberesf 

500 und mehr Punkte

Re: UKW- Flankendetektor

Hallo Rainer, hallo zusammen,

joeberesf:
Hast Du mal einen Antennenverstärker (UHF) angeschlossen ? Das will ich mal ausprobieren. Vielleicht ergeben sich dadurch
bessere Möglichkeiten zur Optimierung ohne immer Wandern gehen zu müssen.

Du wirst es nicht glauben, ich habe meine DVBT- Zimmerantenne mit Verstärker an das Gärät angeschlossen. Nun spielen
zwei lautstarke Sender auf dem Basteltisch im Kristallhörer. (RBB + RADIO1) aus 15km Entfernung.
Leider passt die BNC- Buchse nicht an das Koaxkabel und ich musste improvisieren.
Morgen besorge ich mir gleich eine passende Antennenbuchse damit die Vebindung richtig
gegeben ist und das Rumwackeln ein Ende hat. Enorme Handkapazitäten sind jetzt vorhanden...aber auch glasklarer Klang.
Das Rauschen ist viel schwächer als mit dem offenen Dipol. Das könnte doch ein optimaler Aufbau zur Optimierung werden.

Und siehste ......schon habe ich Ingos Fernsehtipp fast verpasst

Gruß

Joe

28.07.11 00:17
uwe_thomas 

250-499 Punkte

28.07.11 00:17
uwe_thomas 

250-499 Punkte

Re: UKW- Flankendetektor

Hallo Joe

Glückwunsch für deinen UKW-Detektor.

Wir haben scheinbar ähnliche Gedankengänge.

Hier mein UKW-Detektor. Vor einigen Jahren.

Lichtenberg( wo ich Zuhause bin) - Fernsehturm ca 3km 7 Stationen.

Siemensstadt (wo ich arbeite) (Hochhaus, während des Testens des Detektors wurde ich eigenartig betrachtet ) unzählige Stationen (nur mit eingeschobener Antenne).

Antenne zu lang rausgezogen : nur Rauschen.

Ankopplungswicklung weiter weg: bessere Trennschärfe .

Diode: BAT15/03W (mal das Datenblatt betrachten)












Gruss Uwe

Datei-Anhänge
UKW_Detektor_Rück1.jpg UKW_Detektor_Rück1.jpg (464x)

Mime-Type: image/jpeg, 344 kB

UKW_Detektor_Rück2.jpg UKW_Detektor_Rück2.jpg (442x)

Mime-Type: image/jpeg, 278 kB

UKW_Detektor_Vorn1.jpg UKW_Detektor_Vorn1.jpg (434x)

Mime-Type: image/jpeg, 188 kB

UKW_Detektor_Vorn2.jpg UKW_Detektor_Vorn2.jpg (498x)

Mime-Type: image/jpeg, 143 kB

UKW-Detektor.JPG UKW-Detektor.JPG (486x)

Mime-Type: image/jpeg, 95 kB

28.07.11 09:29
joeberesf 

500 und mehr Punkte

28.07.11 09:29
joeberesf 

500 und mehr Punkte

Re: UKW- Flankendetektor

Hallo Uwe,

das ist ja ein tolles Gerät...interessante Bilder und Schaltung. Übrigens ist Dein letzter
Beitrag im WGF..

http://www.wumpus-gollum-forum.de/forum/...er-58_76.html#6

der Grund warum ich mich mit dem Flankendetektor beschäftige. Den wollte ich ursprünglich auch mit einem senderversorgten
Verstärker ausrüsten. Aber ich denke das wird nichts, da ich am nördlichen Stadtrand wohl nicht genug Pegel auf UKW bekomme.
Rainer ist ja auch wandern gegangen und schaffte es mit der Yagi auf 11km. Ich brauch´ 15km!

Als mobiles Gerät finde ich den Detektor aber auch sehr faszinierend. Eine Frage zur Kopfhöreranpassung Deiner
Schaltung. Du benutzt, auf dem Bild erkennbar, ja einen Kristallhörer. Der ist ja schon besonders hochohmig und
belastet den Detektorkreis wenig. Ich hätte hier einen dyn. Hörer mit mit 100-500Ohm erwartet. Hat Dir das echt
einen Lautstärkegewinn gebracht, ist die Selektivität besser geworden oder ist der Übertrager optional für dyn. Kopfhörer
gedacht ?

Die Diode sieht von den Daten sehr gut aus,....die gibt es im blauen C. Guter Tipp

Gruß

Joe

28.07.11 15:50
uwe_thomas 

250-499 Punkte

28.07.11 15:50
uwe_thomas 

250-499 Punkte

Re: UKW- Flankendetektor

Hallo Joe,

Der Trafo bringt bei mir in Verbindung mit dem Kristallhörer eine bessere Sprachverständlichkeit, der Klang hat sich insgesamt verbessert.

Subjektiv erscheint mir auch die Lautstärke höher.

Die Trennschärfe hat sich nicht verändert (gegenüber der Schaltung ohne Trafo).

Übrigens könnte bei Dir am nördlichen Stadtrand Berlins in Sachen UKW doch was gehen (da Du ja die Stimme Russlands als Versorgungssender anzapfen kannst).

Ich habe eine Idee (das ist jetzt virtuelles Radiobasteln)
Entweder: Pendler

Oder (wenn ich schon rumspinne, dann gleich richtig):
Superhet mit niedriger ZF (0-150kHz) , mit selbstschwingender Mischstufe. Vielleicht noch eine Vorstufe.

Wenn ich für die ZF Transistoren BFR180 (ft 8GHz) verwende, kann ich aufgrund der geringen Eigenkapazitäten dieser Transistoren den Verstärker extrem hochohmig aufbauen und erreiche trotzdem noch die Grenzfrequenz 150kHz.
Das gleiche gälte für die Mischstufe (die wäre ähnlich einem Pendler aufgebaut, der nicht mal pendeln braucht).

Hinter der ZF einen Emitterfolger, dann die Gleichrichtung.

Die ZF habe ich mal simuliert, um die Brauchkarkeit dieser Schaltung nachzuweisen. (siehe Anhang).

Gruß,

Uwe

Zuletzt bearbeitet am 29.07.11 11:01

Datei-Anhänge
RC-ZF.JPG RC-ZF.JPG (493x)

Mime-Type: image/pjpeg, 74 kB

29.07.11 18:27
joeberesf 

500 und mehr Punkte

29.07.11 18:27
joeberesf 

500 und mehr Punkte

Re: UKW- Flankendetektor

Hallo Uwe,

das sind interessante Vorschläge, ich fand Deinen NF- Verstärker im letzten Beitrag
schon sehr interessant, da Du hier zwei Silizium NPN und einen Germanium PNP- Transistor benutzt.
Ich fand es sehr erstaunlich, dass die gewonnene Energie aus Deiner kurzen Zimmerantenne ausreicht.

Ich habe mit dem Thema "Senderversorgung" schon vor einer Weile experimentiert aber bekomme
nicht genug Energie aus der Antenne um eine vernünftige Leistung zu erzielen. Stimme Russland auf MW, oder
das DLR- Kultur auf LW kommen hier in Betracht. Im Winter bekomme ich ganz gute Ergebnisse aber im Sommer
ist eigentlich nur die LW zu gebrauchen. Das liegt an der dichten Bewaldung hier im Norden.
Ich habe im Endeffekt einen MK484 (TA7642) damit versorgt. Das funktioniert auch... aber ich muss mindestens
0,85 Volt und 100uA haben. Das sind nur 85uW. (Im Winter 85-110uW je nach Empfang möglich)
Dann fängt der AM-Chip langsam an besser als ein Detektor zu arbeiten. Das Resultat aller meiner Detektor Versuche
kannst Du ganz unten in Deinem Beitrag sehen.
Mit Germaniumtransitoren funktioniert eine NF- Verstärkung, aber ich hatte bei diesem Versuch zu viel Übersprechungen des Ortssenders.
Deswegen auch das Auffangen der Energie im Goldcap 1F, dauert ewig, kann dann aber wie eine Batterie genutzt
werden. Bei UKW wird es aber kaum zu Übersprechungen kommen, deswegen wollte ich das Signal des Flankendetektors verstärken,
....aber kein Signal also auch keine Verstärkung.

Meine Langdrahtantenne müsste verlängert werden und die Ausrichtung verbessert, dann wäre bestimmt noch viel mehr
zu holen. Vielleicht wäre auch ein kleiner senderversorgter Antennenverstärker möglich um das Signal aufzufrischen.
Mein Versuch mit der verstärkten DVBT- Antenne brachte viele Sender, aber Handkapazitäten machen jetzt Probleme.
Kopfhörerkabel und das 75 Ohm Antennenkabel müssen richtig positioniert werden.
Die Resultate = Brummen, Rauschen oder auch glasklarer Empfang vieler Stationen. Ich denke der Detektorkreis funktioniert
sehr gut und kann so bleiben. Der Klang ist beeindruckend...kaum Verzerrungen durch den guten Pegel.

Gruß

Joe

Zuletzt bearbeitet am 29.07.11 19:29

29.07.11 22:11
uwe_thomas 

250-499 Punkte

29.07.11 22:11
uwe_thomas 

250-499 Punkte

Re: UKW- Flankendetektor

Hallo Joe,

kleiner Irrtum Deinerseits

Die Endstufe arbeitet mit einem BC307B, also kein GE.
Wenns GE wäre , würde die Spannung auf 0,3V zuammenbrechen.

Habe ich probiert. mit GF147 (AF239).

Gruss,

Uwe

29.07.11 22:39
uwe_thomas 

250-499 Punkte

29.07.11 22:39
uwe_thomas 

250-499 Punkte

Re: UKW- Flankendetektor

Hallo Joe, Hallo alle

Da ich gerade massiv beim Spinnen bin,

eine weitere komische Idee,

Ich habe mal den ZN414 mit den Transistoren BFR180 im HF-Zweig simuliert, allerdings habe ich die Widerstände der Innenschaltung x10 genommen.

Stromaufnahme 10 Prozent vom Original.

Verstärkung höher als das Original (alles auf Spannungen um 1V bezogen, darum geht es mir ja gerade).

Bandbreite ebenfalls (wie das Original) bis ca 3MHz.
Dann mal die Originalschaltung probiert (im HF-Zweig wieder die Eigenkapazitäten des BFR180 verwendet),

Bandbreite über 15MHz.

Ich habe jetzt also was zu tun.

Diskreter Aufbau zweier Arten des ZN414

Gruß, Uwe

30.07.11 14:29
joeberesf 

500 und mehr Punkte

30.07.11 14:29
joeberesf 

500 und mehr Punkte

Re: UKW- Flankendetektor

Hallo Uwe,

uwe_thomas:
Die Endstufe arbeitet mit einem BC307B, also kein GE.
Wenns GE wäre , würde die Spannung auf 0,3V zuammenbrechen.

Ja habe ich nicht richtig gelesen bzw. in Erinnerung gehabt.
Die Verwendung von unterschiedlichen Potentialen
aus der Gleichrichtung (NPN/PNP) finde ich sehr ungewöhnlich. Ich habe bei meiner
Schaltung eine Spannungsverdopplung eingesetzt. Dies spielt aber eine nicht so
entscheidene Rolle, da sich das Leistungsverhältnis ja nicht ändert. Interessant
kann eine Spannungsverdopplung aber sein, wenn Siliziumtransitoren verwendet
werden, vorausgesetzt man schafft es den Strom sehr klein zu halten. Ich hatte
immer gedacht, dass deswegen Germaniumtransitoren für solche Anwendungen,
besser geeignet sind.

Noch eine Nachfrage zum virtuellen Radiobasteln. Du sprichst von Simulation der Schaltung.
Benutzt Du eine spez. Software dafür oder rechnest Du per Hand durch?

uwe_thomas:
Ich habe mal den ZN414 mit den Transistoren BFR180 im HF-Zweig simuliert, allerdings habe ich die Widerstände der Innenschaltung x10 genommen.
Stromaufnahme 10 Prozent vom Original.

Den diskreten Aufbau des ZN414 zu versuchen finde ich eine gute Idee. Ich bin schon gespannt ob Du den Chip
noch ein bisschen tunen kannst.

Gruß

Joe

 1 2 3 4 5 .. 25 .. 45
 1 2 3 4 5 .. 25 .. 45
Schaltung   Grüße   müsste   Antenne   natürlich   zwischen   Flachbandkabel   Übertrager   Anpassung   Topfkreis   Antennen   möglich   könnte   Vielleicht   zusammen   Detektor   bearbeitet   Zuletzt   eigentlich   Flankendetektor