| Passwort vergessen?
Sie sind nicht angemeldet. |  Anmelden

Sprache auswählen:

Wumpus Gollum Forum von
Wumpus Welt der (alten) Radios
Sie sind nicht angemeldet.
 Anmelden

Mittelwellenabschaltung - eigener Sender als Alternative
  •  
 1 2 3 4 5 6
 1 2 3 4 5 6
29.06.14 16:25
NorbertWerner 

500 und mehr Punkte

29.06.14 16:25
NorbertWerner 

500 und mehr Punkte

Re: Mittelwellenabschaltung - eigener Sender als Alternative

Hallo Mani,

Mani:
Das ist eine sehr, sehr gute Idee !!!
Geht auch ohne Laser...

Man sollte einen Schaltplan erstellen...

ja, es geht auch ohne Laser über LWL, oder einem schnellen Opto-Koppler.


Gruss
Norbert

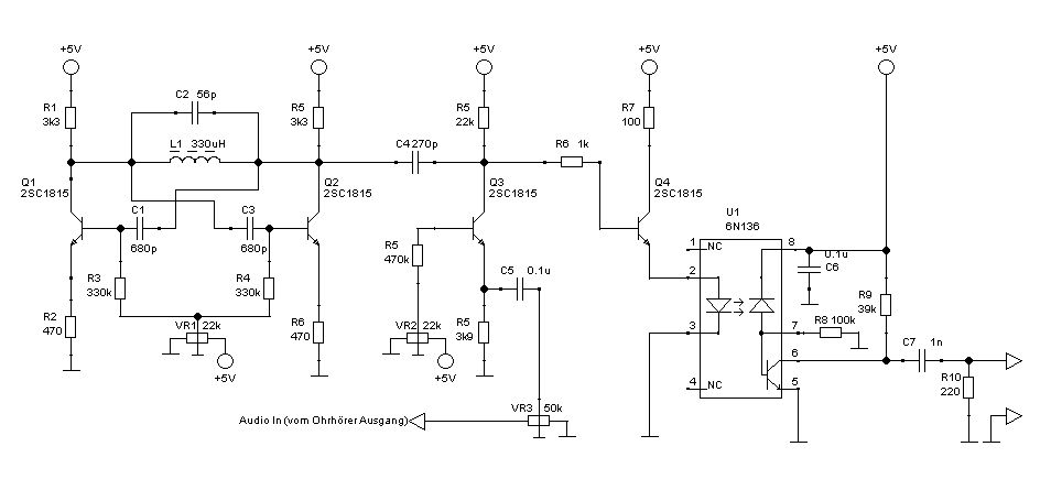
Datei-Anhänge
Lichtmodulator.jpg Lichtmodulator.jpg (343x)

Mime-Type: image/jpeg, 39 kB

!
!!! Fotos, Grafiken nur über die Upload-Option des Forums, KEINE FREMD-LINKS auf externe Fotos.    

!!! Keine Komplett-Schaltbilder, keine Fotos, keine Grafiken, auf denen Urheberrechte Anderer (auch WEB-Seiten oder Foren) liegen!
Solche Uploads werden wegen der Rechtslage kommentarlos gelöscht!

Keine Fotos, auf denen Personen erkennbar sind, ohne deren schriftliche Zustimmung.

Den Beitrag-Betreff bei Antworten auf Threads nicht verändern!
29.06.14 23:12
Mani

nicht registriert

29.06.14 23:12
Mani

nicht registriert

Re: Mittelwellenabschaltung - eigener Sender als Alternative

Hallo Norbert!


Das ist ein wunderbarer Schaltplan, den Du hier zeigst.

Wenn man jetzt noch den 6Nxxx Optokoppler mittels feinster Säge in zwei Hälften trennt (Scherz)
könnte man mit separatem Netzteil den Ausgangsteil in der Nähe des "empfangswürdigen"
Gerätes platzieren und bei einigermaßen hellen Wänden durch das Haus senden bei
offenen Türen.

Ja, auch Licht kommt um die Ecken und wenn nicht, wären ja auch Spiegel möglich.

Tür zu, Empfang aus!

Sobald mein Arbeitscomputer wieder funktioniert, werde ich dazu eine Leiterplatte entwerfen.


Danke für die Schaltung, ist die jetzt im Urlaub gezeichnet oder war die auf Lager?


Beste Grüsse

Mani

Zuletzt bearbeitet am 29.06.14 23:13

30.06.14 10:06
DrZarkov 

500 und mehr Punkte

30.06.14 10:06
DrZarkov 

500 und mehr Punkte

Re: Mittelwellenabschaltung - eigener Sender als Alternative

Hallo zusammen,

was mir gestern so beim Basteln aufgefallen ist: Wie machen das eigentlich konventionelle Infrarot Fernbedienungen? Ich hatte gestern etwas gebastelt: Eine Konverterbox für PC-Monitore hatte ich im Holzgehäuse eines "ehemaligen" Fernsehers versteckt. Auf der Vorderseite des Gerätes war ein kleines Loch, was ein Vorbesitzer mal dort reingebohrt hatte. In dieses Loch hatte ich ein Glasfaserkabel geklebt, und das andere Ende direkt vor die Empfängerdiode der Box geklebt. Obwohl da ja wirklich nur sehr wenig Licht durchkommt und die Batterien der Fernbedienung fast leer sind, konnte ich noch aus rund 3 Meter Entfernung das Gerät fernbedienen! Also selbst so primitive China-Billigschaltungen haben eine bemerkenswert gute Technik, um auch bei Tageslicht zuverlässig zu funktionieren.

Für die Lichtkommunikation hatte ich mit wesentlich stärkeren Geschützen auffahren wollen: Als Sender wollte ich einen IRF510 als Verstärker nehmen, und gleich ein Bündel aus 6 Leuchtdioden ansteuern (entweder gerichtet für Entfernung, oder als Rundstrahler montiert). Wegen der enormen Helligkeit käme da freilich nur Infrarot in Frage, oder man verzichtet auf die Zimmerbeleuchtung. Das würde bei Audiosignalen aber ziemlich flackern... Als Empfänger dachte ich an die Schaltung von Chris Long vom vorseitig genannten Link (ich erspare mir aus Copyrightgründen die Wiedergabe hier), obwohl das vermutlich für die Wohnung oder selbst einen Saal auch ein totaler Overkill ist. Ich denke da nur an die besagte China-Fernbedienung.

Grüße,
Volker

30.06.14 12:07
NorbertWerner 

500 und mehr Punkte

30.06.14 12:07
NorbertWerner 

500 und mehr Punkte

Re: Mittelwellenabschaltung - eigener Sender als Alternative

Hallo Volker,

bei IR-Fernbedienungen ist es relativ einfach, denn hier wird digital, mit lichstarken Impulsen gearbeitet. Die LED's werden mit Impulsen bis hin in den Amperebereich getaktet. Im Vergleich zum Hintergrundlicht (Lampen, Sonneneinstrahlung) ist die Lichtstärke der LED für den Moment deutlich höher. Ausserdem wird hier noch mit IR-Filtern gearbeitet, wodurch der spektrale Anteil unterhalb des IR-Bereiches wegfällt. Wenn man jetzt als Empfänger Siliziumsensoren(Photodioden) verwendet, dann ist in die andere Richtung bei ca. 1.13um das Ende des sensitiven Bereiches. Silizium wird für Licht ab 1.13um transparent.
Man hat also nur einen kleinen Spektralbereich (ca. 800nm bis 1.13um) und hier sollte die LED arbeiten.
Trotzdem ist der IR-Anteil sehr störend, da er den Dynamikbereich der Photodiode einschränkt. Dieser Lichtanteil erzeugt einen Offst bei der Photodiode. Man sieht somit am Ausgang der Photodiode einen DC-Offset mit überlagerten Impulsen. Da man aber nur den digitalen Teil haben will, entkoppelt man mit einem Kondensator.

Bei der Übertragung von analogen Signalen hat man hier ein riesiges Problem. Ich überlege mir gerade, wie man es lösen könnte, damit man auch Audio (ohne zu modulieren) übertragen kann.

Gruss
Norbert

30.06.14 13:06
DrZarkov 

500 und mehr Punkte

30.06.14 13:06
DrZarkov 

500 und mehr Punkte

Re: Mittelwellenabschaltung - eigener Sender als Alternative

Hallo Norbert,

man braucht ja nicht gleich das Rad neu erfinden, hier habe ich mal eine erprobte Schaltung gefunden:
http://www.photonik-campus.de/projects/e...lichttelefon-2/

Grüße,
Volker

01.07.14 11:01
NorbertWerner 

500 und mehr Punkte

01.07.14 11:01
NorbertWerner 

500 und mehr Punkte

Re: Mittelwellenabschaltung - eigener Sender als Alternative

Hallo Volker,

auf den ersten Blick sieht der Lichtsender ja nicht schlecht aus, aber mir sind da ein paar Dinge im Video aufgefallen.
Man kann nicht erkennen, ob die Sendediode im IR-Bereich arbeitet, oder nicht, denn die Kamera gibt das IR-Licht als für das Auge sichtbares Licht wieder.
Der Abstrahlwinkel der Sendediode ist recht klein, wodurch viel Licht auf die Empfangsdiode trifft. Leider kann man nicht erkennen wie gross der Abstand zwischen den Dioden ist, aber ich vermute mal, es handelt sich nur um ein paar Zentimeter. Wird der Abstand grösser, dann wird auch nur ein kleinerer Teil des Lichtes auf die Empfangsdiode treffen. Hier muss man dann Optiken verwenden um das Licht zu 'bündeln'.
Bei dem Versuch (Video) bemerkt man auch gedämpftes Hintergrundlicht. Wäre interessant, wie dieses Licht spektral aufgelöst aussieht.

Trotzdem, die Teile gefallen mir. Ich finde es immer gut, wenn man mit wenig Aufwand gute Resultate erziehlt.

Gruss
Norbert

01.07.14 11:27
ingodergute 

Moderator

01.07.14 11:27
ingodergute 

Moderator

Re: Mittelwellenabschaltung - eigener Sender als Alternative

Hallo Volker,

die erprobte Schaltung realisiert leider nur die direkte Modulation der NF auf das Licht. Damit ist das ganze sehr störanfällig für moduliertes Fremdlicht. Moduliert man die Lichtquelle stattdessen mit Hochfrequenz (außerhalb des Spektrums künstlicher Lichtquellen wie ESL - also oberhalb von vielleicht 70 kHz), auf die das NF-Signal moduliert wurde, dann hat man einen erheblich größeren Störabstand sofern der Empfänger noch linear arbeitet.
Ich habe mal mit Lichtschranken experimentiert, die mit getaktetem Licht arbeiteten und auch bei starkem Störlicht u.a. von Leuchtstofflampen sehr gut funktioniert haben.

Viele Grüße

Ingo.

01.07.14 12:51
DrZarkov 

500 und mehr Punkte

01.07.14 12:51
DrZarkov 

500 und mehr Punkte

Re: Mittelwellenabschaltung - eigener Sender als Alternative

Hallo Norbert, hallo Ingo,

lt. der Beschreibung sollen ohne Optik 10 Meter überbrückt werden können, mit entsprechender Optik mehrere Kilometer.

Wenn ich die das Licht mit einer HF moduliere, wird dann der Schaltungsaufwand nicht erheblich aufwändiger? Da bin ich doch vom Schaltungsaufwand und von den Kosten her auch im Bereich käuflicher Lösungen.

Grüße,
Volker

01.07.14 13:42
ingodergute 

Moderator

01.07.14 13:42
ingodergute 

Moderator

Re: Mittelwellenabschaltung - eigener Sender als Alternative

Hallo Volker,

aufgrund der geringen Preise der Produkte aus Fernost, bist Du bei fast jedem Eigenbau von den Kosten im Bereich (irgendwelcher) käuflicher Lösungen.
Auch ein hochfrequenzmodulierendes System muss nicht aufwendig sein. Zum Einen kann man auf Schaltkreise zurückgreifen, die Schwingungserzeugung und Modulation erledigen - zum Anderen sind auch einfache Transistorschaltungen in der Lage, das zu leisten.

Viele Grüße

Ingo.

01.07.14 23:32
Mani

nicht registriert

01.07.14 23:32
Mani

nicht registriert

Re: Mittelwellenabschaltung - eigener Sender als Alternative

Hallo Ingo!

Gebe Dir vollkommen recht!

Schnellere Operationsverstärker, Schmitt-Trigger, ein schöner Aufbau und einige
Leistungstransistoren oder besser MosFets dürften das um wenig Geld bringen.

Auch eine (mehrere) Led(s) - High Power kosten nicht viel.


Jetzt ist mir eben eingefallen: Wäre nicht ein Fernrohr oder Feldstecher als gute
Sende/Empfangsoptik geeignet, je nachdem, wie man ihn dreht und Brennpunkt
einstellt.



Gruß, möge die Weisheit ihren Lauf nehmen....

Mani

 1 2 3 4 5 6
 1 2 3 4 5 6
Billig-Hochvolt-LED-Lampe   bearbeitet   Transmissionsprobleme   Mittelwellenabschaltung   Norbert   Schaltung   2015-stirbt-die-mittelwelle   Ev=Beleuchtungsstärke   hochfrequenzmodulierendes   Alternative   Zuständigkeitsbereich   Zuletzt   Sperrschichtkapazität   eigener   Bodenreflexionskoeffizienten   China-Billigschaltungen   Entscheidungsträgern   Signal-Rausch-Verhältnis   Welle-Teilchen-Dualismus   Konformitätserklärung