| Passwort vergessen?
Sie sind nicht angemeldet. |  Anmelden

Sprache auswählen:

Wumpus Gollum Forum von
Wumpus Welt der (alten) Radios
Sie sind nicht angemeldet.
 Anmelden

Optischer Funk
  •  
 1 2 3 4
 1 2 3 4
21.06.17 22:30
NorbertWerner 

500 und mehr Punkte

21.06.17 22:30
NorbertWerner 

500 und mehr Punkte

Re: Optischer Funk

Hallo zusammen

@Antennow
Schade, ich habe die Aufnahmen der Messungen in der Firma vergessen. Werde die Bilder morgen reinstellen. Es stimmt aber, das Problem bei digitalen Signalen sind die steilen Flanken. Dadurch kommt es immer zu 'Nachschwingern'.
@HB9
FM ist ja auch nicht schlecht, aber ich bin ja 'Minimalist' und möchte mit wenig Bauteilen auskommen. Bei meinem Aufbau besteht ja der Empfänger nur aus einem abstimmbaren Übertrager. Gut, zusätzlich kann man noch eine parallele Kapazität verwenden um in Resonanz zu kommen, aber das soll es dann auch schon gewesen sein. Der Empfänger benötigt somit keine Spannungsversorgung.
Der Pegel reicht für den Antenneneingang aus um ein Signal rauschfrei zu 'empfangen'.
Du hast Recht, auch ein digitales Signal von einem 4046 generiert wird am Empfanhsteil zu einem Sinus. Leider erzeugen die Flanken 'Peaks'. Wie gesagt, morgen werden Bilder folgen.

Gruss
Norbert

!
!!! Fotos, Grafiken nur über die Upload-Option des Forums, KEINE FREMD-LINKS auf externe Fotos.    

!!! Keine Komplett-Schaltbilder, keine Fotos, keine Grafiken, auf denen Urheberrechte Anderer (auch WEB-Seiten oder Foren) liegen!
Solche Uploads werden wegen der Rechtslage kommentarlos gelöscht!

Keine Fotos, auf denen Personen erkennbar sind, ohne deren schriftliche Zustimmung.

Den Beitrag-Betreff bei Antworten auf Threads nicht verändern!
22.06.17 10:02
NorbertWerner 

500 und mehr Punkte

22.06.17 10:02
NorbertWerner 

500 und mehr Punkte

Re: Optischer Funk

Hallo zusammen,

hier sind jetzt die Bilder. Wie man sehen kann treten Störungen auf, wenn man für den Träger ein Rechtecksignal verwendet. Man könnte diese Störungen ja rausfiltern, aber dann würde der Materialaufwand des Empfängers deutlich grösser.
Ich werde doch bei meinem Sinus bleiben.

Gruss
Norbert










Datei-Anhänge
Sinus Traeger -- Sinus Empfaenger.jpg Sinus Traeger -- Sinus Empfaenger.jpg (314x)

Mime-Type: image/jpeg, 83 kB

Traeger Rechteck -- Empfaenger Sinus.jpg Traeger Rechteck -- Empfaenger Sinus.jpg (303x)

Mime-Type: image/jpeg, 68 kB

Traeger Rechteck -- Empfaenger Sinus -- mit Stoersignal.jpg Traeger Rechteck -- Empfaenger Sinus -- mit Stoersignal.jpg (316x)

Mime-Type: image/jpeg, 63 kB

Sinus moduliert.jpg Sinus moduliert.jpg (310x)

Mime-Type: image/jpeg, 87 kB

22.06.17 14:47
Antennow

nicht registriert

22.06.17 14:47
Antennow

nicht registriert

Re: Optischer Funk

Hallo Norbert,

die Oszillogramme sind doch sehr überzeugend. Du kannst machen, was Du willst, am Ende wird doch alles Sinus

22.06.17 17:05
Martin.M 

500 und mehr Punkte

22.06.17 17:05
Martin.M 

500 und mehr Punkte

Re: Optischer Funk

hallo alle,
könntet ihr bitte bei der Gelegeheit auch mal eine Fotoröhre testen:

90CV + 90CG sollten das doch können. Benötigen etwa 50V und einen sehr hochohmigen Widerstand. Höchste Empfindlich ist im IR Bereich.

lG Martin

22.06.17 17:41
NorbertWerner 

500 und mehr Punkte

22.06.17 17:41
NorbertWerner 

500 und mehr Punkte

Re: Optischer Funk

Hallo Martin,

ich habe einige Phototubes hier und habe damit auch schon Tests gemacht. Es gibt hier aber folgende Schwierigkeiten.

..Die Phototubes brauchen eine Vorspannung. Je nach Röhre liegt diese Spannung bei diesen Typen meistens so um die 15V.

..Der Strom sehr klein, wodurch ich eine zusätzliche Verstärkerstufe brauche.

..Die Photokathode ist sehr empfindlich. Übermässiges Licht lässt sie degradieren.


Demnächst muss ich mal wieder Photototubes und Photomultiplier testen. Da werde ich noch einmal ein paar Tests mit dem Lichtsender machen.


Gruss
Norbert

26.06.17 15:49
NorbertWerner 

500 und mehr Punkte

26.06.17 15:49
NorbertWerner 

500 und mehr Punkte

Re: Optischer Funk

Hallo zusammen,

am Wochenende habe ich die 'wüste' Elektronik auf eine Lochplatine gebracht und in einem U-Winkel untergebracht. Jetzt muss nur noch der Deckel drauf und eine stabile Halterung dran.
Zur Justage habe ich die zwei Teile auf einer optischen Platte aufgebaut. Die Wehlänge der Übertragung betrug 2x4,2m, also 8,4m. An dem Bild vom Spiegel kann man erkennen, dass ich noch viel Lichtenergie verschenkt habe. Auch vom ankommenden Licht wurde nur ein Teil verwendet. Mit einer guten Optik kann man hier noch viel herausholen.
Übrigens, im Hintergrund vom Spiegel kann man gut die Struktur der LED an der Wand erkennen (diese Aufnahme habe ich im abgedunkelten Raum gemacht).

Gruss
Norbert



Datei-Anhänge
Spiegel.jpg Spiegel.jpg (306x)

Mime-Type: image/jpeg, 59 kB

Lichtquelle Lichtempfaenger.jpg Lichtquelle Lichtempfaenger.jpg (306x)

Mime-Type: image/jpeg, 84 kB

10.11.24 18:02
NorbertWerner 

500 und mehr Punkte

10.11.24 18:02
NorbertWerner 

500 und mehr Punkte

Re: Optischer Funk

Hallo zusammen,

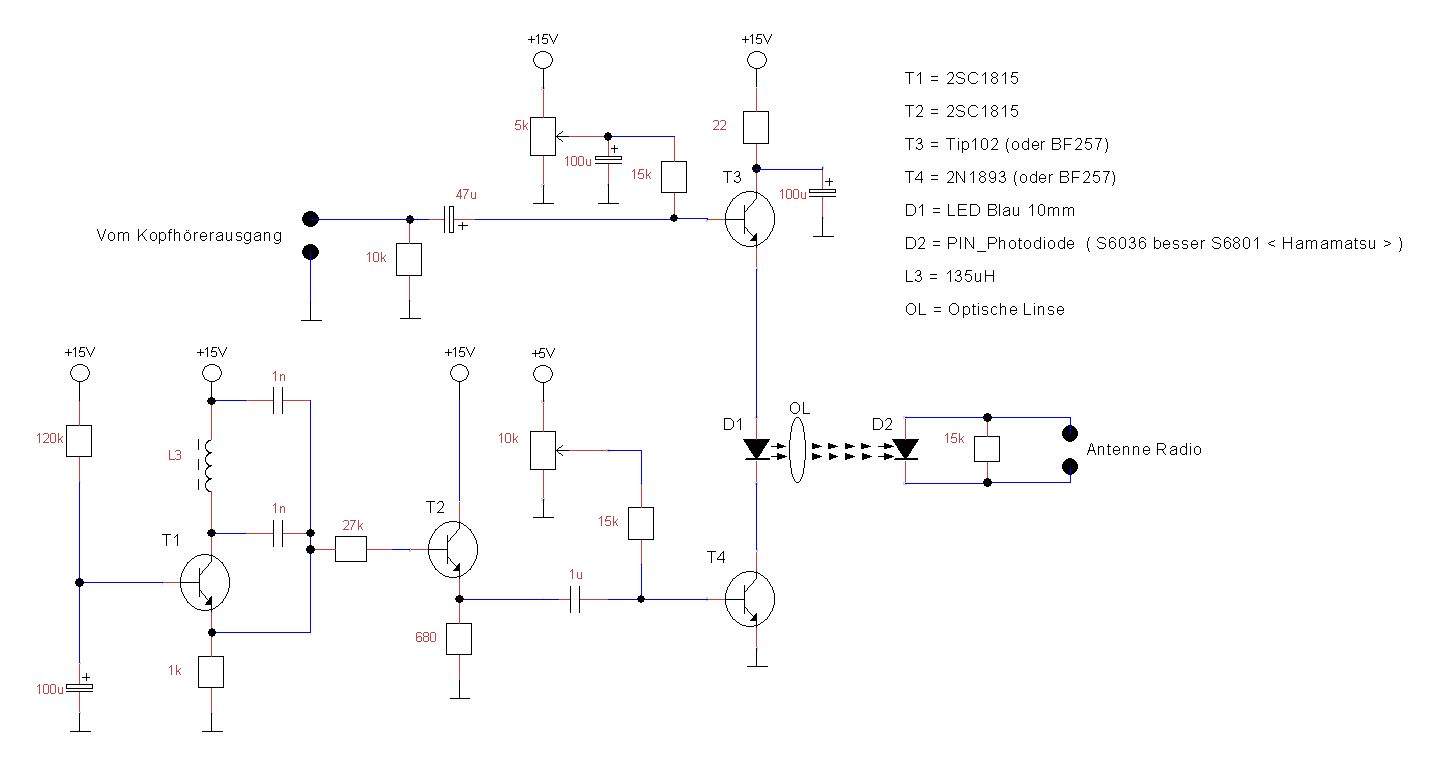
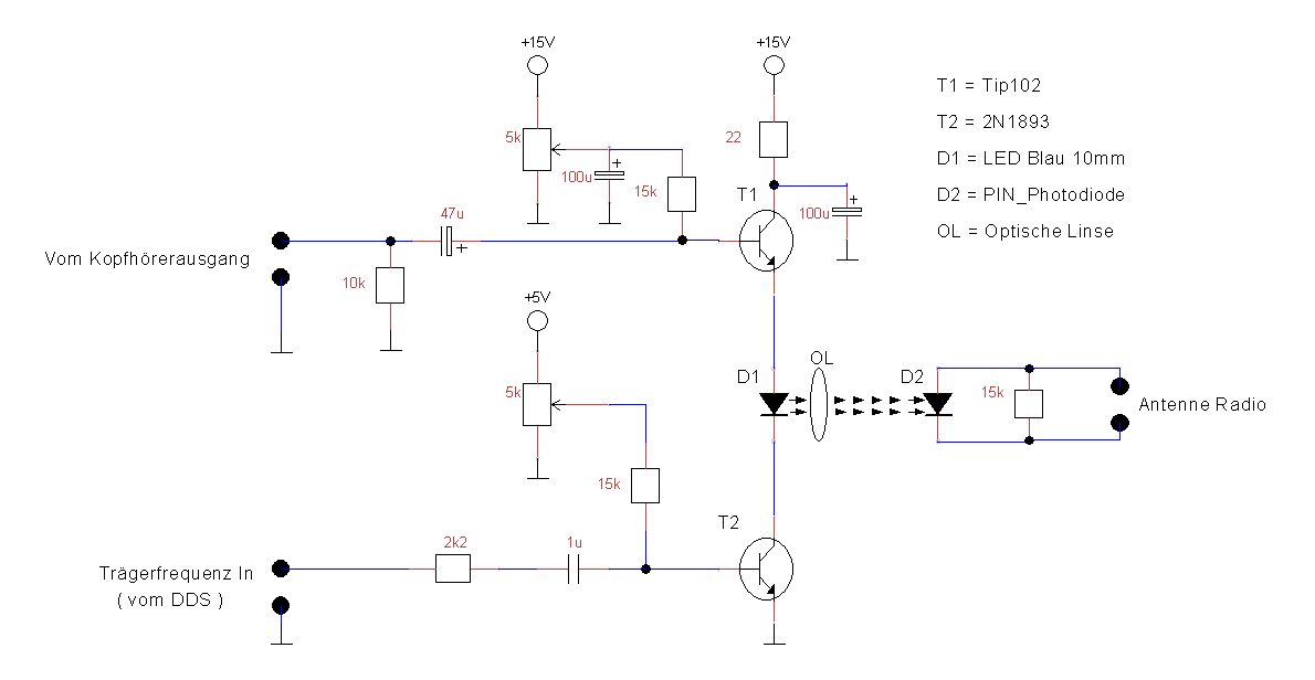
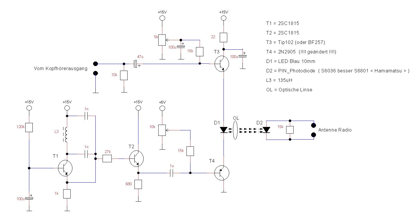
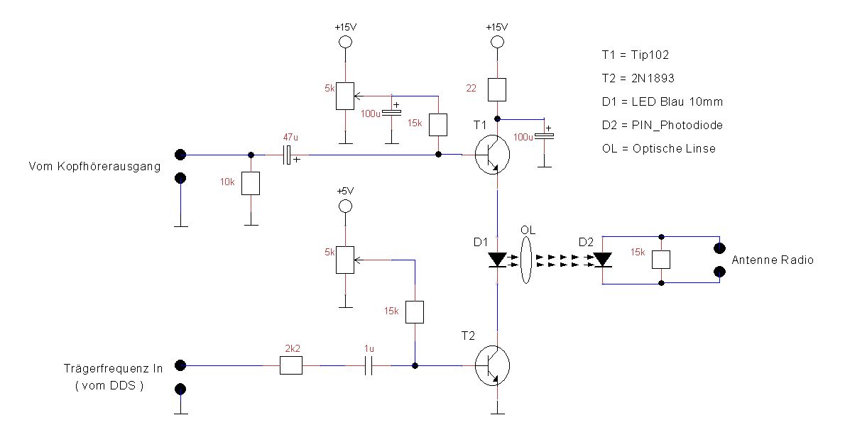
seit meinem letzten Beitrag ist viel Zeit vergangen und die LEDs sind deutlich besser geworden. Sie sind jetzt lichtstärker und man kann sie (teilweise) mit hohen Frequenzen betreiben. Damals hatte ich rote bzw. infrarote LEDs verwendet, doch jetzt gibt es auch sehr gute blaue LEDs. Für meine jetzige Schaltung verwende ich eine 10mm LED (470nm), sowie eine neue Treiberelektronik.
Für den Lichtsender verwende ich zusätzlich eine optische Linse. Damit kann ich höhere Reichweiten erziehlen. Im Moment liegt der Abstand zwischen Sender und Empfänger, bei ca. 4m, aber er kann deutlich höher werden, wenn ich für den Empfänger auch eine Optik verwenden würde.
Ich muss dazu sagen, ich verwende nur das direkte Signal der Photodiode, ohne eine Verstärkerelektronik dahinter. Man kann aber das empfangene Signal noch dadurch verbessen, inden man den 15k Widerstand durch eine (resonante) Spule ersetzt.
So, jetzt muss ich nur mal schauen wo ich meine Aufnahme des letzten Tages von Bayen+ habe, wo in kurzen Abständen immer die Ansage kam, dass der Sender heute abgestellt wird.

Gruss
Norbert










Hier ist das Datenblatt meiner verwendeten Photodiode https://www.hamamatsu.com/content/dam/ha...c_kpin1046e.pdf

Datei-Anhänge
Lichtsender.jpg Lichtsender.jpg (111x)

Mime-Type: image/jpeg, 43 kB

Lichtsender_mit_Oscillator.jpg Lichtsender_mit_Oscillator.jpg (120x)

Mime-Type: image/jpeg, 65 kB

Lichtsender_Sender_Empfänger.jpg Lichtsender_Sender_Empfänger.jpg (122x)

Mime-Type: image/jpeg, 62 kB

12.11.24 12:26
oldie 

250-499 Punkte

12.11.24 12:26
oldie 

250-499 Punkte

Re: Optischer Funk

Hallo Norbert,
nur interesse halber,warum verwendest Du nicht eine Laserdiode wie in Entfernungsmessern z.B. Diese haben eine recht hohe Reichweite mit dem gebündelten Strahl. Oder einen leistungsstarken Pointer der allerdings in Ausland bestellt werden muß weil in DE begrenzte Leistung.
Mit freundlichem Gruß
Sven

12.11.24 15:26
NorbertWerner 

500 und mehr Punkte

12.11.24 15:26
NorbertWerner 

500 und mehr Punkte

Re: Optischer Funk

Hallo Sven,

es ist richtig, ein Laser hat natürlich eine höhere Leistung, aber ich möchte da nicht unbedingt reinschauen. Die LEDs sind mittlerweile auch sehr hell und für meine Anwendung reicht die Intensität völlig aus. Ich verwende das System nur im Zimmer.
Meine verwendete Optik erzeugt da doch schon einen relativ grossen 'Fleck', der, bei schwachem Tageslicht, sichtbar ist.
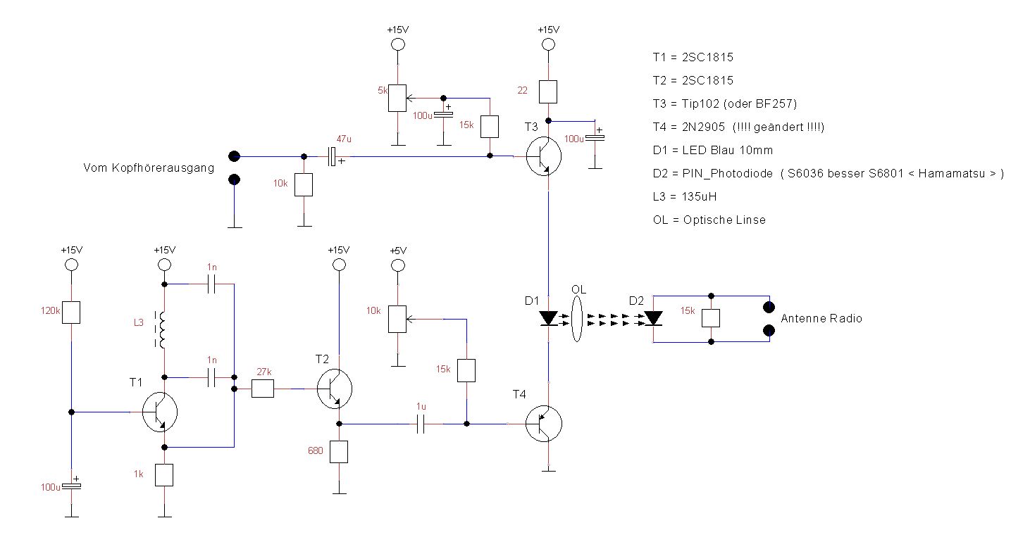
Was die Elektronik angeht, da bin ich immer noch beim verbessern. So habe ich festgestellt, dass die Kaskade relativ starke Verzerrungen erzeugt und unstabil ist. Ich verwende jetzt für den T4 einen PNP Transistor (2N2905).

Gruss
Norbert


Datei-Anhänge
Lichtsender_mit_Oscillator_V1.jpg Lichtsender_mit_Oscillator_V1.jpg (123x)

Mime-Type: image/jpeg, 64 kB

12.11.24 22:15
NorbertWerner 

500 und mehr Punkte

12.11.24 22:15
NorbertWerner 

500 und mehr Punkte

Re: Optischer Funk

Hallo zusammen,

habe jetzt mal ein paar Testaufnahmen gemacht. Mein Blaupunkt Barcelona diente hierfür als Empfänger. Es ist allerdings nicht leicht vom Lautsprecherausgang über ein 5k Poti zum Mikrofoneingang ein gutes Signal zu bekommen. Direkt vom Radio bekomme ich einen besseren Klang.

Anbei sind zwei Testaufnahmen, die mir einigermassen gelungen sind.

Gruss
Norbert

Datei-Anhänge
TestA.mp3 TestA.mp3 (132x)

Mime-Type: audio/mpeg, 501 kB

TestB.mp3 TestB.mp3 (126x)

Mime-Type: audio/mpeg, 787 kB

 1 2 3 4
 1 2 3 4
Übertragungstechnik   Verstärkerelektronik   Flankendemodulation   Norbert   Empfänger   Signalübertragungen   60kHz-Rechtecksignal   zusammen   Übertragungsqualität   Gesundheitsschäden   Wellenlängenbereich   Sperrschichtkapazität   Übertragungsstrecke   Solar-Blind-Sensoren   Elektronikbastelbuch   Amplitudenmodulation   german-80mm-photophone-carl-zeiss   Übertragungsraten   Optischer   Lichwellenleiterübertragung