| Passwort vergessen?
Sie sind nicht angemeldet. |  Anmelden

Sprache auswählen:

Wumpus Gollum Forum von
Wumpus Welt der (alten) Radios
Sie sind nicht angemeldet.
 Anmelden

Optischer Funk
  •  
 1 2 3 4
 1 2 3 4
24.11.24 22:16
NorbertWerner 

500 und mehr Punkte

24.11.24 22:16
NorbertWerner 

500 und mehr Punkte

Re: Optischer Funk

Hallo zusammen,

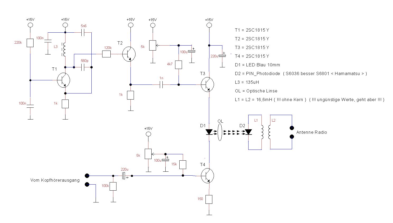
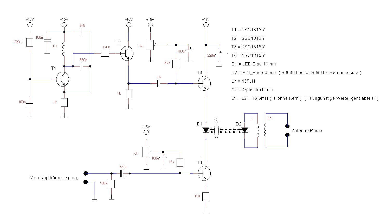
jetzt habe ich meine Schaltung noch einmal komplett überarbeitet. Ich verwende jetzt eine 'Treiber-Kaskade', bei der ich das Trägersignal an die Anode (LED) und das Audiosignal an die Kathode angelegt habe. Nur das Audiosignal wird etwas vom Trägersignal beeinflusst.
Ich musste feststellen, dass die beiden Kondensatoren des Oszillators sehr kritisch sind. Nach mehreren Versuchen erhielt ich das beste Ergebnis mit 560pF und 5,6Nanofarad. Der Sinus ist jetzt sehr 'sauber'.
Als Spule verwende ich ein ZF-Filter, welches ich neu, mit einem sehr dünnen Draht (120Wdg) gewickelt habe.
So, jetzt muss das Ganze noch in ein Gehäuse.

Gruss
Norbert

PS: Natürlich habe ich als Trägerfrequenz 801kHz gewählt (einst Bayern+).










Datei-Anhänge
TEK00001.jpg TEK00001.jpg (106x)

Mime-Type: image/jpeg, 76 kB

Lichtsender_V3_Final.jpg Lichtsender_V3_Final.jpg (97x)

Mime-Type: image/jpeg, 74 kB

Lichtsender_Platine_Final.jpg Lichtsender_Platine_Final.jpg (117x)

Mime-Type: image/jpeg, 92 kB

Lichtsender_Platine_Photo_Final.jpg Lichtsender_Platine_Photo_Final.jpg (111x)

Mime-Type: image/jpeg, 208 kB

!
!!! Fotos, Grafiken nur über die Upload-Option des Forums, KEINE FREMD-LINKS auf externe Fotos.    

!!! Keine Komplett-Schaltbilder, keine Fotos, keine Grafiken, auf denen Urheberrechte Anderer (auch WEB-Seiten oder Foren) liegen!
Solche Uploads werden wegen der Rechtslage kommentarlos gelöscht!

Keine Fotos, auf denen Personen erkennbar sind, ohne deren schriftliche Zustimmung.

Den Beitrag-Betreff bei Antworten auf Threads nicht verändern!
27.11.24 18:33
NorbertWerner 

500 und mehr Punkte

27.11.24 18:33
NorbertWerner 

500 und mehr Punkte

Re: Optischer Funk

Hallo zusammen,

jetzt habe ich noch den Empfänger verbessert. Ich verwende jetzt eine Spule in Resonanz. Hierbei muss man, zusätzlich zum Dreko, noch zwei weitere Kapazitäten beachten: Sperrschichtkapazität des Sensors, zusätzlicher Kondensator je nach Frequenz. Da ich die Photodiode ohne Vorspannung betreibe ist diese Kapazität schon sehr gross, aber sie bleibt relativ konstant. Die Kapazität ändert sich ja mit der Höhe der Vorspannung.

Anbei ist noch ein Oszillogram meines Empfängers. Die grosse Amplitude, direkt gemessen an der Diode, kommt daher, da ich für diese Messung nur einen geringen Abstand (ca. 50cm) zwischen LED und Photodiode verwendet hatte.

Gruss
Norbert





Zuletzt bearbeitet am 27.11.24 18:35

Datei-Anhänge
Lichtsender_Empfänger.jpg Lichtsender_Empfänger.jpg (107x)

Mime-Type: image/jpeg, 20 kB

Lichtsender_Photodiode_Empfänger.jpg Lichtsender_Photodiode_Empfänger.jpg (111x)

Mime-Type: image/jpeg, 51 kB

11.12.24 22:36
NorbertWerner 

500 und mehr Punkte

11.12.24 22:36
NorbertWerner 

500 und mehr Punkte

Re: Optischer Funk

Hallo zusammen,

beim durchforsten von Elektronikläden bin ich beim blauen C auf eine interessante rote LED gestossen. Sie hat einen Abstrahlwinkel
von nur 4Grad und ist mit 5500mcd auch sehr hell. Wegen dieser LED (Vishay TLHK 5800) kann jetzt die optische Linse entfallen,
wodurch ein grosser mechanischer Aufwand entfällt.
Bei der Gelegenheit habe ich auch noch eine kleine Änderung an meiner Schaltung vorgenommen. Das Poti mit dem Elko, in Reihe zum
150Ohm Widerstand, bringt eine deutliche Verbesserung des Klanges. Ich muss allerdings feststellen, dass der akustische requenzbereich meines Empfängers (Blaupunkt Barcelona) besser sein könnte, aber der Klang ist gut und ich find es schön 'Mittelwelle' wieder zu hören.
Ich muss mal suchen, irgendwo habe ich noch den Mitschnitt der letzten Stunden von Bayern+.


Gruss
Norbert


Datei-Anhänge
Lichtsender_mit_Oscillator_V3_Modifikation.jpg Lichtsender_mit_Oscillator_V3_Modifikation.jpg (91x)

Mime-Type: image/jpeg, 87 kB

 1 2 3 4
 1 2 3 4
Signalübertragungen   Wellenlängenbereich   Optischer   Lichwellenleiterübertragung   Gesundheitsschäden   Übertragungsstrecke   Sperrschichtkapazität   Übertragungsraten   Elektronikbastelbuch   Empfänger   60kHz-Rechtecksignal   german-80mm-photophone-carl-zeiss   Übertragungstechnik   Verstärkerelektronik   Amplitudenmodulation   Übertragungsqualität   Norbert   zusammen   Solar-Blind-Sensoren   Flankendemodulation