| Passwort vergessen?
Sie sind nicht angemeldet. |  Anmelden

Sprache auswählen:

Wumpus Gollum Forum von
Wumpus Welt der (alten) Radios
Sie sind nicht angemeldet.
 Anmelden

Mittelwellenabschaltung - eigener Sender als Alternative
  •  
 1 2 3 4 5 6
 1 2 3 4 5 6
03.07.14 01:10
Mani

nicht registriert

03.07.14 01:10
Mani

nicht registriert

Re: Mittelwellenabschaltung - eigener Sender als Alternative

Hallo Norbert!



Oder nach dem "Bodenreflexionskoeffizienten von grünem Gras" ?


Besten Gruß

Mani

!
!!! Fotos, Grafiken nur über die Upload-Option des Forums, KEINE FREMD-LINKS auf externe Fotos.    

!!! Keine Komplett-Schaltbilder, keine Fotos, keine Grafiken, auf denen Urheberrechte Anderer (auch WEB-Seiten oder Foren) liegen!
Solche Uploads werden wegen der Rechtslage kommentarlos gelöscht!

Keine Fotos, auf denen Personen erkennbar sind, ohne deren schriftliche Zustimmung.

Den Beitrag-Betreff bei Antworten auf Threads nicht verändern!
03.07.14 13:12
Pluspol 

500 und mehr Punkte

03.07.14 13:12
Pluspol 

500 und mehr Punkte

Re: Mittelwellenabschaltung - eigener Sender als Alternative

Hallo zusammen

Forscher 20 hat eigentlich keinen wegen eigener Inaktivität gegen die MW-Abschaltung persönlich kritisiert.
Eine Art Anspielung auf ausgebliebene "Montagsdemos" sind da wohl etwas überzogen.
Die getroffenen Entscheidungen zwischen den betreffenden einflussreichen Wirtschaftbereichen und unseren Entscheidungsträgern sind fix.
Radiobastler und -amateure bzw. die Liebhaber des Rundfunks ohne perfekte Soundqualität haben leider keine Lobby. Sie sind zahlenmäßig einfach zu unauffällig und kaum einflusswirksam.
Dafür hat die breitgefächerte moderne Kommunikation vollständig alle Bereiche und besonders die jüngere Generation unter den Nutzern massiv erfasst. Da bleiben wir die Minderheit, die gegen die großen Wirtschaftsinteressen und den gepriesenen Fortschritt chancenlos sind.
So bleibt es der technischen Phantasie und dem jeweiligen Besitzer alter Radios am Ende belassen, ob er dieses Gerät als Sammelobjekt oder über Umwege als Übertrager- bzw. Wiedergabegerät weiter nutzt oder gar dem Schrott überlässt.

Freundliche Grüße von Dietmar

Zuletzt bearbeitet am 03.07.14 13:13

03.07.14 22:51
Mani

nicht registriert

03.07.14 22:51
Mani

nicht registriert

Re: Mittelwellenabschaltung - eigener Sender als Alternative

Hallo Freunde!


Pluspol:
Hallo zusammen

Forscher 20 hat eigentlich keinen wegen eigener Inaktivität gegen die MW-Abschaltung persönlich kritisiert.
Eine Art Anspielung auf ausgebliebene "Montagsdemos" sind da wohl etwas überzogen.
Die getroffenen Entscheidungen zwischen den betreffenden einflussreichen Wirtschaftbereichen und unseren Entscheidungsträgern sind fix.
Radiobastler und -amateure bzw. die Liebhaber des Rundfunks ohne perfekte Soundqualität haben leider keine Lobby. Sie sind zahlenmäßig einfach zu unauffällig und kaum einflusswirksam.


Wenn wir jetzt mal hernehmen, daß wahrscheinlich Jeder von uns einen Sender bauen kann, dann wären wir eine
eigene Lobby - die der illegalen Senderbauer???

Und ich denke, daß hier weder Norbert noch ich den Forscher 20 angegriffen haben?


Übrigens, philosophisch gesehen: Chancenlos ist man, wenn man die Chance los ist!
Ist mir eben eingefallen wie auch andere Gespinste...


Einfach zum Nachdenken


Mani

Zuletzt bearbeitet am 03.07.14 23:01

04.07.14 08:55
forscher20 

0-49 Punkte

04.07.14 08:55
forscher20 

0-49 Punkte

Re: Mittelwellenabschaltung - eigener Sender als Alternative

Hallo und guten Tag,

erstmal: Ich fühle mich von den verschiedenen Postings in keiner Weise angegriffen. Ein Forum lebt von "Meinung - und Gegenmeinung";, zumindest, solange es fair und ohne Beleidigungen geht. Letzteres ist leider in einigen anderen Foren durchaus üblich.
Wohltuend ist hier dieses Forum!!
Daher meine Anerkennung an die Mitglieder und den Moderator!

Nicht alle waren damals untätig. Viele haben schon damals die Stimme erhoben, (wenn auch unter anderem Namen , als in diesem Forum nun angemeldet ;-)

Ein Besonders gutes Argument lieferte ein anderes Forenmitglied, so gut, daß ich diesen Text hier einfach mal reinkopiert habe.




Zitat, aus der Seite kopiert:
http://www.radioszene.de/55530/2015-stirbt-die-mittelwelle.html

nochwas, vielleicht ein interessantes beispiel, dass sich die Verantwortlichen mal durch den Kopfe gehen lassen sollten: (aus: http://www.rettet-unsere-radios.de/10.html)
30.10.2012
Wirbelsturm in den USA.
Beim Wirbelsturm der heute in der Nacht die USA-Ostküste traf, sind bedingt durch flächige Stromausfälle alsbald Teile des Internets und des Mobiltelefon-Netzes (Handys) ausgefallen. Viele Menschen konnten auch ihre Handys, Tablet-PCs, Smart Phones nicht mehr nachladen. Die guten alten analogen Radios, wenn sie netzunabhängig waren, konnten weiterhin Warnmeldungen und Nachrichten empfangen. Warnung über SMS? Nein, ausgefallen. Moderne Handys halten ohne Nachladen kaum einen Tag durch, analoge Kofferadios schaffen leicht Wochen! Hoffentlich müssen wir nicht Deutschland mit vergleichbaren Situationen umgehen. Unser Katastrophenschutz setzt auf SMS-Warnungen und Warnungen über Internet....

Meine persönliche Meinung dazu: "Denken"; war noch nie eine Stärke derjenigen, die zu entscheiden haben, wenn es ums Abwägen zwischen Wohlergehen und industriellen Profit geht.

Welch ein riesen Wirtschaftsvolumen entsteht, wenn demnächst auch UKW geopfert wird? Zig-Millionen Rundfunkempfänger werden verschrottet und durch neue "digitale" ersetzt.

Zum Thema Ausbreitung und Entfernungen bei niedrigen Sendefrequenzen (MW LW) lese man mal die anderen Postings in o.gen. Forum. SEHR BEMERKENSWERT!!

Viele Grüße
Forscher20

04.07.14 10:34
wumpus 

Administrator

04.07.14 10:34
wumpus 

Administrator

Re: Mittelwellenabschaltung - eigener Sender als Alternative

Hallo forscher20,

Zitat: Aber es hat ja seinerzeit niemand gegen diese quasi Enteignung (Abschaltung der MW-Sender) protestiert.

Kann man so nicht sagen:
http://www.rettet-unsere-radios.de

Und diverse Beiträge hier im WGF, E-Mails an Intendanten, online-Petitionen belegen sehr wohl (erfolglose) Aktivitäten.



Gruß von Haus zu Haus
Rainer (Forumbetreiber)

04.07.14 22:34
Mani

nicht registriert

04.07.14 22:34
Mani

nicht registriert

Re: Mittelwellenabschaltung - eigener Sender als Alternative

Hallo zusammen!

Und deswegen diskutieren wir hier alles irgendwie durch,
ohne Furcht und Tadel....


Gruß

Mani

05.07.14 16:41
NorbertWerner 

500 und mehr Punkte

05.07.14 16:41
NorbertWerner 

500 und mehr Punkte

Re: Mittelwellenabschaltung - eigener Sender als Alternative

Hallo Mani,

Mani:

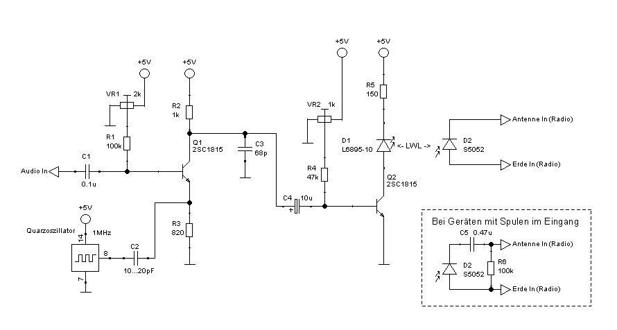
Wenn man jetzt noch den 6Nxxx Optokoppler mittels feinster Säge ........


bevor du die Säge nimmst, verwende die Version mit Lichtwellenleiter im Anhang. Statt der LED und der Photodiode kannst Du es auch mit anderen Typen versuchen. Die Transistoren in der Schaltung können auch durch ähnliche Typen (z.B. BC237, BC238, BC239 usw.) ersetzt werden.

Gruss
Norbert

Datei-Anhänge
Modulator V2.0.jpg Modulator V2.0.jpg (305x)

Mime-Type: image/jpeg, 35 kB

05.07.14 22:16
Mani

nicht registriert

05.07.14 22:16
Mani

nicht registriert

Re: Mittelwellenabschaltung - eigener Sender als Alternative

Danke Norbert!

An BC - Typen hätte ich mich auch gehalten, zumal die Ft der 2SC xxxx doch weit darunter liegt.


Und ein Lichtwellenleiter ist auch schnell verlegt und unsichtbar gegenüber Kabel...

Und die (Deine?) Schaltung lob ich mir !

Gruß

Mani

Zuletzt bearbeitet am 05.07.14 22:18

05.07.14 22:35
DrZarkov 

500 und mehr Punkte

05.07.14 22:35
DrZarkov 

500 und mehr Punkte

Re: Mittelwellenabschaltung - eigener Sender als Alternative

Hallo Norbert,
für's Radio ist das eine einfache, aber geniale Schaltung. Das Bedarf unbedingt weiterer Experimente bezüglich der Leistungsfähigkeit. Und auch ängstliche Gemüter (bezüglich der BNetzA) werden sich wohl kaum Sorgen machen brauchen, wenn man die Schaltung in ein Blechgehäuse einbaut und der Quarz keine Störwellen direkt in den Raum strahlen kann.

Viele Grüße,
Volker

05.07.14 22:49
Mani

nicht registriert

05.07.14 22:49
Mani

nicht registriert

Re: Mittelwellenabschaltung - eigener Sender als Alternative

Hallo Volker!


Man sollte sich schon noch im Wald austreten trauen, auch wenn die notwendige
Abschirmung nicht gegeben ist ?

Eher brauchen wir eine Abschirmung gegenüber PLC und so...


Besten Gruß

Mani

Zuletzt bearbeitet am 05.07.14 23:47

 1 2 3 4 5 6
 1 2 3 4 5 6
Zuständigkeitsbereich   Sperrschichtkapazität   Signal-Rausch-Verhältnis   Transmissionsprobleme   Billig-Hochvolt-LED-Lampe   2015-stirbt-die-mittelwelle   Bodenreflexionskoeffizienten   bearbeitet   hochfrequenzmodulierendes   China-Billigschaltungen   Zuletzt   Entscheidungsträgern   Welle-Teilchen-Dualismus   eigener   Konformitätserklärung   Alternative   Norbert   Ev=Beleuchtungsstärke   Schaltung   Mittelwellenabschaltung