| Passwort vergessen?
Sie sind nicht angemeldet. |  Anmelden

Sprache auswählen:

Wumpus Gollum Forum von
Wumpus Welt der (alten) Radios
Sie sind nicht angemeldet.
 Anmelden

AM Endstufe Modulationstrafo
  •  
 1 2 3
 1 2 3
14.01.18 15:58
technikfreund 

500 und mehr Punkte

14.01.18 15:58
technikfreund 

500 und mehr Punkte

Re: AM Endstufe Modulationstrafo

Hallo Zusammen,

Danke schonmal für eure Hilfe, irgendeinen Trafo oder Übertrager werde ich bei Gelegenheit mal finden.



Viele Grüße Technikfreund.

Admin: In Deutschland unterliegt der Betrieb von Sende-Anlagen Vorschriften durch Gesetze und Verordnungen. Diese sind zu beachten. Das gilt insbesondere für Senderschaltungen für Rundfunkbereiche (also nicht für zugelassene Amateurfunkbereiche), wenn die Sendeleistungen über den Milliwatt-Bereich hinaus gehen und Antennenanschlüsse vorhanden sind.

Zuletzt bearbeitet am 15.01.18 22:14

!
!!! Fotos, Grafiken nur über die Upload-Option des Forums, KEINE FREMD-LINKS auf externe Fotos.    

!!! Keine Komplett-Schaltbilder, keine Fotos, keine Grafiken, auf denen Urheberrechte Anderer (auch WEB-Seiten oder Foren) liegen!
Solche Uploads werden wegen der Rechtslage kommentarlos gelöscht!

Keine Fotos, auf denen Personen erkennbar sind, ohne deren schriftliche Zustimmung.

Den Beitrag-Betreff bei Antworten auf Threads nicht verändern!
15.01.18 10:17
wumpus 

Administrator

15.01.18 10:17
wumpus 

Administrator

Re: AM Endstufe Modulationstrafo. Gesetzliche Vorgaben in Deutschland

Hallo zusammen,

Nutzer Technikfreund ignoriert seit Jahren zuverlässig meine Hinweise , die auf die Rechtslage zum Betrieb von Sendern in Deutschland (die nicht Amateurfunksender sind) mit mehr als einige Milliwatt und mit Antennenanschlüssen versehen sind.

Zulässig innerhalb Deutschlands (das ist teilweise in anderen Ländern nicht so) sind bestenfalls nicht elektrisch, sondern magnetisch strahlende Kleinstleistungssender. Bei verwendeten Antennenanschlüssen können solche KLEINST-Sender (mW-Bereich) nur für Mess- und Abgleichzwecke im z.B. Reparaturservice via abgeschirmten Verbindungskabel zu Antenneneingängen von Probanden-Geräten verwendet werden.

Auch der gern verwendete Hinweis "Das ist keine Straftat mehr, sondern NUR NOCH eine Ordnungswidrigkeit" ist fehlgehend, denn trotzdem bleibt ein solcher Leistungsbetrieb so nicht zulässig. Verweise, wie "In anderen Foren darf man munter solche Sender besprechen" mögen richtig sein, das entsprechende Handeln wird dadurch aber auch nicht legal. Weiter sind Hinweise, wie "Es sind doch FM-Transmitter (FM-Moulatoren) zulässig für die Nutzung im PKW", gehen fehl, denn diese Kaufgeräte sind nur unverändert ohne Antenne zugelassen.

Man darf auch nicht unterschätzen, wie weit im UKW / VHF / UHF - Bereich eine Sendeleistung von nur 15 mWatt über eine Antenne abgegeben reicht. So habe ich mit 15 mW und Yagiantennen Entfernungen von 200 km (SSB auf 70 cm) ohne Probleme überbrückt. Allerdings ist die Reichweite auf LW und MW deutlich geringer, KW kann je nach Frequenz mit auch kleinen Leistungen weiter reichen.

Ich lege Wert als verantwortlicher Forum-Betreiber darauf, dass bei Vorstellung und Diskussion im Forum zukünftig auf die Rechtslage so reagiert wird:

Schaltungen und Bauanleitungen sind zulässig, wenn KEINE Antennen-Ausgänge vorhanden sind und / oder wenn die Sendeleistung ERKENNBAR im geringen mW-Bereich liegt oder sonstwie klar erkennbar ist, daß es sich hier um ein reines Mess-Mittel oder Abgleichmittel zum Betrieb über Koaxkabel handelt. Vielleicht noch der Hinweis: Dieses Forum ist ein "Welt der Radios - Forum" und darauf liegt der Themen-Fokus.

Ausnahme: Sender für zugelassene Amateurfunkbereiche. Solche Beiträge finden dann im Forum ihren Ort im entsprechenden Unterforum.

p.s. Ich bin sehr zäh, wenn es um meine Vorgaben handelt: Stetiger Tropfen höhlt nicht den Stein.

p.s.2 Siehe auch: http://www.wumpus-gollum-forum.de/forum/...amp;thread=98#7

Grüße von Haus zu Haus
Rainer, DC7BJ (Forumbetreiber)

Zuletzt bearbeitet am 15.01.18 14:05

15.01.18 11:24
HB9 

500 und mehr Punkte

15.01.18 11:24
HB9 

500 und mehr Punkte

Re: AM Endstufe Modulationstrafo

Hallo zusammen,

zu Rainers Hinweis auf die Gesetzeslage bleibt noch anzumerken, dass das auch für käufliche Geräte gilt, insbesondere die frei erhältlichen Funktionsgeneratoren (Signalgeneratoren), die heute Frequenzen im 2- und 3-stelligen MHz-Bereich abgeben können und Leistungen von 250mW schaffen. Auch hier darf das Signal nicht abgestrahlt werden!
Das sollte im eigenen Interesse (Ärger mit der Justiz) als auch im Interesse aller Hobby-Elektroniker beachtet werden, sonst wird diese Gesetzeslücke geschlossen und die entsprechenden Geräte nur noch an dafür zugelassene Personen verkauft, so wie es heute schon bei 'richtigen' Sendern auch bei kleinen Leistungen der Fall ist. Das will hier wohl niemand.

Gruss HB9

15.01.18 18:53
joeberesf 

500 und mehr Punkte

15.01.18 18:53
joeberesf 

500 und mehr Punkte

Re: AM Endstufe Modulationstrafo

Hallo zusammen,

jetzt muss ich unseren Technikfreund aber mal in Schutz nehmen. In seinem Beitrag ging es nicht um den Bau eines Senderlein. Das zeigt auch sein extra so ausgewählter Ausschnitt, aus einer nur theoretischen Bastelei, die er wahrscheinlich im Netz gefunden hat und nur zur Illustration einer technischen Klärung, Frage diente. Modulieren kann man vieles und es muss nicht immer eine Sendefrequenz sein. Der Einzige der das Thema in eine andere Richtung trieb war aus meiner Sicht ich selber, da ich vergessen hatte zu meinen Beispielen nur Teilauschnitte upzuloaden. Diesen Fehler hatte ich nach einem Hinweis schnell korrigiert,...nur die Diskussion ging dann natürlich etwas in eine andere Richtung. Für das Thema Modulation sind solche Schaltungen gut geeignet. Ich finde es schade das es so schwierig ist, innerhalb des WGF, solche rein theoretische Diskussionen zu führen und die zugehörigen Teilschaltbilder zu zeigen. Hier sind doch keine Bauvorschläge gezeigt oder beschrieben worden. Das Wort "Sender" oder "dieser Sender hier" kommt doch überhaupt nicht vor! Ich verstehe unseren Rainer sehr gut, aber in diesem Fall kann ich die Aufregung nicht ganz nachvollziehen. Denkt mal an mein Funkenprojekt....der schwerste Verstoß gegen die Forumregeln der jemals begangen wurde. Fand ich sehr Rainer..... das Du still gehalten hast und Bernds, Marks und mein Bastelprojekt durchgewunken hast.

Beste Grüße

Joerg

PS. Die 100MHz, im ersten Teilauschnitt zur FM, lösche ich noch raus.

Zuletzt bearbeitet am 15.01.18 19:29

15.01.18 22:24
technikfreund 

500 und mehr Punkte

15.01.18 22:24
technikfreund 

500 und mehr Punkte

Re: AM Endstufe Modulationstrafo

Hi Joerg,

die Schaltung ist aus einem der unzähligen Projekte, die Jack Donio alias Radio Morningstar aus Enschede/NL auf seiner Homepage veröffentlicht hatte.
Jack ist im Oktober 2017 verstorben.
Ich hatte zwei Jahre zuvor die Gelegenheit, Jack persönlich kennenzulernen.

Hier ein Link zu seiner Homepage:

http: //members.home.nl/radiomorningstar/index1.htm


Traurige Grüße Technikfreund.



Zuletzt bearbeitet am 15.01.18 22:30

Datei-Anhänge
Radio Morningstar.JPG Radio Morningstar.JPG (320x)

Mime-Type: image/jpeg, 39 kB

16.01.18 10:01
wumpus 

Administrator

16.01.18 10:01
wumpus 

Administrator

Re: AM Endstufe Modulationstrafo

Hallo Joerg,

die Überschrift des Beitrags von Technikfreund lautet: "AM Endstufe Modulationstrafo". Wenn ich deutsch richtig verstehe, ist damit eine AM-Endstufe gemeint. AM-Endstufen mit Modulator sind Sender.

Richtig ist: Es ist wohl ein theoretischer Bauvorschlag, der von einem bekannten niederländischen Senderbauer und Privat-Sender-Betreiber? stammt. In den Niederlanden sieht man seitens der Ordnungsbehörden private MW-Senderbetreiber nicht als besonders kritisch an (die Niederländer haben es gut).

Deshalb ist der Beitrag auch NICHT gelöscht worden! Meine Anmerkungen beziehen sich ja auch nur auf eventuelle zukünftige Beiträge zum realen Senderbau.

Ich habe oft mit Technikfreund telefoniert und dabei seine theoretischen und praktischen Bauprojekte zum verschiedenen Themen besprochen und dabei auch auf die deutsche Rechtslage wiederholt erwähnt. Genauer will ich hier nicht darauf eingehen, Technikfreund weiss sicher, was ich meine. Darauf bezog sich mein Hinweis am Anfang meines vorigen Beitrags.

@Joerg: Ja, mit der von Dir postulierten Inkonsequenz bezüglich der Reklamierung von Beiträgen zum Thema Senderbau magst Du recht haben. Auch Admins sind nicht immer konsequent (leider auch ich nicht), Entscheidungen reifen oft oder Ansichten ändern sich. Ich hoffe, ich darf meine Ansichten auch mal modifizieren. Trotzdem deute ich auch heute noch Deine damaligen Detektor-Versuche und Senderversuche mit historischen Mitteln als legal, zumal ich 1997 mal an ähnlichen Versuchen unter ausdrücklicher Beobachtung durch den Funkmessdienst als Gast teilnehmen durfte: Jubiläums-Veranstaltung 100 Jahre Heilandskirchen-Antenne in Sacrow. Dabei wurden diese Versuche ausdrücklich geduldet:
http://www.welt-der-alten-radios.de/gesc...-beginn-16.html
Deshalb also, hatte ich Deine (dem Forum-Themenkatalog bereichernde) Beiträge gern akzeptiert.


Grüße von Haus zu Haus
Rainer, DC7BJ (Forumbetreiber)
Ein Leben ohne Facebook ist möglich, aber(und) sinnvoll.

Welt der alten Radios:
http://www.welt-der-alten-radios.de

Wumpus-Gollum-Forum:
http://www.wumpus-gollum-forum.de/forum

Virtuelle Voxhaus-Gedenktafel:
http://www.voxhaus-gedenktafel.de

Zuletzt bearbeitet am 16.01.18 10:02

20.01.18 12:26
Antennow

nicht registriert

20.01.18 12:26
Antennow

nicht registriert

Re: AM Endstufe Modulationstrafo

Hallo Technikfreund,

hier ist die rein technische Antwort auf Deine technische Frage zur Modulationsschaltung:

Der Trafo dient lediglich als NF-Drossel, dh. die Wicklungsimpedanz ist hochohmig für die Tonfrequenz aber Niederohmig für den Gleichstrom durch den Transistor. Somit wird dem Gleichstrom der Modulationsstrom überlagert, so daß die HF-Leistung des Oszillators (Senderendstufe) als Funktion des NF-Signals schwankt, was man ja auch als Modulation bezeichnet :-)

keep testing,

Antennow

ps. ich höre grade Radio Twentana über SDR Twente




bissl Strom braucht der Mensch....... und schöne Musik aus der Zeit der guten alten Radios

Zuletzt bearbeitet am 20.01.18 12:29

11.03.18 10:40
technikfreund 

500 und mehr Punkte

11.03.18 10:40
technikfreund 

500 und mehr Punkte

Re: AM Endstufe Modulationstrafo

Hallo Zusammen,

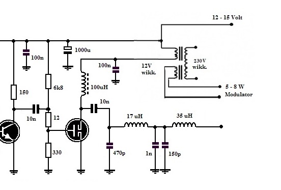
ich hätte nochmal eine Frage zu der Schaltung

und zwar würde ich gerne wissen wie man ggf. die Drosselspulen berechnen / auswählen kann.

Im Schaltplan sind die Bauteilwerte zwar angegeben, den Zweck der Drosseln verstehe ich auch, jedoch
würde ich gerne wissen nach welchen Kriterien man auf diese Werte kommt / diese Werte wählt.

Die 100µH Drossel verhindert, das die Hochfrequenz zur Betriebsspannung hin abfließt,
die 17µH und 35µH Drosseln bilden zusammen mit den Kondensatoren nach Masse das Ausgangs /Anpassfilter
soweit ist das klar.

Viele Grüße Technikfreund.



Zuletzt bearbeitet am 11.03.18 10:43

Datei-Anhänge
Endstufe Drosseln.jpg Endstufe Drosseln.jpg (311x)

Mime-Type: image/jpeg, 39 kB

11.03.18 11:53
Antennow

nicht registriert

11.03.18 11:53
Antennow

nicht registriert

Re: AM Endstufe Modulationstrafo

technikfreund:
Hallo Zusammen,

ich hätte nochmal eine Frage zu der Schaltung

und zwar würde ich gerne wissen wie man ggf. die Drosselspulen berechnen / auswählen kann.

Im Schaltplan sind die Bauteilwerte zwar angegeben, den Zweck der Drosseln verstehe ich auch, jedoch
würde ich gerne wissen nach welchen Kriterien man auf diese Werte kommt / diese Werte wählt.

Die 100µH Drossel verhindert, das die Hochfrequenz zur Betriebsspannung hin abfließt,
die 17µH und 35µH Drosseln bilden zusammen mit den Kondensatoren nach Masse das Ausgangs /Anpassfilter
soweit ist das klar.

Viele Grüße Technikfreund.



Hello Technikfreund,

hier erstmal ein Link, der Dir zeigt, wie der induktive Widerstand einer Spule/Drossel berechnet wird
https://www.elektronik-kompendium.de/sites/grd/1006241.htm

Zuerst mußt Du aber eine vernünftige Annahme machen, z.B. soll der induktive Widerstand möglichst hoch (10-fach) im Verhältnis zum Lastwiderstand sein. Für eine angepaßte Antenne wäre dieser ca. 50 Ohm. Daraus folgt, der induktive Widerstand sollte ca. 500 Ohm betragen.

Nun kannst Du für die Betriebsfrequenz den Blindwiderstand der Drossel ausrechen, siehe Link. Den Wirkwiderstand der Drossel kannst Du vernachlassigen, da er sehr niedrig ist. In der Praxis wird da aber nicht viel gerechnet, die HF-Fritzen nutzen ihre Erfahrungswerte und wählen aus einer Wertereihe aus.

Viel Spass beim Experimentieren.

Antennow

11.03.18 19:04
joeberesf 

500 und mehr Punkte

11.03.18 19:04
joeberesf 

500 und mehr Punkte

Re: AM Endstufe Modulationstrafo

Hallo Technikfreund,

wie Antennow schon ausführte,...wird da nicht viel gerechnet. Die Dimensionierung einer HF- Blockung läßt sich auch empirisch gut ermitteln. Aus meiner Sicht könnte in Deiner Schaltung die Drossel sogar 5x höher sein. Irgendwann ist dann die Modulationsfrequenz betroffen und wird geblockt....bzw. hat die Blockung Auswirkungen auf das NF- Frequenzspektrum,..das ist natürlich nicht gewollt.

Diese Schaltung hat Jack aus meiner Sicht auf eine ganz bestimmte Antennenlänge und relativ hohe Frequenz abgestimmt. Die 100uH würde ich für hohe Frequenzen setzen. Die Konfiguration der 17uH und zusätzlich 36uH als Antennenverlängerung passen aber eher nicht wirklich dazu. Die beiden Kondensatoren 1nF und 150pF parallel sprechen für eine ganz genaue Abstimmung. Allerdings empfinde ich diese 1,150nF als viel zu groß. Normalerweise ist hier ein Collinsfilter zu setzen. Eine Spule mit Abgriffen zur Verkürzung und zwei gleiche und variable Kondensatoren In /Out . Eine Verlängerung der Antenne über eine zusätzliche Antenneninduktivität ist eher zu vermeiden, da die Anpassung gleichzeitig auch Verluste bedeutet. Was hat sich der alte Pirat da nur wieder ausgedacht!

Gruß

Joerg

Zuletzt bearbeitet am 11.03.18 21:59

 1 2 3
 1 2 3
Schaltungs-Vorstellungen   Rundfunkbereiche   Mess-Sender-Schaltungen   Privat-Sender-Betreiber   Gleichstromvormagnetisierung   Modulationstrafo   Heilandskirchen-Antenne   Milliwatt-Bereich   Jubiläums-Veranstaltung   Sendeleistungen   Endstufe   zugelassene   Deutschland   Amateurfunkbereiche   Sende-Anlagen   insbesondere   Technikfreund   Antennenanschlüsse   Schaltplanerläuterungen   Senderschaltungen