| Passwort vergessen?
Sie sind nicht angemeldet. |  Anmelden

Sprache auswählen:

Wumpus Gollum Forum von
Wumpus Welt der (alten) Radios
Sie sind nicht angemeldet.
 Anmelden

- ein Halbleiter AM-Demodulator als einfachstes Empfangsgerät -
  •  
 1 2 3
 1 2 3
10.04.16 17:54
oldi

nicht registriert

10.04.16 17:54
oldi

nicht registriert

- ein Halbleiter AM-Demodulator als einfachstes Empfangsgerät -

Hallo Forumer,

bisher hatte ich mich mit einfachen Röhren Audion-Schaltungen beschäftigt, insbesondere mit Wehrmachtsröhren. In einem Experiment werde ich versuchen, auch mit dem Halbleiter Signale aus der Antenne zu fischen. Für den ersten Versuch habe ich auf kleiner Aufbauplatte eine Batterie, einen Schalter und die Buchsen für Antenne, Erde und Kopfhörer montiert.





Nachdem ich die Aufbauplatte verdrahtet hatte, fügte ich eine Germanium-Diode in die Schaltung ein, um Antenne und Kopfhörer auf Brauchbarkeit zu prüfen. Anschließend ergänzte ich; die Drossel im Antennen-Erdeingang und einen Kondensator hinter dem Gleichrichter. Es muß längere Zeit sehr ruhig bei mir im Zimmer gewesen sein, dass meine Frau Verdacht schöpfte und kam. Ich musste ihr den Kopfhöhrer übergeben. Sie sagte, ich solle es doch etwas lauter stellen, damit sie besser hören könne. Ich konnte sie abwimmeln mit der Bemerkung, der Lautstärkeregler ist noch nicht eingebaut !
Um eine weitere Verbesserung zu erzielen, ersetzte ich die Diode durch einen Transistor. Ein bescheidener Lautstärkegewinn war das Ergebnis. Die Modulation ist mit gut zu beurteilen und im Versuch konnte die Funktion nachgewiesen werden.



Mit freundlichem Gruß, oldi

Datei-Anhänge
Platte  oben.jpg Platte oben.jpg (472x)

Mime-Type: image/jpeg, 68 kB

Platte  unten.jpg Platte unten.jpg (432x)

Mime-Type: image/jpeg, 83 kB

Halbleiter-Demodulator.GIF Halbleiter-Demodulator.GIF (448x)

Mime-Type: image/gif, 30 kB

apollo und joeberesf gefällt der Beitrag.
!
!!! Fotos, Grafiken nur über die Upload-Option des Forums, KEINE FREMD-LINKS auf externe Fotos.    

!!! Keine Komplett-Schaltbilder, keine Fotos, keine Grafiken, auf denen Urheberrechte Anderer (auch WEB-Seiten oder Foren) liegen!
Solche Uploads werden wegen der Rechtslage kommentarlos gelöscht!

Keine Fotos, auf denen Personen erkennbar sind, ohne deren schriftliche Zustimmung.

Den Beitrag-Betreff bei Antworten auf Threads nicht verändern!
10.04.16 19:11
joeberesf 

500 und mehr Punkte

10.04.16 19:11
joeberesf 

500 und mehr Punkte

Re: - ein Halbleiter AM-Demodulator als einfachstes Empfangsgerät -

Hallo Oldi,

mir gefällt dein Aufbau sehr gut, denn du beginnst sozusagen beim ersten Schritt und legst großen Wert auf eine gute Dokumentation und handwerkliche Ausführung. Das hat ein bisschen was von den Versuchen aus der Reihe des Hr. Kainka. Was ich in die Experimentierplatine fest eingebaut hätte, wäre ein kleiner Drehko mit Bedienknopf und vielleicht sogar eine Schwingkreisspule und ein Antennenkondensator. Es geht dir ja um den Empfang von AM. Die Verstärker oder Audionschaltungen auf Siliziumbasis kann man dann ja dahinter, Versuch um Versuch, erweitern. Dein erster Versuch war ja ohne Abstimmung. Alles was deine Antenne an HF einfängt wird demoduliert, denn Dein Schwingkreis ist ja Antenne und Erde. Der einfachste Empfänger der Welt. Welchen Kopfhörer hast du zur Wahl?

Interessant könnten für solche Versuche auch diese preiswerten Steckplatinen sein. Ich bastle damit sehr gern und mit etwas Klebstoff und Kunstoffresten, kann man alle wichtigen Basiskomponenten fest platzieren und für alles mögliche immer wieder verwenden. Alles Andere wird gesteckt.

Gruß

Joerg

Zuletzt bearbeitet am 10.04.16 19:44

Datei-Anhänge
Steckboard.jpg Steckboard.jpg (478x)

Mime-Type: image/jpeg, 218 kB

11.04.16 14:16
oldi

nicht registriert

11.04.16 14:16
oldi

nicht registriert

Re: - ein Halbleiter AM-Demodulator als einfachstes Empfangsgerät -

Hallo Joerg, apollo und Forumer :

Vorab in Beantwortung deiner Frage zum Kopfhörer. Es ist ein DEBEG-Kopfhörer, gemessen 4200 Ohm. Ich bedanke mich für deine Info. Da für mich der Schwingkreis das Experimentierfeld sein wird und somit der Drehkondensator mit Spule unterschiedlicher Größe im Wechsel sein werden, werde ich diese möglichst mechanisch stabil und separat aufbauen, um auch überall bequem löten zu können. Es ist für mich ein Experiment, ich beabsichtige nicht das Radio neu zu erfinden.





Wie im abgeänderten Schaltbild zu sehen, habe ich nach der Montage des Drehkondensators und der Spule, diese anstelle der Drossel in die Schaltung eingefügt. Nach der Inbetriebnahme war das Hörergebnis positiv. Die Spule hatte ich mal beim Trödelmarkt erworben, da sie mir neuwertig schien. Nun zum Hörergebnis in der Mittagszeit; bei etwa 225 KHz sehr lautstark ein Polnischer Rundfunksender; bei etwa 158 KHz gut hörbar ein Französischer Rundfunksender; bei etwa 135 KHz gut hörbar ein kommerzielles Signal.

Mit freundlichem Gruß, oldi

Datei-Anhänge
Platte 2.jpg Platte 2.jpg (436x)

Mime-Type: image/jpeg, 121 kB

Halbleiter-Demodulator 2.GIF Halbleiter-Demodulator 2.GIF (462x)

Mime-Type: image/gif, 36 kB

11.04.16 16:33
Klaus 

500 und mehr Punkte

11.04.16 16:33
Klaus 

500 und mehr Punkte

Re: - ein Halbleiter AM-Demodulator als einfachstes Empfangsgerät -

Hallo zusammen,

es funktioniert sogar noch einfacher:

In der Nähe eines starken Senders - bei mir früher BS-Cremlingen - reicht sogar eine Ge-Diode auf eine Telefonhörkapsel gelötet.

Auch wenn ich das bereits früher schon einmal schrieb, sind manche Bastler doch immer wieder überrascht, einen Empfänger aus lediglich 2 Bauteilen zu erstellen.,

Viele Grüße
Klaus

11.04.16 17:06
joeberesf 

500 und mehr Punkte

11.04.16 17:06
joeberesf 

500 und mehr Punkte

Re: - ein Halbleiter AM-Demodulator als einfachstes Empfangsgerät -

Hallo Oldi,

ah ja... ich verstehe nun wie du vorgehen willst. Was mir auf dem nächste Bild nicht so gut gefällt ist die die große Metallmasse (Lochrasterblech) welches direkt unter dem Schwingkreis platziert ist. Dies könnte sich nachteilig auswirken, da vielleicht HF abgeleitet wird.

Vielleicht hast Du dir ja dabei was gedacht.

Ansonsten ist das Ergebnis ja schon beeindruckend...

Weiter so schöne Erfolge wünscht

Joerg


Hallo Klaus,

ja genau Cremlingen. Ich hatte damals den hier schon diskutierten Kristallhörer und unter der Zugentlastung war die Diode direkt eingelötet. Der Monoklinkenstecker war abgeschnitten und zwei kleine Krokoklemmen für Antenne / Erde angelötet. Damit konnte ich den DLF auf etwa 16km (Ehmen) empfangen. Eine Seite wurde an der Zentralheizung angeschlossen und die andere an den PE der Steckdose. Später habe ich daraus dann solch einen sogenannten "Berlinstecker" mit fest abgestimmten Schwingkreis (aus Bandfilter) und spannungsfesten Kondensator gebastelt. Eine sogenannte Lichtantenne. Eine fragwürdige Angelegenheit, welche nicht ganz ungefährlich ist. 500kW hatte Cremlingen damals.

Gruß

Joerg

Zuletzt bearbeitet am 11.04.16 17:08

14.04.16 13:17
HB9 

500 und mehr Punkte

14.04.16 13:17
HB9 

500 und mehr Punkte

Re: - ein Halbleiter AM-Demodulator als einfachstes Empfangsgerät -

Hallo zusammen,

zum Thema Kopfhörer: In der Literatur ist meistens die Rede von 4000-Ohm-Kopfhörern, und die sind ja nicht mehr handelsüblich. Daher machte ich mal den Versuch mit KW-Antenne (ca. 7m Vertikalantenne), Ge-Diode und dem Sennheiser HD700-Kopfhörer (600 Ohm pro Kanal, ergibt bei Serieschaltung immerhin 1200 Ohm). Ergebnis: sehr gut hörbare KW-Sender, natürlich durcheinander, aber es zeigt, dass ein guter Hifi-Kopfhörer auch geht, die Dämpfung eines allfällig vorhandenen Schwingkreises ist natürlich grösser. Mit einem zweckentfremdeten Netztrafo mit verschiedenen Sekundärspannungen kann man bei Bedarf die Anpassung zwischen Demodulator und Kopfhörer verbessern.

Ansonsten kann ich nur bestätigen, dass das 2-Bauteil-Radio (oder 3 Bauteile, wenn man einen Schwingkreis vorsieht) ohne Stromversorgung Eindruck macht.

Gruss HB9

16.04.16 13:03
oldi

nicht registriert

16.04.16 13:03
oldi

nicht registriert

Re: - ein Halbleiter AM-Demodulator als einfachstes Empfangsgerät -

Fortsetzung :

In Weiterführung des Experimentes, ein Halbleiter AM-Demodulator als einfachstes Empfangsgerät, habe ich den Schaltplan und somit den mechanischen Aufbau geändert. Es ist der Versuch, inwieweit brauchbarer Kurzwellen-Empfang mit dieser einfachen Schaltung möglich ist. Die Spule, der Drehkondensator und der Lufttrimmer bestimmen die Frequenz. Diese beinhaltet das 31 Meter Rundfunkband mit Überlappung. Es sind einige Rundfunksender mit unterschiedlichen Lautstärken, auch von der Tageszeit abhängig, zu empfangen. Einige Sender sind nicht ganztägig in Betrieb. Im Anhang eine Bilddokumentation zum Schaltplan und des Aufbaus.





Mit freundlichem Gruß, oldi

Datei-Anhänge
Halbleiter  Demodulator 3.GIF Halbleiter Demodulator 3.GIF (450x)

Mime-Type: image/gif, 34 kB

Platte 3.jpg Platte 3.jpg (422x)

Mime-Type: image/jpeg, 133 kB

16.04.16 21:01
regency 

500 und mehr Punkte

16.04.16 21:01
regency 

500 und mehr Punkte

Re: - ein Halbleiter AM-Demodulator als einfachstes Empfangsgerät -

Hallo oldi,
der FET Source-Folger bringt eine bessere Anpassung, der Schwingkreis wird nicht bedämpft. Mit einer Rückkopplung ließe sich da bestimmt noch mehr herausholen, ohne den Bauteilaufwand wesentlich zu erhöhen.
Viele Grüße,
Jan

19.04.16 13:28
oldi

nicht registriert

19.04.16 13:28
oldi

nicht registriert

Re: - ein Halbleiter AM-Demodulator als einfachstes Empfangsgerät -

Fortsetzung :

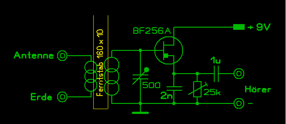
Es ist der Versuch mit einer Wicklung auf einem Ferritstab und ohne weitere Antenne, mit dieser einfachen Schaltung Signale zu empfangen. Das Ergebnis war negativ. Der Schaltplan wurde geändert. Um einen höheren Drainstrom regeln zu können, wurde ein Regler anstelle des festeingestellten Sourcewiderstandes eingefügt. Mit dieser einfachen Maßnahme konnte der Schwingkreis entdämpft werden. Bei entsprechender Einstellung des Drainstromes war es nun möglich wenigstens ansatzweise Stationen zu hören. Beim Anschluss einer zusätzlichen Antenne kam Freude auf. Es wurden oberhalb des Langwellenbandes drei Flugfunkbaken und im Langwellenband vier Radiosender in unterschiedlicher Lautstäke empfangen. Zur Dokumentation das geänderte Schaltbild und der Aufbau.





Mit freundlichem Gruß, oldi

Datei-Anhänge
Halbleiter Demodulator 4.GIF Halbleiter Demodulator 4.GIF (417x)

Mime-Type: image/gif, 32 kB

Platte 4.jpg Platte 4.jpg (438x)

Mime-Type: image/jpeg, 115 kB

19.04.16 14:42
Opa.Wolle 

500 und mehr Punkte

19.04.16 14:42
Opa.Wolle 

500 und mehr Punkte

Re: - ein Halbleiter AM-Demodulator als einfachstes Empfangsgerät -

Hi Oldi,
sehr schöner Bericht und prima aufgebaut und 1a dokumentiert.
Besonders gefällt mir das "Opa-Wolle-Lochblech" als Montageplatte!

 1 2 3
 1 2 3
Schwingkreis-Drehkondensator   freundlichem   AM-Demodulator   Streifenleiterplattine   Entdämpfer-Transistoren   Halbleiter   Schwingkreis-Wicklung   Entdämpfungstrasnistoren   gleichspannungsmässig   Kurzwellen-Schwingkreis   Ferritantennen-Schwingkreis   einfachstes   AM-Demodulatorschaltung   Rückkopplungs-Schaltungen   Halbleiter-Demodulator   Empfangsgerät   Demodulator-Schaltung   Schaltung   Schwingkreis   Radioexperimentierkasten