| Passwort vergessen?
Sie sind nicht angemeldet. |  Anmelden

Sprache auswählen:

Wumpus Gollum Forum von
Wumpus Welt der (alten) Radios
Sie sind nicht angemeldet.
 Anmelden

- ein Halbleiter AM-Demodulator als einfachstes Empfangsgerät -
  •  
 1 2 3
 1 2 3
26.04.16 14:17
ingodergute 

Moderator

26.04.16 14:17
ingodergute 

Moderator

Re: - ein Halbleiter AM-Demodulator als einfachstes Empfangsgerät -

Hallo Oldi,

zum Schutz Deiner Entdämpfungstrasnistoren würde ich entweder in Reihe zum Schleifer des Potis oder zwischen 9V und Poti einen Widerstand von mind. einigen Kiloohm einfügen, sonst brennen sie ggf. ab, wenn der Schleifer des Potis die 9V-Seite erreicht.
Es könnte sinnvoll sein, zwischen 9V und Poti einen Widerstand und parallel zum Gesamtwiderstand des Potis eine LED zu schalten. Dann hast Du über dem Potiwiderstand eine relativ stabile Spannung von 1,5V (rote LED) bis 2,5V (grüne LED) und Dein nutzbarer Regelbereich ist etwas erweitert.

Viele Grüße

Ingo.

!
!!! Fotos, Grafiken nur über die Upload-Option des Forums, KEINE FREMD-LINKS auf externe Fotos.    

!!! Keine Komplett-Schaltbilder, keine Fotos, keine Grafiken, auf denen Urheberrechte Anderer (auch WEB-Seiten oder Foren) liegen!
Solche Uploads werden wegen der Rechtslage kommentarlos gelöscht!

Keine Fotos, auf denen Personen erkennbar sind, ohne deren schriftliche Zustimmung.

Den Beitrag-Betreff bei Antworten auf Threads nicht verändern!
27.04.16 19:01
joeberesf 

500 und mehr Punkte

27.04.16 19:01
joeberesf 

500 und mehr Punkte

Re: - ein Halbleiter AM-Demodulator als einfachstes Empfangsgerät -

Hallo Ingo, hallo Oldi,

in meinem erweiterten MW- Bausatz aus dem FA ist die Entdämpfung mittels sogenannter Lamda Diode umgesetzt.

https://de.wikipedia.org/wiki/Lambda-Diode

Das Poti für die Entdämpfung hat dafür Vorwiderstände die einen festen Reglungsbereich vorgeben. Diese Schaltungsvariante ist aus dem Bausatz und nicht von mir erdacht. Durch einen Artikel im FA von 2008, stieß ich auf den Radiobausatz BX-021, der ab 2007 zum Kauf angeboten wurde. Leider ist dieser interessante Bausatz schon lange nicht mehr erhältlich. Vielleicht als Anregung oder ergänzend zu Ingos Vorschlag mal reinschauen.

http://www.wumpus-gollum-forum.de/forum/...dion-55_90.html

Gruß

Joerg

30.04.16 10:48
oldi

nicht registriert

30.04.16 10:48
oldi

nicht registriert

Re: - ein Halbleiter AM-Demodulator als einfachstes Empfangsgerät -

Fortsetzung :

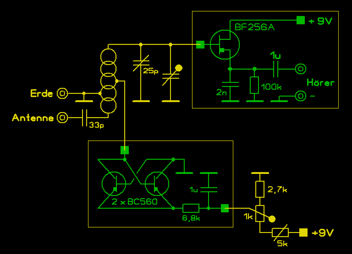
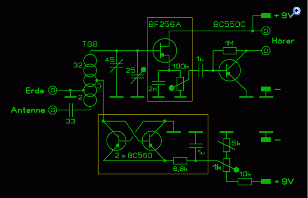
Hallo Ingo, Hallo Joerg, ich bedanke mich für eure Ausführungen. Ich habe weiter experimentiert und konnte im Ergebnis auf die HF-Drossel verzichten. Die Regelung der Entdämpfung für eine bessere Feineinstellung wurde ebenfalls verändert. Es ist jetzt möglich, die Tonlage in den Betriebsarten CW und SSB sowie den Trägerzusatz einwandfrei kontinuierlich einzustellen. Um die Frequenzstabilität zu beurteilen, habe ich das Trägersignal der Entdämpferstufe in einem Kurzwellenempfänger bei eingestellter schmaler Bandbreite abgehört. Ich kann einen T9-Ton bestätigen.
Das Experiment hat gezeigt, der Vergleich dieser Empfangsschaltung mit einer Schaltung eines entdämpften Röhrenaudions beeindruckt aufgrund eines geringeren Nebengeräuschpegels im schwingenden Zustand. Bei einem Nachbau und bei der Inbetriebnahme der Entdämpferstufe ist zu beachten, dass für ein optimales Empfangsergebnis der Anschlusspunkt an der Schwingkreisspule experimentell zu ermitteln ist. Der optimale Emitterwiderstand ist von den verwendeten Transistoren abhängig. Im nachfolgenden Schaltplan sind die Änderungen eingearbeitet.



Mit freundlichem Gruß, oldi

Datei-Anhänge
WGF.GIF WGF.GIF (279x)

Mime-Type: image/gif, 57 kB

06.05.16 11:46
oldi

nicht registriert

06.05.16 11:46
oldi

nicht registriert

Re: - ein Halbleiter AM-Demodulator als einfachstes Empfangsgerät -

Fortsetzung :

Nachdem meine Experimente zum AM Halbleiter-Demodulator und einer Entdämpfer-Stufe für die Erweiterung der Betriebsarten SSB und CW erfolgreich waren, habe ich eine NF-Stufe nachgesetzt. Die Gesamtschaltung in ihrem experimentellen mechanischen Aufbau hat sich im Hörtest als einfaches aber durchaus brauchbares Empfangsgerät für die Betriebsarten AM, SSB und CW erwiesen. Bisher hatte ich mit einfachen Röhrenschaltungen experimentiert. Da ich immer die gleiche Antenne nutzte, ist mir subjektiv ein Vergleich beim Hörtest möglich. Als Empfangsverbesserung zeigte sich die Trennung von der Demodulation und der Entdämpfung in einer Stufe. Mit dem zugehörigen 1k-Regler lassen sich die Betriebsarten einwandfrei auber einstellen. Da aufgrund der eingebrachten NF-Stufe der Lautstäkeanstieg erheblich war, musste der Source-Widerstand gegen einen Lautstärke-Steller getauscht werden. Die Entdämpfer-Transistoren hatte ich paarig gemessen. Ob das nötig ist, habe ich nicht getestet. Das Ausmessen ergab sich aufgrund der mehrfach vorhandenen Transistoren. Anzumerken ist, die im Schaltbild angegebene Kapazität 45pF im Schwingkreis ist die Summe der Kapazitäten von Trimmer und Parallelkondensator. Für eventuelle Nachbau-Interessenten habe ich die relevanten Werte im Schaltbild vermerkt.





Mit freundlichem Gruß, oldi

Datei-Anhänge
DSCI0376.jpg DSCI0376.jpg (302x)

Mime-Type: image/jpeg, 124 kB

Sch-Plan.GIF Sch-Plan.GIF (300x)

Mime-Type: image/gif, 63 kB

09.05.16 19:19
joeberesf 

500 und mehr Punkte

09.05.16 19:19
joeberesf 

500 und mehr Punkte

Re: - ein Halbleiter AM-Demodulator als einfachstes Empfangsgerät -

Hallo Oldi,

ja sehr schön wie Du den Aufbau des Empfängers Stück für Stück sehr professionell dokumentierst. Du könntest daraus einen kleinen Radioexperimentierkasten entwickeln....Versuch um Versuch bis hin zum kompletten Empfänger. Leider kommst Du damit 40 Jahre zu spät..... Mir gefällt es!

oldi:
Das Experiment hat gezeigt, der Vergleich dieser Empfangsschaltung mit einer Schaltung eines entdämpften Röhrenaudions beeindruckt aufgrund eines geringeren Nebengeräuschpegels im schwingenden Zustand. Bei einem Nachbau und bei der Inbetriebnahme der Entdämpferstufe ist zu beachten, dass für ein optimales Empfangsergebnis der Anschlusspunkt an der Schwingkreisspule experimentell zu ermitteln ist. Der optimale Emitterwiderstand ist von den verwendeten Transistoren abhängig. Im nachfolgenden Schaltplan sind die Änderungen eingearbeitet.

Ich halte diese Form der Entdämpfung auch für sehr vorteilhaft....und wie schon erwähnt lassen sich damit auch andere Schaltungen in ihrer Empfangsqualität und Trennschärfe steigern. Wenn man den Beitrag von Seite1 bis jetzt durchblättert, kann man auch sehen, dass Du mit der Antennenanpassung experimentiert hast. Hast Du die Anpassung empirisch ermittelt oder auf eine bewährte Konstellation zurückgegriffen?

Gruß

Joerg

10.05.16 12:06
oldi

nicht registriert

10.05.16 12:06
oldi

nicht registriert

Re: - ein Halbleiter AM-Demodulator als einfachstes Empfangsgerät -

Hallo Joerg und Forumer,

es ist und war nicht vorgesehen für diese Demodulator-Schaltung zu werben. Es war für mich nur der Versuch, experimentell von den üblichen Rückkopplungs-Schaltungen etwas neues anzugehen und sollte jemand ein Interesse zum Nachbau haben, dafür einen erprobten Hinweis zu geben.
Anmerken möchte ich, dass im Hör-Vergleich zu meinen erprobten Röhrenschaltungen (insbesondere Eco-Audion) ein qualitativer Unterschied in der Trennschärfe nicht gegeben war. Zur Frage der Antennen-Ankopplung: Da die aufgenommenen Signale meiner Antenne über ein 15 Meter langes geschirmtes Kabel zum Gerät gelangen, wäre eine separate Antennenspule aufgrund der zusätzlich eingebrachten hohen Kapazität in den Schwingkreis sinnvoll. Aber das Gesetz der Trägheit verleitet mich zum Abgriff an der Schwingkreis-Wicklung. Das macht für diesen Fall einen Kondensator im Eingang nötig. Um dem Optimum nahe zu kommen, war für mich seine Größe experimentell zu ermitteln.

Mit freundlichem Gruß, oldi und Grüße von Kladow nach Frohnau

 1 2 3
 1 2 3
einfachstes   AM-Demodulator   Halbleiter-Demodulator   freundlichem   Ferritantennen-Schwingkreis   AM-Demodulatorschaltung   Schwingkreis   Schaltung   gleichspannungsmässig   Empfangsgerät   Halbleiter   Radioexperimentierkasten   Schwingkreis-Wicklung   Schwingkreis-Drehkondensator   Demodulator-Schaltung   Streifenleiterplattine   Entdämpfer-Transistoren   Entdämpfungstrasnistoren   Rückkopplungs-Schaltungen   Kurzwellen-Schwingkreis