| Passwort vergessen?
Sie sind nicht angemeldet. |  Anmelden

Sprache auswählen:

Wumpus Gollum Forum von
Wumpus Welt der (alten) Radios

Kathodenbasisverstärker
  •  
 1 2 3
 1 2 3
15.01.20 13:10
WalterBar 

500 und mehr Punkte

15.01.20 13:10
WalterBar 

500 und mehr Punkte

Re: Kathodenbasisverstärker

Ja, im Falle der Triode schon, bei der 807 habe ich vielleicht auch nur Glück gehabt (Ausgangstrafo, Lautsprecher mit Korrekturkomponenten) ...

Zuletzt bearbeitet am 15.01.20 16:35

!
!!! Fotos, Grafiken nur über die Upload-Option des Forums, KEINE FREMD-LINKS auf externe Fotos.    

!!! Keine Komplett-Schaltbilder, keine Fotos, keine Grafiken, auf denen Urheberrechte Anderer (auch WEB-Seiten oder Foren) liegen!
Solche Uploads werden wegen der Rechtslage kommentarlos gelöscht!

Keine Fotos, auf denen Personen erkennbar sind, ohne deren schriftliche Zustimmung.

Den Beitrag-Betreff bei Antworten auf Threads nicht verändern!
15.01.20 17:51
Reflex-Kalle 

500 und mehr Punkte

15.01.20 17:51
Reflex-Kalle 

500 und mehr Punkte

Re: Kathodenbasisverstärker

Um nochmal auf die verschiedenen Arten der automatischen und halbautomatischen Gittervorspannungserzeugung mit einem (Kathoden-)Widerstand zu kommen, mal eine bildliche Darstellung



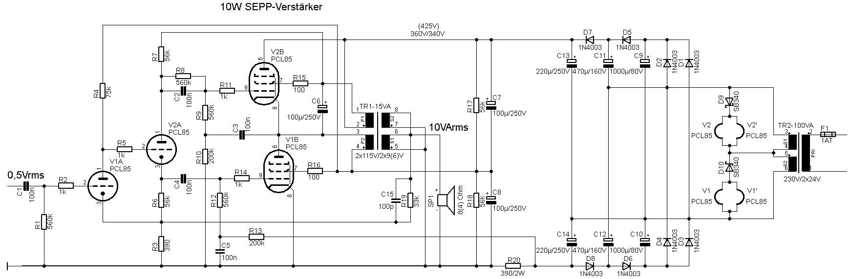
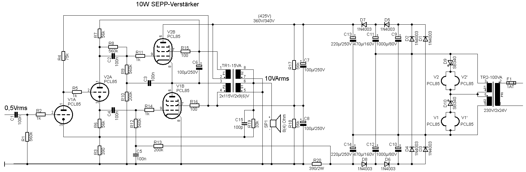
Die zweite Variante der halbautomatischen Gittervorspannungserzeugung zeigt dann, dass man den dafür notwendigen Widerstand auch gleichzeitig als Siebwiderstand der RC-Siebkette mitverwenden kann, wenn es der Spannungsabfall und die notwendige Gittervorspannung erlaubt. Dies ist insbesondere bei Schaltungen mit nur wenig Spannungsreserve in der Gleichrichterschaltung von Bedeutung, weil dann ein zusätzlicher Spannungsabfall am Siebwiderstand entfällt. Ob die RC-Siebkette im positiven oder negativen Zweig der Spannungserzeugung angeordnet ist, ist nämlich egal, auch wenn es ungewöhnlich aussieht. Praktische Anwendung war bei mir ein SEPP-Endstufenverstärker, bei dem die Spannungserzeugung mit einer Vervierfacher-Schaltung, die wenig Spannungsreserve bei Belastung bot, aus der Trafospannung für die Röhren-Heizspannung erzeugt wird.



Der "Kathoden-Kondensator" fehlt hier dann und die Gittervorspannung wird durch eine hochohmige RC-Siebkette von der hohen Brumm-Spannung am Lade-Elko befreit.

Gruß

(Reflex-)Kalle

Datei-Anhänge
RK-Varianten.png RK-Varianten.png (319x)

Mime-Type: image/png, 24 kB

SEPP.png SEPP.png (324x)

Mime-Type: image/png, 47 kB

16.01.20 18:41
Florianska 

500 und mehr Punkte

16.01.20 18:41
Florianska 

500 und mehr Punkte

Re: Kathodenbasisverstärker

Hallo Jens,
als erstes möchte ich dazu anmerken, dass die Kombination aus Isophon 470.050.14 und 470.007.14 in Nordmende Musiktruhen, z.B. den Kombinationen, die ich in Lewe-Opta Truhen oder Grundig-Truhen finde, weit überlegen sind.
Maße der Übertrager aus dem Imperator:5,25 x 6,25 x 1,8, letzteres ist die Pakethöhe.
Beide Übertrager sitzen in einem gemeinsamen Blechrahmen direkt nebeneinander>>> Übersprechen ist programmiert, aber eher bei hohem magnetischen Fluss, also tiefen Tönen und dafür benutzen wir heute ja häufig einen Centerlautsprecher, es fällt also bei Stereowiedergabe von externen Tonquellen weniger ins Gewicht.
Ich habe mit einer Basisverbreiterung durch externe Lautsprecher bei diesem Chassis noch keine Erfahrung gesammelt.

Beste Grüße
Florianska

16.01.20 21:42
Reflex-Kalle 

500 und mehr Punkte

16.01.20 21:42
Reflex-Kalle 

500 und mehr Punkte

Re: Kathodenbasisverstärker

Hallo,

Jens hat mich darauf hingewiesen, dass bei der dritten sinnbildlichen Schaltung weiter oben von mir, wo der Kathodenwiederstand RK auch gleichzeitig als Siebwiderstand RS mitwirken soll (und es auch so macht), die Überbrückung des Widerstands mit dem „Kathodenelko“ CK dann kontraproduktiv ist. Der Kondensator bildet ja für die zu siebende Restbrummspannung dann einen mehr oder weniger, in Abhängigkeit der Kapazität, einen parallel zum Siebwiderstand geschalteten (Wechselstrom-)Widerstand, so dass die Siebwirkung der RC-Kette aus RK und CS verringert bis aufgehoben wird. Wie es dann richtig funktioniert, sieht man dann in der nachfolgend abgebildeten SEPP-Schaltung mit den PCL85.

Gruß

(Reflex-)Kalle

16.01.20 23:37
desnoo 

0-49 Punkte

16.01.20 23:37
desnoo 

0-49 Punkte

Re: Kathodenbasisverstärker

Den Verstärker denn gefunden? :)

20.01.20 14:57
Florianska 

500 und mehr Punkte

20.01.20 14:57
Florianska 

500 und mehr Punkte

Re: Kathodenbasisverstärker

Was ist mit bder Frage gemeint??

06.09.20 21:36
Florianska 

500 und mehr Punkte

06.09.20 21:36
Florianska 

500 und mehr Punkte

Re: Kathodenbasisverstärker

Hallo Technikfreaks,

ich möchte das Thema Endverstärker mit Pentode ohne Kathodenelko noch einmal aufgreifen, da mir ein noch seltenerer Schaltungsentwurf in die Hände gefallen ist, bzw. auch das passende radio, doch dazu später mehr.
Jedenfalls habe ich zu dem angehängten Schaltungsentwurf 2 Fragen an die Theoretiker der Röhrentechnik.
Wie wird das hier bei einem Teil des Ausgangstrafo in der Kathodenleitung gehändhabt.
Diese Wicklungen liegen ja nicht direkt an Masse, sondern über das 38 kHz. Filter.
In der Version vor dem Einsatz eines FM-stereo-Decoders liegen die 2. Anschlüsse der Wicklungen direkt an Masse.

Die 2. Frage bezieht sich auf die unsymmetrische Vorstufenschaltung, eine Seite direkte Verbindung Anode der Vorstufe zur Kathode der Treiberstufe, die andere Seite mit der Verstärkungskorrektur über einen Spannungsteiler zum Gitter (klassische RC-Koppelung).

Kommen wir nun zum Gerät:
Eine Messeversion von der Hannovermesse 1962 für 1700 DM statt ~1000 DM für die "Normalversion" der Kuba Ascona.
Es handelt sich um ein Imperialchassis 612aN das N steht für Nachhall.
Statt dieses feature wie Nordmende oder Graetz durch einen Regler im Plattenspielerfach zu steuern, hat Imperial eine eigene Frontplatte für diese Version herstellen lassen und den Regler auf der Achse des Lautstärkereglers platziert, zusätzlich findet sich im "Gebiss" eine Taste Nachhall.
Die Ankoppelung erfolgte über eine 4. Wicklung eines ebenfalls extra dieser Version vorbehaltenen Ausgangstrafos.

Mit besten Grüßen
Florianska

06.09.20 23:02
ingodergute 

Moderator

06.09.20 23:02
ingodergute 

Moderator

Re: Kathodenbasisverstärker

Hallo Florianska,

gleichspannungsmäßig liegen die Katoden in beiden Fällen auf Masse. Der 38kHz-Parallelschwingkreis in den Katodenleitungen verringert in beiden Endstufen das 38kHz-Signal.
Die Gittervorspannung wird durch den Gesamtanodenstrom (halbautomatisch) erzeugt.

Die Vorstufenschaltung sorgt dafür, dass beide Endstufen gegenphasig angesteuert werden. Im linken Kanal wird das Signal hinter dem Lautstärkeregler durch zwei Katodenbasisstufen je einmal um 180 phasengedreht, hat also am Endröhrengitter die gleiche Phase wie am Lautstärkeregler, während im rechten Kanal, die erste Stufe die Phase um 180° dreht und die zweite als Gitterbasisstufe dies nicht tut.

Die Lautsprecher sind aber ebenfalls gegenphasig angeschlossen an den Ausgangstrafo, so dass die Lautsprecher gleichphasige Signale bekommen. Der Sinn wird wohl darin bestehen, Stromspitzen auf der Anodenleitung zu vermeiden. Wenn eine Endstufe einen Stromanstieg verzeichnet, wird die zweite einen sinkenden Anodenstrom haben. Im Ergebnis kann die Kapazität der Netzteilelkos und die Anodenspannungsversorgung insgesamt sparsamer ausgelegt werden bei gleichem Klangergebnis.

Viele Grüße

Ingo.
_____________
Analog bleiben!

Zuletzt bearbeitet am 06.09.20 23:08

06.09.20 23:20
Florianska 

500 und mehr Punkte

06.09.20 23:20
Florianska 

500 und mehr Punkte

Re: Kathodenbasisverstärker

Hallo das stimmt (fast) so
Aus einem 609 Chassis (Vorgänger des 611/612), bzw. dessen Beschreibung kann ich mich noch entsinnen, dass bei mono das wie ein Gegentaktverstärker geschaltet sein sollte.
Das würde ja hier bei der unterschiedlichen Phasendrehung in der Kombination aus Vor- und Treiberstufe auch funktionieren.
Jetzt ist mir auch der Sinn der Verstärkungseinstellung klar, eine Gitterbasisstufe verstärkt nicht genauso wie eine Kathodenbasusstufe.

Wie sieht das denn bei der Schaltung der Kathoden auf eine Wicklung des Ausgangstrafos mit der Gegenkoppelung aus?

Beste Grüße

Florianska

06.09.20 23:28
ingodergute 

Moderator

06.09.20 23:28
ingodergute 

Moderator

Re: Kathodenbasisverstärker

Florianska:
Wie sieht das denn bei der Schaltung der Kathoden auf eine Wicklung des Ausgangstrafos mit der Gegenkoppelung aus?
Ich denke, die Gegenkopplungshilfswicklungen in den Kathoden dienen zwei Zielen: Zum Einen wird die Endstufe selbst linearisiert und zum zweiten wird die Verstärkung der Endstufe unabhängiger von Exemplaschwankungen der eingesetzten Röhre.

Der zweite Gegenkopplungszweig geht ja vom Lautsprecherausgang auf die erste Verstärkerstufe und da stimmen ja die Phasen, weil die Ausgangswicklungen unterschiedlich gepolt angeschlossen sind.

Man hat also neben der Endstufe noch eine "Über-Alles-Gegenkopplung" für den gesamten Verstärker, in der sich auch noch eine zuschaltbare (Schalter hi1, hi2) Höhenanhebung (hohe Frequenzen werden weniger gegengekoppelt) und Tiefenanhebung (Tiefen werden weniger gegengekoppelt - Schalter de3, gh3) befindet.

VG Ingo.

_____________
Analog bleiben!

Zuletzt bearbeitet am 06.09.20 23:34

 1 2 3
 1 2 3
Gittervorspannung   SEPP-Endstufenverstärker   Gegenkopplungshilfswicklungen   38kHz-Parallelschwingkreis   Voxhaus-Gedenktafel   Wechselspannungsverstärkung   Kathodenbasisverstärker   Gegentakt-B-Verstärkern   Hifi-Röhrenverstärkern   Über-alles-Gegenkopplung   Kathodenwiderstand   NF-Verstärkungsreserven   „Kathodenwiderstand“   Wumpus-Gollum-Forum   Kathodenkondensator   welt-der-alten-radios   Endpentoden-Verbundröhrenschaltungen   Gittervorspannungserzeugung   Gegenkopplung   Anodenspannungsversorgung