| Passwort vergessen?
Sie sind nicht angemeldet. |  Anmelden

Sprache auswählen:

Wumpus Gollum Forum von
Wumpus Welt der (alten) Radios
Sie sind nicht angemeldet.
 Anmelden

Kuriose UKW-Empfängerschaltung
  •  
 1 2 3 4
 1 2 3 4
14.11.21 01:37
Hajo 

500 und mehr Punkte

14.11.21 01:37
Hajo 

500 und mehr Punkte

Re: Kuriose UKW-Empfängerschaltung

Hallo Zusammen

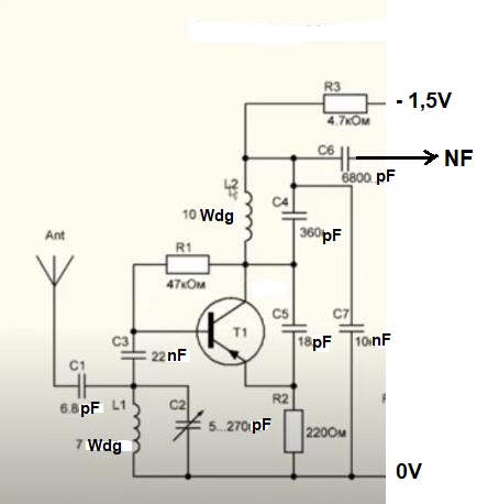
Falls diese Schaltung wirklich nach dem PLL Prinzip funktioniert - wäre in diesem Fall nicht der Schwingkreis aus L2 / C4 wesentlich für die korrekte Funktion?
Habe heute die Spulen gewickelt und Material zusammengesucht und will morgen auch mal mein Glück versuchen.

Gruß in die Runde
Hajo

!
!!! Fotos, Grafiken nur über die Upload-Option des Forums, KEINE FREMD-LINKS auf externe Fotos.    

!!! Keine Komplett-Schaltbilder, keine Fotos, keine Grafiken, auf denen Urheberrechte Anderer (auch WEB-Seiten oder Foren) liegen!
Solche Uploads werden wegen der Rechtslage kommentarlos gelöscht!

Keine Fotos, auf denen Personen erkennbar sind, ohne deren schriftliche Zustimmung.

Den Beitrag-Betreff bei Antworten auf Threads nicht verändern!
14.11.21 07:47
navi 

0-49 Punkte

14.11.21 07:47
navi 

0-49 Punkte

Re: Kuriose UKW-Empfängerschaltung

Hallo, Bernd,
ersetze in seinem Wortlauf "Heterodyn" mit Oszillator - dann sieht es für mich so aus:
- Der erste Transistor Arbeiten als Oszillator. Dieser hat am L2/C4 genau 1/2 der Eingangsfrequenz von L1/C2. Wenn der Eingang 100 MHz empfängt, ist am Ausgang genau die Hälfte.
- Die Phasensynchronisation erfolgt an der zweiten Frequenz des Oszillators - daher Heterodyn.
- Wo wird dann aber detektiert? Dafür werden B-C und B-E verwendet - so bekommt man (geradeaus) eine NF, diese wird vom L2/C4 Rückgekoppelt an die Base geführt und kommt am Kollektor verstärkt.
- Die verstärkte NF wird am Vorverstärker T2 geführt, der Rest ist klar.



Frage: wie wird der Eingangskreis abgestimmt ist für mich ein Rätsel - bei mir funktioniert das Ganze mit 5 Windungen und 350 p im Eingang - und bei ihm halbwegs auch. Oben hat Wolfgang was anderes berichtet.
Ich habe die folgende Vermutung - der Eingangskreis in der YouTube Schaltung arbeitet mit C2 (Abstimmkondensator) und C4 - am Kollektorkreis mit 5-300 pF für C2 und 330 p C4. Bernd hat 50 MHz Eingangsfrequenz errechnet, dass wir dann eigentlich auf 1/2 Harmonic empfängen.
Wolfgang hat im Eingangskreis dann 2 - 35 pF und aber auch 35 pF im Kollektorkreis. Das stimmt wieder - dann soll der Empfang in realen UKW Bereich sein.

Ich weiß nicht, ob ich mich richtig ausdrücken konnte, schließlich ist mein Deutsch so wie mein Russisch auch weit von Gut.

- Und wenn alles so ist, braucht man in der Probeschaltung auch den zweiten Transistor nicht unbedingt, der arbeitet schon als NF Verstärker und kann in der NF Schaltung ersetzt werden.
Lass uns mal probieren, in dem wir den zweiten Transistor weg lassen und den Signal an dem NF Verstärker direkt leiten und mal sehen.


Hallo, Hajo,
ich überlege sogar, auch dort (C4) einen Abstimmkondensator zu setzen.

Gruß, Ivan

Zuletzt bearbeitet am 14.11.21 09:50

Datei-Anhänge
Modulationsarten.JPG Modulationsarten.JPG (263x)

Mime-Type: image/jpeg, 48 kB

14.11.21 10:15
WoHo 

500 und mehr Punkte

14.11.21 10:15
WoHo 

500 und mehr Punkte

Re: Kuriose UKW-Empfängerschaltung

Zunächst will ich die "kuriose UKW-Empfängerschaltung" hier einstellen, dann weiß jeder, worum es eigentlich geht:

Die nachfolgende NF-Verstärkung ist für die Beurteilung weniger wichtig. Ich kann jedoch sagen, dass diese hoch sein muss, weil die NF-Ausbeute sehr gering ist. Bei mir kommen nur die Ortssender mehr schlecht als recht durch. Diese Ortssender (5 Stück) liegen 1,5 km SW von mir! Vom Balkon aus sehe ich nachts die Sicherheitsbefeuerung...

Lauter ist die Wiedergabe, wenn die Ub auf 3V erhöht wird. Dann allerdings muss der Arbeitspunkt ebenfalls angepasst werden. Das mache ich mit einem kleinem Poti (250k) in Serie mit R1. Die Verzerrungen bleiben jedoch...

Was der Erfinder der Schaltung mit PLL meint ist Folgendes:
Sobald ein genügend starker Sender empfangen wird, werden die Oszillatorschwingungen auf der halben Empfangsfrequenz (bestimmt durch L1-C2) synchronisiert, d.h. rasten ein in einem kleinem Bereich. Ändert sich die Amplitude oder die Frequenz des UKW-Senders, dann werden ebenfalls die Oszillatorschwingungen mitgenommen, was sich in einer kleinen Änderung des Stromflusses durch R3 bemerkbar macht. Das ist dann bitteschön die gewonnene NF.
Obige Erklärung wurde untersucht mit dem Frequenzpanoramaempfänger PLISCH EP35T.

Die Bemerkung von Hajo, man sollte doch besser L2-C4 auf der halben Frequenz abstimmbar machen ist m.E. zu recht!
Ich habe schon eine Schaltung gesehen, wo das auch so gemacht wird. Der Eingangskreis L1-C2 ist dann unabgestimmt im UKW-Bereich. Dort macht der Antennenanschluss auch viel mehr Sinn.

Gruß aus NL, Wolfgang

Datei-Anhänge
Russ UKW 2.jpg Russ UKW 2.jpg (257x)

Mime-Type: image/jpeg, 32 kB

14.11.21 10:56
navi 

0-49 Punkte

14.11.21 10:56
navi 

0-49 Punkte

Re: Kuriose UKW-Empfängerschaltung

Hallo, Wolfgang,
Danke für die Beschreibung.
mich wundert nur, dass Du Verzehrt hörst. Es muss an die Rückkopplung liegen. Bei mir ist der Empfang besser und rauscharmer als jeder Superheterodyn den ich habe. Als NF nutze ich ein Kanal des PAM8403 Moduls.
Hier kann man es hören:
https://youtu.be/E8eWz8V9z9U
Das einzige Manko ist der kapazitive Hand-Einfluss bei der Sendereinstellung - die verdirbt den Spaß.
https://youtu.be/EgRM5f7u7NM

Gruß, Ivan

Zuletzt bearbeitet am 14.11.21 12:39

14.11.21 11:03
Hajo 

500 und mehr Punkte

14.11.21 11:03
Hajo 

500 und mehr Punkte

Re: Kuriose UKW-Empfängerschaltung

Hallo Zusammen

Danke Wolfgang, für das Einstellen der Schaltung.
Ja ich denke wirklich, daß L2 / C4 als Schwingkreis wesentlich für die Funktion ist. Auch habe ich meine Zweifel, ob T2 wirklich nur als NF Verstärker fungiert, denn dann wäre es sinnvoller gewesen, ihn mit einer DC Vorspannung zu versehen. Daß vom Schaltungsentwickler keine vorgesehen ist, hat vermutlich seinen Grund und ich denke, daß es mit der Demodulation zu tun hat, wie auch immer sie funktioniert. Interessant scheint mir auch die Frage zu sein, ob für T2 ein Ge Transistor für ein gutes Ergebnis wesentlich ist, oder nicht.
Ich habe doch noch einen NPN Ge Transistor gefunden (AC187) und will heute mal schauen, ob die Schaltung auch bei mir laufen will, werde berichten.

Gruß in die Runde
Hajo

Zuletzt bearbeitet am 14.11.21 11:24

14.11.21 15:16
WoHo 

500 und mehr Punkte

14.11.21 15:16
WoHo 

500 und mehr Punkte

Re: Kuriose UKW-Empfängerschaltung

Hallo Ivan

Zu den bei mir vorhandenen Verzerrungen meine ich eine Erklärung zu haben:

Wie gesagt, empfange ich nur die niederländischen UKW-Sender. Diese hatten schon immer einen viel größeren Frequenzhub, als die deutschen Stationen! Scheinbar kann die Schaltung das nicht ab, wegen der erzwungenden Synchronisation.

Nochmal zum Eingangsdrehko C2.
Eine Frequenzvariation von 44 MHz bis 54 MHz über den 180° Drehwinkel ist nötig. Mehr nicht! Eine maximale Kapazität von 270 pF ist unbrauchbar, weil dann der Oszillator wegen schlechtem L/C Verhältnis aussetzt. Sollte man mal überprüfen. Mit anderen Worten, dein Drehko wird nur im oberen Viertel genutzt, was die Abstimmung noch fummeliger macht.

@ Hajo
Die Kombination L2/C4 hat keinen Frequenzeinfluss auf die erzeugten Schwingungen. Konnte ich unterbauen, indem ich einen kleinen Ferritkern in L2 eingeschoben habe.

Gruß aus NL, Wolfgang

Zuletzt bearbeitet am 14.11.21 15:20

15.11.21 00:28
Hajo 

500 und mehr Punkte

15.11.21 00:28
Hajo 

500 und mehr Punkte

Re: Kuriose UKW-Empfängerschaltung

Hallo Zusammen

Diese Schaltung funktioniert bei mir wie ein Direktmischer mit Vorselektion.
L1/C2 wirkt wie ein Preselektor und L2/C4 wie der eigentliche Schwingkreis. Daß das Ganze auch auf UKW funktioniert, scheint mit Oberwellenmischung zusammenzuhängen.



Das Foto zeigt meine ursprüngliche Versuchsschaltung.
Der Luftdrehko (C2) hat 15-290p. C4 habe ich aktuell durch einen kleinen Polyester Drehko 5-170p ersetzt, C5 hat 30p.
Die Signaleinkopplung des Generatorsignals in L1 erfolgt mit 5p an der 3. Windung von Masse, die Auskopplung am Knoten R3, L2, C4 mit Tastkopf 10:1.
Die Betriebsspannung kann ich ohne Probleme größer wählen, die Frequenz ändert sich dabei nur gering aber der Oszillatorpegel steigt erheblich. Änderungen an C2 haben vergleichsweise geringe Auswirkungen auf die Frequenz, um so mehr die mit C4.

Ohne externes Signal schwingt der Oszillator auch bei max. Kapazität von C2. Mit C4 läßt sich ein Maximum der Oszillatoramplitude einstellen. Die Frequenz beträgt in dieser Stellung 18,5MHz. Bei min. Kapazität von C2, steht C4 bei der Abstimmung auf max. Amplitude, ebenfalls fast auf Minimum. Die Frequenz beträgt dann 50MHz.

Mit externem Signal an L1 ergibt sich bei der Oszillatorfrequenz Schwebungsnull und beim Verstimmen die Schwingungen beidseitig davon - also typisch Direktmischer. Das gleiche Verhalten kann man bei der 1. und 2. Harmonischen erkennen.
Soviel bisher meine Beobachtungen.


Gruß in die Runde
Hajo

Zuletzt bearbeitet am 15.11.21 00:37

Datei-Anhänge
UKW-RX.JPG UKW-RX.JPG (260x)

Mime-Type: image/jpeg, 182 kB

15.11.21 21:41
regency 

500 und mehr Punkte

15.11.21 21:41
regency 

500 und mehr Punkte

Re: Kuriose UKW-Empfängerschaltung

Hallo zusammen,
diese einstufige VHF-Empfängerschaltung erinnert mich etwas an das Ultron Antennenmessgerät. Abgestimmt auf die halbe Frequenz ist der Senderempfang UKW ähnlich empfindlich wie bei Senderfequenz. Der Abstimmkreis für VHF hat auch einen ungewöhnlich großen Drehko.
https://www.wumpus-gollum-forum.de/forum...p;id=1440842600
Gruß
Jan

15.11.21 23:57
MB-RADIO 

500 und mehr Punkte

15.11.21 23:57
MB-RADIO 

500 und mehr Punkte

Re: Kuriose UKW-Empfängerschaltung

Hallo,

nachdem ich mit meinem Aufbau hinterher hinke, nun meine Ergebnisse.

Nachdem der Oszillator auf der Platine nicht zum Schwingen zu bewegen war, habe ich um die Platine zu schonen einnen Drahtigel gebaut.
Mit 1,5 V habe ich am Emitter ca 250mVss mit dem TK 10:1. Am Kollektor kann ich nicht messen, da geht er auch mit dem TK 10:1 aus.
Am Eingangskreis geht er auch bei schon 20...30cm Drahtantenne ab einen bestimmten Drehwinkel aus.

Ich habe dann den Antennendraht an den Emitter angeschlossen und hatte damit leisen etwas zerrigen Empfang von Zwei Sendern . Ein paar weitere Sender lassen sich erahnen. Ein Feintrieb wäre vorteilhaft.

Die Bauelemeente sind wie original angegeben , außer Drehko 70pF, Transistor ГТ313Б statt ГТ313А, Basiswiderstand Einstellregler 50k und Rückkoplungstrimmer 40pF.

Mit dem Drehko kann ich nun die Frequenz etwa von 36MHz...53MHz einstellen.
Der Drahtigel ist aber sehr stark handempfindlich - könnte fast ein Thermin werden - somit macht die Sendereinstellung keine Freude.
Morgen werde ich auf der Platine mal den Transistor wechseln. Mal sehen, wie sich ein stabielerer Aufbau macht.

Viele Grüße
Bernd


Zwei Dinge sind unendlich, das Universum und die menschliche Dummheit, aber bei dem Universum bin ich mir noch nicht ganz sicher. (Albert Einstein)

16.11.21 10:28
Hajo 

500 und mehr Punkte

16.11.21 10:28
Hajo 

500 und mehr Punkte

Re: Kuriose UKW-Empfängerschaltung

Hallo Miteinander

Bernd - immerhin hast Du schon etwas mit Deinem Aufbau empfangen, meiner gab das bisher nicht her.
Habe allerdings die Spulen nicht genau, wie in dem Video beschrieben, angefertigt, weil es mir zunächst nur um die Funktion ging.
Werde heute mal schauen, ob irgendwo 0,5er CuL zu finden ist und die Spulen nach dem Original anfertigen. Die Form der Spulen in dem Video läßt auf diesen Drahtdurchmesser schließen. L2 ist im Längsschnitt etwa quadratisch und auf 5mm Innendurchmesser bezogen dürfte das in etwa passen.
L1 hat 7 Wdg. Ø 5,5mm x L 3,5mm, damit komme ich auf rund 240nH. Bei angenommener Drehkovariation von 8-70p ergibt das einen Abstimmbereich von rund 103-39MHz. Das würde sowohl als Vorselektion, als auch als Oszillatorfrequenz für UKW in einem Direktmischer Sinn machen.
Die gleiche Rechnung für L2 und C4 = 360p ergibt rund 400nH = 13,3MHz, wenn ich mich nicht verrechnet habe. Das paßt irgendwie gar nicht.

Habe gestern T2 eingebaut und es scheint wirklich so zu sein, daß er als Demodulator arbeitet. Sowohl die Sim., als auch die praktischen Testergebnisse lassen es mich vermuten.


Gruß in die Runde
Hajo

 1 2 3 4
 1 2 3 4
triple-Darlingtonschaltung   Kuriose   Schaltung   отрицательной   преобразования   управляемого   подстраивающая   регулирования   осуществляется   [color=yellow]Фа́зовая   Direktumwandlungsempfänger   Universum   Frequenzpanoramaempfänger   высокочастотный   автоподстро́йка   автоматического   автоподстройки   Transistor   UKW-Empfängerschaltung   Kollektor-Basiswiderstände