| Passwort vergessen?
Sie sind nicht angemeldet. |  Anmelden

Sprache auswählen:

Wumpus Gollum Forum von
Wumpus Welt der (alten) Radios
Sie sind nicht angemeldet.
 Anmelden

Zukunftsradio!
  •  
 1 2
 1 2
17.10.14 21:33
uwe_thomas 

250-499 Punkte

17.10.14 21:33
uwe_thomas 

250-499 Punkte

Re: Zukunftsradio!

Hallo Mani,

Ursprünglich war diese Schaltung ja auch mit bipolaren HF Si-Transistoren aufgebaut.

Wenn sie damit funktioniert hat und ich die Dimensionierung fast 1 zu 1 auf die PCC189 übertragen habe (bis auf die höhere Betriebsspannung), wird sie sicher auch mit 4x BF245 (o.ä.) funktionieren.

Und wenn ich mir jetzt noch ein Vierfachpoti für die Abstimmung und ein Zweifachpoti für die Rückkopplung vorstelle ( zwei dieser Schaltungen müssten durch Impedanzwandler zur Entkopplung und zusätzlicher Pegelanpassung voneinander getrennt aufgebaut werden ), könnte ich mir eine sehr gut funktionierende Schaltung vorstellen.

Viele Möglichkeiten zum Experimentieren...

Mit freundlichen Grüßen,

Uwe Thomas

!
!!! Fotos, Grafiken nur über die Upload-Option des Forums, KEINE FREMD-LINKS auf externe Fotos.    

!!! Keine Komplett-Schaltbilder, keine Fotos, keine Grafiken, auf denen Urheberrechte Anderer (auch WEB-Seiten oder Foren) liegen!
Solche Uploads werden wegen der Rechtslage kommentarlos gelöscht!

Keine Fotos, auf denen Personen erkennbar sind, ohne deren schriftliche Zustimmung.

Den Beitrag-Betreff bei Antworten auf Threads nicht verändern!
17.10.14 22:59
Mani

nicht registriert

17.10.14 22:59
Mani

nicht registriert

Re: Zukunftsradio!

Hallo Uwe!

Wie sieht ein 4-fach Pot dann im Schaltplan aus?


Lieben Gruß

Mani

18.10.14 00:06
Martin.M 

500 und mehr Punkte

18.10.14 00:06
Martin.M 

500 und mehr Punkte

Re: Zukunftsradio!

hallo Mani.

mehrfache Potis und Drehkondensatoren sowie alle anderen mehrfachen Verstellsachen und Schalter werden in Schaltplänen mit gestrichelten Linien verbunden. Schau einfach mal in einen Radioschaltplan und beachte den Drehkondensator sofern vorhanden, andernfalls die Spulen von Vorkreis und Oszillator sofern sie mit Kern abgestimmt werden. Stereogeräte zeigen das dann auch bei den Potis.

nette Grüße
Martin

18.10.14 21:30
Mani

nicht registriert

18.10.14 21:30
Mani

nicht registriert

Re: Zukunftsradio!

Hallo Zusammen!

Meine Frage nach dem 4-fach Poti bezog sich auf einen eventuell existierenden Schaltplan,
Ich weiß natürlich schon, was gestrichelte Linien bedeuten...


uwe_thomas:
Hallo Mani,

Ursprünglich war diese Schaltung ja auch mit bipolaren HF Si-Transistoren aufgebaut.

Wenn sie damit funktioniert hat und ich die Dimensionierung fast 1 zu 1 auf die PCC189 übertragen habe (bis auf die höhere Betriebsspannung), wird sie sicher auch mit 4x BF245 (o.ä.) funktionieren.

Und wenn ich mir jetzt noch ein Vierfachpoti für die Abstimmung und ein Zweifachpoti für die Rückkopplung vorstelle ( zwei dieser Schaltungen müssten durch Impedanzwandler zur Entkopplung und zusätzlicher Pegelanpassung voneinander getrennt aufgebaut werden ), könnte ich mir eine sehr gut funktionierende Schaltung vorstellen.

Viele Möglichkeiten zum Experimentieren...

Mit freundlichen Grüßen,

Uwe Thomas


Liebe Grüße

Mani

18.10.14 23:30
uwe_thomas 

250-499 Punkte

18.10.14 23:30
uwe_thomas 

250-499 Punkte

Re: Zukunftsradio!

Hallo Mani, hallo zusammen,

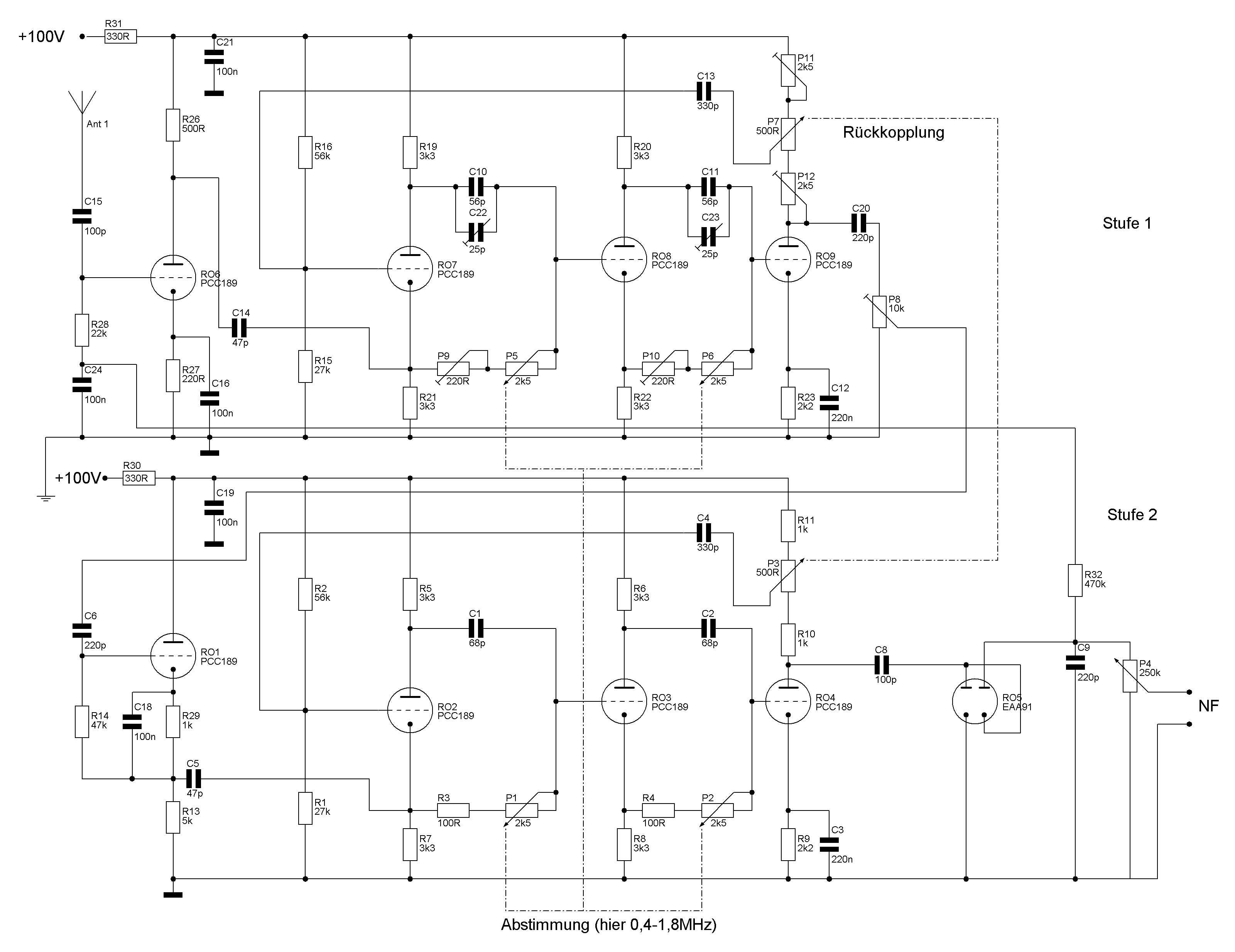
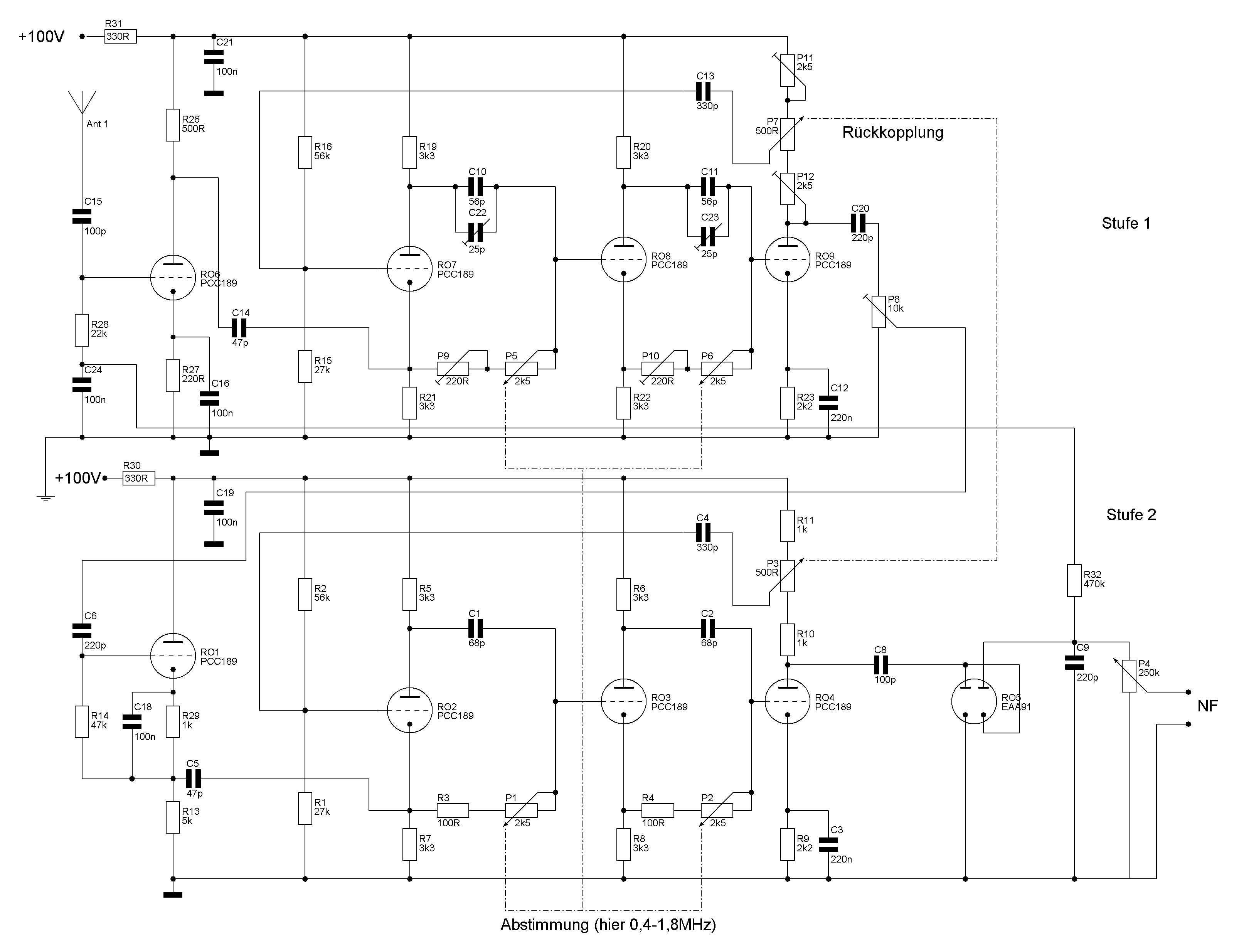
Der Schaltplan könnte in etwa so aussehen:



Man sieht zwei hintereinandergeschaltete Stufen gleicher Art, welche durch einen Impedanzwandler voneinander getrennt sind.
Vor dem Impedanzwandler liegt noch ein Pegelsteller P8 (die Verstärkung beider Stufen zusammen wäre sonst sicherlich zu hoch).

Die zusätzlichen Trimmpotis und die beiden C-Trimmer dienen dazu , Stufe 1 an Stufe 2 anzupassen (P11 und P12 stellen den gleichen Einsatzpunkt der Rückkopplung sicher; P9, P10 das obere Frequenzende, C22, C23 den grundlegenden Frequenzbereich von Stufe 1).

Gleichzeitig wird die Vorstufe jetzt auch geregelt.

Mit Schwingkreisen ist das alles doch um einiges einfacher.

Mit freundlichen Grüßen,

Uwe Thomas

Datei-Anhänge
Mittelwelle spulenlos 2Kreis.jpg Mittelwelle spulenlos 2Kreis.jpg (316x)

Mime-Type: image/jpeg, 297 kB

18.10.14 23:42
Martin.M 

500 und mehr Punkte

18.10.14 23:42
Martin.M 

500 und mehr Punkte

Re: Zukunftsradio!

danke Uwe.

Das gibt Gelegenheit zum grübeln ob der sich nicht doch auf 2-fach Poti reduzieren läßt.
Das "gewußt wie" dürfte aber in einer ziemlichen Tüftelei ausarten.

Hallo Mani,
unser kleines Mißverständnis beruht auf der wortgenauen Auslegung deiner Frage,
"wie muß die Schaltung aussehen wenn ein 4-fach-Poti verwendet wird" ist eben was anderes als "wie sieht ein 4-fach-Poti im Plan aus"

nette Grüße
Martin

18.10.14 23:42
Mani

nicht registriert

18.10.14 23:42
Mani

nicht registriert

Re: Zukunftsradio!

Danke Uwe!

Jetzt kann ich mir das vorstellen...



Hallo Martin!

No Problem...


Gruß

Mani

Zuletzt bearbeitet am 18.10.14 23:44

19.10.14 11:06
wumpus 

Administrator

19.10.14 11:06
wumpus 

Administrator

Re: Zukunftsradio!

uwe_thomas:
Hallo Mani, hallo zusammen,

Ich weiß nicht, ob das gerade hierher passt.

Es ist ohne weiteres möglich , einen MW oder LW (KW geht noch ganz gut bis 49m-Band) Empfänger spulenlos zu bauen.

Mit dieser Schaltung funktioniert das ganz gut.


Habe ich vor einigen Jahren probiert.
Die Trennschärfe entspricht in etwa einem Einkreiser.
Allerdings wesentlich empfindlicher.

Allerdings hatten wir damals in Berlin noch mehrere starke Ortssender. Haben aufgrund der größeren Empfindlichkeit zu stark durchgeschlagen.

Hätte ich einen Sperrkreis nehmen können? Verbietet sich in dem Falle von selbst.

Heute haben wir die starken Ortssender (außer 177kHz) hier nicht mehr (so traurig es ist).

Das Chassis ist noch vorhanden. Bei Gelegenheit werde ich das Thema wieder aufgreifen (wenn das UKW-Radio fertig ist).

Mit freundlichen Grüßen,

Uwe Thomas


Hallo Thomas,

nicht Jedem wird vielleicht die Resonanzerzeugung (sozusagen ohne Schwingkreisspule) bekannt sein. Kannst Du in Bezug zur der Schaltung da ein paar Worte sagen?

Beste Grüße
Rainer

19.10.14 19:22
uwe_thomas 

250-499 Punkte

19.10.14 19:22
uwe_thomas 

250-499 Punkte

Re: Zukunftsradio!

Hallo Rainer, hallo zusammen,

Ich versuch's mal (soweit ich es selbst verstehe):

Denken wir uns die erste Triodenstufe mal weg.

Ich betrachte die ganze Schaltung erst mal als Oszillator (Rückkopplungspoti zur Anodenrichtung gedreht).

Röhre 2 und Röhre 3 bilden jeweils eine Phasenumkehrstufe.
Jeweils hinter diesen liegt ein Phasenschieber aus Poti 2k5 und dem Kondensator 68pF , welcher durch das Poti in der Phase regelbar ist.
Jeder dieser Phasenschieber hat für irgendeine Frequenz eine Phasenverschiebung von 90 Grad.
Zusammen also 180 Grad.
Die dritte Stufe dreht jetzt die Phase wieder um 180 Grad, so dass irgendeine Spannungsänderung gleichphasig wieder an den Eingang zurückgeführt wird.
Die Schaltung schwingt auf der Frequenz, bei der beide Phasenschieber genau um 180 Grad drehen.
Deshalb also das Doppelpoti, damit ich die Phase für unterschiedliche Frequenzen auf 180 Grad geschoben bekomme (in diesem Falle von 0,4 bis 1,8 MHz).
Die Rückkopplung muss dazu immer so eingestellt sein, dass die Verstärkung hoch genug ist, dass die Schwingbedingung erfüllt ist.

Jetzt stelle ich das Phasenschieberdoppelpoti so ein, dass der Oszillator auf z.B. 1422 khz schwingt.

Jetzt gehe ich weg von der Betrachtung der Schaltung als Oszillator.

Ich drehe die Rückkopplung soweit zurück, dass die Schaltung gerade nicht mehr schwingt.

Jetzt wird's für mich schwierig (ich hoffe, dass das stimmt, was ich jetzt schreibe).

Kurz vor dem Rückkopplungseinsatz bilden Rö 2 und Rö 3 mit den Phasenschiebern einen Bandpass (als wenn ich einen Schwingkreis entdämpfe).

Die eigentliche Verstärkung geschieht hauptsächlich in Rö 3 (die ja eine höhere Verstärkung hat, als zum Erreichen der Schwingbedingung notwendig ist).
Die Rückkopplung wird ja über Spannungsteilung geregelt.

Aber auch die Phasenschieber ( jetzt als Bandpässe) tragen zur Gesamtverstärkung bei.

Jetzt stellt sich die Frage:

Wo das Antennensignal einspeisen?
Am Gitter geht's nicht so gut (ich beeinflusse die Rückkopplung).
An der Anode geht's vielleicht (nicht so gut, habe ich probiert, weniger Verstärkung)

Am besten geht's an der Kathode von Rö 2.

Aber auch da ist eine Beeinflussung durch die Antenne gegeben (Lange Antennen schwächen die Rückkopplung ).

Deshalb der relativ kleine Kondensator an der Kathode.

Die Trennstufe Rö1 entkoppelt nochmal zusätzlich und trägt ebenfalls zur Gesamtverstärkung bei.

Zu guter Letzt wird die verstärkte HF in der EAA91 als Verdoppler gleichgerichtet und die NF (in dem Falle DLF) steht zu weiteren Verstärkung zur Verfügung.

Da die Schaltung auch ausserhalb der Resonanzfrequenz der Phasenschieber eine nicht unerhebliche Verstärkung aufweist, ist die Weitabselektion schlechter als bei einem guten Schwingkreis ( was sich, wie oben schon gesagt, durch ein Durchschlagen der (damals noch vorhandenen) Ortssender bemerkbar machte).

Dieses Problem hat sich ja jetzt erledigt.

Übrigens ist mir aufgefallen, dass bei geringem Überziehen der Rückkopplung eine Synchronisierung des dann vorhandenen Oszillators durch die Eingangsfrequenz stattfindet.

Ist diese Schaltung dann ein Synchrondetektor?

Ich hoffe, es war nicht allzuviel falsches was ich da von mir gegeben habe.

Mit freundlichen Grüßen,

Uwe Thomas

Zuletzt bearbeitet am 19.10.14 19:31

20.10.14 11:26
wumpus 

Administrator

20.10.14 11:26
wumpus 

Administrator

Re: Zukunftsradio!

Hallo Uwe,

danke für die Informationen. Ich habe mich auch noch nicht genauer mit diesem Konzept beschäftigt, will das aber jetzt gern nachholen.



Gruß von Haus zu Haus
Rainer (Forumbetreiber)

 1 2
 1 2
Nyquist-Shannon-Abtasttheorem   Klasse-D-Verst%C3%A4rker   Phasenschieber-Schaltung   Längstwellenempfang   Phasenschieberdoppelpoti   Digital-Analog-Wandler   Impedanzwandler   Rückkopplungseinsatz   hintereinandergeschaltete   Längstwellenempfänger   pulsbreitenmoduliertes   Analog-Digital-Wandlern   Nachrichtentechnik   Quantisierungsrauschen   Schaltung   Rückkopplung   DSP-Sender-Empfänger   Übertragungsverfahren   Kombinationsmöglichkeiten   Zukunftsradio