| Passwort vergessen?
Sie sind nicht angemeldet. |  Anmelden

Sprache auswählen:

Wumpus Gollum Forum von
Wumpus Welt der (alten) Radios
Sie sind nicht angemeldet.
 Anmelden

Eisenlose Röhrenendstufe
  •  
 1
 1
02.06.13 13:51
nobbyrad58 

500 und mehr Punkte

02.06.13 13:51
nobbyrad58 

500 und mehr Punkte

Eisenlose Röhrenendstufe

Hallo Zusammen!

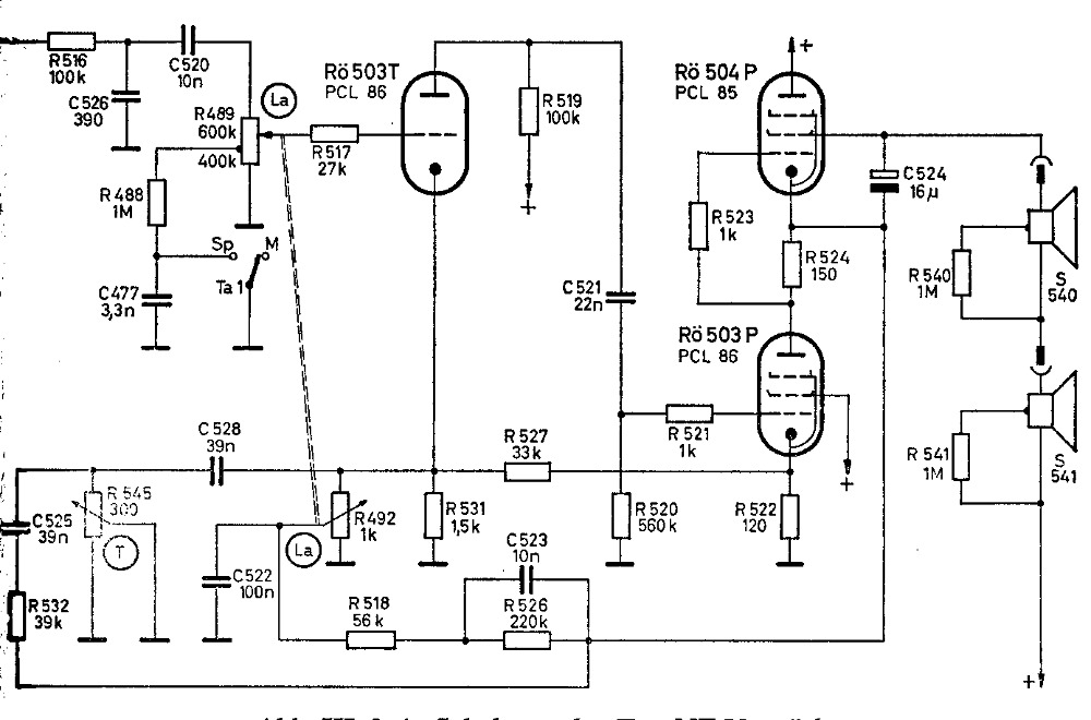
Beim Stöbern in alten Schaltungen fand ich diese eisenlose NF Endstufe. Der Knackpunkt dabei sind die Speziallautsprecher mit 600 - 800 Impedanz. Eine einfache Idee wäre diese durch 100 V Übertrager zu ersetzen.
So kann man sich den teuren Röhren AÜ ersparen. Eine Abänderung der Schaltung an eigene Ideen dürfte nicht ein unüberwindbares Hindernis sein.

MFG Nobby

Datei-Anhänge
Eisenlose Endstufe einfach.jpg Eisenlose Endstufe einfach.jpg (735x)

Mime-Type: image/jpeg, 114 kB

Noch gefällt der Beitrag keinem Nutzer.
!
!!! Fotos, Grafiken nur über die Upload-Option des Forums, KEINE FREMD-LINKS auf externe Fotos.    

!!! Keine Komplett-Schaltbilder, keine Fotos, keine Grafiken, auf denen Urheberrechte Anderer (auch WEB-Seiten oder Foren) liegen!
Solche Uploads werden wegen der Rechtslage kommentarlos gelöscht!

Keine Fotos, auf denen Personen erkennbar sind, ohne deren schriftliche Zustimmung.

Den Beitrag-Betreff bei Antworten auf Threads nicht verändern!
 1
 1
Schaltungen   Knackpunkt   Speziallautsprecher   Röhrenendstufe   ersparen   Impedanz   Abänderung   Schaltung   ersetzen   Eisenlose   Übertrager   Endstufe   unüberwindbares   einfache   Hindernis   Zusammen   Stöbern