| Passwort vergessen?
Sie sind nicht angemeldet. |  Anmelden

Sprache auswählen:

Wumpus Gollum Forum von
Wumpus Welt der (alten) Radios
Sie sind nicht angemeldet.
 Anmelden

Low Power FM Oszillator
  •  
 1
 1
07.12.17 17:51
technikfreund 

500 und mehr Punkte

07.12.17 17:51
technikfreund 

500 und mehr Punkte

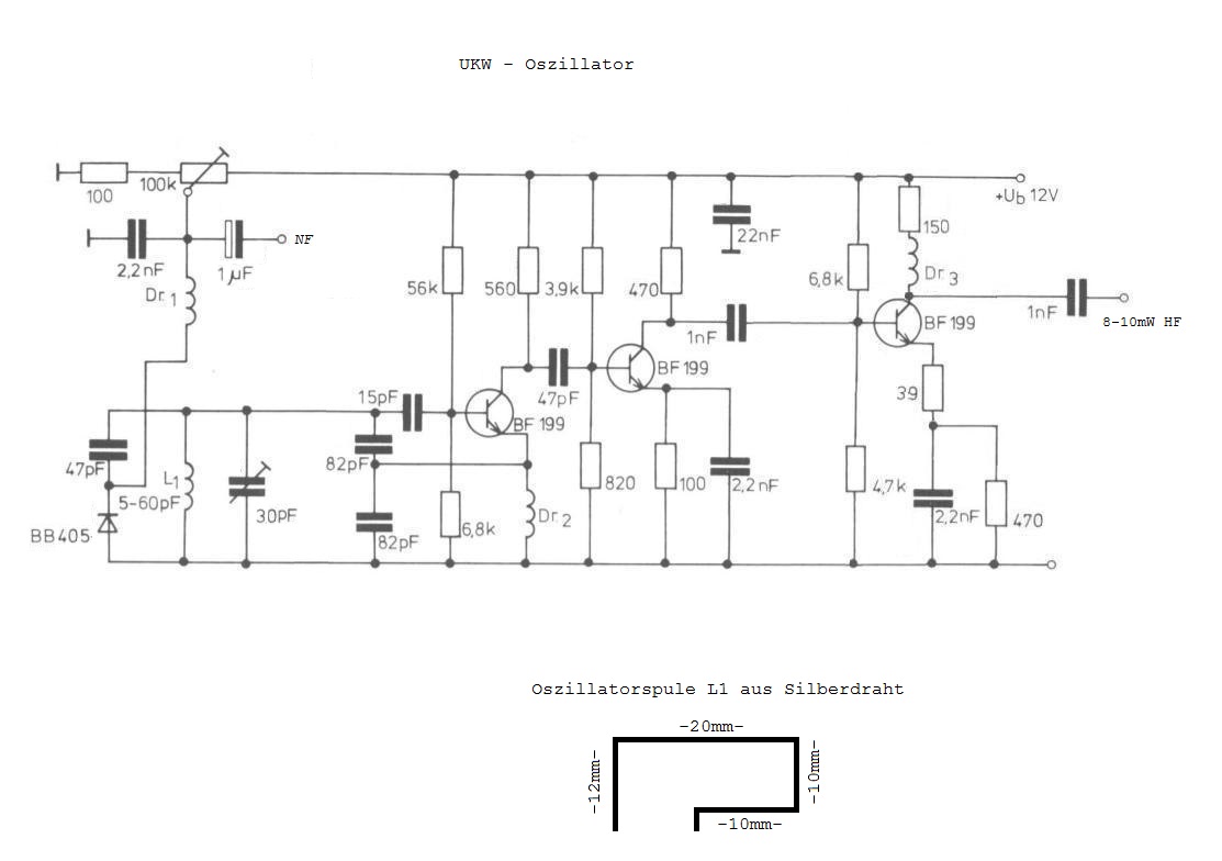
Low Power FM Oszillator

Hallo Zusammen!

In Anbetracht der Tatsache, dass es vielleicht irgendwann keine UKW Sender mehr geben wird, habe
ich mal aus verschiedenen Schaltungen einen kleinen Oszillator entworfen, welcher verschiedene Vorzüge bietet:

- Es wurden eigentlich nur einfach zu beschaffende Bauteile verwendet.

- Der Oszillator ist freischwingend und dennoch sehr sehr stabil, man kann den Oszillator fast mit der Hand streicheln ohne dass er die Frequenz ändert.

- Durch einen Widerstandstrimmer ist eine Feinregelung der Frequenz möglich, um den Oszillator sauber abzustimmen.

- Die Spule wird einfach aus einem stabilen Draht, vorzugsweise Silberdraht, nach den genannten Maßen gebogen.

- Der Oszillator schwingt bei korrektem Aufbau (Vorzugsweise HF - Gerecht mit großen Masseflächen) ohne Probleme sofort an.

- Als Kapazitätsdiode kann Ersatzweise auch eine LED in Sperrrichtung verwendet werden.

- Die Kondensatoren sollten keramische Kondensatoren sein.

- Die Drosseln zur HF Abblockung können normale Ferritkern Drosseln wie die VK200 oder ähnliche sein.

(Ggf. könnten auch Standard NPN Tranistoren wie der BC547 verwendet werden, habe ich jedoch noch nicht probiert).




Hinweis: Das Aussenden von Hochfrequenz, auch im Rundfunkbereich, ist in der BRD durch Gesetze und Verordnungen sanktioniert und geregelt. Nur Geräte, die diesen Regeln entsprechen, sind somit zulässig.


Viele Grüße Technikfreund.

Zuletzt bearbeitet am 07.12.17 20:18

Datei-Anhänge
FM Oszillator.JPG FM Oszillator.JPG (483x)

Mime-Type: image/jpeg, 79 kB

joeberesf, foxgolf, hal, regency und RWA gefällt der Beitrag.
!
!!! Fotos, Grafiken nur über die Upload-Option des Forums, KEINE FREMD-LINKS auf externe Fotos.    

!!! Keine Komplett-Schaltbilder, keine Fotos, keine Grafiken, auf denen Urheberrechte Anderer (auch WEB-Seiten oder Foren) liegen!
Solche Uploads werden wegen der Rechtslage kommentarlos gelöscht!

Keine Fotos, auf denen Personen erkennbar sind, ohne deren schriftliche Zustimmung.

Den Beitrag-Betreff bei Antworten auf Threads nicht verändern!
07.12.17 19:36
WalterBar 

500 und mehr Punkte

07.12.17 19:36
WalterBar 

500 und mehr Punkte

Re: Low Power FM Oszillator

technikfreund:

Hinweis: Die Bestimmungen der deutschen Bundespost sind unbedingt zu beachten.


Die Chronologie war folgendermassen:

Deutsche Bundespost -> Deutsche Telekom / Telekom

Nach der Trennung der Unternehmensbereiche nannte sich der hoheitliche Teil

Bundesamt für Post und Telekommunikation BAPT
Regulierungsbehörde für Telekommunikation und Post RegTP
Bundesnetzagentur BNetzA

Der komplette, korrekte Name der momentan zuständigen Bundesbehörde, den schätzungsweise auch nur 90% der dort beschäftigten Mitarbeiter nennen können, lautet:

Bundesnetzagentur für Elektrizität, Gas, Telekommunikation, Post und Eisenbahnen

Aus einer ehemaligen Straftat nach dem Fernmeldeanlagengesetz ist eine Ordnungswidrigkeit nach dem Telekommunikationsgesetz geworden.

Zuletzt bearbeitet am 07.12.17 19:54

08.12.17 08:39
HB9 

500 und mehr Punkte

08.12.17 08:39
HB9 

500 und mehr Punkte

Re: Low Power FM Oszillator

Hallo zusammen,

dieser Oszillatortyp ist in der Tat sehr frequenzstabil (wenn Spannung stabil ist) und zuverlässig und daher auch mein Liebling, zudem hat er den Vorteil, dass er keine Rückkopplungsspule braucht. Für den eigentlichen Verwendungszweck (Prüfsender oder Signalquelle für UKW-Radios) kann man die letzte Stufe auch weglassen, das gibt immer noch mehr als genug Signal.

Die Transistoren müssen HF-tauglich sein, NF-Transistoren haben zu viel Kapazität, damit wird es nicht funktionieren. Der genaue Typ spielt aber keine grosse Rolle, ein BF494 geht genau so gut.

Wenn man die Kapazitätsdiode nur zur Modulation nutzt, kann man auch eine 1N4148 oder ähnliche Dioden verwenden, denn bei jeder Diode ist die Kapazität spannungsabhängig, bei Schottky-Dioden noch ausgeprägter.

Gruss HB9

 1
 1
folgendermassen   Schottky-Dioden   Unternehmensbereiche   NF-Transistoren   Rückkopplungsspule   Ordnungswidrigkeit   Fernmeldeanlagengesetz   schätzungsweise   Technikfreund   Kondensatoren   Verwendungszweck   Kapazitätsdiode   Regulierungsbehörde   Bundesnetzagentur   spannungsabhängig   Telekommunikation   Widerstandstrimmer   Rundfunkbereich   Oszillator   Telekommunikationsgesetz