| Passwort vergessen?
Sie sind nicht angemeldet. |  Anmelden

Sprache auswählen:

Wumpus Gollum Forum von
Wumpus Welt der (alten) Radios
Sie sind nicht angemeldet.
 Anmelden

Saba Meersburg 125 UKW-Box Oszillator driftet [Gelöst]
  •  
 1 2 3
 1 2 3
11.11.12 21:29
olli031971 

500 und mehr Punkte

11.11.12 21:29
olli031971 

500 und mehr Punkte

Re: Saba Meersburg 125 UKW-Box Oszillator driftet

Hi alle,

da hab ich ja ein Thema losgetreten . Jetzt hab ich ja so einiges abzuarbeiten. Am besten fange ich oben an.

@Heinz:

Zitieren:
Laut Tfk-Laborbuch Band I kann man eine UKW-Mischstufe mit einer EC92 so gut temperaturstabilisieren, daß die Abdrift nach >15 min - oszillatorfrequenzabhängig - nicht mehr als wenige kHz beträgt.

Also ich habe so einige Röhrenradios am laufen und ein Nachstimmen ist nicht nötig. Das Meersburg hier ist (für mich zumindest) die Ausnahme. Ich kann mit durchaus vorstellen, dass die Ingenieure von TfK eine kleine Sicherheistmarge in die Angabe 15 min eingebaut haben, um die Anzahl der Reklamationen klein zu halten (diese Sicherheiten kenne ich aus meiner eigenen Paraxis ).

Dann triffts du den wunden Punkt:

Zitieren:
Vielleicht kannst Du feststellen, ob sich schon mal jemand am Tuner zu schaffen gemacht hat und Bauteile etwa beiseite gebogen hat? Oder sonstwie die thermischen Verhältnisse im Tunergehäuse verändert hat?

Also der Tuner war innen verschmutzt und sah so aus, als hätte ihn jemand mit etwas eingesprüht. Die Variometerstange war verschmiert (fettig) und auch die Spulenkörper.
Ich war der Meinung, der Schmutz wäre für das Problem verantwortlich und habe den Tuner mit Tunerspray gereinigt. Weiterhin war der Oszillatortrimmer schwarzoxidiert - den hab ich auch mit Tunerspray und Wattestab gereinigt.
Da der Schmier auch in den Spulen (insbesondere Oszillatorspule) war, hab ich die Variometerstange ausgebaut und mit Pfeifenreiniger das innere der Spule gereinigt.
Ob die Bauteile noch am Orginalplatz sind, kann ich nicht sagen - vielleicht hat jemand hier ja einen Vergleich ?

Dann fragst du nach dem Tunergehäuse - da kann ich nicht erkennen, dass jemand was verändert hat.

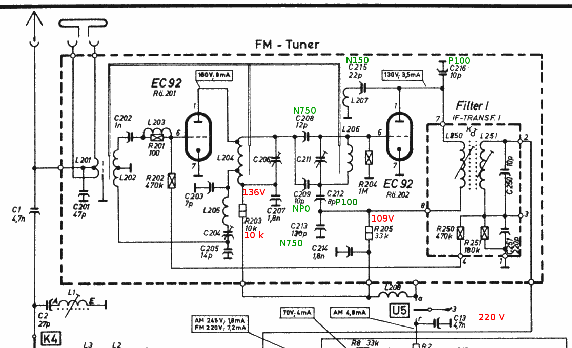
Ein weiterer Punkt sind die Betriebswerte. Ich habe mal einige Messungen unternommen (Messgerät 10 MOhm und Abstimmautomatik aus) und die Ergebnisse unten angehängt.
Interessant ist , das die Vorstufe im Schaltplan mit 9 mA angegeben ist. Wenn ich das Gesetz des Hernn Ohm bemühe komme ich allerdings auf 6,8 mA. Das ist etwas wenig. Darauf hin hab ich die Gitterableitwiderstände mal gemessen - die sind 479K; 489K und 180K (Soll: 470K; 470K 180K) beide 470K haben silbernen Ring = 10%? wäre also noch in der Toleranz.

Die Oszillatorstufe zieht 3,4 mA ist also ok.

Dann schreibst du:
Zitieren:
Spulen haben in der Regel einen positiven TK. D.h. die Oszillatorfrequenz driftet bei Erwärmung nach der Definition des TK in die entgegengesetzte Richtung, also in Richtung niedrigerer Frequenz.
Zitieren:
Keramische Kondensatoren, wie sie zur Temperaturkompensation verwendet wurden, haben dementsprechend meist einen negativen TK. Das gleiche gilt für die meisten 'normalen' Kondensatoren in Schwingkreisen. Es gibt auch C-Typen mit kräftig positivem TK. Die werden aber normalerweise nicht in frequenzbestimmenden Positionen eingesetzt.

Das bedeutet also, das der TK der Kondensatoren zum einen gegen den TK der Spulen arbeiten muss. Das funktiniert, sobald beide Bauteile gleichmäßig erwärmt werden. Biegt jemand Bauteile weg, dann erfolgt die Erwärmung ungleichmäßig und man hat ein Problem...

Oder wenn also z.B. der Anodenstrom der Vorstufenröhre zu gering ist, dann bringt der Arbeitswiderstand (10K) weniger Wärme ins System als ursprünglich angedacht ?

Zitieren:
Wenn Du also die Richtung Deiner Frequenzdrift bestimmt hast, solltest Du zunächst mal Bauteile unter die Lupe nehmen. die eine entsprechende Drift verursachen können. Das ist keine Garantie zum Erfolg, könnte aber helfen.

Also die Frequenz driftet nach oben weg.


@ Rainer:

Hast du eine Idee, welche Bauteile zuerst angeblasen werden sollten - also welche Teile hältst du für besonders kritisch ?

@ Jan:

Ich habe mein Radio neben die UKW-Box gestellt. Damit kann man am Überlagerungspfeifen schön hören, wie der Oszillator wegdriftet.


Gruß
Oliver

P.S. Um den späteren Abgleich der Tunerbox mache ich mir erst mal weniger Gedanken. Ein AS4B Abgleichsender ist vorhanden - das sollte funktionieren. Blöd wäre nur, wenn man dann an die Kerne am Variometer muss - wegen der Bruchgefahr.

Zuletzt bearbeitet am 11.11.12 21:53

Datei-Anhänge
Meersburg Automatic 125-UKW_Tuner mit Messwerten.PNG Meersburg Automatic 125-UKW_Tuner mit Messwerten.PNG (314x)

Mime-Type: image/png, 106 kB

!
!!! Fotos, Grafiken nur über die Upload-Option des Forums, KEINE FREMD-LINKS auf externe Fotos.    

!!! Keine Komplett-Schaltbilder, keine Fotos, keine Grafiken, auf denen Urheberrechte Anderer (auch WEB-Seiten oder Foren) liegen!
Solche Uploads werden wegen der Rechtslage kommentarlos gelöscht!

Keine Fotos, auf denen Personen erkennbar sind, ohne deren schriftliche Zustimmung.

Den Beitrag-Betreff bei Antworten auf Threads nicht verändern!
13.11.12 17:48
qw123 

500 und mehr Punkte

13.11.12 17:48
qw123 

500 und mehr Punkte

Re: Saba Meersburg 125 UKW-Box Oszillator driftet

Hallo Oliver,

olli031971:
Weiterhin war der Oszillatortrimmer schwarzoxidiert - den hab ich auch mit Tunerspray und Wattestab gereinigt.
keramische Trimmer waren bei mir zwei- oder dreimal Ursache dafür daß der Oszillator nicht mehr oder ab einer bestimmten Frequenz nicht mehr funktionierte. Ich habe sie dann aus meinem reichhaltigen Fundus einfach ersetzt .. :-). Ohne genauer nachzuforschen, woran es da genau lag. Mein wissenschaftlicher Ehrgeiz hält sich zuweilen in engen Grenzen.

Soweit ich weiß, wird die Schwarzfärbung der Silberbeläge von solchen Keramiktrimmern durch Schwefel in der Luft verursacht. Also Sulfatisierung, nicht Oxydation. Da Silbersulfat nicht viel schlechter leitet als reines Silber, muß die Schwarzfärbung theoretisch noch kein Grund zur Sorge sein. Meine Vermutung damals war, daß aber durch die chemische Umwandlung auch der Kontakt der Schicht zu den Anschlüssen des Trimmers ganz oder teilweise unterbrochen werden kann oder vielleicht auch temperaturabhängig wird.

Bei Dir ist es wohl ein anderer Trimmertyp. Es lohnt sich aber vermutlich, solch einen Trimmer mal genauer zu beobachten.
olli031971:
Das bedeutet also, das der TK der Kondensatoren zum einen gegen den TK der Spulen arbeiten muss. Das funktiniert, sobald beide Bauteile gleichmäßig erwärmt werden. Biegt jemand Bauteile weg, dann erfolgt die Erwärmung ungleichmäßig und man hat ein Problem...
Richtig. Das ist das Prinzip der Temperaturkompensation.
olli031971:
Oder wenn also z.B. der Anodenstrom der Vorstufenröhre zu gering ist, dann bringt der Arbeitswiderstand (10K) weniger Wärme ins System als ursprünglich angedacht ?
Richtig.
Der Arbeitspunkt der Vorröhre scheint über den Anschluß 2 des ZF-Filters geregelt zu werden. Ist also nicht fest. Oder?

olli031971 am 10.11.:
... das so nah 10..15 Minuten FM-Betrieb die Oszillatorfrequenz ca. 0,5MHz nach unten wegdriftet.
olli031971:
Also die Frequenz driftet nach oben weg.
Wird die Oszillatorfrequenz jetzt höher oder niedriger?

Gruß

Heinz

13.11.12 22:59
olli031971 

500 und mehr Punkte

13.11.12 22:59
olli031971 

500 und mehr Punkte

Re: Saba Meersburg 125 UKW-Box Oszillator driftet

Hallo,

der Trimmer ist ein Schraubenspindeltrimmer. Er besteht aus einer Hohlschraube, die über ein Keramikröhrchen gestülpt ist und mehr oder weniger eingeschraubt werden kann. Schwarzoxidiert war der 'Halter' der Schraube. Ich vermutete schlechten Kontakt und habe ihn daher gereinigt.


Zitieren:
Der Arbeitspunkt der Vorröhre scheint über den Anschluß 2 des ZF-Filters geregelt zu werden. Ist also nicht fest. Oder?

Du meinst vmtl. Anschluss 3 - der ist mit g1 der Vorstufenröhre verbunden. Allerdings ist der Anschluss 3 außerhalb der UKW-Box nicht benutzt. Somit läuft die Vorstufe immer mit voller Verstärkung.

Ich habe aber eine andere Vorstufenröhre eingesetzt. Der Anodenstrom ist jetzt 8,4 mA. Allerdings passt die Anodenspannung nicht zum Schaltbild. Die ist zu niedrig.
Allerdings passen Strom und Spannungsangaben im Schaltbild auch nicht zusammen. Der Vorstufenstrom soll 9 mA betragen. Diese 9 mA fließen durch ein 10K Widerstand R203. Somit sollte dort ein Spannungsfall von 90V anliegen. Stimmt die Anodenspannung der Rö 201 mit 160V müsste am Punkt +3 eine Spannung von 250V anliegen. Im Schaltbild ist die Spannung +3 allerdings mit nur 235V angegeben


Welchen Grund könnte das denn haben ?



Die Frequenz driftet tatsächlich in den ersten 10..15 Minuten nach oben. Ich stelle z.B. 99,2 auf der Skala ein und nach 10..15 Minuten ist der Oszillator soweit weggelaufen, dass die Ratiospannung soweit absinkt, dass der Ton nicht mehr sauber klingt. Dann muss ich auf eine höhere Frequenz nachstimmen, damit der Empfang wieder sauber wird. Dann muss man nach einiger Zeit wieder nachstimmen, allerdings wieder zurück zu niedrigeren Frequenzen.

Ich habe großes Interesse an der Sache und daher mal meinen Temperatur Messaufsatz mit Thermoelement Typ K aktiviert. Hierzu habe ich mal die Temperaturverläufe an C212 und C215 aufgenommen. dabei herausgekommen ist das hier:


Ich habe das Thermoelement durch ein Loch im Deckel an den Kondensator herangeführt und die Leitung oben auf dem Deckel mit Tesa fixiert, damit der Fühler innen nicht verrutscht. Ein entsprechendes Foto reiche ich morgen mal nach

Gruß
Oliver

P.S. Wäre es möglich, dass wir herausfinden, welche Kondensatoren aus dem Schaltbild genau für die Kompensation verantwortlich sind ? Dann könnte man die Suche auf diese Kollegen eindämmen...
Ich tippe auf C208; C209; C212; C216 ?

@ alle - es wäre nett, wenn jemand Innenfotos von einen ähnliche Sabatuner hier einstellen könnte. Dann könnte ich mal die Lage der Bauteile überprüfen...

Zuletzt bearbeitet am 13.11.12 22:59

Datei-Anhänge
Meersburg Automatic 125-UKW_Tuner mit Messwerten 1.PNG Meersburg Automatic 125-UKW_Tuner mit Messwerten 1.PNG (301x)

Mime-Type: image/png, 106 kB

Temepraturverlauf 1.png Temepraturverlauf 1.png (265x)

Mime-Type: image/png, 24 kB

14.11.12 20:48
olli031971 

500 und mehr Punkte

14.11.12 20:48
olli031971 

500 und mehr Punkte

Re: Saba Meersburg 125 UKW-Box Oszillator driftet

Hallöle,

hier die versprochenen Bilder vom Temperaturmessaufsatz mit Thermoelement Typ K. Das Thermoelement ist sehr klein und regiert somit schnell auf Temperaturänderungen. Der Aufsatz ist von Fluke und wandelt das Thermoelentsignal in eine Spannung um. 20,5 mV entsprechen hierbei 20,5 °C.
Auf dem zweiten Bild sieht man, wie der Temperaturfühler auf dem Kondensator aufliegt.

Zwischenzeitlich sind noch Bilder von anderen UKW-Tunern aufgetaucht. Die habe ich über die Google Bildersuche gefunden. Daraus ist erkennbar, das nicht mehr alle Bauteile zumindest an dem Platz sind, wie auf den Vergleichsbildern......

Gruß
Oliver

Datei-Anhänge
IMG_8708_ausschnitt.JPG IMG_8708_ausschnitt.JPG (287x)

Mime-Type: image/jpeg, 363 kB

IMG_8701_klein.JPG IMG_8701_klein.JPG (261x)

Mime-Type: image/jpeg, 99 kB

14.11.12 22:20
qw123 

500 und mehr Punkte

14.11.12 22:20
qw123 

500 und mehr Punkte

Re: Saba Meersburg 125 UKW-Box Oszillator driftet

Hallo Oliver,

olli031971:
Du meinst vmtl. Anschluss 3 - der ist mit g1 der Vorstufenröhre verbunden. Allerdings ist der Anschluss 3 außerhalb der UKW-Box nicht benutzt. Somit läuft die Vorstufe immer mit voller Verstärkung.
Nein, ich meinte schon den Anschluß 2. Dieser führt ZF-Spannung, könnte aber zusätzlich eine z.B. vom Ratiodetektor abgeleitete Gleichspannung zur Regelung enthalten. (Die liegt dann über die ZF-Spule am Gitter.) Aus dem Teilschaltbild geht das nicht hervor.
olli031971:
Dann muss ich auf eine höhere Frequenz nachstimmen, damit der Empfang wieder sauber wird. Dann muss man nach einiger Zeit wieder nachstimmen, allerdings wieder zurück zu niedrigeren Frequenzen.
Es wäre nichts Ungewöhnliches, daß die Oszillatordrift beim Aufheizen zunächst größere Werte annimmt und bei Erreichen eines thermischen Gleichgewichts wieder zurückgeht.
Es ist normalerweise recht schwierig, ein Gerät so zu kompensieren, daß es auch in der Aufheizphase keine Drift zeigt. Das hat man vielleicht bei hochwertigen Meßgeräten gemacht, aber nicht bei normalen Radios.
Wie Deine Grafik zeigt, ist die Aufheizphase auch nach 10 min noch nicht beendet.
olli031971:
Wäre es möglich, dass wir herausfinden, welche Kondensatoren aus dem Schaltbild genau für die Kompensation verantwortlich sind ?
Anhand Deines Schaltbildes ist das nicht mit Sicherheit möglich. Du tippst mit C208/C209 wahrscheinlich schon richtig. C212/C216 sind nur sehr schwach an die Oszillatorspule angekoppelt. Da kann ich mir nicht so recht vorstellen, daß sie zur Kompensation benutzt werden. C216 ist in erster Linie der Kreiskondensator des ersten ZF-Kreises. C212 scheint dazu zu dienen, einen kleinen Teil der ZF-Spannung rückzukoppeln und damit das ZF-Filter etwas zu entdämpfen.

Du könntest vielleicht anhand der TK-Wert-Farbkodes herausfinden, welche Kondensatoren zur Kompensation benutzt werden. Dazu bräuchte man eine Tafel, die Farbkode und TK einander zuordnet. Die habe ich leider auch nicht.
olli031971:
Dann könnte man die Suche auf diese Kollegen eindämmen...
Leider wohl nicht. Jedes Bauteil, das mit dem Oszillatorkreis gekoppelt ist, kann für die Drift infrage kommen.
Auch solche, die im Schaltbild garnicht erscheinen.
Vorstellbar ist z.B. daß ein Seilzug, der zum Bewegen der Abstimmkerne dient, einen TK hat. Das könnte z.B. dazu führen, daß der Seilzug sich bei Erwärmung ausdehnt und den Oszillatorkern bewegt.
Ob das bei Dir der Fall ist, kann ich jetzt aus der Ferne nicht sagen. Es sollte nur ein Beispiel sein für mögliche Ursachen außerhalb des Schaltbildes.

Gruß

Heinz

15.11.12 21:06
olli031971 

500 und mehr Punkte

15.11.12 21:06
olli031971 

500 und mehr Punkte

Re: Saba Meersburg 125 UKW-Box Oszillator driftet

Hallo Heinz,

jetzt habe ich das auch erkannt Anschluss 2 könnte ebenfalls für die Regelung herhalten. Ist allerdings nicht so beschaltet. Anschluss 2 geht direkt zum G1 der ECH81. Ich habe unten nochmals einen anderen Ausschnitt angehängt. Die Ratiospannung wird nur zum G3 der EF85 durchgeschleift (2. ZF-Röhre).

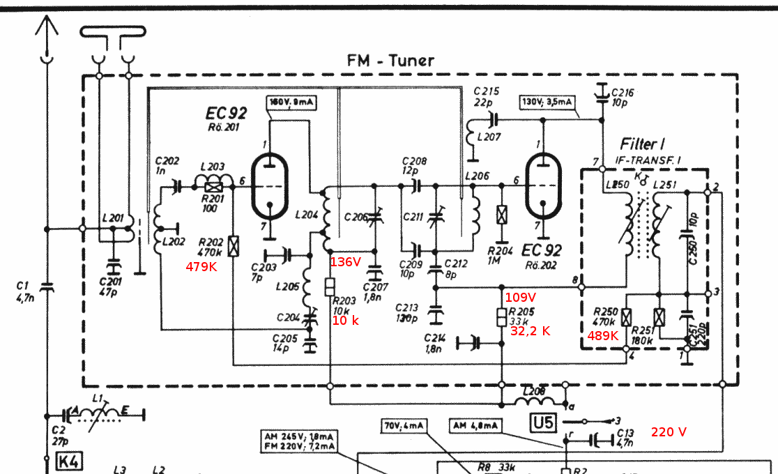
Auf deinen Hinweis hin hab ich mal Tante Gurgel angeworfen und bin fündig geworden. Es gibt eine Farbcodetabelle hier: http://www.radiomuseum.org/forum/keramis...densatoren.html . Daraus habe ich mal die Werte entnommen und in das Tunerschaltbild eingepflegt:



Zur Richtung der Drift:

Zitieren:
Die Frequenz driftet tatsächlich in den ersten 10..15 Minuten nach oben. Ich stelle z.B. 99,2 auf der Skala ein und nach 10..15 Minuten ist der Oszillator soweit weggelaufen, dass die Ratiospannung soweit absinkt, dass der Ton nicht mehr sauber klingt. Dann muss ich auf eine höhere Frequenz nachstimmen, damit der Empfang wieder sauber wird. Dann muss man nach einiger Zeit wieder nachstimmen, allerdings wieder zurück zu niedrigeren Frequenzen.

Das würde ja für die Oszillatorfrequenz ja bedeuten, dass sie zuerst nach unten driftet und dann nach oben, weil ich ja mit dem Abstimmknopf gegen die Drift arbeiten muss .


Ich habe heute mal weiterhin meine Bücherbestände durchgeschaut und bin auf ein Laborbuch Jahrgang 1958 gestoßen. Da finden sich Anwendungsbeispiele zur Temperaturkompensation. Da sind die beiden in Reihe geschalteten Kondensatoren beschrieben. (Im Sabaschaltbild ist das C208 / C209) - manchmal sollte man eben anstatt Google mal in die heimischen Bestände schauen.



Oben hatte ich noch einen Punkt:
Zitieren:
Ich habe aber eine andere Vorstufenröhre eingesetzt. Der Anodenstrom ist jetzt 8,4 mA. Allerdings passt die Anodenspannung nicht zum Schaltbild. Die ist zu niedrig.
Allerdings passen Strom und Spannungsangaben im Schaltbild auch nicht zusammen. Der Vorstufenstrom soll 9 mA betragen. Diese 9 mA fließen durch ein 10K Widerstand R203. Somit sollte dort ein Spannungsfall von 90V anliegen. Stimmt die Anodenspannung der Rö 201 mit 160V müsste am Punkt +3 eine Spannung von 250V anliegen. Im Schaltbild ist die Spannung +3 allerdings mit nur 235V angegeben[/quote

Welchen Grund könnte das denn haben ?

Hast Du eine Idee dazu ?


Gruß
Oliver

Datei-Anhänge
Bildschirmfoto vom 2012-11-15 20:18:34.png Bildschirmfoto vom 2012-11-15 20:18:34.png (302x)

Mime-Type: image/png, 202 kB

Meersburg Automatic 125-UKW_Tuner mit Messwerten und TK.png Meersburg Automatic 125-UKW_Tuner mit Messwerten und TK.png (323x)

Mime-Type: image/png, 109 kB

Bildschirmfoto vom 2012-11-15 21:01:21.png Bildschirmfoto vom 2012-11-15 21:01:21.png (293x)

Mime-Type: image/png, 33 kB

Bildschirmfoto vom 2012-11-15 21:01:56.png Bildschirmfoto vom 2012-11-15 21:01:56.png (308x)

Mime-Type: image/png, 73 kB

16.11.12 13:55
qw123 

500 und mehr Punkte

16.11.12 13:55
qw123 

500 und mehr Punkte

Re: Saba Meersburg 125 UKW-Box Oszillator driftet

Hallo Oliver,

olli031971:
Hast Du eine Idee dazu ?
Nicht wirklich.
Wie Du oben schreibst, wird die Gittervorspannung der ECH81 und der ersten EC92 nur durch die Gitterwiderstände und den Anlaufstrom eingestellt. Das ist von der Konstruktion her zumindest marginal. Ohne Gleichstrom-Gegenkopplung durch einen Kathodenwiderstand wirken sich die Kennlinientoleranzen voll aus.
Saba hat das seinerzeit vielleicht durch die Verwendung eng tolerierter Röhren kompensiert. Den Reparierer zwei Generationen später stellt das aber vor Probleme.

Das sollte allerdings nicht dazu führen, daß zwischen den Spannungsangaben im Schaltbild Unstimmigkeiten auftreten. Hier würde ich einfach schließen, daß Du besser rechnen kannst als die Ingenieure, die den Schaltplan gezeichnet haben.

Die Abweichungen erscheinen mir aber nicht so groß als daß sie einen Einfluß auf das Driftproblem haben.

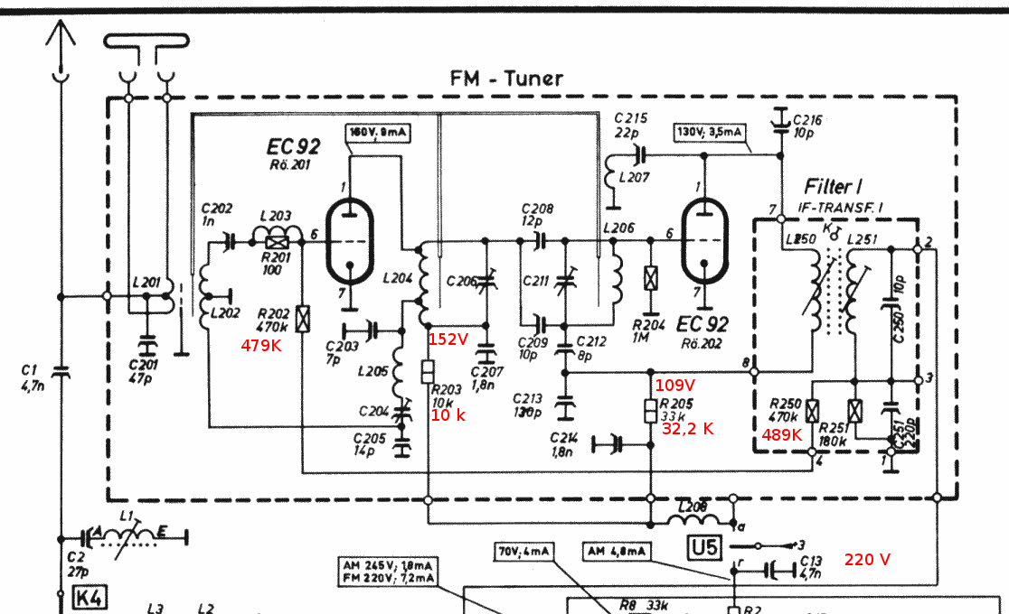
Driftverdächtig sind in erster Linie die Bauteile C208, C209 und L206. Alle anderen sollten wesentlich geringeren Einfluß auf die Oszillatorfrequenz haben.

Die genannten Bauteile solltest Du mal einzeln anblasen in der Art wie es Rainer vorgeschlagen hat. Bei C209 sollte sich kein Effekt zeigen. Anblasen von C208 sollte eine Drift von geschätzt wenigen 10 kHz in Richtung höherer Oszillatorfrequenz zeigen. Anblasen von L206 eine etwa gleich große Drift in entgegengesetzter Richtung.
Wenn es mehr ist, könntest Du da mal weiter suchen. Wenn es nicht mehr ist, sind diese Bauteile thermisch wahrscheinlich in Ordnung und Du mußt woanders suchen. z.B. Abstimmmechanismus.

Gruß

Heinz

Nachträgliche Korrektur :
ich habe in meiner Bauteil-Aufstellung oben natürlich noch den Trimmer C211 vergessen.

Zuletzt bearbeitet am 17.11.12 00:35

16.11.12 22:32
olli031971 

500 und mehr Punkte

16.11.12 22:32
olli031971 

500 und mehr Punkte

Re: Saba Meersburg 125 UKW-Box Oszillator driftet

Hi,

danke schonmal für die Tips. Ich muss den Lötkolben mal kurz zur Seite legen. Melde mich am Montag / Dienstag wieder.
Bitte bleiben Sie dran

nette Grüße
Oliver

19.11.12 21:33
olli031971 

500 und mehr Punkte

19.11.12 21:33
olli031971 

500 und mehr Punkte

Re: Saba Meersburg 125 UKW-Box Oszillator driftet

Hallo,

da bin ich wieder.

Um das hier zu machen :

Zitieren:
Die genannten Bauteile solltest Du mal einzeln anblasen in der Art wie es Rainer vorgeschlagen hat. Bei C209 sollte sich kein Effekt zeigen. Anblasen von C208 sollte eine Drift von geschätzt wenigen 10 kHz in Richtung höherer Oszillatorfrequenz zeigen. Anblasen von L206 eine etwa gleich große Drift in entgegengesetzter Richtung.
Wenn es mehr ist, könntest Du da mal weiter suchen. Wenn es nicht mehr ist, sind diese Bauteile thermisch wahrscheinlich in Ordnung und Du mußt woanders suchen. z.B. Abstimmmechanismus.

Benötigte ich eine Heißluftkanone. Die hab ich mir dann mal gebastelt aus einem alten Fön und einem A4-Blatt:



Mein Sohn war neidisch darauf

Das Teil erzeugt einen sanften Luftstrom an der Spitze mit ca. 50 °C Temperatur (Gemessen mit dem Themoelement). Dem Fön macht das nix, weil das meiste an der Abblaseöffnung seitlich austritt. Hiermit konnte man recht gut auf eines der benannten Bauteile zielen. Der Fön kann auch Kaltluft.

Lange Rede kurzer Sinn - es ist nix passiert. Ich habe das Gerät bei geöffnetem Deckel laufen lassen und trotzdem lief die Oszillatorfrequenz weg. Mit Anblasen (warm und kalt) der einzelnen Bauteile konnte ich es nicht erreichen, dass die Frequenz wieder auf den ursprünglichen Wert zurück kam.
Bei C211 und L206 war am meisten Effekt zu spüren - allerdings in die falsche Richtung.

Somit scheinen alle Bauteile in Ordnung zu sein.

Also was tun ?

Ich habe mir nochmals sehr genau die Fassung und deren Lötstellen angeschaut (auch mit Zahnarztspiegel den G1-Anschluss der Rö 202) und dachte mir, es könnte evtl. noch mit Schmutz zu tun haben und ich habe bei meiner Reinigungsaktion nicht alle relevanten Ecken erreicht.
Bei der Röhrenfassung ist der empfindlichste Teil der G1-Anschluss, also hab ich mit einem Pinsel in Tuner 600 getränkt gezielt die Lötseite der Fassung an der unerreichbaren Stelle gereinigt.

Ebenfalls habe ich den Einsteller des Spindeltrimmer C211 komplett herausgedreht und fand an der Oberseite des Keramikkörpers noch einen schönen dunklen Schmutzrand vor. Auch hier Reinigung mit Tuner 600 und Wattestab.



Und auch die innere Seite der Spindelschraube wurde noch mittels Wattestab gereinigt - war auch schön schwarz :




Und was soll ich sagen - das Gerät läuft nun fast 45 Minuten ohne Drift. Der Sender muss nicht mehr nachgestellt werden !!

Juhu Freu Freu

Ich werde nun das Gerät nochmal laufen lassen und morgen noch einen Probelauf - wenn es dann läuft ist hoffentlich alles gut !

Meld mich morgen dann nochmals (hoffentlich) abschließend.

Gruß

Oliver

Zuletzt bearbeitet am 19.11.12 21:36

Datei-Anhänge
SNC00592_klein.jpg SNC00592_klein.jpg (267x)

Mime-Type: image/jpeg, 157 kB

SNC00591_Trimmer.jpg SNC00591_Trimmer.jpg (276x)

Mime-Type: image/jpeg, 103 kB

SNC00589_klein.jpg SNC00589_klein.jpg (246x)

Mime-Type: image/jpeg, 64 kB

19.11.12 22:00
Matt 

500 und mehr Punkte

19.11.12 22:00
Matt 

500 und mehr Punkte

Re: Saba Meersburg 125 UKW-Box Oszillator driftet

Hallo Oli

Das ist schöne Nachrichten, Glückwünsch.

Manchmal führt Hartnäckigkeit und Gelduld zum Ziel.


Grüss
Matt

 1 2 3
 1 2 3
Gitterableitwiderstände   Temperaturkompensation   Schraubenspindeltrimmer   Temperatur-Kondensatoren   Meersburg   Temperaturkoeffizienten   temperaturkompensierenden   Dieelktrizitätskonstante   Oszillatorfrequenz   driftet   allerdings   Bauteile   Gleichstrom-Gegenkopplung   Temperatur-Empfindlichkeit   Oszillator   UKW-Box   oszillatorfrequenzabhängig   Kondensatoren   Abgleichschraubendreher   temperaturstabilisieren