| Passwort vergessen?
Sie sind nicht angemeldet. |  Anmelden

Sprache auswählen:

Wumpus Gollum Forum von
Wumpus Welt der (alten) Radios
Sie sind nicht angemeldet.
 Anmelden

Saba Transall, UKW wandert
  •  
 1 2 3
 1 2 3
30.09.10 12:41
Jogi 

50-99 Punkte

30.09.10 12:41
Jogi 

50-99 Punkte

Saba Transall, UKW wandert

Hallo liebe Fachleute.
Ich bin neu in eurem Forum.
Ich habe vor Urzeiten eine Ausbildung als Fernmeldetechniker gemacht, bin aber schon lange nicht mehr in dem Fach tätig und habe keine Erfahrung in Sachen Radioreparatur.
Habe jetzt ein Kofferradio Saba Transall de Luxe E welches im Keffer stand, vom Staub der Jahre befreit und mal ganz mutig angeschlossen. Siehe da, es funtioniert und zwar in allen Wellenbereichen.
Die Antennen lassen sich ausziehen und alles läßt sich problemlos bewegen.
Allerdings gibt es ein Problem, die UKW Sender wandern und zwar heftig. Mein bevorzugter Sender WDR2 steht bei 93,2 Mhz.
Da steht er auch wenn ich das Gerät einschalte. Doch nach ca. 10 Sek. fängtt er an zu wandern da hilft auch die AFC nicht. Nach ca. 5 Min. ist er aus der Skala (104 Mhz.) rausgedriftet.
Schalte ich das Radio dann aus und nach wenigen Sekunden wieder ein, steht er wieder ganz richtig bei 93,2 Mhz.
Gibt es für das Gerät noch Rettung und wenn ja welche?
Für einen Rat wäre ich sehr dankbar.

MfG
Jogi

Noch gefällt der Beitrag keinem Nutzer.
!
!!! Fotos, Grafiken nur über die Upload-Option des Forums, KEINE FREMD-LINKS auf externe Fotos.    

!!! Keine Komplett-Schaltbilder, keine Fotos, keine Grafiken, auf denen Urheberrechte Anderer (auch WEB-Seiten oder Foren) liegen!
Solche Uploads werden wegen der Rechtslage kommentarlos gelöscht!

Keine Fotos, auf denen Personen erkennbar sind, ohne deren schriftliche Zustimmung.

Den Beitrag-Betreff bei Antworten auf Threads nicht verändern!
30.09.10 13:32
Wolle 

500 und mehr Punkte

30.09.10 13:32
Wolle 

500 und mehr Punkte

Re: Saba Transall, UKW wandert

Hallo Jogi.

Willkommeen im Dorum. Überprüfe beiie die Spannung an der Zelle ST401 (Stabilyt12). Rine weitere Möglichkeit für das Driften der Sender ist ein Fehler im Transverter. Sollte die Zelle noch brauchbar sein, müßte man hier weiter suchen.
Als Ergänzung lies bitte folgenden Beitrag.



http://www.wumpus-gollum-forum.de/forum/...nung-1_278.html

Mit vielen Grüßen.
Wolle

30.09.10 15:54
Jogi 

50-99 Punkte

30.09.10 15:54
Jogi 

50-99 Punkte

Re: Saba Transall, UKW wandert

Hallo Wolle.
Danke für deine schnelle Antwort.
Habe das Gerät aufgeschraubt und unter dem Lautsprecher auf der Platine die Bezeichnung St401 gefunden.
An dem Pin (+) ist ein Bauteil angelötet das für mich nach einer Diode aussieht. Bezeichnung ITT ZTE 1,5.
Die andere Seite geht zu einem ca. 5cm entferntem Pin. Ich vermute, daß die von dir erwähnte Ersatzschaltung schon eingebaut wurde.
Die Messung (mit Unigor A42p)ergab stabil 1,45V. Ist das ok?

Gruß Jogi

30.09.10 20:23
Wolle 

500 und mehr Punkte

30.09.10 20:23
Wolle 

500 und mehr Punkte

Re: Saba Transall, UKW wandert

Hallo Jogi.

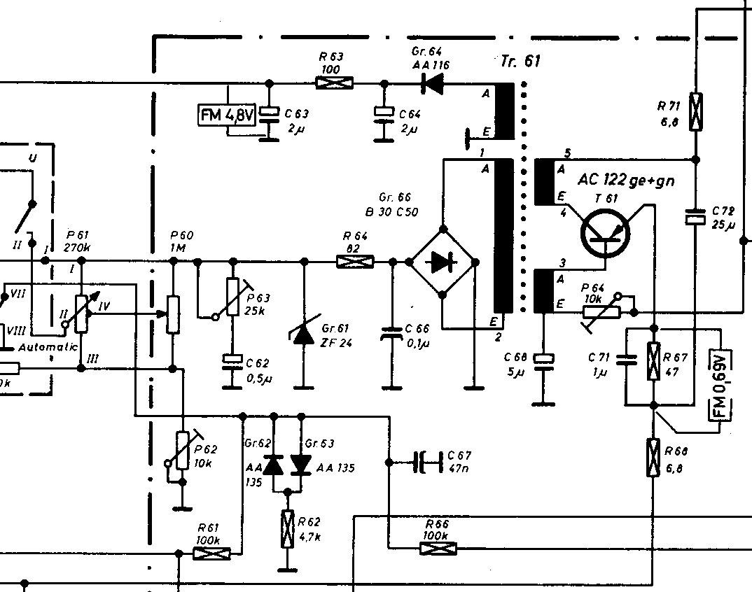
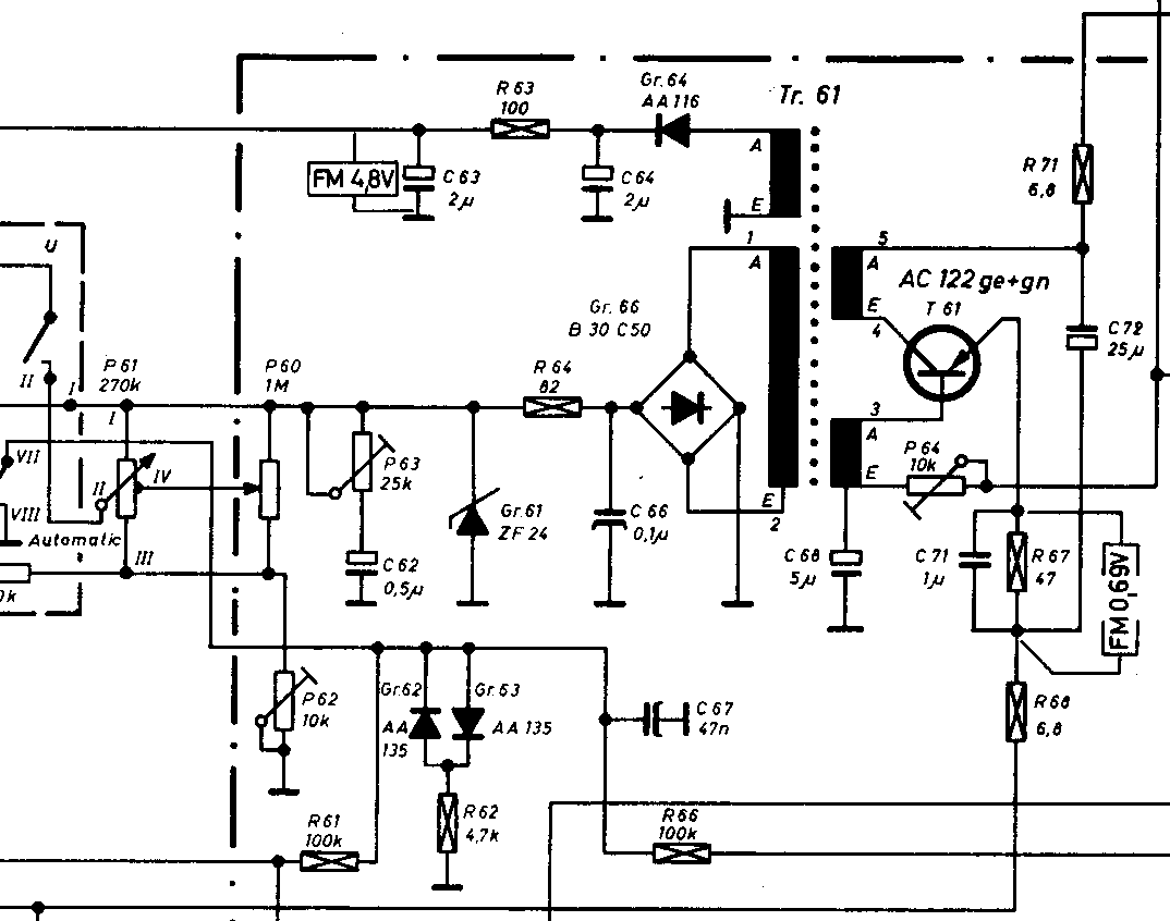
Die Spannung ist erst einmal ok, damit sollten die Transistorstufen laufen. Dann sehen wir uns als Nächstes den Transverter an. Dieser stellt die Abstimmspannung von 24 Volt für den UKW- Tuner bereit. Wenn sich die Spannung ändert, wird auch die Abstimmung auf UKW weglaufen. Ich würde empfehlen, die Elkos im Transverter zu ersetzen. Im Anhang findest Du zu diesem Baustein einen Schaltungsauszug.



Mit vielen Grüßen.
Wolle

Datei-Anhänge
transverter1.png transverter1.png (486x)

Mime-Type: image/x-png, 27 kB

30.09.10 22:28
Jogi 

50-99 Punkte

30.09.10 22:28
Jogi 

50-99 Punkte

Re: Saba Transall, UKW wandert

Hallo Wolle.

Zunächst einmal vielen herzlichen Dank für die tolle Unterstützung.
Ich hatte nun wirklich nicht damit gerechnet, daß mir als absolutem Neuling hier so schnell und vorbehaltlos Rat zuteil wird.
Ich komme ja mit dem auseinanderbauen und suchen und messen kaum hinterher.
Allerdings bin ich im Moment einigermaßen konsterniert.
Als ich deine Antwort bekam habe ich mich auch wieder frohgemut an meine Werkbank begeben.
Ich hatte mir ja schon gedacht, das daß mit dem Austausch der Kondensatoren nur aufgrund des Schaltplanausschnittes so ganz einfach nicht sein würde da die Platine dafür ausgebaut werden muß, habe dann aber erfreut festgestellt, das man die Platine ja 'ganz einfach' abschrauben kann.
Habe mich auch darangetraut, weil es ist ja alles gut beschriftet.
Also habe ich die 4 Schrauben an den Ecken rausgedreht.
Na es wollte dann immer noch nicht so richtig.
Also habe ich auch noch die relativ zentrale Mutter gelöst.
Der Erfolg hält sich in sehr engen Grenzen.
Ich habe mir das Teil jetzt ca. 2 Std. (in Worten zwei Stunden) angeschaut und komme einfach nicht dahinter wie ich die Platine abheben kann.
Ich mache für heute Feierabend und nehme mir für morgen nichts vor. Irgendwie werde ich schon noch dahinterkommen.

Gruß aus Westfalen

Jogi

01.10.10 08:38
Pluspol 

500 und mehr Punkte

01.10.10 08:38
Pluspol 

500 und mehr Punkte

Re: Saba Transall, UKW wandert

Hallo Jogi

Das ist mir auch schon so passiert, daß sich die Platine oder das Chassis nicht lösen lässt, obwohl alle Schrauben gelöst schienen.
Manchmal hat man eine verdeckte Schraube übersehen. Oft sitzt noch eine solche unerkannt im Batteriefach.
Aber es kann auch sein, daß Regler bz. Steller für Ton, Lautstärke und Senderwahl am Chassis so montiert sind, daß ihre Achsen oder "Nasen" durch das Gehäus nach außen gehen und dort die Bedienknöpfe gelöst werden müssen.
Meist hat man keine Serviceanleitung und muss sich dem Problem vorsichtig nähern.
Du wirst den Grund sicher finden, dazu viel Spaß und Erfolg.

Freundliche Grüße von Dietmar

01.10.10 09:07
wumpus 

Administrator

01.10.10 09:07
wumpus 

Administrator

Re: Saba Transall, UKW wandert

Hallo zusammen,
mir steht hier nur die originale Service-Anleitung des Tansall de Luxe automatic G zur Verfügung, deshalb kann ich über die mechanische Platzierung der Bauteile beim Modell E nichts sagen. Ist es denn aber überhaupt nötig, die Platine zu lösen? Reicht es nicht, die Bauteile einfach auszulöten, während die Platine am Ort verbleibt? Oder ist (wie der Schaltbildauszug es andeuten könnte) der entsprechende Bereich unzugänglich gekapselt?


Mit freundlichen Grüssen Rainer (Forum-Admin)

Möge uns die analoge Radio-Welle noch lange erhalten bleiben .

Zuletzt bearbeitet am 01.10.10 09:17

01.10.10 12:49
Jogi 

50-99 Punkte

01.10.10 12:49
Jogi 

50-99 Punkte

Re: Saba Transall, UKW wandert

Hallo zusammen.

Vielen dank für eure Anteilnahme.
Der einzige Kondensator an den ich herankäme ohne die Platine auszubauen scheint mir der C63 zu sein.
Ansonsten ist die Platine so eingebaut, daß die Bauteile innen sind und damit unzugänglich.
Aber ich nehme mir das Gerät jetzt noch mel in aller Ruhe zur Brust. Irgendwie muß es ja gehen.
Es wurde mal zusammengebaut, also muß man es auch wieder auseinanderbauen können.

Gruß

Jogi

01.10.10 14:18
Wolle 

500 und mehr Punkte

01.10.10 14:18
Wolle 

500 und mehr Punkte

Re: Saba Transall, UKW wandert

Hallo Jogi.

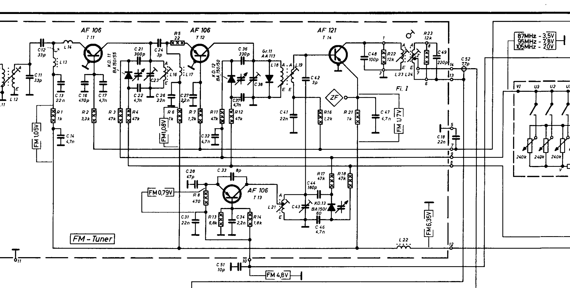
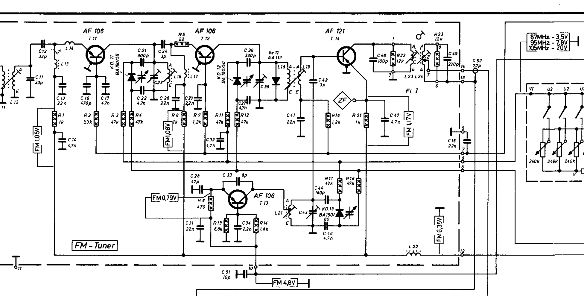
Bevor Du dich an der Demontage weiter festbeißt, kontrolliere bitte die Abstimmspannung an den Potentiometern und am Anschlußpunkt 9 des Tuners. Hierzu noch ein Auszug. Ebenso die Spannung am Punkt 7.



Mit vielen Grüßen.
Wolle

Datei-Anhänge
tuner_sch1.png tuner_sch1.png (478x)

Mime-Type: image/x-png, 60 kB

01.10.10 15:40
Jogi 

50-99 Punkte

01.10.10 15:40
Jogi 

50-99 Punkte

Re: Saba Transall, UKW wandert

Hallo Wolle.

Das ist, glaube ich, ein guter Rat.
Ich habe mir die Sache noch einmal genau angeschaut und komme nicht dahinter wie man die Platine losbekommt.
Es sieht für mich so aus als wenn dazu jede Menge Drähte abgelötet werden müssten.
Davor habe ich dann doch, zumal ohne Schaltunterlagen, einen Heidenrespekt ( zumal ich natürlich auch die Hinweise des Admin gelesen habe).
In mir keimte dann doch eben im Keller auch der Gedanke, daß man erst einmal mit Messungen den Fehler eingrenzen können müßte.
Ich mache mich mal darüber her.
Danke schön.

Grüße aus Westfalen

Jogi

 1 2 3
 1 2 3
Abstimmspannung   Abblockkondensator   Drahtanschlüssen   Spannung   Fernmeldetechniker   Platine   Service-Anleitung   Kapazitätsdioden   Abstimmschaltung   Schaltplanausschnittes   Festsendereinstellung   Kapazitätsdiode   Abgleichanleitung   Serviceunterlagen   wumpus-gollum-forum   Transall   Platinenrückseite   Abstimmspannungs-Sammelschiene   Spannungsmessung   wandert