| Passwort vergessen?
Sie sind nicht angemeldet. |  Anmelden

Sprache auswählen:

Wumpus Gollum Forum von
Wumpus Welt der (alten) Radios
Sie sind nicht angemeldet.
 Anmelden

Tecsun PL660
  •  
 1 2
 1 2
03.02.14 08:24
wumpus 

Administrator

03.02.14 08:24
wumpus 

Administrator

Tecsun PL660

Hallo zusammen,

wer hat den Tecsun PL660 in Betrieb? Es wird immer wieder bei diesem preiswerten Gerät die KW-Leistung gelobt und MW / LW etwas in Frage gestellt. Wiederholt habe ich gelesen, dass auf MW / LW viele Einstreuungen zu hören sind, z.B. von Computern. Aber besteht dieses Problem nicht für jedes Radio?

ingodergute sprach ja auch ausserdem schon die recht breiten ZF-Filter an.



Gruß von Haus zu Haus
Rainer (Forumbetreiber)

Noch gefällt der Beitrag keinem Nutzer.
!
!!! Fotos, Grafiken nur über die Upload-Option des Forums, KEINE FREMD-LINKS auf externe Fotos.    

!!! Keine Komplett-Schaltbilder, keine Fotos, keine Grafiken, auf denen Urheberrechte Anderer (auch WEB-Seiten oder Foren) liegen!
Solche Uploads werden wegen der Rechtslage kommentarlos gelöscht!

Keine Fotos, auf denen Personen erkennbar sind, ohne deren schriftliche Zustimmung.

Den Beitrag-Betreff bei Antworten auf Threads nicht verändern!
03.02.14 14:42
MIRAG 

500 und mehr Punkte

03.02.14 14:42
MIRAG 

500 und mehr Punkte

Re: Tecsun PL660

Hallo Rainer,

*meld*
Ich besitze dieses Gerät, und habe auch schon mehrfach festgestellt, dass z.B. mein Laptopnetzteil üble Störungen auf LW und MW hervorruft. Mit LED- und Energiesparlampen habe ich hingegen fast nie Probleme. Die Störungsprobleme lassen sich aber gut handhaben. Ein Drehen des Radios oder eine andere Positionierung hilft da. Viel extremer als bei meinen anderen Geräten ist die Einstreuung aber nicht.

04.02.14 07:11
wumpus 

Administrator

04.02.14 07:11
wumpus 

Administrator

Re: Tecsun PL660

Hallo Mark,

das ist genau das, was ich vermute. Denn wenn ein MW/LW-Radio diese Computerstörungen gut wahrnimmt, ist es eigentlich empfangsstark.



Gruß von Haus zu Haus
Rainer (Forumbetreiber)

05.02.14 10:01
WalterBar 

500 und mehr Punkte

05.02.14 10:01
WalterBar 

500 und mehr Punkte

Re: Tecsun PL660

Hallo Rainer,

der PL-660 ist seit 2 Jahren mein Begleiter auf Polenreisen (3-4 mal im Jahr). Ich kann nur Positives berichten.
Die Empfindlichkeit auf MW/LW ist erstaunlich gut und es bestand nie der Wunsch eine Aussenantenne anschliessen zu wollen. (In manchen Hotels schon, aber nur wegen der Dämpfung durch Stahlbeton in Kombination mit Störstrahlquellen).
Nur so als Anhaltspunkt: der DLF auf 1422 kHz war Mitte Januar sogar tagsüber in Polen zwischen Posen und Breslau zu hören (mit Ausnahme 12 bis 14 Uhr wegen Tagesdämpfung). Der Zehlendorfer Sender auf 177 kHz wird hier im Westen vom Felsberger Europa Nr.1 noch gut getrennt (Rauschanteil 30%) und ist in Polen beinahe rauschfrei zu hören.

Die KW-Eigenschaften enttäuschen nicht. Die BFO-Stabilität ist auch befriedigend.

In meinem Eigenheim Nähe Siegburg habe ich mir im Hausanschlusskasten (Keller) ein 3x30A-Netzfilter von Schaffner eingebaut. Nach Ausschaltung aller internen Störquellen habe ich nun keine einzige Störung auf MW mehr. Der PL-660 empfängt also überall das "natürliche Rauschen" plus die üblichen Krackser der Funkenabbrüche in z.B. Schaltern. Einzig auf 967 kHz liegt eine interne Pfeifstelle vor, die den Empfang der Hamburger MW beeinträchtigen könnte.

Neben dem PL-660 und dem S-2000, die beide nicht mit den Silicon Labs ICs wie z.B. Si4734 (bitte mal googeln, die HF-Eigenschaften sind ausgezeichnet) ausgestattet sind, kann ich noch den Tecsun PL-606 und PL-380 mein Eigen nennen. Diese haben das Si4734 eingebaut. Interessante Eigenschaft ist eine lineare relative Eingangsspannungsanzeige in dBµV! Nachteil dieser Geräte ist die verminderte Empfindlichkeit auf MW und vor allem LW, weil der Ferritstab einfach zu klein ist.

Spitzenreiter dürfte der neue PL-880 mit dem Si477x Chip sein. Allerdings war mir die Siebel-Edition zu teuer und ich kann nichts über diesen Apparat berichten.

Gruss
Walter

Da das Lesen von Datenblättern vielleicht nicht jedermanns Sache ist, hier ein Link, der einen Einblick in die Technologie der Si-Laps IC gibt. Die Beschaffung ist ein Problem, aber über Fa. Mouser prinzipiell möglich:

http://home.comcast.net/~phils_radio_des...34_Hardware.pdf

Für das Basteln zuhause wäre am ehesten die Type Si4820/24 interessant, weil man keinen µC-Code produzieren muss.

Datei-Anhänge
Spitzenradio mit Si4820_22 für AM_FM.JPG Spitzenradio mit Si4820_22 für AM_FM.JPG (385x)

Mime-Type: image/jpeg, 42 kB

05.02.14 10:44
Ronn 

500 und mehr Punkte

05.02.14 10:44
Ronn 

500 und mehr Punkte

Re: Tecsun PL660

Hallo Zusammen,

aus der Tecsun-Reihe würde ich auch die beiden Geräte PL660 und PL600 (ohne Airband) als führend in den Empfangsleistungen angeben. Beide Geräte können im LW/MW-Bereich noch durch Modifikationen etwas "verbessert" werden, die KW-Leistungen sind nicht schlechter als ein DE1103. Die verbauten Filter sind mMn etwas gewöhnungsbedürftig, der extra-breite Filter ist Spielzeug. Was die SSB-Qualität angeht: Weltempfängerniveau, für das kurze notdürftige Zuhören von SSB Aussendungen brauchbar, aber weitab der Leistung eines richtigen Stationsempfängers. Für RTTY,Fax dank NF-Verarbeitung auf der Rechnerseite keine Probleme.

Den neuen PL880 konnte ich mal antesten. Die Empfangsleistungen sind mMn auf Niveau der anderen kleinen DSP-Kisten von Tecsun, inklusive aller Vor- und Nachteile. Die Sprachwiedergabe scheint allerdings deutlich herabgesetzt zu sein, das können "für meine Ohren" die anderen Tecsuns viel besser, voran die 600/660-Geräte.

73 + 55
Ronn

Zuletzt bearbeitet am 05.02.14 10:45

05.02.14 12:19
WalterBar 

500 und mehr Punkte

05.02.14 12:19
WalterBar 

500 und mehr Punkte

Re: Tecsun PL660

> der extra-breite Filter ist Spielzeug.

Hallo Ronn,

ja das stimmt. Hat man aber einen "hausinternen" Modulator, dann gibt der PL-660 mit breitem Filter deutlich hörbar mehr Audiobandbreite ab. Das gilt auch für die Sender, die die Audio erst ab 5 kHz abschneiden.

Gruss
Walter

07.04.18 10:18
wumpus 

Administrator

07.04.18 10:18
wumpus 

Administrator

Re: Tecsun PL660

Hallo zusammen,

nachdem mir jetzt auch ein Tecsun PL-660 zugeflogen ist, habe ich erste Erfahrungen gemacht. Generell bin ich ganz zufrieden mit dem Gerät. Allerdings gibt es (noch?) ein kleinen Versatz der ZF-Frequenz zwischen schmal und breit der Filter. Es kann also passieren, das der Sender beim Umschalten zwischen weit und nah "verschwindet". Habe aber bei youtube ein Video gesehen, wo man den Versatz calibrieren kann, muss da noch mal ansehen.

Weiter ist die Frequenz-Anzeige hin und wieder 1 - 3 kHz daneben, zudem gibt es zwischen zwei 1 Khz-Schritten einen hörbaren Lautstärke- und Klangunterschied, wenn man einen LW/MW-Sender genau einstellt.

Der Synchron-Demodulator nicht ganz so optimal, wie bei meinem Sony ICF-2001D, aber hilft bei bestimmten Situationen schon.

Die Empfangsempfindlicheit auf LW u. MW ist besser, als von mir erwartet, auch KW geht recht ordentlich.

Ich habe gestern Nacht (so zwischen 23 und 24 Uhr (MESZ) auf LW immerhin 8 Stationen im Zimmer in Fensternähe empfangen und auf MW stolze 50 Stationen erkennen können.

Vielleicht folgt noch eine "Gehört"-Liste...

Grüße von Haus zu Haus
Rainer, DC7BJ (Forumbetreiber)
Ein Leben ohne Facebook ist möglich, aber(und) sinnvoll.

Welt der alten Radios:
http://www.welt-der-alten-radios.de

Wumpus-Gollum-Forum:
http://www.wumpus-gollum-forum.de/forum

Virtuelle Voxhaus-Gedenktafel:
http://www.voxhaus-gedenktafel.de

07.04.18 12:15
wumpus 

Administrator

07.04.18 12:15
wumpus 

Administrator

Re: Tecsun PL660. Nachtrag Frequenzversatz.

Hallo zusammen,


wie schon erwähnt, hat mein Tecsun PL-660 einen Frequenzversatz der beiden ZF-Filter von ca. 3-5 kHz. Dabei liegt das schmale Filter richtig und das breite Filter zu tief. Das führt dazu, dass der eingestellte Sender beim Umschalten von schmal zu breit "verschwindet" und man nachstellen muss. Scheint also ein Serien-Teilproblem zu sein, da im WWW wiederholt das Thema angesprochen wird?

Im WWW und bei youtube gibt es u.a. ein Video, welches eine versteckte Kalibrierungs-Methode durch Bedienung einiger Tasten zeigt:


https://www.youtube.com/watch?v=73E5k13WpRI

Das scheint bei einigen PL-660-Modellen gut zu funktionieren, bei meinem Modell nicht. Da funktioniert das nur bei UKW. Es gibt wohl also Modell-Varianten.

Übrigens ist es schade, dass kein UKW-RDS vorhanden ist, ebensowenig gibt es eine AFC für UKW, so muß man sich immer auf eine Frequenz herantasten. Alternativ kommen die UKW-Sender in Speicher-Plätze.

Grüße von Haus zu Haus
Rainer, DC7BJ (Forumbetreiber)
Ein Leben ohne Facebook ist möglich, aber(und) sinnvoll.

Welt der alten Radios:
http://www.welt-der-alten-radios.de

Wumpus-Gollum-Forum:
http://www.wumpus-gollum-forum.de/forum

Virtuelle Voxhaus-Gedenktafel:
http://www.voxhaus-gedenktafel.de

Zuletzt bearbeitet am 07.04.18 16:57

08.04.18 10:25
wumpus 

Administrator

08.04.18 10:25
wumpus 

Administrator

Re: Tecsun PL660

Hallo zusammen,

auch nach meiner Hörer-Reise über die Mittelwelle gestern Nacht muss ich sagen: Um Deutschland herum "tobt noch die Mittelwelle" und LEBT. Es gibt sogar noch Frequenzen, wo mehrere Sender gleichzeitig aktiv sind.

Das macht Mut wieder von Zeit zu Zeit reinzuhören, auch wenn man die Themeninhalte teilweise (andere Sprachen) nicht verstehen kann.

Zum Thema Kurzwelle: Die nenne ich zwischenzeitlich (schmunzelnd) "China-Welle", weil es soviele Frequenzen gibt, wo die chinesischen Rundfunkdienste aktiv sind. Ich glaube, die Chinesen haben -- anders als die "Deutsche Welle" --verstanden, dass es für so manche Region der Welt sinnvoll sein kann eine Kurzwellenversorgung anzubieten.


Grüße von Haus zu Haus
Rainer, DC7BJ (Forumbetreiber)
Ein Leben ohne Facebook ist möglich, aber(und) sinnvoll.

Welt der alten Radios:
http://www.welt-der-alten-radios.de

Wumpus-Gollum-Forum:
http://www.wumpus-gollum-forum.de/forum

Virtuelle Voxhaus-Gedenktafel:
http://www.voxhaus-gedenktafel.de

Zuletzt bearbeitet am 08.04.18 10:25

08.04.18 18:19
wumpus 

Administrator

08.04.18 18:19
wumpus 

Administrator

Re: Tecsun PL660

Hallo zusammen,

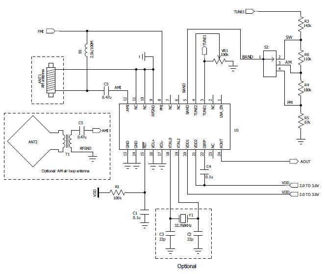
habe im WWW ein Prinzip-Schaltbild des tecsun PL-660 gefunden. Da ist in etwa zu sehen, daß die 3,5 mm -Klinke-Antennenbuchse tatsächlich einen Masse-Anschluß hat. Also müsste zumindest physikalisch ein Koaxkabel mit 3,5 mm -Klinke anschließbar sein. Ob das aber ein 52-60 Ohm Eingang ist, kann ich nicht sicher sagen. Aber, Versuch macht klug, mal für KW testen.


Grüße von Haus zu Haus
Rainer, DC7BJ (Forumbetreiber)
Ein Leben ohne Facebook ist möglich, aber(und) sinnvoll.

Welt der alten Radios:
http://www.welt-der-alten-radios.de

Wumpus-Gollum-Forum:
http://www.wumpus-gollum-forum.de/forum

Virtuelle Voxhaus-Gedenktafel:
http://www.voxhaus-gedenktafel.de

 1 2
 1 2
Eingangsspannungsanzeige   welt-der-alten-radios   Wumpus-Online-Museum   Weltempfängerniveau   Kalibrierungs-Methode   Empfangsleistungen   Synchron-Demodulator   Hausanschlusskasten   Störstrahlquellen   Computerstörungen   Serien-Teilproblem   Energiesparlampen   Stationsempfängers   Wumpus-Gollum-Forum   Forumbetreiber   Voxhaus-Gedenktafel   gewöhnungsbedürftig   Kurzwellenversorgung   Empfangsempfindlicheit   Prinzip-Schaltbild