| Passwort vergessen?
Sie sind nicht angemeldet. |  Anmelden

Sprache auswählen:

Wumpus Gollum Forum von
Wumpus Welt der (alten) Radios
Sie sind nicht angemeldet.
 Anmelden

Welcher Volksempfänger oder verbasteltes Radio?
  •  
 1 2
 1 2
21.04.12 17:59
nobbyrad58 

500 und mehr Punkte

21.04.12 17:59
nobbyrad58 

500 und mehr Punkte

Re: Welcher Volksempfänger oder verbasteltes Radio?

Hallo Wolle, Hallo Zusammen!

Mit der Erwähnung der RV12P2000 meinte ich auch keine Neugeräte oder Neukonstruktionen sondern den Ersatz von fehlenden Röhren durch diese. In dem Buch "25 Herma Schaltungen und Tabellen" Herausgeber Ing. H. Matzdorf Mitglied der Kammer der Technik Erfurt 1948 sind zahlreiche Ersatzmöglichkeiten zu sehen. Das Büchlein richtet sich zwar in erster Linie an Bastler, es könnte aber auch sein das eine professionelle Kleinstserien, mehr eine Einzelstückumrüstung vorgenommen wurde. Der saubere Aufbau deutet darauf hin das professionelles Werkzeug und Kenntnisse vorhanden waren. Also ich meinte eine Werkstatt, ein Fertigungsbetrieb der sich mit so etwas über Wasser gehalten hatte. Einige der ersten zivilen Nachkriegskäfer enthielt auch noch Wehrmachtsteile.

PS: Könnte die Röhrenbestückung auch so sein: RV12P2000 = NF Endstufe; RV12P2001 = Audion zumindest für erstere gibt es auch NF Endröhren Applikationen.

MFG Nobby

Zuletzt bearbeitet am 21.04.12 18:16

!
!!! Fotos, Grafiken nur über die Upload-Option des Forums, KEINE FREMD-LINKS auf externe Fotos.    

!!! Keine Komplett-Schaltbilder, keine Fotos, keine Grafiken, auf denen Urheberrechte Anderer (auch WEB-Seiten oder Foren) liegen!
Solche Uploads werden wegen der Rechtslage kommentarlos gelöscht!

Keine Fotos, auf denen Personen erkennbar sind, ohne deren schriftliche Zustimmung.

Den Beitrag-Betreff bei Antworten auf Threads nicht verändern!
22.04.12 00:29
roehrenfreak

nicht registriert

22.04.12 00:29
roehrenfreak

nicht registriert

Re: Welcher Volksempfänger oder verbasteltes Radio?

Hallo Denny,

Deine in den letzten Zeilen Deines vorigen Beitrags nüchtern-sachlich dargestellte Einstellung zu dieser Herausforderung ist absolut gesund!

Nun - Selengleichrichter lassen sich mit Vielfachmessgeräten nur recht schwer auf ihren Zustand prüfen. Im Zweifelsfall ist es besser, eine Ersatzlösung aus einer modernen Silizium-Diode vom Typ 1N4007 (od. vglb) plus einem in Reihe geschalteten Widerstand von ca 150Ohm/2Watt Belastbarkeit zu verwenden.

Das Teil vor dem Selengleichrichter ist ein so genannter "Hochlastwiderstand". Er besteht aus der Wicklung eines Widerstandsdrahtes auf einem Porzellankörper (temperaturfest!!). Das Teil wird im Betrieb sehr, sehr warm, was jedoch normal ist. NICHT anfassen!

Weiter vilel Erfolg bei der Restaurierung!

Freundliche Grüsse,
Jürgen rf

Der Pessimist nörgelt über den schlechten Wind
Der Optimist wartet auf besseren Wind
Der Realist richtet sein Segel optimal nach dem herrschenden Wind
(Seglerweisheit)

http://www.rettet-unsere-radios.de

22.04.12 15:52
Wolle 

500 und mehr Punkte

22.04.12 15:52
Wolle 

500 und mehr Punkte

Re: Welcher Volksempfänger oder verbasteltes Radio?

Hallo Denny, hallo zusammen.

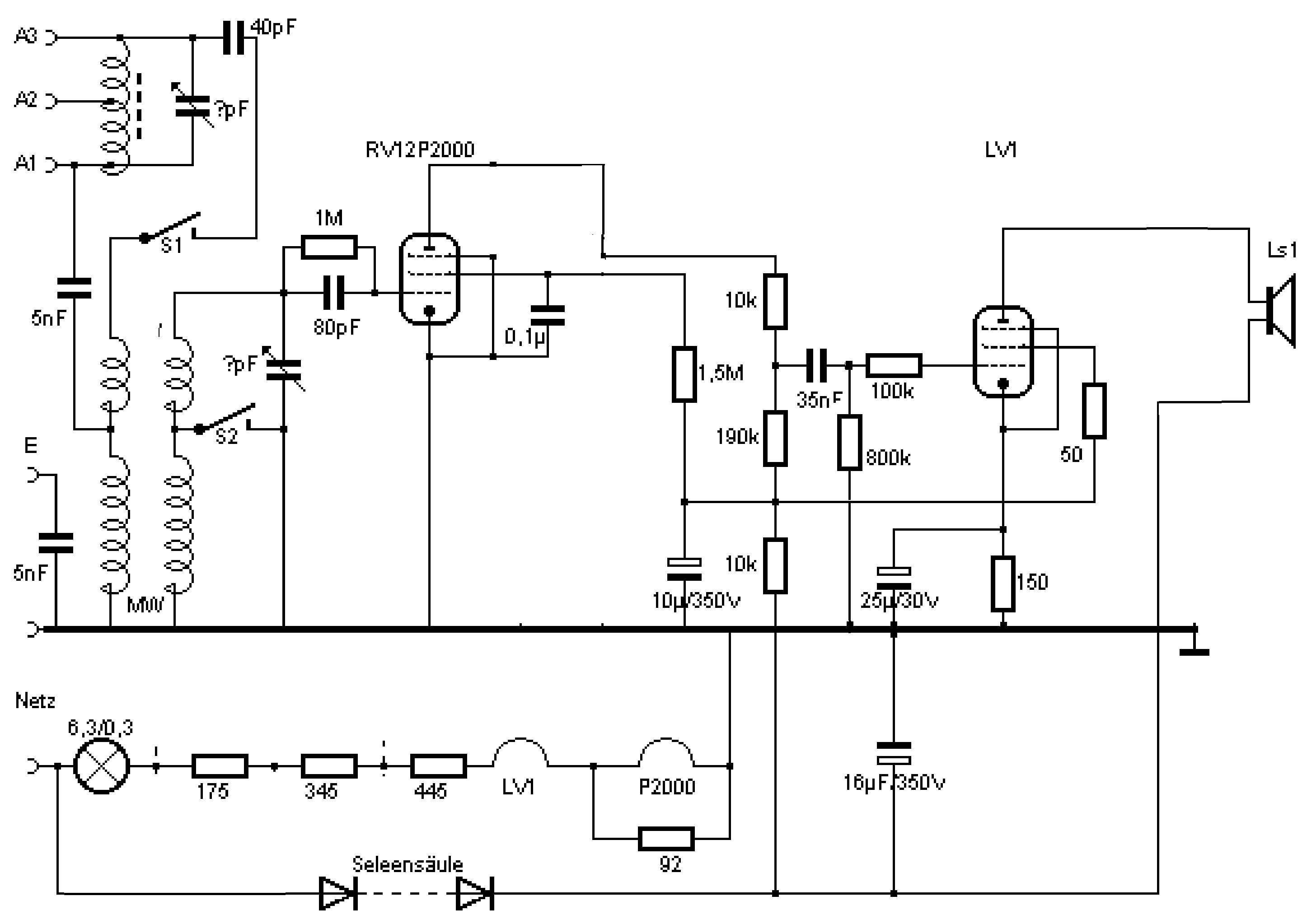
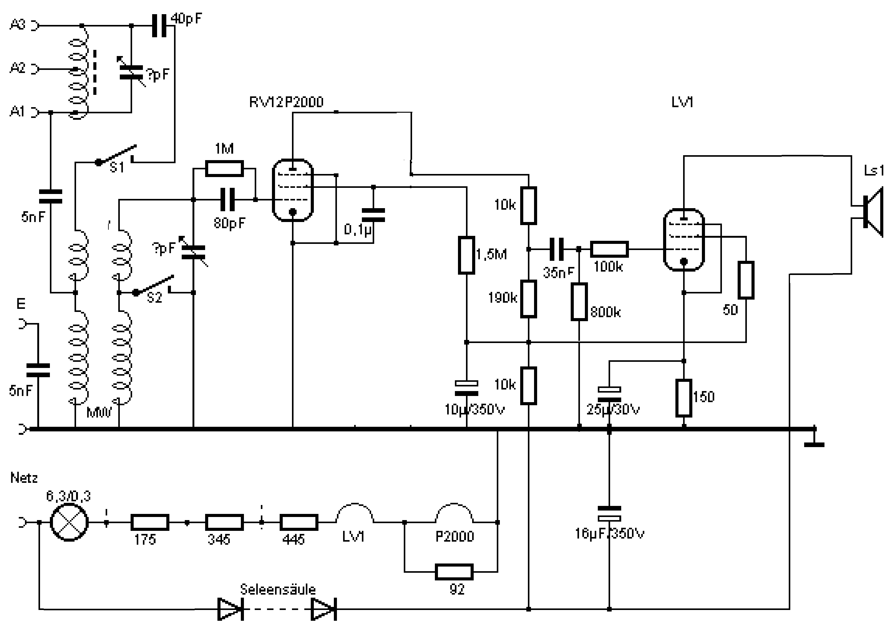
Die Röhre RV12P2000 ist eine Universalpenthode, die RV12P2001 hat eine Regelkennlinie. Da die zweite Röhre in dem Gerät eine völlig andere Geometrie hat, habe ich auf LV1 getippt. Das kann aber nur Denny kontrollieren. Dafür würde auch der Leistungswiderstand links neben der RV12P2000 sprechen. Die LV1 hat einen Heizstrom von 200 mA, die RV12P2000 braucht 75 mA. Deshalb wird parallel zur Heizung ein Widerstand benötigt.



Anbei eine Prinzipschaltung des Umbaus, welche die Verhältnisse näher darstellt.

Mit vielen Grüßen.
Wolle

Zuletzt bearbeitet am 22.04.12 15:53

Datei-Anhänge
ve_umbau_sch1.png ve_umbau_sch1.png (603x)

Mime-Type: image/x-png, 28 kB

 1 2
 1 2
Volksempfänger   Einzelstückumrüstung   elektrotechnischen   welt-der-alten-radios   Welcher   Trenntransformator   Ersatzmöglichkeiten   Reparaturanleitungen   rettet-unsere-radios   Hochlastwiderstand   Wehrmachtsröhren   230Volt-Netzpotenzial   Seleengleichrichter   Selengleichrichter   Leistungswiderstand   Vielfachmessgeräten   RV12P2000   Berührungsspannungen   Netz-Allstrombetrieb   verbasteltes