| Passwort vergessen?
Sie sind nicht angemeldet. |  Anmelden

Sprache auswählen:

Wumpus Gollum Forum von
Wumpus Welt der (alten) Radios
Sie sind nicht angemeldet.
 Anmelden

Schaltungsvorschlag SAQ-Empfänger: Einfacher Transistorempfänger mit Quarz-Synchronisation
 1 2
 1 2
31.10.25 19:07
basteljero 

500 und mehr Punkte

31.10.25 19:07
basteljero 

500 und mehr Punkte

Schaltungsvorschlag SAQ-Empfänger: Einfacher Transistorempfänger mit Quarz-Synchronisation

Hallo zusammen,
-Edit 2025-11-07-
Ein Überlagerungs-Oszillator, der als Ergänzung zu diesem kleinen SAQ-Empfänger
(https://www.wumpus-gollum-forum.de/forum...10&page=1#3)
gedacht war arbeitete so gut, dass eine vereinfachte Empfänger Version entstand.

Die soll als Schaltungsvorschlag in dieser Rubrik vorgestellt werden, denn für den Bau eines
einfachen Empfängers dieser Art wird nur minimales Equipment, einige Grundlagen-Kenntnisse und
das gute bleihaltige niedrigschmelzende Elektronik-Lötzinn benötigt.


Prinzip:
Die 2. Vielfache der Oszillatorfrequenz synchronisiert den Oszillator auf 32,768 kHz-Uhrenquarz-Frequenz.
Gleichzeitig erfolgt Anzeige dieses Zustandes durch LED.
Da die Bandbreite des NF-Filters (Tonsieb) sehr schmal ist, stimmt die Abstimmung auf SAQ
sofort.


Man erhält also einen Quarzgenauen Oszillator bei etwa 16,4 kHz.

"Einfach" deshalb, weil stets die gleiche Grundschaltung mit dem gleichen Universal-Transistor
verwendet wird.
Geringer Stromverbrauch für 4,5V Batterie-Betrieb (3xAA), 1mA etwa braucht das Ding.

Es kommen auch sonst nur Teile zum Einsatz die auch heute noch gut erhältlich sind:
In den 17,2 khz Hf-Stufen "grüne" Eisenpulverkerne, findet man in vielen Schaltnetzteilen und
auf Amazon.
In den 800 Hz-NF-Stufen Ferrit-Übertrager, bei jeder größeren Elektronik-Apotheke zu finden.

Einfaches Grundprinzip:
Herz ist der Überlageruns-Oszillator, ein astabiler Multivibrator mit zwei Transistoren.
Zu dessen Funktion findet sich einiges im Netz, z.B. hier:
https://elektronikbasteln.pl7.de/rechtec...ei-transistoren

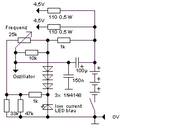
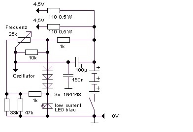
Sein oberwellenreiches Sägezahn-Ausgangssignal wird auf einen Subminiatur-32, 6 kHz Uhrenquarz
gegeben, in Verdopplerschaltung gleichgerichtet und steuert verstärkt eine Low-current-LED.
Der Unterschied in der Leuchtkraft ist sehr deutlich gegenüber der durch die Quarz-Kapazität
verursachten Spannung.

Erstaunlich ausgeprägt ist der Synchronisations-Effekt, den der Quarz bewirkt und der die Einstellung
der SAQ-Frequenz sehr komfortabel gestaltet. Das war so nicht erwartet.
Innerhalb des breiten Haltebereiches bewirkt Verstellung des Frequenz-Potis keine Frequenzänderung.

Außerhalb dieses Bereiches kann zur Kontrolle RDL bzw. HWU eingestellt werden.
Im Aufbau mit 3 NF-Kreisen waren beide gut zu trennen.
Aber selbst ein Aufbau mit nur einem hF-Vorkreis und einem NF-Filter dürfte in den allermeisten Fällen
ausreichen, SAQ gut hören zu können.

Auf die externe Antenne sollte auf keinen Fall verzichtet werden.

Der Aufbau erfolgte sehr gedrängt und kann nicht empfohlen werden.
Besser wäre ein großzügigerer Aufbau (etwa "EURO-Platine") wegen der Möglichkeit, Abschirmungen
einzufügen und mehr Platz für die Resonanzkreise zu haben.

Eine Variante mit Ferritstabantenne wäre natürlich auch noch eine von vielen Alternativen.
https://www.wumpus-gollum-forum.de/forum...mp;thread=410#3

Ergänzungen / Optimierungen
- Booster-Kondensator zum sicheren Anschwingen bei niedriger Versorgungsspannung
- Stabilisierung Oszillator-Versorgungsspannung
- Spreizung Einstellbereich Oszillator
- Getrennte Spannnungsversorgung Kopfhörer-Endstufe


Gruß
Jens

Zuletzt bearbeitet am 06.03.26 19:51

Datei-Anhänge
Einfacher-SAQ-Transistroempfänger-mit Quarz-Synchronisation_2025-11-07.jpg Einfacher-SAQ-Transistroempfänger-mit Quarz-Synchronisation_2025-11-07.jpg (115x)

Mime-Type: image/jpeg, 270 kB

SAQ-Transistorempfänger-Optimierungen.jpg SAQ-Transistorempfänger-Optimierungen.jpg (91x)

Mime-Type: image/jpeg, 21 kB

!
!!! Fotos, Grafiken nur über die Upload-Option des Forums, KEINE FREMD-LINKS auf externe Fotos.    

!!! Keine Komplett-Schaltbilder, keine Fotos, keine Grafiken, auf denen Urheberrechte Anderer (auch WEB-Seiten oder Foren) liegen!
Solche Uploads werden wegen der Rechtslage kommentarlos gelöscht!

Keine Fotos, auf denen Personen erkennbar sind, ohne deren schriftliche Zustimmung.

Den Beitrag-Betreff bei Antworten auf Threads nicht verändern!
01.11.25 09:04
Martin.M 

500 und mehr Punkte

01.11.25 09:04
Martin.M 

500 und mehr Punkte

Re: Schaltungsvorschlag SAQ-Empfänger: Einfacher Transistorempfänger mit Quarz-Synchronisation

moin Jens,

dein Output hier ist ja wirklich außerirdisch :-)

zu dem Entwurf.
Mir ist aufgefallen dass du bei solchen Dingen eine Transistorstufe entwirfst, und von der dann mehrere baugleiche hintereinanderschaltest.
Dazu kann ich dir den kleinen Tipp geben: Von vorn nach hinten gesehen nimmt dein Signalpegel, und damit auch der gewünschte Strom zu **.
Deswegen werden die verbauten Widerstände bei der 2. und 3. und und und immer niederohmiger, so wird die Stromzunahme möglich.
Es ist hier schon absehbar, daß aus dem Hörer kein Radau kommen wird weil der 33kOhm am Transistor das schlicht und einfach unterbidet.
Abhilfe: Weiteres Studium "mehrstufige Transistor-NF-Verstärker". Das kannst du doch perfekt.

Zu den LC.
mit viel Phantasie, einem LRT und genug Müll in der Bastelkiste kann man sich diese Mühe machen, ja.
Ich würde aber erstmal in der Welt rumschauen was es da so alles gibt, wie zB. 19kHz fertig für Stereodekoder, da mußt du nur einen C drüberlöten und die 17,2 ist genau in der Mitte.

Der ideale LC Kreis basiert zumindest bei diesen sehr niedrigen Frequenzen auf der vereinfachten Sichtweise die so aussieht:

das L wird mit zunehmender Frequenz immer hochohmiger
das C macht es andersherum.
Der "ideale Parallelkreis" ist in meinen Augen der, bei dem das L und das C den gleichen Widerstandzeigen wenn die Resonanzfrequenz drübergeht mit dem gewünschten Pegel. Beim C ohne DC Offset da der ja die Spule parallel bekommt...

Den idealen R legt dir dein C vor, da kannst du nicht dran basteln.
Somit machst du das an der L, der Spule.

Bei derart niedrigen Frequenzen kannst du von einem wirklich sehr hohen Resonanzwiderstand ausgehen der nicht gut zu einem grö0eren C passt wie er hier verwendet wird. Die Lösung dafür der Abgriff an der richtigen Stelle und eine lustige Messorgie (vor dem Schreiben).

Rohstoffe.
Die Welt der alten Teilchen bietet u.a. sowas an:



wenn du so einem 10mH Töpfchen so um die 8,5nF gibst hast du deine Resonanz.
Wenn der Z von dem Teilchen wesentlich höher kommt als der von den C einfach mal was runterwickeln, Abgriff, und alles wieder drauf :-)

Zum Eingang deiner Schaltung.
Aktivantennen (ich hab auch ein par Miniwhips in Betrieb), kommen mit 50 Ohm vom Dach. Es ist kein Fehler die innerhalb ihrer Spec zu betreiben, Pegel kommt da schon ordentlich was rüber.

Zum Design.
Wenn so gründlich gefiltert weden soll geht das selbstverständlich auch mit spulenlosen Filtern, wir sind hier noch im Bereich von einem EQ.
Der klassische LC Filter darf selbstverständlich auch mehrkreisig aufgebaut werden, gefolgt von einer Stufe wie richtg Gain macht. Auch das darf durchaus mal probiert werden.

Ich hoffe der kleine Beitrag hat jetzt einen Grund für weitere Aktivitäten geliefert.

Ach übrigends: ich hatte hier eine Styroflex-Invasion von 680pF/25V und schick dir gern einen Beutel für lau rüber.

lG Martin

** die Stromzunahme bei höherem Signalpegel erlaubt auch niederohmigere LC Kreise, das erreichst du indem der vorhandene einwenig abgewickelt und der Parallel-C erhöht wird.

Spruch der alten Meister (ich bin keiner! ) : hohe Güte Q = "viel L, weniger C".
Das schafft dann auch eine eher hochohmige Umgebung in der sich J-Fets sehr wohlfühlen, sie sind ja auch Transistoren.

Zuletzt bearbeitet am 01.11.25 09:20

Datei-Anhänge
lc.JPG lc.JPG (105x)

Mime-Type: image/jpeg, 25 kB

01.11.25 10:55
basteljero 

500 und mehr Punkte

01.11.25 10:55
basteljero 

500 und mehr Punkte

Re: Schaltungsvorschlag SAQ-Empfänger: Einfacher Transistorempfänger mit Quarz-Synchronisation

Moin Martin,
Das Angebot mit den Styroflex nehm ich sofort an, denn weil die Kreise halbwegs temperaturstabil sein
müssen, gehen die gut.
Wie man auf dem Bild sehen kann, sind in den kritischen Stellen nur MKS und MKP verbaut.
etwas wuchtig geworden, ich habe hier nur >250V liegen, bin eben Röhren-Narr.

Für die Koppel-Kondensatoren kann man aber billige 10nF-20%-Toleranz Keramik mit ihrem
meist starken negativen Temperatur-Koeffizienten nehmen.

Transistorstufen-Auslegung:
Da war der Stromverbrauch ein Aspekt, der andere, ohne Spulenabgriff zur Impedanzanpassung
arbeiten zu können.
Der Empfänger arbeitet schon in diesem Stadium sehr gut, sonst hätte ich den nicht ins WGF gestellt,
schon gar nicht als Grundkonzept für eigene Adaptionen !

Und, klar:
Wenn alle Stufen gleich sind, sind Fehler im Aufbau sofort erkennbar:
1,x Volt an der Basis, 0,6 Volt am Emitter: alles gut!

Zitieren:
Es ist hier schon absehbar, daß aus dem Hörer kein Radau kommen wird weil der 33kOhm
am Transistor das schlicht und einfach unterbidet.
Bei der Kopfhörer / line-Endstufe bedenke bitte, dass der winzige NF-Übertrager sekundär nur 6 Windungen
hat, er war mal in einer Pollin-Tüte und hat, glaube ich, ein Übersetzungs-Verhältnis von 87:1-
Krasse Sache:
Die Transistor-Stufe sieht Z1=ü²xZ2 = 87x87x32 Ohm = 242 kOhm und ist trotzdem mit dem 250-Ohm-Hörer
laut genug. Der 33k ist ja im Emitter geschaltet und legt lediglich den Arbeitspunkt (Ruhestrom) fest.

Übertrager dieser Art sind gut zu bekommen.
Teile, die das nicht sind, passen nicht zu diesem Projekt. Ausnahme das Lötzinn, da muss man kreativ sein.

Spulen:
"Bastelkisten Müll" besteht meistens aus Teilen, die man zur späteren Verwendung sich hingelegt hat.
Damit man nicht auf den "Müll" der heutigen Resteteile-dealer angewiesen ist.

Tatsächlich habe ich als erstes eine dieser kleinen Subminiatur-Hantelkern-Drosseln mit 200 Windungen
neu bewickelt.
Grottenschlechte Güte, Vertärkung von 3 in der Stufe. Erstmal Tonne.
Trotzdem werde ich beim Pollin mal 47mH oder 100mH bestellen, die Lösung wäre wirklich
verlockend für einen einfachen SAQ-Empfänger.


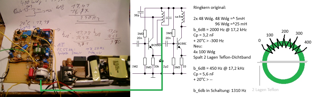
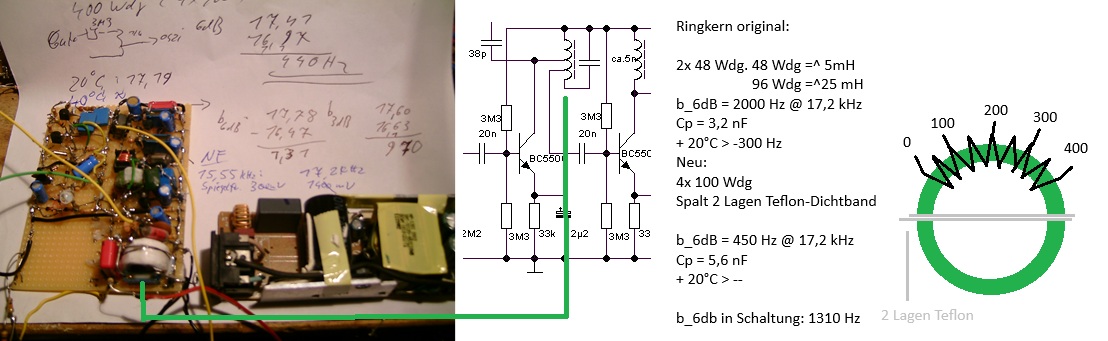
Überraschung war eben dieser grüne Ringkern, Mangan-Zink mit hoher Permeabilität und, mit Spalt
wieder zusammengeklebt, sehr Temperaturstabil.
Mit 8NF-Parallel-C Verstärkung von 30. 6dB-Bandbreite von 600Hz. Damit kann man arbeiten.

Auch noch ein Punkt:
Ein halbwegs hohes LC-Verhältnis brachte in den Versuchen geringere Bandbreite und höhere
Verstärkung.
So ist derzeit in der ersten Stufe ein mittelgroßer U-Kern mit 200 Windungen und etwa 20nF
parallel drin.
Bessere Güte als die Festinduktivität, aber Verstärkung nur 3-fach. Kommt also wieder raus,
wenn spätere Versuche mit den Ringkernen noch bessere Ergebnisse bringen.

Erstmal soll aber herusgefunden werden, ob nicht etwa die Idee,

Antenne:
Auch die kann einfach sein:
Draht an Resonanzkreis, Ferngespeister Transistor dahinter : "Ich habe fertig"
Und insgesamt 3 HF-Resonanzkreise, das langt dicke für ein solches Projekt.
Geht ja nur darum, die Spiegelfrequenz von rund 17,2 kHz -2x800Hz = 15,6 kHz
runterzudrücken.
Nahselektion macht ja das "Tonsieb" in der NF.

Gegenwärtig Draht direkt am ersten HF-Transistor, aber das bleibt natürlich nicht so.

Und schon jetzt ist HWU, der RDL locker plattmacht, unhörbar auf Zielfrequenz !

Die NF-Selektion somit abgehakt, bleibt noch die Überarbeitung der Mischstufe
und Optimierung der HF-Stufen.
Vielleicht doch nicht so eine tolle Idee, die HF-Stufe zur Verstärkung des Oszillator-
Signales mitzuverwenden.
Das ist jetzt erstmal Baustelle.

Gruß
Jens

Zuletzt bearbeitet am 01.11.25 11:10

01.11.25 15:08
Martin.M 

500 und mehr Punkte

01.11.25 15:08
Martin.M 

500 und mehr Punkte

Re: Schaltungsvorschlag SAQ-Empfänger: Einfacher Transistorempfänger mit Quarz-Synchronisation

jetzt ist mir wieder eingefallen wie das ging mit der hohen Güte Q, ist alles schon par Tage her...

Siemens Sifferit Schalenkernbausatz. So ging das mit den richtig guten :-)

lG Martin

01.11.25 23:07
basteljero 

500 und mehr Punkte

01.11.25 23:07
basteljero 

500 und mehr Punkte

Re: Schaltungsvorschlag SAQ-Empfänger: Einfacher Transistorempfänger mit Quarz-Synchronisation

Hallo Martin,

Zitieren:
Bei derart niedrigen Frequenzen kannst du von einem wirklich sehr hohen Resonanzwiderstand ausgehen der nicht gut zu einem grö0eren C passt wie er hier verwendet wird. Die Lösung dafür der Abgriff an der richtigen Stelle und eine lustige Messorgie (vor dem Schreiben).
Zitieren:
Siemens Sifferit Schalenkernbausatz. So ging das mit den richtig guten :-)

Mir scheint auch, dass die eher niederohmigen Transistoren eigentlich auch nicht so gut passen wie die Röhren:
die in dem Röhren-Empfänger benutzte UF5 ist ja dafür konstruiert, sie hat einen hohen Innenwiderstand von 1MOhm,
der Eingangskreis ist ohnehin hochohmig.
Da konnte man die Schalenkerne sehr gut ausnutzen.
https://www.wumpus-gollum-forum.de/forum...7&thread=20
Aber ein ganz schöner Aufwand, kein Vergleich zu diesem Empfänger.

Zitieren:
Das schafft dann auch eine eher hochohmige Umgebung in der sich J-Fets sehr wohlfühlen, sie sind ja auch Transistoren.

Ja, aber leider gibt es den BF245 nicht mehr, und auf SMD-Bauteile habe ich keinen Bock.

Dazu kommt:
Welche Vorselektion ist eigentlich sinnvoll ?
Denn zu Testzwecken soll auch RDL eingestellt werden können, ohne eine abstimmbare Vorstufe.

Mit dieser Lösung bin ich recht glücklich:


Mit dem unversehtrten Kern wurden Vorversuche angestellt, es ergab sich eine eher schlechte Kreisgüte
mit hoher temperaturdrift bei Erwärmung.

Dann wurde der Kern mit dem Saitenschneider in zwei Hälften geteilt, was bei den Eisenpulverkernen
sehr gut geht.
2 Lagen Teflon sorgen nach dem Neuwickeln mit etwa 10-facher Windungszahl für "Scherung" des
Kernes.
Ergebnis:
Trotz größerem Parallel-C wesentlich geringere Bandbreite und keine störende Temperaturdrift mehr.
In der Schaltung ergab sich mit den gewählten Abgriffen eine Bandbreite, die noch unterhalb der des
ungeteilten Kernes lag.
HWU liegt so in der Signalstärke knapp über dem Hintergrund auf der Zielfrequenz 17,2 kHz,
noch grüßere Abschwächung sollte auch nicht sein.

Ein kleiner Kern ist noch drin, damit soll versucht werden, wieder eine kleine aktive Stabantenne
für SAQ zu bauen, die dann einen zusätzlichen Vorkreis darstellt.


Gruß
Jens

Zuletzt bearbeitet am 01.11.25 23:13

Datei-Anhänge
Neuer Kern 1 HF_2025-11-01.jpg Neuer Kern 1 HF_2025-11-01.jpg (95x)

Mime-Type: image/jpeg, 160 kB

02.11.25 07:53
Reflex-Kalle 

500 und mehr Punkte

02.11.25 07:53
Reflex-Kalle 

500 und mehr Punkte

Re: Schaltungsvorschlag SAQ-Empfänger: Einfacher Transistorempfänger mit Quarz-Synchronisation

basteljero:

… leider gibt es den BF245 nicht mehr, und auf SMD-Bauteile habe ich keinen Bock.


Hi Jens,

BF245B und BF256C im bastelfreundlichen TO92 Gehäuse gibt es noch bei Segor in Berlin und das sind keine Fakes aus China.

Gruß

(Reflex-)Kalle

Zuletzt bearbeitet am 02.11.25 07:55

02.11.25 20:21
regency 

500 und mehr Punkte

02.11.25 20:21
regency 

500 und mehr Punkte

Re: Schaltungsvorschlag SAQ-Empfänger: Einfacher Transistorempfänger mit Quarz-Synchronisation

Hallo zusamen,
als Ersatz der abgekündigten BF245 A,B,C gehen auch die J113, J112, J111 (On-Semiconductor), erhältlich z.B. bei Reichelt in der Bauform T0-92 für wenig Geld. Habe bei den dort erworbenen J113 keine Nachteile zu den BF245A festgestellt.

Mein bisher einziger SAQ-Empfänger nutzte den BF245A mit leichter Entdämfung der selbstgewickelten Ferritstabspule duch Rückkopplung mit einer alten Kreuzwickelspule für Langwelle. Mit der PC-Audiokarte und VLF-Software konnte ich das Signal in Berlin nachweisen: https://youtu.be/I0luIo78fIg. Die Bandbreite des Schwingkreises darf dabei nicht zu schmal sein, weil sonst keine Morsezeichen zeitlich aufgelöst werden können.

Gruß, Jan (regency)

02.11.25 23:43
basteljero 

500 und mehr Punkte

02.11.25 23:43
basteljero 

500 und mehr Punkte

Re: Schaltungsvorschlag SAQ-Empfänger: Einfacher Transistorempfänger mit Quarz-Synchronisation

Hallo Jan,

Die Banbreite kann für SAQ extrem schmal gemacht werden, Alexanderson gibt als untere Grenze
40 Hz an.
Das Problem beim Audion mit nur einem Kreis ist, dass es irgendwie aufschwingt und die Zeichen
undeutlich werden.
Vor einigen Jahren hatte ich auch mit dem Audion angefangen, es war etwas frustrierend, dass
es sich hier im VLF-Bereich nicht so gut bewährte wie im KW-Bereich:

Man zieht die Rückkopplung so stark an, dass die Zeichen schon unscharf werden und trotzdem
düdelt RDL (vermutlich war es oft auch der stärkere HWU aus Frankreich) nervig im Hintergrund.

Schlagartig besser wurde es mit dem Einsatz von zwei Vorkreisen unter Verzicht auf die Rückkopplung:
Man kann sie etwas gegeneinander verstellen und kommt dem Ideal der "Rechteck-Durchlasskurve näher.

Der zweite Schritt war dann der Einsatz zusätzlicher NF-Filter.

Da kann man sehr weit gehen, der an dieser Stelle vorgestellte Röhrenempfänger ist vergleichbar mit einem
Kiwi-WDB-SDR eingestellt auf 40 Hz bis 80 Hz Bandbreite.
https://www.wumpus-gollum-forum.de/forum...7&thread=20

Damit ist Trennung von RDL und HWU möglich, ohne dass die RDL-Morsezeichen undeutlich werden.
Es gibt praktisch nur noch einen Ton und die "Knackstörungen" sind extrem reduziert.

Dieser kleine und einfach gehaltene Empfänger hat etwa eine 20dB-Bandbreite von 600 Hz, das dürfte
für die allermeisten Empfangssituationen völlig ausreichen.
Aber man muss natürlich Abstriche machen:
RDL ist nur mit Mühe aus dem benachbarten HWU-Gebrodel herauszuhören.
(Was man mit besserer Selektion in der NF-Ebene aber auch noch hinbekommen könnte).

Heute ist die abgesetzte Antennenstufe fertiggestellt, sie wird an dieser Stelle noch kurz beschrieben.
Sie arbeitet den von Martin angesprochenen Punkt ab:
Die Antenne muss in möglichst störungsfreie Umgebung, bei ihm ist das wohl auf dem Dach.

Bei mir der Dachboden mit Schirmfläche darunter, gegen die Störfelder der elektrischen Leitungen.
Fast so gut wie einige Meter abseits vom häuslichen Störnebel:
https://www.elektronik-labor.de/HF/SAQantenne.html

Gruß
Jens

Zuletzt bearbeitet am 03.11.25 00:04

06.11.25 20:01
basteljero 

500 und mehr Punkte

06.11.25 20:01
basteljero 

500 und mehr Punkte

Re: Schaltungsvorschlag SAQ-Empfänger: Einfacher Transistorempfänger mit Quarz-Synchronisation

Hallo zusammen,

2 Transistorstufen sind jetzt noch dazugekommen:
Eine zusätzliche NF-Kopfhörerendstufe mit Resonanzkreis. Grund war, dass der Funk-Kopfhörer
wegen des geringen Nf-Pegels dauernd abschaltete, das nervte ziemlich.

Dann wurde eine kleine aktive Stabantenne gebaut und einige Versuche angestellt.


Ein kleiner EE-Ferritkern wurde im Werkstattofen auf 170°C geheizt, das macht bei den meisten
geklebten Übertragern den kleber weich.
Die beiden Kernhälften wurden dann mit der Zange vorsichtig herausgezogen.
Eine E-Hälfte hatte ein zurückgezogenes Mitteljoch, Ursache für den geringen AL-Wert.
Diese Kernhälfte wurde auf feinem Schmirgelpapier geschliffen, bis der Luftspalt zwischen
beiden Kernhälften kaum noch sichtbar war.

Mit 2x 200 Windungen waren dann etwa 3,4 nF erforderlich, um auf 17,2 kHz zu kommen.

Der BC550 arbeitet ohne Gegenkopplung mit maximaler Verstärkung.
Die Antenne ist komplett in Paraffin (Kerzenwachs vergossen, kann ohne Probleme so mal eine Nacht
oder zwei im Freien verbringen.

"Gut das es jetzt aufgefallen ist" würde Loriot sagen:
Die Transistoren im ersten Empfänger-Aufbau arbeiteten im Rückwärts-Betrieb...

Die Schaltung im ersten Beitrag wurde angepasst, es reichte Widerstände zwischen Emitter und
Überbrückungskondensator zu schalten, um die Verstärkung der einzelnen Stufen zu reduzieren.

3 NF-Ferrit-Übertrager machen es möglich, RDL auf 18,14 kHz von dem unmittelbar benachbarten
und ihn teilweise überdeckenden HWU zu trennen, wie die Aufnahmen zeigt.
Eine andere Aufnahme zeigt den gewaltigen Unterschied zwischen der Antenne in etwa 6m Höhe
und dann in 1,5 m Höhe nahe am Wohnhaus
3m bis 4m Aufbauhöhe sind einfach zu erzielen, 25m Koax wurden verwendet und liefern ausreichend
Abstand zu dämpfenden Gebäuden.

Ein weiterer Effekt besteht in dem hohen Pegel der atmosphärischen Störungen.
Das liegt sicherlich daran, dass die nun 3 HF-Vorkreise auf der "falschen" Frequenz von 17,2 khz
abgestimmt sind.
Es ergibt sich so die Konstellation, dass bei einer Empfangsfrequenz von 18,2 kHz der Oszillator
auf 17,4 kHz (800 Hz tiefer) schwingt.
Die Spiegelfrequenz von 16,6 liegt also nur 600 Hz von der Mittenfrequenz entfernt, die Frequenz
des Nutzsenders aber 1000 Hz.

Ähnliche Verhältnisse liegen vor, wenn man das "klassische" Rückkopplungs-Audion verwenden
möchte, um den notwendigen Überlagerungs-Ton zu erzeugen:
Es entdämpft dann auf der Oszillator-Frequenz und im VLF-Bereich weit abseits der gewünschten
Empfangs-Frequenz wegen der ohnehin schmalen Durchlassbreite der Kreise.

Gruß
Jens

Zuletzt bearbeitet am 07.11.25 00:29

Datei-Anhänge
SAQ-Stabantenne mit Batterie-Fremdspeisung-Test.jpg SAQ-Stabantenne mit Batterie-Fremdspeisung-Test.jpg (113x)

Mime-Type: image/jpeg, 132 kB

SAQ-transistoremp_Trennung HWU-RDL-2025-11-06.mp3 SAQ-transistoremp_Trennung HWU-RDL-2025-11-06.mp3 (92x)

Mime-Type: audio/mpeg, 69 kB

SAQ-Transistorempf_Antennenhöhe 6m vs 1,5m -2025-11-06.mp3 SAQ-Transistorempf_Antennenhöhe 6m vs 1,5m -2025-11-06.mp3 (88x)

Mime-Type: audio/mpeg, 92 kB

12.11.25 16:15
basteljero 

500 und mehr Punkte

12.11.25 16:15
basteljero 

500 und mehr Punkte

Re: Schaltungsvorschlag SAQ-Empfänger: Einfacher Transistorempfänger mit Quarz-Synchronisation

Moin,
Beim Herumspielen mit dem Empfängerchen zeigte sich, dass sich der obere RDL-Kanal
besser herausarbeiten lässt, wenn die Oszillator-Frequenz höher als die Empfang-Frequenz
gewählt wird.
Grund, sich mal genauer mit dem Verhältnissen auf dem "SAQ-Band" vertraut zu machen:


Dazu oben die HF-Durchlasskurve und darüber die wesentlich schmalere Nf-Durchlasskurve
gezeichnet.

Für SAQ kann man ggf. auf die Synchronisation verzichten und die Oszillator-Frequenz auch
800 Hz oberhalb der 17,2 kHz legen.
Die Spiegelfrequenz von 18800 wird durch die HF-Selektion stark geschwächt

Bei RDL dagegen ist auf die Vorselektion verzichtet.
Hier zeigt sich die Wirksamkeit des NF-Filters:
Zum einen wird, wenn man 3 Ferrit-Übertrager verwendet, HWU ausreichend geschwächt,
was auch schon eine Nummer für sich ist.
(Das Twente-SDR hat da Schwierigkeiten, die Kiwi-Web-SDR scheinen der Aufgabe besser gewachsen
zu sein)
Beim Kiwi kann man es in noch höherer Auflösung sehen:
GQD sendet auf 19500 khz bis etwa 19650 kHz. Die Spiegelfrequenz für RDL auf 18140 Hz liegt
2x800 Hz höher, auf 19740 Hz.
Das reicht für ausreichende Unterdrückung durch das Tonsieb aus.


Gruß
Jens

Zuletzt bearbeitet am 12.11.25 19:34

Datei-Anhänge
Spiegelfrequenzen_ SAQ-Transistorempfänger_2025-11-12-k.jpg Spiegelfrequenzen_ SAQ-Transistorempfänger_2025-11-12-k.jpg (114x)

Mime-Type: image/jpeg, 170 kB

 1 2
 1 2
Subminiatur-Hantelkern-Drosseln   Übersetzungs-Verhältnis   Überbrückungskondensator   Transistorstufen-Auslegung   Überlageruns-Oszillator   Transistorempfänger   Temperatur-Koeffizienten   Gleichrichter-Störungen   Glockenkurven-Charakteristik   Quarz-Synchronisation   Einfacher   wumpus-gollum-forum   Schaltungsvorschlag   Transistor-NF-Verstärker   Sägezahn-Ausgangssignal   SAQ-Empfänger   Permeabilitäts-Abstimmung   Überlagerungs-Oszillator   Oszillator-Versorgungsspannung   75-Ohm-Koax-Antennenkabel