| Passwort vergessen?
Sie sind nicht angemeldet. |  Anmelden

Sprache auswählen:

Wumpus Gollum Forum von
Wumpus Welt der (alten) Radios
Sie sind nicht angemeldet.
 Anmelden

Nordmende Transita deLuxe
  •  
 1
 1
16.10.22 12:31
WalterBar 

500 und mehr Punkte

16.10.22 12:31
WalterBar 

500 und mehr Punkte

Nordmende Transita deLuxe

Hallo zusammen,

das Radiomuseum weist für "Nordmende Transita" 83 verschiedene Modelle auf.
Es gab ein halbes Dutzend verschiedene Chassisvarianten, eckige und runde
Gehäuseformen, Rundskala sowie typische Seilskalen (1959-1964). Die Frequenzbereiche
waren neben dem "neuen" UKW-Band stets noch die Mittelwelle. Es gab für
den dritten Frequenzbereich entweder Langwelle oder Kurzwelle, 49m gespreizt
oder bis ca. 15 MHz. Einige Modelle hatten die Tropenbänder drin, einige
wenige 4 Frequenzbereiche.

Vorläufer war das MW/LW-Gerät MAMBO, das von Jürgen F. Hemme HB9ANR entwickelt wurde
und bei mir langzeitstabil und alltagstauglich ist:

https://www.wumpus-gollum-forum.de/forum...&thread=101

Die ersten Transita sind gefragt und erreichen noch Preise um 100 Euro:

https://www.wumpus-gollum-forum.de/forum...&thread=654

Restauriert sind es heute geeignete Notradios, denn ein Batteriesatz
hält an die 150 Betriebsstunden.

Mein Transita ist aus dem Jahr 1962 und trägt den Zusatz "deLuxe".
Wumpus hat ihn bereits in der Welt der alten Radios aufgenommen,
sodass sich eine Beschreibung an dieser Stelle erübrigt.

https://www.welt-der-alten-radios.de/aus...detail-102.html









Allerdings wird der Apparat auf UKW induktiv abgestimmt. Das sollte
Rainer vielleicht korrigieren bzw. ergänzen, denn die Kondensatorabstimmung
gilt nur für AM.



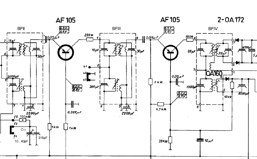
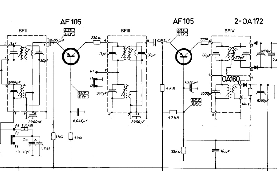
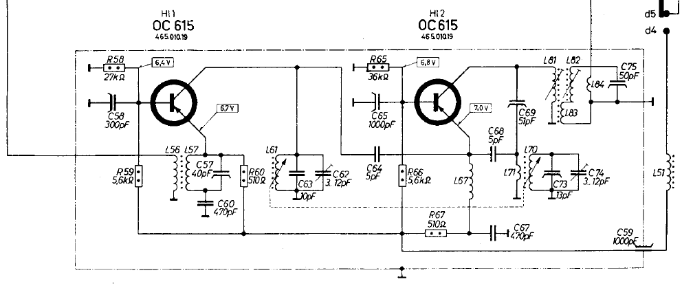
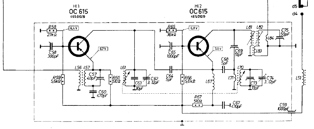
Die Geräte setzten im UKW-Tuner den sehr teuren OC615 ein, der ZF-
Verstärker verwendete den AF105 (beide Transistoren im Glasröhrchen)
in Basisschaltung. Die Neutralisierungsorgien Jahre zuvor hatten sich
nicht bewährt. Ausserdem musste man wegen der hohen UKW-ZF neue
Wege beschreiten. Einzelheiten stehen in den Röhren- und Halbleitermitteilungen
von Telefunken mit dem Titel: "Ein AM-Empfänger mit ZF-Verstärker in
Basisschaltung". RM-Mitglieder finden eine aufbereitete pdf-Version
unter dem Transistor AF105.



1977 übernahm die französische Thomson Gruppe Nordmende und 2017 erwarb
die Technisat GmbH den Markennamen Nordmende. Es erschienen diverse
Radiomodelle, beispielsweise der "Nordmende Transita 130", mit Rundskala
für UKW und ansonsten DAB+. Das ist eine späte, durchaus interessante
Würdigung des ursprünglichen Transita.

https://www.wumpus-gollum-forum.de/forum...amp;thread=30#1

In den letzten Tagen habe ich einen blauen Transita deLuxe Chassis 2/603
auf Vordermann gebracht.

Das Radio spielte vorher schon gut, aber die Elkokur hat den Apparat noch
einmal weit nach vorne gebracht. Nicht nur der Klang ist jetzt besser,
sondern auch die Regelung funktioniert jetzt wieder wie sie soll, was
auch die Empfindlichkeit verbessert hat. Vorher konnte ich die Lautstärke
voll ausdrehen, hörte aber praktisch kein Empfänger-Grundrauschen.
Mein Appell geht also an diejenige Fraktion, die alles belassen wollen.
Meine Meinung ist ganz klar: 60 Jahre alte Elkos gehören nicht geprüft,
sondern ausgetauscht, auch wenn es Arbeit macht.







Auch nach der Kondensatorkur behält der Transita 130 in puncto Klang leicht
die Nase vorn. Gegen ein Kofferradio mit Bassreflexrohr ist eben schwierig
"anzustinken".


Gruss
Walter

Nachtrag vom 09.11.2022:

Momentan habe ich einen Transita 1_603 auf dem Tisch, dessen UKW-Tuner kapazitiv abgestimmt ist.
Dagegen ist das hier beschriebene "de-Luxe"-Modell 2_603 induktiv abgestimmt:



Konsequente Anwendung der Basisschaltung - diese Transistoren konnten nur so die hohen Frequenzen verarbeiten.

Zuletzt bearbeitet am 09.11.22 09:07

Datei-Anhänge
Nordmende_Transita_deLuxe.jpg Nordmende_Transita_deLuxe.jpg (208x)

Mime-Type: image/jpeg, 442 kB

Nordmende_deLuxe_Rück.jpg Nordmende_deLuxe_Rück.jpg (205x)

Mime-Type: image/jpeg, 699 kB

Nordmende_Transita_Chassis_Rückseite.jpg Nordmende_Transita_Chassis_Rückseite.jpg (197x)

Mime-Type: image/jpeg, 480 kB

Nordmende_Transita_Hauptplatine_entnommen.jpg Nordmende_Transita_Hauptplatine_entnommen.jpg (215x)

Mime-Type: image/jpeg, 380 kB

ZF-Basisschaltung.jpg ZF-Basisschaltung.jpg (223x)

Mime-Type: image/jpeg, 114 kB

Nordmende_Transita_Hauptplatine.jpg Nordmende_Transita_Hauptplatine.jpg (216x)

Mime-Type: image/jpeg, 395 kB

Nordmende_Transita_Hauptplatine_Lötseitejpg.jpg Nordmende_Transita_Hauptplatine_Lötseitejpg.jpg (219x)

Mime-Type: image/jpeg, 503 kB

Nordmende_Transita_Elkokur.jpg Nordmende_Transita_Elkokur.jpg (207x)

Mime-Type: image/jpeg, 410 kB

Transita_deLuxe_oben.jpg Transita_deLuxe_oben.jpg (207x)

Mime-Type: image/jpeg, 511 kB

Nordmende_Transita_2_603_UKW-Tuner_induktiv.png Nordmende_Transita_2_603_UKW-Tuner_induktiv.png (190x)

Mime-Type: image/png, 37 kB

Vorkreis und Debo gefällt der Beitrag.
!
!!! Fotos, Grafiken nur über die Upload-Option des Forums, KEINE FREMD-LINKS auf externe Fotos.    

!!! Keine Komplett-Schaltbilder, keine Fotos, keine Grafiken, auf denen Urheberrechte Anderer (auch WEB-Seiten oder Foren) liegen!
Solche Uploads werden wegen der Rechtslage kommentarlos gelöscht!

Keine Fotos, auf denen Personen erkennbar sind, ohne deren schriftliche Zustimmung.

Den Beitrag-Betreff bei Antworten auf Threads nicht verändern!
16.10.22 21:40
Debo 

500 und mehr Punkte

16.10.22 21:40
Debo 

500 und mehr Punkte

Re: Nordmende Transita deLuxe

Hallo Walter,

schöne Beschreibung - ja die Geschichte zum Modell Mambo beschrieben im Buch "Rote Röhren, grüne Spulen"

Hier auch noch ein interessanter Fernsehbericht https://www.butenunbinnen.de/videos/nord...-radio-100.html

Gruss
Debo

Zuletzt bearbeitet am 16.10.22 23:35

17.10.22 08:54
WalterBar 

500 und mehr Punkte

17.10.22 08:54
WalterBar 

500 und mehr Punkte

Re: Nordmende Transita deLuxe

Hallo Debo,

danke für den Link. Der Beitrag hat 315 MB Länge, ich habe ihn mit MediathekView auf die Festplatte zum Mambo geladen.
Übrigens sind die Transistoren OC615 und AF105 nachhaltig: Mit Zinkwisker ist in den Glasröhrchen nicht zu rechnen.

Gruss
Walter

Zuletzt bearbeitet am 19.10.22 19:37

 1
 1
Kondensatorabstimmung   Frequenzbereich   Halbleitermitteilungen   Neutralisierungsorgien   Empfänger-Grundrauschen   Nordmende   ursprünglichen   Gehäuseformen   Frequenzbereiche   Empfindlichkeit   Transita   wumpus-gollum-forum   Betriebsstunden   welt-der-alten-radios   Basisschaltung   alltagstauglich   Bassreflexrohr   langzeitstabil   ZF-Verstärker   Chassisvarianten