| Passwort vergessen?
Sie sind nicht angemeldet. |  Anmelden

Sprache auswählen:

Wumpus Gollum Forum von
Wumpus Welt der (alten) Radios
Sie sind nicht angemeldet.
 Anmelden

Oszillator mit J-Fets
  •  
 1 2 3
 1 2 3
26.11.20 06:26
technikfreund 

500 und mehr Punkte

26.11.20 06:26
technikfreund 

500 und mehr Punkte

Re: Oszillator mit J-Fets

Hallo Zusammen,

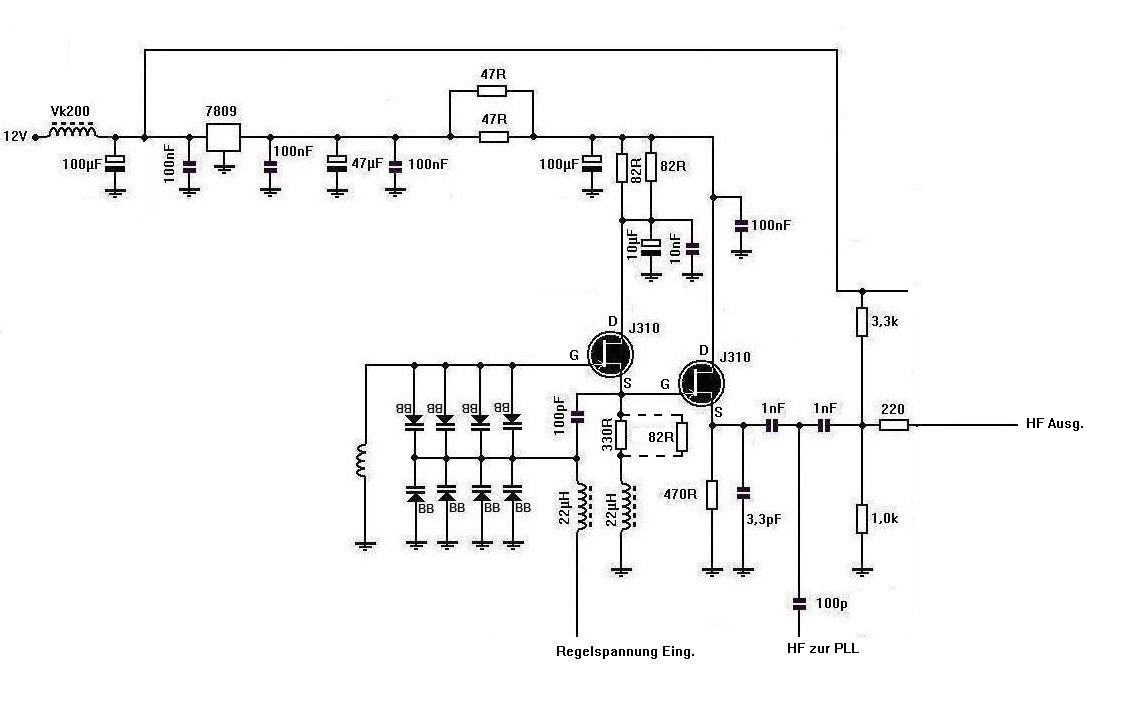
ich will mir für die Schaltung eine Platine mit Transistor Fassungen bauen,
um geeignete J-Fets nach "brauchbar" selektieren zu können.

Den bisherigen Experimenten nach scheint der Source 330R Widerstand
die Ursache zu sein, das einige J-Fets gut funktionieren, andere erst mit
dem bereits ermittelten 82R Widerstand parallel zum 330R
und andere J-Fets funktionieren gar nicht, der Oszillator schwingt nicht an.

Nun wäre die Überlegung, in der Test Platine zusätzlich ein Potentiometer einzubauen,
um für eine J-Fet einen passenden Arbeitspunkt Widerstand zu ermitteln.

Jetzt würde ich gerne zw. der 22µH Drossel und dem Poti noch einen Schutz Widerstand
einbauen, damit der Oszillator Transistor nicht stirbt, sobald der Trimmer einen sehr kleinen Wert
eingestellt bekommt.


Anbei ein Bild vom gesamten Oszillator, sowie die Idee der Arbeitspunkt Ermittlung.
Ist diese so brauchbar, oder gibt es eine bessere Möglichkeit wie man hier vorgehen kann?

Wie groß sollte der Schutzwiderstand mind. sein?
Den Trimmer wollte ich mit 470R oder 1,0k wählen.

Freue mich auf eure Antworten.
Grüße Technikfreund.





Zuletzt bearbeitet am 26.11.20 06:35

Datei-Anhänge
Oszillator.jpg Oszillator.jpg (354x)

Mime-Type: image/jpeg, 101 kB

Arbeitspunkt Einstellung.jpg Arbeitspunkt Einstellung.jpg (339x)

Mime-Type: image/jpeg, 36 kB

!
!!! Fotos, Grafiken nur über die Upload-Option des Forums, KEINE FREMD-LINKS auf externe Fotos.    

!!! Keine Komplett-Schaltbilder, keine Fotos, keine Grafiken, auf denen Urheberrechte Anderer (auch WEB-Seiten oder Foren) liegen!
Solche Uploads werden wegen der Rechtslage kommentarlos gelöscht!

Keine Fotos, auf denen Personen erkennbar sind, ohne deren schriftliche Zustimmung.

Den Beitrag-Betreff bei Antworten auf Threads nicht verändern!
26.11.20 14:09
Reflex-Kalle 

500 und mehr Punkte

26.11.20 14:09
Reflex-Kalle 

500 und mehr Punkte

Re: Oszillator mit J-Fets

Aus dem Bauch heraus geraten würde ich den begrenzenden Reihenwiderstand mit ca. 40..50 Ohm (39...47 Ohm Normwert oder eben auch zwei 82 Ohm parallel) wählen, wenn sich bisher 82 Ohm statt/parallel der/zu den 330 Ohm als „minimaler“ Wert bewährt haben.

Zuletzt bearbeitet am 26.11.20 14:09

26.11.20 15:25
technikfreund 

500 und mehr Punkte

26.11.20 15:25
technikfreund 

500 und mehr Punkte

Re: Oszillator mit J-Fets

Hallo Reflex Kalle,

danke schonmal für deine Antwort.

Ich habe einfach als Versuch nun einen 22R Reihenwiderstand und ein 470R Pot-Trimmer eingebaut.

Der Oszillator Transistor kann durch die Steckfassung ausgetauscht werden.

Mit einem Widerstandswert von ca. 50 ... 400R und einem originalen J310 / Fairchild schwingt der Oszillator sauber an, liefert jedoch fast keine Leistung.

Stelle ich den Widerstandswert des Source Widerstandes dann ein auf ca. 60 ... 90 Ohm, liefert der Oszillator
(am Ausgang der folgenden Pufferstufen gemessen) vom Bandanfang bis zum Bandende eine recht konstante Ausgangsleistung.


Nun komme ich zu meinem Problem:

Ich habe hier ein Tütchen mit J-Fets J310 aus der Bucht/China, werden vom Komponenten Tester auch als J-Fets erkannt,
der Oszillator schwingt damit jedoch nicht an.
Auch der mal testweise eingesteckte BF256, gekauft beim gr. R. lässt den Oszillator nicht anschwingen.

Andere J-Fet Typen habe ich z.Zt. leider nicht hier... ist ein BF256 z.B. für die Schaltung komplett ungeeignet?

Bei den J310 aus China bin ich mir bzgl. der Qualität nicht ganz sicher... sehen etwas gammelig aus, an den Beinchen z.B.


Grüße Technikfreund.

Zuletzt bearbeitet am 26.11.20 15:26

26.11.20 20:21
regency 

500 und mehr Punkte

26.11.20 20:21
regency 

500 und mehr Punkte

Re: Oszillator mit J-Fets

Welchen Frequenzbereich soll der Oszillator mit der Regelspannung abfahren? Ist die Schwingkreis-Induktivität wie im ersten Schaltplan gezeigt ein Stück Koax-Kabel? Wozu dient die hohe HF-Leistung am Ausgang?

26.11.20 21:41
wumpus 

Administrator

26.11.20 21:41
wumpus 

Administrator

Re: Oszillator mit J-Fets

Hallo Technikfreund,

der Frage von Regency nach dem beabsichtigen Frequenzbereich und Ausgangsleistung der Schaltung und Projektziel schließe ich mich an.



Grüße von Haus zu Haus
Rainer, DC7BJ (Forumbetreiber)

Welt der alten Radios:
http://www.welt-der-alten-radios.de

Wumpus-Gollum-Forum:
http://www.wumpus-gollum-forum.de/forum

Virtuelle Voxhaus-Gedenktafel:
http://www.voxhaus-gedenktafel.de

Wumpus bei youtube:
https://www.youtube.com/user/MyWumpus

27.11.20 07:05
technikfreund 

500 und mehr Punkte

27.11.20 07:05
technikfreund 

500 und mehr Punkte

Re: Oszillator mit J-Fets

Hallo Zusammen,

die Schwingkreis Induktivität ist als Luftspule ausgeführt,
der Vorschlag mit der Koax Leitung hat nicht funktioniert.


Der Oszillator wird durch eine PLL gesteuert und arbeitet im UKW Band.
Die Ausgangsleistung liegt im mW Bereich.

Die Schaltung selbst ist nicht neu, allerdings sind für das Projekt mehrere Schaltungen aus verschiedenen
Unterlagen miteinerander kombiniert worden, um eine Schaltung zu bekommen, wo
1. die benötigten Bauteile einfach erhältlich sind.
2. Wo ohne viel Schnickschnack eine beliebige Wahl der Frequenz vorgenommen werden kann (durch Kodierschalter).

Einsatzgebiet ist u.a. der Messplatz, da der dort vorhandene, freischwingende Meßsender für schnelle Tests (kalten Zustand) ungeeignet ist, er läuft ständig weg.

Leider werden die angegeben J-Fets nicht mehr im SOT92 Gehäuse hergestellt, als SMD SOT23 sind sie noch zu bekommen.
Allerdings löte ich lieber SOT92 Transistoren ein, darum suche ich einen brauchbaren Ersatztyp.

In diesem Punkt habe ich wahrscheinlich eine neue Erkenntnis gewonnen, und zwar haben die bisher probierten
Ersatz J-Fets einen sehr hohen Drain - Source Widerstand (RDS on).

Beim Original J-310 liegt dieser bei ca. 50 Ohm, der Ersatz aus China hat ca. 120 Ohm, lt. Komponenten Tester und der BF256 hat laut Datenblatt ca. 500 Ohm, also beide vermutlich zu viel, dass der Oszillator überhaupt anschingt.

Die kommende Woche bekomme ich noch paar andere J-Fets, wo hoffentlich was brauchbares dabei ist.

Viele Grüße Technikfreund.

Zuletzt bearbeitet am 27.11.20 07:07

27.11.20 17:26
Reflex-Kalle 

500 und mehr Punkte

27.11.20 17:26
Reflex-Kalle 

500 und mehr Punkte

Re: Oszillator mit J-Fets

Bei Segor in Berlin bekommt man (auch mit bundesweitem Versand) noch die originalen

BF245B (im Abverkauf)
BF245C
BF247B
BF256B
BF256C
J111

N-JFETs im TO92 Gehäuse. Das sollte doch zum Experimentieren eine ausreichende Auswahl sein.

Gruß

(Reflex-)Kalle

27.11.20 18:39
technikfreund 

500 und mehr Punkte

27.11.20 18:39
technikfreund 

500 und mehr Punkte

Re: Oszillator mit J-Fets

Hallo Kalle,

besten Dank schonmal für die Info,
da werde ich sicherlich auch noch mal ein bisschen bestellen,
die sind ja ganz gut sortiert.


Viele Grüße Technikfreund.

Zuletzt bearbeitet am 27.11.20 20:45

30.12.20 23:37
Matu 

500 und mehr Punkte

30.12.20 23:37
Matu 

500 und mehr Punkte

Re: Oszillator mit J-Fets

Hallo,

einen zum Thema habe ich noch:





und ich dachte ich bin zu blind eine Schaltung aufzubauen.....

LG

Matu

Datei-Anhänge
JFET2.jpg JFET2.jpg (315x)

Mime-Type: image/jpeg, 142 kB

JFET1.jpg JFET1.jpg (332x)

Mime-Type: image/jpeg, 106 kB

31.12.20 07:04
Martin.M 

500 und mehr Punkte

31.12.20 07:04
Martin.M 

500 und mehr Punkte

Re: Oszillator mit J-Fets

hallo Matu,
der Chinatester muß den richtig erkennen. N-J-Fet
Und er hat das Gate nicht in der Mitte sonst wärs der BF244
lG Martin

 1 2 3
 1 2 3
Schaltungskapazität   Wumpus-Gollum-Forum   welt-der-alten-radios   Ausgangsleistung   Technikfreund   Transistor-Tester   Kleinspannungskurven   Grundeigenschaften   Reihenwiderstand   Schaltung   Oszillator   Voxhaus-Gedenktafel   Hochtransformation   Rückkopplungskondensator   Kapatizätsmessgerät   HF-Leistungstransistor   Kennlinienschreiber   Eingangskapazität   peak-atlas-dca75-   Schwingkreis-Induktivität