| Passwort vergessen?
Sie sind nicht angemeldet. |  Anmelden

Sprache auswählen:

Wumpus Gollum Forum von
Wumpus Welt der (alten) Radios
Sie sind nicht angemeldet.
 Anmelden

UKW-Überlagerungs-Reflex-Audion-Tuner mit einer EF 80 - geht das?
  •  
 1 2 3 4
 1 2 3 4
31.12.12 13:58
regency 

500 und mehr Punkte

31.12.12 13:58
regency 

500 und mehr Punkte

UKW-Überlagerungs-Reflex-Audion-Tuner mit einer EF 80 - geht das?

Hallo Bastelfreunde im WGF,
habe noch im alten Jahr einen UKW Tuner mit einer Pentode EF80 zusammengeschraubt und -gelötet. Hier schon mal zwei Bilder vom Aufbau und eine Audioaufnahme beim Durchstimmen von ca. 100 bis 104 MHz. Empfangen werden Sender, die an der kurzen Drahtantenne mehr als 40 dBµV erzeugen. Die Schaltung, ein paar Messwerte (leider habe ich keinen schnellen Oszi!) und meine Überlegungen dazu folgen noch. Viel Spass beim Reinhören!






Schöne Grüße, Jan

P.S. Wenn das in der Überschrift zuträfe wäre das mein persönlicher Silvesterknaller!

.

Datei-Anhänge
scan.mp3 scan.mp3 (534x)

Mime-Type: audio/mpeg, 325 kB

ukwempf2.jpg ukwempf2.jpg (509x)

Mime-Type: image/jpeg, 44 kB

ukwrempf1.gif ukwrempf1.gif (518x)

Mime-Type: image/gif, 48 kB

joeberesf, Matt und Volker gefällt der Beitrag.
!
!!! Fotos, Grafiken nur über die Upload-Option des Forums, KEINE FREMD-LINKS auf externe Fotos.    

!!! Keine Komplett-Schaltbilder, keine Fotos, keine Grafiken, auf denen Urheberrechte Anderer (auch WEB-Seiten oder Foren) liegen!
Solche Uploads werden wegen der Rechtslage kommentarlos gelöscht!

Keine Fotos, auf denen Personen erkennbar sind, ohne deren schriftliche Zustimmung.

Den Beitrag-Betreff bei Antworten auf Threads nicht verändern!
31.12.12 18:08
joeberesf 

500 und mehr Punkte

31.12.12 18:08
joeberesf 

500 und mehr Punkte

Re: UKW-Überlagerungs-Reflex-Audion-Tuner mit einer EF 80 - geht das?

Hallo Jan,

die Schaltung würde mich brennend interessieren. Du kommst mit drei
9V- Blöcken für die Anodenspannung aus, das wäre genau der richtige
Aufbau für meine Niedervoltversuche mit Röhren. Die Audioaufnahme ist
sehr überzeugend. Um einiges besser als die Ergebnisse mit meinem Pendelempfänger mit
EF98. Allerdings ist der Aufbau dort noch simpler.

Schwingt Deine Schaltung bzw. strahlt sie stark ab, sodass Du andere Geräte störst? Bei einem
unabgeschirmten Pendler, ohne HF- Vorstufe ist das so. Warum ist das Freqeunzband so stark
eingeschränkt? 100- 104 MHz ? Der Schwingkreis ist doch aus einem alten Tuner...oder ?

Ganz tolles klangliches Ergebnis!

Gruß

joe

Zuletzt bearbeitet am 31.12.12 18:23

02.01.13 01:03
regency 

500 und mehr Punkte

02.01.13 01:03
regency 

500 und mehr Punkte

Re: UKW-Überlagerungs-Reflex-Audion-Tuner mit einer EF 80 - geht das?

Hallo Joe,
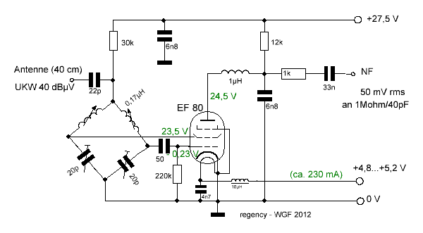
das freut mich sehr, dass du das Sound-Ergebnis gut findest, es hat mich selbst auch etwas überrascht. Ich habe zuerst einen Super mit hoher Anodenspannung und regulärer Heizspannung als Mischeroszillator in Brückenschaltung (g2 funktioniert hier wie eine Anode) aufgebaut, der auf Anhieb funktioniert hat. Vorbild war ein Hoboton UKW Tuner, der Vorläufer der Nogoton Tuner. Im Anodenkreis hätte ein Zf Filter die Selektion bestimmt und wäre dann zur weiteren Verstärkung und Demodulation verschaltet worden.

Meine Überlegung war folgende: So eine Pentode mit Schirmgitter wird benutzt, weil sie die Steilheit verbessert und die Rückwirkung auf das Gitter (Durchgriff) vermindert. Pentoden werden aber auch als Begrenzer für ZF eingesetzt, indem die g1-Katoden Strecke wie eine Diode funktioniert, das Audion-Prinzip. Kann man das nicht mit der Brückenschaltung kombinieren?

Die aufgebaute Schaltung war der erste Versuch mit der Variometerbrücke, Optimierungen sind also möglich und Fehler wahrscheinlich. Einmal optimal eingestellt läuft sie jedoch schon sehr stabil über alle Sender.



Schwingt das Teil? Ja und nein. Dazu schreibe ich in Kürze noch etwas mehr. Es ist sehr mühsam, ohne schnellen Oszi alle Schwingzustände zu ermitteln. Ob die Eingangsfrage des Threads mit Ja beantwortet werden kann, muss ich noch für kurze Zeit schuldig bleiben. Die Hörprobe habe ich auf den UKW Abschnitt beschränkt wegen der Dateigröße (stark komprimniert für mp3). Prinzipiell geht in gleicher Qualität der ganze UKW Bereich.

Schöne Grüße, Jan

Datei-Anhänge
UKW_EF80.GIF UKW_EF80.GIF (768x)

Mime-Type: image/gif, 9 kB

02.01.13 09:58
joeberesf 

500 und mehr Punkte

02.01.13 09:58
joeberesf 

500 und mehr Punkte

Re: UKW-Überlagerungs-Reflex-Audion-Tuner mit einer EF 80 - geht das?

Hallo Jan,

es ist schon erstaunlich das die EF80 noch bei 27V so gut funktioniert. Im Datenblatt is Ua mit
170-250V angegeben.

Ein paar Fragen hätte ich bezüglich der Schaltung

Den optimalen Arbeitspunkt regelst Du mit der variablen Heizpannung 4,8V-5,2V aus..oder?
Musst Du hier Anpassungen auf dem UKW- Band, je nach Frequenz, vornehmen?
Warum hast Du den 1k Widerstand zur Auskopplung der NF vor C 33nF eingesetzt?
Man sieht auf der Detailansicht des Schaltungsaufbaus die beiden 20pF Trimmer der Schwingkreise.
Diese sind nicht gleich eingestellt. Dies müsste doch eigentlich den Gleichlauf der beiden Kreise beeinflussen.
Musst Du hier, beim Hören auf unterschiedlichen Frequenzen, nachjustieren?
Willst Du auch mal versuchen mit 6,3VAC zu heizen? Du könntest vielleicht den jetzigen 30k Widerstand als
Poti auslegen und darüber den Arbeitspunkt regeln und die Heizspannung bei 6.3V halten.

Was mich an dieser Schaltung fasziniert, ist der Wegfall des typischen Pendelerrauschens und die
auftretenden Verzerrungen an der jeweiligen Flanke des Signals. Deine Schaltung hört sich im
Hörbeispiel eher wie ein UKW- Super an. Naja nicht ganz...aber doch sehr erstaunlich für solch
eine einfache Schaltung.

Gruß

joe

Zuletzt bearbeitet am 02.01.13 11:07

02.01.13 11:38
wumpus 

Administrator

02.01.13 11:38
wumpus 

Administrator

Re: UKW-Überlagerungs-Reflex-Audion-Tuner mit einer EF 80 - geht das?

Hallo zusammen,
ich kann bei der Schaltung kein Reflex-Prinzip erkennen. Reflex meint ja, dass in einer Röhre gleichzeitig HF und NF verstärkt wird. Nun könnte man argumentieren, dass das Audion aber gerade das macht HF gleichrichten und die NF verstärken und ein Teil der Rest-HF ebenfalls verstärken. Das mit der Rest-HF-Verstärken und über die Rückkopplung zurück auf den Eingang führen, tritt wohl in diesem Fall hier nicht auf?

Audions (und Rückkopplungsaudions) werden wohl auch nicht als Reflex-Empfänger bezeichnet. Mir ist auch bisher kein Einröhrenaudion bekannt, dass gleichzeitig nochmals die NF-rückverstärkt. Die Gleichrichterstrecke würde mit den eventuellen Mischprodukten einfach nur ins Schwingen geraten.

Sollte das Gerät Eingenschwingen (durch die Brückenschaltung) wäre es wohl auch "nur" wieder ein Rückkopplungs-Audion mit Flankengleichrichtung.






Gruß von Haus zu Haus
Rainer (Forumbetreiber)

Datei-Anhänge
reflex.jpg reflex.jpg (530x)

Mime-Type: image/jpeg, 26 kB

02.01.13 12:05
roehrenfreak

nicht registriert

02.01.13 12:05
roehrenfreak

nicht registriert

Re: UKW-Überlagerungs-Reflex-Audion-Tuner mit einer EF 80 - geht das?

Mahlzeit!

Dass die EF80 bereits bei Anodenspannungen um die 30Volt hervorragend arbeitet, konnte ich vor ein paar Wochen selbst erleben. Ein rückgekoppeltes Mittelwellen-Audion (Radiomann-Nachbau) brachte abends mit einer nur etwa acht Meter langen Drahtantenne in der Wohnung erstaunlich viele Stationen laut und klar. Es beschlich mich der Eindruck, dass es sogar einen Hauch besser funktioniert als mit der original vorgesehenen EF98.

Das aber nur nebenher.

02.01.13 12:54
joeberesf 

500 und mehr Punkte

02.01.13 12:54
joeberesf 

500 und mehr Punkte

Re: UKW-Überlagerungs-Reflex-Audion-Tuner mit einer EF 80 - geht das?

Hallo Rainer, hallo zusammen,

wumpus:
Mir ist auch bisher kein Einröhrenaudion bekannt, dass gleichzeitig nochmals die NF-rückverstärkt. Die Gleichrichterstrecke würde mit den eventuellen Mischprodukten einfach nur ins Schwingen geraten.

bei Wiki ist zum Reflexempfänger eine ganze Menge zu finden. Dort ist auch ein Einröhrenreflex zu sehen. Patent DE293300
Hier ist der Rückpfad zum Eingang gut zu sehen.

http://de.wikipedia.org/wiki/Reflexschaltung

Wenn es sich bei Jan´s Schaltung nicht um diesen Empfängertyp
handelt und es kein Pendelempfänger ist...dann ist das Ergebnis auf UKW aber echt beeindruckend.
Es gab schon mal ein ähnliches Thema mit @Georgk...auch eher ein Audion.

http://www.wumpus-gollum-forum.de/forum/...85-58_81_1.html

Nicht ganz einfach das Thema.

Gruß

joe

Zuletzt bearbeitet am 02.01.13 13:33

02.01.13 14:02
wumpus 

Administrator

02.01.13 14:02
wumpus 

Administrator

Re: UKW-Überlagerungs-Reflex-Audion-Tuner mit einer EF 80 - geht das?

Hallo Joe,

genau das ist ja das "Problem" Ein echtes Audion (Gleichrichtung an der Gitter 1 / Katodenstrecke) mit einer Röhre und gleichzeitiger Reflex-Schaltung (Rückführzung der NF von der Anode zum Gitter1 geht so nicht. Wikipedia nennt es bei der Transistorschaltung auch nur "eine Art Audion".

Ich meine deshalb ja auch Einröhrenaudion mit Reflexrückführung der NF geht so nicht.

Dafür ist eine eigene NF-Gleichrichtung mit einer Zusatzdiode nötig und die Röhrenstufe ist dann ein NF/HF-Verstärker. Das wäre dann eine Reflexschaltung

Die Schaltung von Jan sehe ich deshalb auch eher als Audion mit Rückkopplung (über die Brückenschaltung) mit FM- Flankengleichrichter OHNE Reflexwirkung.



Gruß von Haus zu Haus
Rainer (Forumbetreiber)

02.01.13 19:06
regency 

500 und mehr Punkte

02.01.13 19:06
regency 

500 und mehr Punkte

Re: UKW-Überlagerungs-Reflex-Audion-Tuner mit einer EF 80 - geht das?

Hallo Joe, Rainer, Jürgen und alle Interessierte,
an dieser Schaltung ist (noch) nichts Reflex, volle Zustimmung zu Rainers Meinung. Eine NF Drossel in die Spannungszuleitung und den Gitterkondensator vergrößern war so ein Gedanke. Was ein Pentodenaudion (oder Kaskode) für UKW normalerweise bringt, weiss ich aus eigener Erfahrung nicht und würde mich über weitere Meinungen zur Audioaufzeichnung freuen.

Was jedoch schon mal festzustellen ist: Handempfindlichkeit und Abstrahlung über die Antenne sind gering, die Frequenzstabilität ist ausreichend hoch, man muss praktisch nicht nachstimmen. Der Vorteil der Brückenschaltung: Keine Abstrahlung von HF über die Antenne, wenn die Brücke selbst abstrahlungsfrei aufgebaut ist. Dazu habe ich das Mehrfachvariometer aus einem alten (vermtl. Blaupunkt) Autoradio benutzt, dass ich hier im Forum schon mal vorgestellt habe.

http://www.wumpus-gollum-forum.de/forum/...d-fm-25_20.html

Beachtet werden muss die für die Dynamik bei UKW FM notwendige Bandbreite von etwa 150 kHz. Ist die zu schmal, macht sich das durch oben und unten abgeschnittene NF Signale und kratzenden Klang sofort bemerkbar. Die Resonanzkurve darf also nicht zu schmal werden.

Joe, die g2 Spannung mit größerem Vorwiderstand oder Spannungsteiler herabzusetzen und die Heizspannung ggf. wieder höher zu machen, werde ich noch ausprobieren. Die Trimmer habe ich im Oszillatorbetrieb bei hoher Anodenspannung auf Minimum am Antenneneingang der Brücke abgeglichen, und dann so gelassen.

Sendet die Schaltung? Ja, gering und schmalbandig und mit Reichweiten von ca. 2 Metern. Und zwar immer ca. 150 kHz bis 200 kHz unterhalb der Frequenz eines jeden Radiosenders beim Durchstimmen.

Schöne Grüße, Jan

03.01.13 13:29
joeberesf 

500 und mehr Punkte

03.01.13 13:29
joeberesf 

500 und mehr Punkte

Re: UKW-Überlagerungs-Reflex-Audion-Tuner mit einer EF 80 - geht das?

Hallo Jan,

regency:
Sendet die Schaltung? Ja, gering und schmalbandig und mit Reichweiten von ca. 2 Metern. Und zwar immer ca. 150 kHz bis 200 kHz unterhalb der Frequenz eines jeden Radiosenders beim Durchstimmen.

die ca. zwei Meter klingen gut. Wie erklärst Du Dir den Frequenzversatz? Versuch mal die Röhre mit abzuschirmen...
vielleicht ist dann komplett Ruhe. Es wird aber wahrscheinlich direkt von der Antenne kommen.
Die Abstrahlung meines Pendlers beträgt bestimmt 8m und dann auch noch durch die Wand... Mit zwei
Metern hätte ich überhaupt kein Problem.

Ich habe mir Deinen " Spulensatz | Variometer mit Dreifachabstimmung für AM und FM " angesehen. So etwas
ist Gold im Fundus. Leider kann ich nur mit einer ausgeschlachtete Simpelvariante für UKW aufwarten.
Die Abstimmung erfolgt auch über eine Kernverschiebung. Das Teil könnte ich für den Aufbau Deiner Schaltung gut verwenden.
Hast Du mal eine Batterieröhre, wie die EF98 verwendet. Vielleicht bau` ich die Schaltung damit mal auf.
Eine EF80 habe ich leider noch nicht..Werde mir mal eine besorgen. Jürgen hat ja seine Begeisterung dazu
schon geäußert. Wer Audione, aller Art baut, kommt anscheinend daran nicht vorbei....überhaupt wenn kleine
Anodenspannungen gewollt sind.

Gruß

Joe



Zuletzt bearbeitet am 03.01.13 15:42

 1 2 3 4
 1 2 3 4
Parallelschwingkreis   Dreipunktsenderprinzip   Parallelschwingkreises   Pendelempfängerschaltung   kathodenrückgekoppelte   FM-Antenneneinspeisepunkt   Gitter-Kathoden-Kapazität   Batterien-Reihenschaltung   Gleichrichterstrecke   UKW-Überlagerungs-Reflex-Audion-Tuner   Schaltung   Brückenschaltung   Antenne   Schwingkreis-HF-Spannung   kathodenrückgekoppelter   wumpus-gollum-forum   Brücken-Schaltungsprinzip   V-Niederspannungsnetzgerät   Parallelresonanzwiderstandes   bearbeitet