| Passwort vergessen?
Sie sind nicht angemeldet. |  Anmelden

Sprache auswählen:

Wumpus Gollum Forum von
Wumpus Welt der (alten) Radios
Sie sind nicht angemeldet.
 Anmelden

Ein neuer Zweikreiser...
  •  
 1 2 3
 1 2 3
17.11.15 18:33
Vorkreis 

500 und mehr Punkte

17.11.15 18:33
Vorkreis 

500 und mehr Punkte

Ein neuer Zweikreiser...

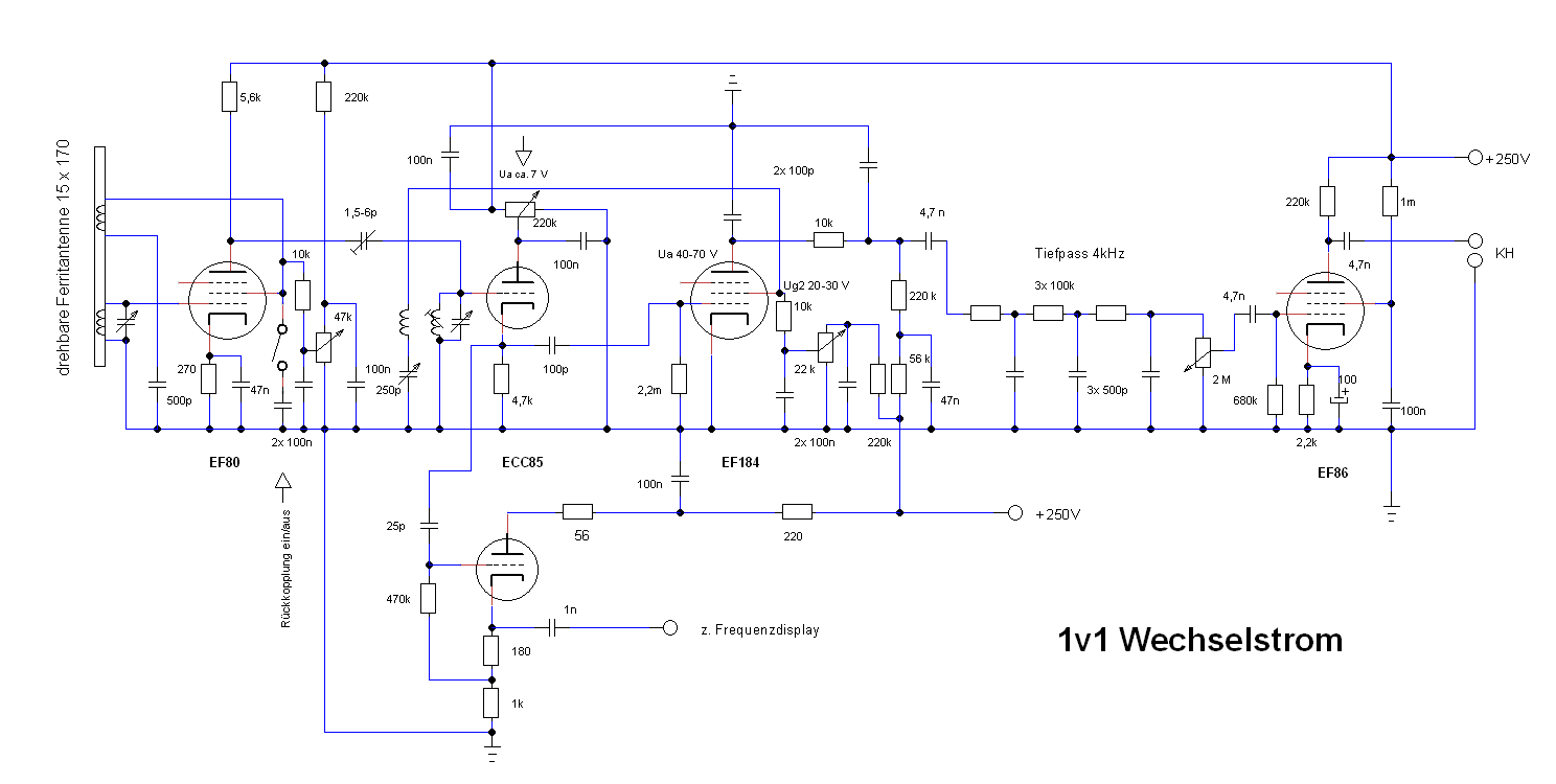
...ist entstanden. Dieses Mal für Netzbetrieb. Empfangsbereich von 450 bis 5000 kHz. Bei diesem Folgeprojekt flossen weitere Verbesserungen gegenüber dem Vorgängermodell ein. Mein Ziel ist letztendlich einen Geradeausempfänger zubauen, welcher dieses Empfangskonzept in die Nähe des technisch machbaren bringt, wobei der Focus auf den Empfang von AM-Sendern gelegt wird.

Der Empfänger ist wie sein mit Batterien betriebener "Kollege" ebenfalls mit drehbarer Ferritantenne und Entdämpfung auch in der Vorstufe ausgestattet. Für die Mittelwelle habe ich zwei Ferritstäbe hintereinander in ein Kunststoffrohr geschoben und die Windungen der Gitterkreisspule gleichmäßig über die gesamte Länge von über 30cm verteilt. Für den Empfang ab 2 MHz dient eine weitere Ferritantenne. Die Rückkopplung der Audionstufe ist kapazitiv per Drehko und über veränderliche Schirmgitterspannung per Potentiometer einstellbar. Das ermöglicht den Betrieb des Audions auf allen Frequenzen dicht am optimalen Arbeitspunkt, welcher im Vorfeld nach bekannter Methode ermittelt wurde. In diesem Fall bei ca. 27 Volt Schirmgitterspannung, wobei sich bei der gegebenen Beschaltung eine Anodenspannung von ca. 65 Volt einstellt.

Beide Systeme der ECC85 dienen als Trennstufen jeweils für das Audion und das Frequenzdisplay.
Mit Hilfe des eingebauten digitalen Voltmeters lassen sich die wichtigsten Spannungen aller vier Stufen kontrollieren, besonders hilfreich für die Arbeitspunktkontrolle der beiden HF-Stufen. Was ein wenig wie Effekthascherei aussieht hat mir sogar schon bei der Fehlersuche geholfen. Kurz nach der Inbetriebnahme blieb der Empfänger plötzlich stumm. Mit Hilfe der Spannungsmessung konnte der Fehler sofort in der Audionstufe lokalisiert werden. Der Schirmgitterkondensator hatte einen Schluss.

Da bei einem Geradeausempfänger eine objektive Beurteilung der Empfindlichkeit mit Amateurmitteln kaum möglich ist, bleibt nur der Vergleich nach Gehör mit hier vorhandenen Industriegeräten mit eingebauter Ferritantenne. Dieser zeigt aber, dass sich die Leistung ganz sicher auf hohem Niveau befindet. Im ganzen Mittelwellenband ist der Zweikreiser dem Degen 1103 klar überlegen, was sich besonders bei schwachen Signalen zeigt. Diese kommen deutlich rausch- u. störärmer, nicht zuletzt auch wegen der besseren Richtwirkung der großen Ferritantenne. Die zahlreichen Einstellmöglichkeiten erleichtern es sehr auch das Letzte heraus zukitzeln.
Erwartungsgemäß ist trotz der beiden scharfen Schwingkreise die Weitabselektion nicht wirklich befriedigend. Wenn in den Abendstunden die 1422 brummt, ist sie 9kHz drunter und drüber noch leicht hören. Aber bei den immer schwächer werdenden Bandbelegungen und Pegeln der Zukunft wird auch das bald kein Problem mehr sein...
Erstaunt bin ich über die Signalstärke mit der Ferritantenne auf den Amateurbändern. Die SSB-Sendungen der Amateure kommen recht kräftig und gut verständlich, nicht wesentlich schwächer als mit meinem Yaesu FRG-100, aber mit weniger Rauschen.
Nach Fertigstellung des Empfängers habe ich mit verschiedenen Ferritantennenausführungen experimentiert. Lange, ganz lange oder auch kurze dicke Stäbe. Einlagig eng gewickelt oder auch kreuzgewickelte Spulen. Unter dem Strich hat die Reihenschaltung zweier Stäbe á 20cm mit Wicklung über die gesamte Länge verteilt, das stärkste Signal geliefert. Signifikant war die Verbesserung im unteren Bereich der Mittelwelle. Ich kann das mangels fundierter theoretischer Kenntnisse nicht wirklich erklären.
Vielleicht weiß hier jemand mehr?
Die Antenne ist durch Steckkontakte leicht auswechselbar, so dass hier weiter experimentiert werden kann.
Ich denke, dass das Thema Geradeausempfänger und seine Möglichkeiten damit ziemlich ausgereizt sind, bin aber trotzdem neuen Anregungen oder Verbesserungsvorschlägen sehr aufgeschlossen und dankbar. Vielleicht geht da noch mehr?

Grüsse
Jürgen




Datei-Anhänge
SDIM0960.jpg SDIM0960.jpg (414x)

Mime-Type: image/jpeg, 308 kB

SDIM0955.jpg SDIM0955.jpg (390x)

Mime-Type: image/jpeg, 422 kB

SDIM0921.jpg SDIM0921.jpg (396x)

Mime-Type: image/jpeg, 278 kB

1v1_Wechselstrom.png 1v1_Wechselstrom.png (427x)

Mime-Type: image/png, 55 kB

Klaus, wumpus, Martin.M, nobbyrad58 und Volker gefällt der Beitrag.
!
!!! Fotos, Grafiken nur über die Upload-Option des Forums, KEINE FREMD-LINKS auf externe Fotos.    

!!! Keine Komplett-Schaltbilder, keine Fotos, keine Grafiken, auf denen Urheberrechte Anderer (auch WEB-Seiten oder Foren) liegen!
Solche Uploads werden wegen der Rechtslage kommentarlos gelöscht!

Keine Fotos, auf denen Personen erkennbar sind, ohne deren schriftliche Zustimmung.

Den Beitrag-Betreff bei Antworten auf Threads nicht verändern!
17.11.15 21:16
wumpus 

Administrator

17.11.15 21:16
wumpus 

Administrator

Re: Ein neuer Zweikreiser...

Hallo Jürgen,

ein gut gelungenes und interessantes Projekt, auch die teilentdämpfte Vorstufe. Im Schaltbild steht 1V1. Es ist aber eher ein 2V1, denn für die HF-Verstärkung und Trennung zur Audionstufe sind 2 aktive Elemente (Röhren) aktiv?



Gruß von Haus zu Haus
Rainer (Forumbetreiber)

"Vom Mund zum Ohr auf dem Strahle der elektrischen Kraft!"
Als MP3-Datei: http://www.welt-der-alten-radios.de/files/auf-dem-strahl.mp3

18.11.15 01:15
nobbyrad58 

500 und mehr Punkte

18.11.15 01:15
nobbyrad58 

500 und mehr Punkte

Re: Ein neuer Zweikreiser...

Hallo Jürgen!

Es gäbe da noch das ECO Audion oder statt das Pentodenaudion eine Kaskadenschaltung mit 2 Trioden oder Doppeltriode Typ ECC , PCC. Eine einfache Verbesserung sollte sich ergeben wenn die Katode - Gitter Strecke des Audions, bei deinem Gerät die EF 184 durch eine Röhrendiode "entlastet" wird. Also eine Parallelschaltung Katode - Gitter. Leider komm ich nicht an alle meine Bücher schnell ran...
Aber ein Super Teil das Du da gebaut hast.

MFG Nobby

18.11.15 11:24
Vorkreis 

500 und mehr Punkte

18.11.15 11:24
Vorkreis 

500 und mehr Punkte

Re: Ein neuer Zweikreiser...

Hallo Nobby,

danke für die Tipps und das Lob .
Im Vorfeld hatte ich lange mit allen Standard-Audionschaltungen experimentiert. So auch mit dem ECO.
Die Ergebnisse waren einwandfrei, ergaben aber praktisch keinen Unterschied zu allen anderen Schaltungen,
vorausgesetzt das alle Schaltungen im optimalen Arbeitspunkt arbeiten. Ausschlaggebend war für mich am Ende
die Handhabung der Schaltung bzw. des Gerätes.
Mich stört die Spulenanzapfung, wenn man mit verschiedenen Windungsverhältnissen probiert, um den besten Arbeitspunkt zu erreichen. Das gilt im Prinzip auch für das Kaskodenaudion, dass ebenfalls mit heisser Kathode arbeitet.
Da mich aber nur der Mittelwellen- und Tropenbandempfang interessiert, bin ich nicht auf das dem Kaskodenaudion nachgesagte geringere Rauschen angewiesen, das auf den höheren Bändern ganz sicher von Vorteil ist.
Mir gefällt die separate Rückkopplungsspule, bei der ich die Wahl unter mehreren Anschlussmöglichkeiten habe.
Mittlerweile lege ich sie nur noch an das Schirmgitter. Sehr weicher und gut dosierbarer Einsatz der RK.

Mit dem von Dir angesprochenen Nestelaudion liegt die Sache aber etwas anders. Auch hier hatte ich eine Versuchsanordnung
mit DAF96 in Betrieb. Zum direkten Vergleich die Schaltung ohne die vorgeschaltete Diode.
Der Vorteil ist ganz klar die deutlich klirrärmere NF-Wiedergabe besonders bei hohen Pegeln.
Leider spricht die Diode aber auch erst bei höheren Pegeln an. Das reine Gitteraudion mit seinem deutlich höheren
Eingangswiderstand ist da wesentlich empfindlicher. Für meine Zwecke (MW-DX) deutlich besser geeignet, da Empfindlichkeit
wichtiger ist als perfekte NF-Wiedergabe.
Im RM-org ist dieses Thema ausführlich beschrieben und die dort gemachten Aussagen kann ich voll bestätigen.
Meine DAF-Schaltung war im Vergleich zur DF-Variante geradezu taub...
Die Schaltung ist demnach in erster Linie für den qualitativen Ortsempfang konzipiert worden.

Gruß
Jürgen

18.11.15 11:52
Opa.Wolle 

500 und mehr Punkte

18.11.15 11:52
Opa.Wolle 

500 und mehr Punkte

Re: Ein neuer Zweikreiser...

Hallo Jürgen,
sehr schön ausgeführt, ich bin begeistert.
Eine Frage habe ich zur Frequenzanzeige:
-Ich nehme an, daß es sich hier um ein Modul handelt.
-Wie hast du die Frequenz am Empfänger abgenommen?

Edit: hab ich gerade gesehen, (erst Lesen, dann Schreiben)

Zuletzt bearbeitet am 18.11.15 11:55

18.11.15 12:32
Vorkreis 

500 und mehr Punkte

18.11.15 12:32
Vorkreis 

500 und mehr Punkte

Re: Ein neuer Zweikreiser...

Hallo Wolfgang,

ja, es ist ein Modul. Gibts in der Bucht für ca. 15 €, habe mich mit einigen Exemplaren eingedeckt.
Die sind sogar für die ZF-Ablage von Superhets programmierbar.
Im Schaltbild kannst Du den Auskoppelpunkt an der Kathode des Impedanzwandlers E(C)C85 für das
Audion erkennen. Über eine weitere Trennstufe EC(C)85 wird das Frequenzmodul versorgt.
Die Anzeige ist abschaltbar, da sich die Funktionsabläufe im Modul leider mehr oder weniger
lautstark bemerkbar machen...

Gruß
Jürgen

18.11.15 12:42
Vorkreis 

500 und mehr Punkte

18.11.15 12:42
Vorkreis 

500 und mehr Punkte

Re: Ein neuer Zweikreiser...

Hallo Rainer,

ich habe die Trennstufe vor dem Audion nicht mitgezählt, da dort eigentlich auch nix verstärkt wird.
Ich denke es gehört unmittelbar zur Funktion der Audionstufe. Ob der Terminus 2v1 hier besser wäre, keine Ahnung...

Gruß
Jürgen

18.11.15 15:11
wumpus 

Administrator

18.11.15 15:11
wumpus 

Administrator

Re: Ein neuer Zweikreiser...

Hallo Jürgen,

das ist tatsächlich eine Frage der Definition. Damals, als die Ziffer-Buchstaben-Folge entstanden ist, war Deine Schaltungsvariante noch eher ungewöhnlich.

Man kann so zählen:

1) Röhren mit ihrer direkten Schaltungsumgebung = 1 Stufe. Dann wäre es ein 2V1, weil 2 Stufen vor dem Audion.

2) Gesamtaufgabe einer Stufe. Dann wäre es ein 1V1 (wenn man die Trennstufe entweder der Vorstufe oder dem Audion zurechnen würde.

Ich vermute, fragt man drei Eingeweihte, wird man vielleicht auch drei Ansichten hören ...

Ich deute das als 2V1.



Gruß von Haus zu Haus
Rainer (Forumbetreiber)

"Vom Mund zum Ohr auf dem Strahle der elektrischen Kraft!"
Als MP3-Datei: http://www.welt-der-alten-radios.de/files/auf-dem-strahl.mp3

18.11.15 17:44
Opa.Wolle 

500 und mehr Punkte

18.11.15 17:44
Opa.Wolle 

500 und mehr Punkte

Re: Ein neuer Zweikreiser...

Genau Jürgen,
das dachte ich mir, denn den habe ich auch.
Ich habe ihn am LW/MW-Modulator angeschlossen, geht prima.



Zuletzt bearbeitet am 18.11.15 17:45

Datei-Anhänge
Zähler3.jpg Zähler3.jpg (394x)

Mime-Type: image/jpeg, 49 kB

18.11.15 17:55
Vorkreis 

500 und mehr Punkte

18.11.15 17:55
Vorkreis 

500 und mehr Punkte

Re: Ein neuer Zweikreiser...

Ja Wolfgang, das isser. Die Dinger gehen wirklich tadellos. Vor fast 20 Jahren habe ich mir auf der HAM-Radio in F´hafen
mal eine digitale Frequenzanzeige gekauft. Ein IC-Bergwerk war das, umständlich zu programmieren, riesengroß,
ein Stromfresser und richtig teuer.
Da hat sich doch über die Zeit einiges geändert

Gruß
Jürgen

 1 2 3
 1 2 3
welt-der-alten-radios   Pentoden-Innenwiderstandes   Gitter-Anoden-Kapazität   Standard-Audionschaltungen   Ziffer-Buchstaben-Folge   Schirmgitterkondensator   Zweikreiser   Spannungsverstärkung   Ferritantennenausführungen   Sicherheitsblockkondensator   Bandfilter-HF-Bandfilter-Audion   HF-Verstärker-Ausgängen   Verdrahtungs-Kapazitäten   Ferritantennen-Kontruktion   hintereinanderzuschalten   Pentoden-Innenwiderstand   Verbesserungsvorschlägen   Neutralisationsmaßnahmen   Bauteiledimensionierung   Arbeitspunkt-bestimmenden