| Passwort vergessen?
Sie sind nicht angemeldet. |  Anmelden

Sprache auswählen:

Wumpus Gollum Forum von
Wumpus Welt der (alten) Radios
Sie sind nicht angemeldet.
 Anmelden

Superhet
  •  
 1 .. 7 .. 11 12 13 14 15 .. 19
 1 .. 7 .. 11 12 13 14 15 .. 19
01.07.11 23:12
nobbyrad58 

500 und mehr Punkte

01.07.11 23:12
nobbyrad58 

500 und mehr Punkte

Re: Superhet

Hallo Norbert !

Ist doch echt Klasse geworden. So viel Mühe das eigene Werk auch noch zu vollenden geben sich nicht alle. Mit Sicherheit eine einzigartige Schaltungsidee aus 2 Röhren einen VOLLWERTIGEN Super ( Mittelsuper) zu kreieren, also ohne " Kunstschaltungen " wie die Mehrfachausnutzung der Röhren. Hätten Anfang der 50er solche Bauteile zur Verfügung gestanden wären auch solche Radios entwickelt worden. Die hohe Steilheit des L Systems der E(P)FL200 macht den Verzicht auf eine NF Vorstufe möglich, nachteilig ist die hohe Gefahr der Selbsterregung deshalb ist die Leistung ein stabiles Arbeiten erreicht zu haben sehr hoch einzuschätzen. Die Sache die später so einfach aussieht, war ein großes Stück Arbeit das ich zu schätzen weis. Leider ist Selbstbau bei mir nicht möglich, ohne das meine Wohnung ganz zur Werkstatt wird, aber ich finde das ist das schönste wenn man seine eigenen Gedanken buchstäblich zur Wirklichkeit gedeihen lassen kann.

MFG Nobby

!
!!! Fotos, Grafiken nur über die Upload-Option des Forums, KEINE FREMD-LINKS auf externe Fotos.    

!!! Keine Komplett-Schaltbilder, keine Fotos, keine Grafiken, auf denen Urheberrechte Anderer (auch WEB-Seiten oder Foren) liegen!
Solche Uploads werden wegen der Rechtslage kommentarlos gelöscht!

Keine Fotos, auf denen Personen erkennbar sind, ohne deren schriftliche Zustimmung.

Den Beitrag-Betreff bei Antworten auf Threads nicht verändern!
02.07.11 13:36
Pluspol 

500 und mehr Punkte

02.07.11 13:36
Pluspol 

500 und mehr Punkte

Re: Superhet

Hallo Norbert

da werden die armen Meisen sehr enttäuscht sein, daß sie die Neubauwohnung nicht bezugsfertig bekommen....
Dein Gehäuse wirkt fast profihaft und ist selbst mit Phantasie nicht mit einem Nistkasten vergleichbar.
Eine tolle Tischlerarbeit, neben der optimalen Realsierung eines Zweiröhren-Mittelsupers.
Ein Grund Deines Erfolges war und ist die Freude und der Glaube an Dein Projekt, was auch selbstkritischen Humor beinhaltete.
Ich denke, daß jeder hier seine speziellen Talente und Fähigkeiten hat und Deine Arbeit neidlos schätzen kann.
Nachahmer mit eigener Kreativität sehen, daß durch Erfahrungsaustausch im positiven Miteinander jeder auf seine Art der Radioliebhaberei davon profitiert.

Freundliche Grüße von Dietmar

Zuletzt bearbeitet am 02.07.11 15:33

03.07.11 10:10
Kurzschluss 

250-499 Punkte

03.07.11 10:10
Kurzschluss 

250-499 Punkte

Re: Superhet

Hallo Miteinander.
Also Jungs, ihr macht mich ganz verlegen.
So was besonderes ist es auch wieder nicht.Ein Sparradio halt.Mit den billigsten Mitteln zusammengebaut.
Anbei noch Zwei Fotos vom Innenleben.
Wie man unten an der Lötleiste sehen kann befinden sich dort Zwei Kondensatoren ohne jede Funktion.Ich war einfach zu faul sie Raus zu zwicken.
Schönen Sonntag euch.
LG
Norbert

Wenn ein FS mit 15 Röhren läuft, ist der Anblick durch die Rückwand auf jeden Fall schöner und interessanter wie das Programm auf der Mattscheibe.

Datei-Anhänge
EFL200_Radio6.JPG EFL200_Radio6.JPG (530x)

Mime-Type: image/jpeg, 197 kB

EFL200_Radio7.JPG EFL200_Radio7.JPG (512x)

Mime-Type: image/jpeg, 209 kB

03.07.11 16:46
roehrenfreak

nicht registriert

03.07.11 16:46
roehrenfreak

nicht registriert

Re: Superhet

Hallo Norbert,

das war ja Sinn der Übung. Mit nur zwei (Verbund-)Röhren einen vollwertigen Superhet bauen. Die Aufgabe hast Du bestens gelöst, das gestehe ich Dir neidlos zu. Das Chassis kann sich absolut sehen lassen. Congrat's!

Mein Oszillierer oszilliert noch nicht wie gewünscht. Mir fehlt momentan auch ein wenig die Zeit zum Weiterbasteln. Wenn es denn soweit ist, stelle ich meine Version "Sparradio" auch noch vor.

Freundliche Grüsse,
Jürgen rf

Erzähle es mir – und ich werde es vergessen.
Zeige es mir – und ich werde mich erinnern.
Lass es mich tun - und ich werde es behalten.

(Konfuzius)

http://www.rettet-unsere-radios.de

04.07.11 17:22
Kurzschluss 

250-499 Punkte

04.07.11 17:22
Kurzschluss 

250-499 Punkte

Re: Superhet

Hallo Jürgen.
Ich bin gespannt was du dir da ausgedacht hast.Ich kann mir nicht vorstellen, das ein normaler ECH81 Oszillator dir länger als eine Minute widerstand leisten kann.Muss also etwas Spezielles sein.
Ich selber habe jetzt die Rahmenantenne fertig.Sie besteht aus 11 Wicklungen CuL mit einer Abstimmspule innen im Gehäuse gewickelt.
Die Empfindlichkeit ist in etwa mit einen kleinen Reise Super vergleichbar.Nur der Haus Interne Störnebel sorgt dafür, das es keinen Spaß macht.
Jetzt fehlt noch das Schaltbild, dann wäre diese Sache auch erledigt.
VG
Norbert




Wenn ein FS mit 15 Röhren läuft, ist der Anblick durch die Rückwand auf jeden Fall schöner und interessanter wie das Programm auf der Mattscheibe.

Datei-Anhänge
EFL200_Radio8.JPG EFL200_Radio8.JPG (480x)

Mime-Type: image/jpeg, 186 kB

04.07.11 20:51
roehrenfreak

nicht registriert

04.07.11 20:51
roehrenfreak

nicht registriert

Re: Superhet

Hallo Norbert,

richtig erkannt! Dem C-System der ECH81 habe ich eine andere Aufgabe zugewiesen. Damit steht es nicht mehr als Oszillierer zur Verfügung. Das soll gefälligst das H-System selbst hin bekommen. Und es scheint ja auch schon einmal funktioniert zu haben, wie in einem vorher gezeigtem Schaltbild. Dem bleibe ich auf den Fersen - irgendwann klappt's schon. Geduld, Geduld...

Freundliche Grüsse,
Jürgen rf

Erzähle es mir – und ich werde es vergessen.
Zeige es mir – und ich werde mich erinnern.
Lass es mich tun - und ich werde es behalten.

(Konfuzius)

http://www.rettet-unsere-radios.de

05.07.11 14:10
Kurzschluss 

250-499 Punkte

05.07.11 14:10
Kurzschluss 

250-499 Punkte

Re: Superhet

Hallo Jürgen.
Wird schon werden

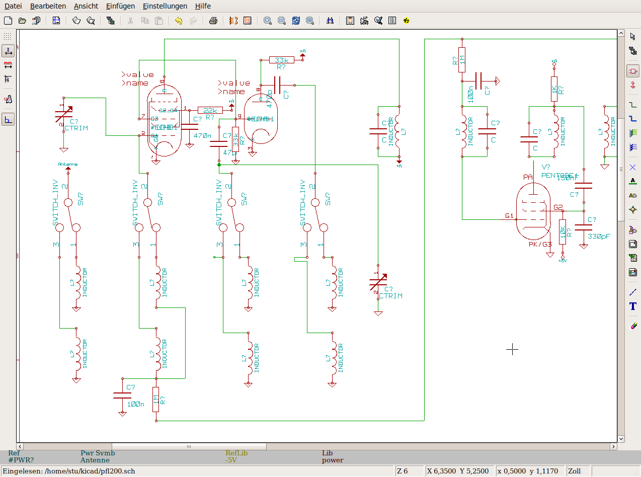
Inzwischen ist auch das Schaltbild fertig. Die CAD Software ist gewöhnungsbedürftig.Aber man kann schon erkennen was gemeint ist.
Die Zwei Röhren rechts sind eigentlich eine.Die EFL200.Die Trimmer an den Schwingkreisen habe ich mir gespart.
Sie sind ja für das Prinzip auch nicht so wichtig.
Mein Projekt ist damit eigentlich abgeschlossen.Im großen und ganzen hat es Spaß gemacht.Auch die Klangqualität an einer Außenantenne ist nicht schlecht.Kann schon sein, das der Empfänger die nächsten Wochen als Werkstatt Radio dienen muss.
VG
Norbert


Wenn ein FS mit 15 Röhren läuft, ist der Anblick durch die Rückwand auf jeden Fall schöner und interessanter wie das Programm auf der Mattscheibe.

Datei-Anhänge
Bildschirmfoto-[-home-stu-kicad-pfl200.sch]  Blatt1 -.png Bildschirmfoto-[-home-stu-kicad-pfl200.sch] Blatt1 -.png (607x)

Mime-Type: image/png, 56 kB

Bildschirmfoto-[-home-stu-kicad-pfl200.sch]  Blatt2 -.png Bildschirmfoto-[-home-stu-kicad-pfl200.sch] Blatt2 -.png (537x)

Mime-Type: image/png, 54 kB

05.07.11 16:09
nobbyrad58 

500 und mehr Punkte

05.07.11 16:09
nobbyrad58 

500 und mehr Punkte

Re: Superhet

Hallo Norbert !

Wie ich schon schrieb ein vollwertiger Mittelsuper. Die AM Demodulation erfolgt durch eine Halbleiterdiode mit Regelspannung zur ECH81. Jürgen wird da vielleicht eine andere Lösung anwenden, wir werden sehen. Ein tolles Selbstbauteil finde ich, weil hier eine unkonventionelle Lösung gefunden wurde die bis jetzt einmalig ist mit der EFL200. Klassse!

MFG Nobby

11.07.11 12:19
roehrenfreak

nicht registriert

11.07.11 12:19
roehrenfreak

nicht registriert

Re: Superhet

Hallo miteinander,

es ist soweit. Der PFL200/ECH81-Superhet lebt, ohne "am Tropf zu hängen". Ein paar kleinere Herausforderungen gilt es noch zu beseitigen, das Prinzip ist jedoch nun fertig entwickelt. Eines meiner gesteckten Ziele war unter anderem auch, dem Empfänger mit herkömmlichen, leicht erhältlichen Bauelementen zu bauen. Das macht ihn möglicherweise attraktiv zum Nachbau für ambitionierte Bastler. In den kommenden Tagen stelle ich eine (vorläufige) Schaltskizze ein. Vielleicht fällt uns ja noch etwas zur Verbesserung ein.

Freundliche Grüsse,
Jürgen rf

Erzähle es mir – und ich werde es vergessen.
Zeige es mir – und ich werde mich erinnern.
Lass es mich tun - und ich werde es behalten.

(Konfuzius)

http://www.rettet-unsere-radios.de

11.07.11 14:48
wumpus 

Administrator

11.07.11 14:48
wumpus 

Administrator

Re: Superhet

Hallo Jürgen,

..... man ist schon gespannt

Gruß von Haus zu Haus Rainer (Forum-Betreiber)

Rettet den analogen deutschen AM / FM - Rundfunk!:
www.rettet-unsere-radios.de

 1 .. 7 .. 11 12 13 14 15 .. 19
 1 .. 7 .. 11 12 13 14 15 .. 19
Rückkopplungs-Zweikreiser-Audion   Jürgen   Spannungs-Vervierfacher-Schaltung   bearbeitet   Norbert   interessanter   Grüsse   Zuletzt   Freundliche   Rückwand   Programm   Grüße   Mittelwellen-Subminiaturröhren-Superhet   Superhet   rettet-unsere-radios   zusammen   vergessen   Röhren   Schaltung   Mattscheibe