| Passwort vergessen?
Sie sind nicht angemeldet. |  Anmelden

Sprache auswählen:

Wumpus Gollum Forum von
Wumpus Welt der (alten) Radios
Sie sind nicht angemeldet.
 Anmelden

Superhet
  •  
 1 2 3 4 5 .. 12 .. 19
 1 2 3 4 5 .. 12 .. 19
01.02.11 20:36
DC1MF 

500 und mehr Punkte

01.02.11 20:36
DC1MF 

500 und mehr Punkte

Re: Superhet

Sehr gut, das gefällt mir, Gratulation!
Das wäre was, um junge, begeisterungsfähige Bastler zu gewinnen

Mit freundlichen Grüßen aus Fraham
Helmut

!
!!! Fotos, Grafiken nur über die Upload-Option des Forums, KEINE FREMD-LINKS auf externe Fotos.    

!!! Keine Komplett-Schaltbilder, keine Fotos, keine Grafiken, auf denen Urheberrechte Anderer (auch WEB-Seiten oder Foren) liegen!
Solche Uploads werden wegen der Rechtslage kommentarlos gelöscht!

Keine Fotos, auf denen Personen erkennbar sind, ohne deren schriftliche Zustimmung.

Den Beitrag-Betreff bei Antworten auf Threads nicht verändern!
01.02.11 20:49
uwe_thomas 

250-499 Punkte

01.02.11 20:49
uwe_thomas 

250-499 Punkte

Re: Superhet

Hallo Thomas,

Gefällt mir sehr gut, vor allen Dingen die Konstruktion der ZF-Filter finde ich sehr gelungen.

Gratulation!

01.02.11 21:29
roehrenfreak

nicht registriert

01.02.11 21:29
roehrenfreak

nicht registriert

Re: Superhet

Hallo Thomas,

das Projekt hat ungemeines Potenzial. Es erinnert ein wenig an die Zeiten der Lehrbaukästen. Diese modulare Technik erlaubt auch, nach und nach noch anspruchsvollere Empfänger realisieren. Chapeau, Daumen hoch, toll gemacht!

Freundliche Grüsse,
Jürgen rf

Noli turbare circulos meos (Störe meine KREISE nicht! - Archimedes)
http://www.rettet-unsere-radios.de/]http...sere-radios.de/

02.02.11 09:11
Franz 

0-49 Punkte

02.02.11 09:11
Franz 

0-49 Punkte

Re: Superhet

Hallo Thomas, sehr schönes Projekt. Gratuliere !
Für mein Verständnis, ist es richtig, dass die erste Diode kurzgeschlossen ist ? und die für mich noch wichtigere Frage, wo bekommt man die Spulenkörper ?

Liebe Grüsse Franz

02.02.11 15:52
omthomas 

250-499 Punkte

02.02.11 15:52
omthomas 

250-499 Punkte

Re: Superhet

Hallo Franz,

da wir hier ja ein werbefreies Forum haben, darf ich die Firma nicht nennen, die den Spulenkörper anbietet. Aber gebe doch mal "Spulenkörper 516651" oder" "Spulenkörper T1.4" in eine WWW-Suchmaschine ein. Da wirst Du Händler finden.

Ja, die zweite Diode ist an Masse angeschlossen; sie wird nicht gebraucht. Es gibt Schaltungen, bei denen beide Dioden eingesetzt werden; eine für die verzögerte Regelspannung und eine für die Demodulation. Ich wollte aber ein möglichst einfaches Superhet bauen.

Gruß
Thomas

02.02.11 18:35
omthomas 

250-499 Punkte

02.02.11 18:35
omthomas 

250-499 Punkte

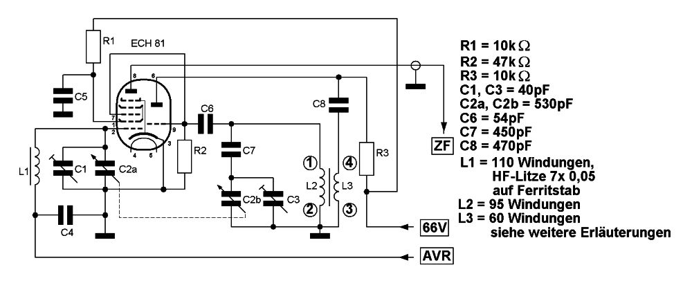
Re: Superhet - Oszillator

Hallo,

jetzt kommt der letzte Teil der Schaltung, der Oszillator und der Vorkreis.
Hier zunächst die Schaltung:



Der Kondensator C7 ist der Verkürzungskondensator; er muss dem jeweils verwendeten Drehkondensator angepasst werden.
Bei der Oszillatorspule L2/L3 muss richtig angeschlossen werden. Wenn der Oszillator nicht schwingt, dann sind meistens die Anschlüsse vertauscht. Der Spulenkörper ist der selbe, wie bei den ZF-Filtern. Ich habe mal versucht, eine Zeichnung anzufertigen:



Der Oszillator ist sehr nahe am Drehkondensator und der Ferritantenne untergebracht.



Damit ist das Radio fertig. Jetzt geht es an den Abgleich.

Gruß
Thomas

Zuletzt bearbeitet am 13.02.11 23:37

Datei-Anhänge
oszi1a.JPG oszi1a.JPG (489x)

Mime-Type: image/pjpeg, 45 kB

oszillator.jpg oszillator.jpg (557x)

Mime-Type: image/pjpeg, 54 kB

oszi3.jpg oszi3.jpg (495x)

Mime-Type: image/pjpeg, 131 kB

02.02.11 18:47
omthomas 

250-499 Punkte

02.02.11 18:47
omthomas 

250-499 Punkte

Re: Superhet - Aufbau

Hallo,

zum Abschluss hier noch zwei Bilder vom Aufbau auf dem Holzbrett.
Das Skalenseil wird um eine Potenziometerachse geführt. Bei dem Potenziometer habe ich den Anschlag entfernt; es lässt sich jetzt durchdrehen.

Viel Spaß beim Basteln! Für weitere Anregungen bin ich sehr dankbar.
Gruß
Thomas





Zuletzt bearbeitet am 13.02.11 23:38

Datei-Anhänge
Aufbau1.jpg Aufbau1.jpg (450x)

Mime-Type: image/pjpeg, 74 kB

Aufbau2.jpg Aufbau2.jpg (451x)

Mime-Type: image/pjpeg, 123 kB

11.02.11 16:30
omthomas 

250-499 Punkte

11.02.11 16:30
omthomas 

250-499 Punkte

Re: Superhet - Empfangsbericht

Hallo liebe Freunde,

hier ein kleiner Empfangsbericht von heute Nachmittag um 14.30 Uhr als Excel-Datei.

Insgesamt konnte ich mit dem selbgebauten Radio 14 Stationen identifizieren;
als Antenne diente die Ferritantenne.


Gruß
Thomas

Zuletzt bearbeitet am 11.02.11 16:33

Datei-Anhänge
Empfangsbericht 11_2_2011.xls Empfangsbericht 11_2_2011.xls (545x)

Mime-Type: application/vnd.ms-excel, 11 kB

11.02.11 18:12
wumpus 

Administrator

11.02.11 18:12
wumpus 

Administrator

Re: Superhet

Hallo Thomas,
fein fein, es macht Freude, Dein Projekt zu verfolgen.

Bei der Skalenseilführung könntest Du die untere Zeigerführung über ein eigenes festes Seil machen. So käme der Zeiger in eine noch bessere senkrechte Position. Dieses Zusatzseil kannst Du auf beiden Seiten an kleinen Holz-Klötzchen festmachen.


Gruß von Haus zu Haus Rainer (Forum-Betreiber)

Rettet den analogen deutschen AM / FM - Rundfunk!:
www.rettet-unsere-radios.de

Zuletzt bearbeitet am 19.02.11 13:28

11.02.11 18:27
omthomas 

250-499 Punkte

11.02.11 18:27
omthomas 

250-499 Punkte

Re: Superhet

Hallo Rainer,

ich habe den Zeiger doch nicht verwendet; ich wollte auch den selber bauen.
Hier das Ergebnis:



Gruß
Thomas

Datei-Anhänge
zeiger.jpg zeiger.jpg (484x)

Mime-Type: image/pjpeg, 101 kB

 1 2 3 4 5 .. 12 .. 19
 1 2 3 4 5 .. 12 .. 19
Jürgen   Grüße   Röhren   Mattscheibe   Superhet   Mittelwellen-Subminiaturröhren-Superhet   Norbert   Rückwand   Schaltung   zusammen   interessanter   Spannungs-Vervierfacher-Schaltung   rettet-unsere-radios   bearbeitet   Rückkopplungs-Zweikreiser-Audion   Freundliche   Programm   Zuletzt   Grüsse   vergessen