| Passwort vergessen?
Sie sind nicht angemeldet. |  Anmelden

Sprache auswählen:

Wumpus Gollum Forum von
Wumpus Welt der (alten) Radios
Sie sind nicht angemeldet.
 Anmelden

Noch einer von Mohican
  •  
 1 2 3
 1 2 3
14.03.14 21:32
friedrich-kutnik 

500 und mehr Punkte

14.03.14 21:32
friedrich-kutnik 

500 und mehr Punkte

Noch einer von Mohican

Hallo Zusammen!

Es schien, dass die Zeit der regenerativen Empfänger in Vergessenheit geraten. Aber plötzlich es war eine große Überraschung - der Auftritt von einige Jahren in den US-Markt regenerative Empfänger. Es war offensichtlich, "die letztere Mohican". Das war der regenerativen HF-Empfänger " MFJ -8100 ".
Dann bin ich auf die Idee gekommen auch selbst so ähnliches Radio zu bauen. Und es ging los.
Nach Überlegung habe ich das Schaltplan von MFJ -8100 genommen, klein bisschen nachgearbeitet. Das war Resultat:

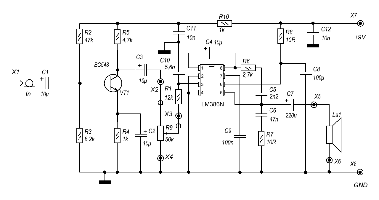
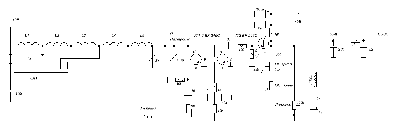
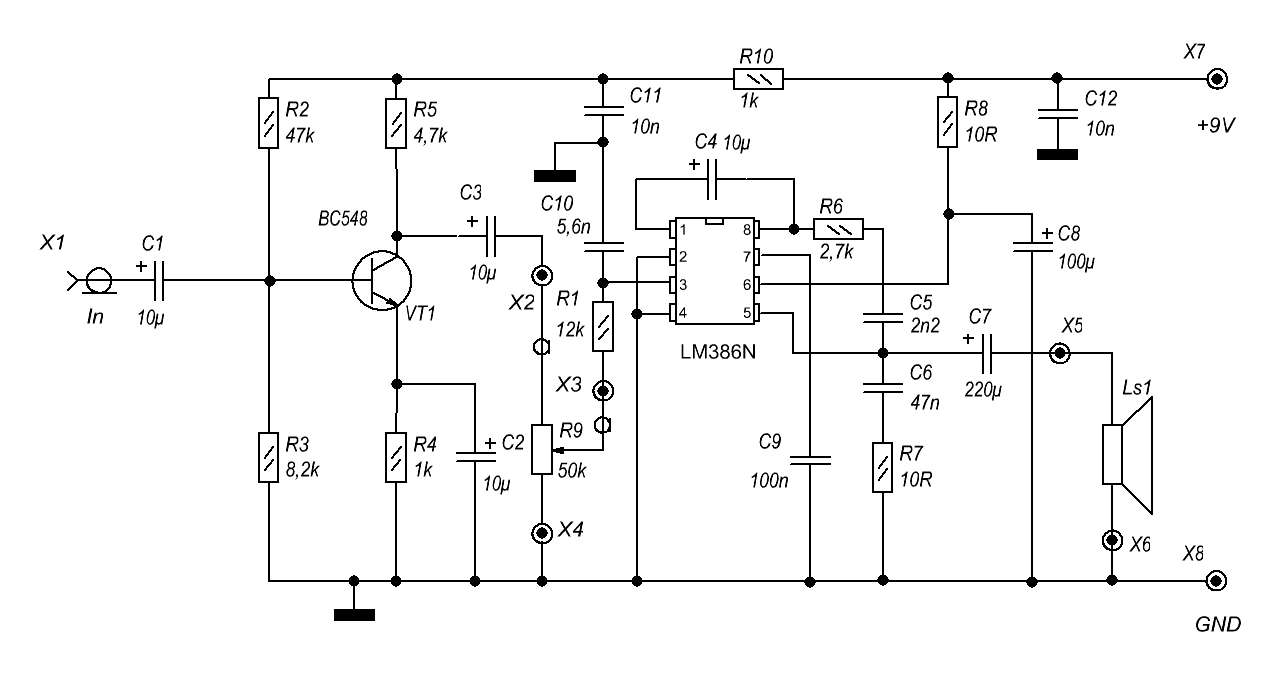
1. HF- Teil




2. NF-Teil




Als Gehäuse habe ich Teile von einem altem Satellit Receiver genommen












MfG Friedrich

Zuletzt bearbeitet am 14.03.14 21:37

Datei-Anhänge
Mogikan HFV.GIF Mogikan HFV.GIF (376x)

Mime-Type: image/gif, 14 kB

Mogikan NFV.GIF Mogikan NFV.GIF (370x)

Mime-Type: image/gif, 23 kB

m6.jpg m6.jpg (393x)

Mime-Type: image/jpeg, 205 kB

m8.jpg m8.jpg (346x)

Mime-Type: image/jpeg, 199 kB

m10.jpg m10.jpg (347x)

Mime-Type: image/jpeg, 182 kB

MIRAG, regency, apollo und joeberesf gefällt der Beitrag.
!
!!! Fotos, Grafiken nur über die Upload-Option des Forums, KEINE FREMD-LINKS auf externe Fotos.    

!!! Keine Komplett-Schaltbilder, keine Fotos, keine Grafiken, auf denen Urheberrechte Anderer (auch WEB-Seiten oder Foren) liegen!
Solche Uploads werden wegen der Rechtslage kommentarlos gelöscht!

Keine Fotos, auf denen Personen erkennbar sind, ohne deren schriftliche Zustimmung.

Den Beitrag-Betreff bei Antworten auf Threads nicht verändern!
14.03.14 21:44
friedrich-kutnik 

500 und mehr Punkte

14.03.14 21:44
friedrich-kutnik 

500 und mehr Punkte

Re: Noch einer von Mohican

Als nächstes habe ich mich mit einem Drehko beschäftig. Ich habe gefunden einer alten, auseinander gebaut, alles durchgecheckt und in Ordnung gebracht.











Dazu noch passende Feinabstimmung Reduktor von einem altem Prüfgenerator angeschafft.








Jetzt war der Drehko fertig.


MfG Friedrich.

Datei-Anhänge
m1.jpg m1.jpg (366x)

Mime-Type: image/jpeg, 108 kB

m2.jpg m2.jpg (356x)

Mime-Type: image/jpeg, 114 kB

m3.jpg m3.jpg (371x)

Mime-Type: image/jpeg, 117 kB

m4.jpg m4.jpg (345x)

Mime-Type: image/jpeg, 156 kB

m5.jpg m5.jpg (362x)

Mime-Type: image/jpeg, 165 kB

15.03.14 01:04
MIRAG 

500 und mehr Punkte

15.03.14 01:04
MIRAG 

500 und mehr Punkte

Re: Noch einer von Mohican

Hallo Friedrich,

wie immer sehr schön. Ich verfolge das Projekt auf Youtube.

15.03.14 14:23
friedrich-kutnik 

500 und mehr Punkte

15.03.14 14:23
friedrich-kutnik 

500 und mehr Punkte

Re: Noch einer von Mohican

Hallo Mark, danke.
Und dann ging es weiter.
Spule - ein Herz von regenerative Radio. Eine die wichtigste Teil.
Da habe ich nur die Angabe von Induktivitäten gehabt. Musste aber ausrechnen auch alle fehlende, Daten bezüglich auf meine Materialen, wie Draht, Hülse und zahl die Windungen für bestimmte Wellenbereiche.
Als ich noch Kind war, habe ich immer eine bestimmte Technologie verwendet, für die Platinen, mit selbst gebastelte Nieten. So eine Konstruktion ist immer sehr stabil, was bei Spulen äußerst wichtig ist. Hier habe ich das auch gemacht.









MfG Friedrich

Datei-Anhänge
m15.jpg m15.jpg (364x)

Mime-Type: image/jpeg, 78 kB

m16.jpg m16.jpg (349x)

Mime-Type: image/jpeg, 94 kB

15.03.14 20:07
MIRAG 

500 und mehr Punkte

15.03.14 20:07
MIRAG 

500 und mehr Punkte

Re: Noch einer von Mohican

Hallo Friedrich,

wie ich sehe, ist das eine Pertinaxplatte mit Kupfernieten, oder? Muss ich mir mal merken, ein guter Tipp.


Kannst Du hier auch Dein "Wanjüscha" vorstellen?

Zuletzt bearbeitet am 15.03.14 20:11

16.03.14 15:04
regency 

500 und mehr Punkte

16.03.14 15:04
regency 

500 und mehr Punkte

Re: Noch einer von Mohican

Hallo Friedrich,
deine Restaurationsarbeiten sind immer wieder absolut Spitze und ich kann nur meinen Respekt ausdrücken! Dass sich so stark korrodierte Drehkos wieder zum Leben zu erwecken lassen ist toll, ich habe einige davon, die noch darauf warten.

Bei deinem Nachbau des Mohicans finde ich den HF Teil sehr interessant, auch weil die Sperrschicht Fets in vielen Eigenschaften den Trioden ähnlich sind und man mit ihnen mit geringem Aufwand Versuchsaufbauten machen kann. Die Schaltung scheint mir sehr "ausgefuchst" zu sein, so dass ich versucht habe, sie zu verstehen:

Der Eingangkreis geht zum Gate eines FETs, der für die HF als Sourcefolger und für NF in normaler Sourceschaltung arbeitet. Da die Spannungsverstärkung der HF dann kleiner 1 ist, erfolgt die Rückkopplung zum Gate über einen weiteren FET in Gateschaltung mit einstellbarer Spannungsverstärkung. Die Drossel gegen Masse blockt die HF ab, lässt die NF durch. Am Drain wird das verstärkte Signal NF Signal abgenommen. Wie aber kommt die Gleichrichtung zustande? Dafür wird der Arbeitspunkt mit dem 100 kOhm Poti so eingestellt, dassder FET im Bereich einer gekrümmten Kennlinie arbeitet. Soweit mein Erklärungsversuch.

Der dritte FET arbeitet in Gateschaltung als breitbandiger Antennenverstärker direkt auf den Eingangskreis. Die Dämpfung für den Eingangskreis durch die Gateschaltungen sind gering, Widerstände im Bereich einiger kOhm, also ausreichend hoch.

Im Schaltbild sind zwei Werte für Widerstand und Kapazität mit 1,0 bezeichnet, meint das 1 MOhm bzw. 1 µF?

Wie leistungsfähig schätzt du diesen Tuner ein, reagiert die Schaltung sehr schwingfreudig oder kann man auch ohne Pfeifen bei guter Trennschärfe durchstimmen? Ich bin sehr gespannt auf die Ergebnisse.

Schöne Grüße,
Jan

16.03.14 18:06
friedrich-kutnik 

500 und mehr Punkte

16.03.14 18:06
friedrich-kutnik 

500 und mehr Punkte

Re: Noch einer von Mohican

Hallo Zusammen,

ich werde mein Wanjüscha vorstellen, aber bisschen später.
Von dem Mohican erwarte ich noch gute Arbeit. Ich habe viel gelesen über Modernisierung dieser Empfänger,
und er zeigt wirklich sehr gute Resultate.
Und es geht weiter. Jetzt habe ich versucht die fertige Teile zusammen anpassen:









Die Netzteil habe ich von einem altem Notebook und dazu noch Spannungsregler HCJ-IPM-V2,
mit dem kann man genau 9V stabilisierte Spannung einstellen.

Das NFV ist auch schon fertig.





Datei-Anhänge
m11.jpg m11.jpg (356x)

Mime-Type: image/jpeg, 178 kB

m17.jpg m17.jpg (351x)

Mime-Type: image/jpeg, 182 kB

m20.jpg m20.jpg (363x)

Mime-Type: image/jpeg, 142 kB

m19.jpg m19.jpg (340x)

Mime-Type: image/jpeg, 166 kB

16.03.14 18:33
Opa.Wolle 

500 und mehr Punkte

16.03.14 18:33
Opa.Wolle 

500 und mehr Punkte

Re: Noch einer von Mohican

Hallo Friedrich, sehr gut gemacht, der Drehko, gefällt mir.

16.03.14 21:40
ingodergute 

Moderator

16.03.14 21:40
ingodergute 

Moderator

Re: Noch einer von Mohican

Hallo Friedrich,

Deine Handwerkskunst zu sehen, macht mal wieder viel Spaß. Eine Frage habe ich: Hast Du nicht Angst, dass Dir das Notebook-Schaltnetzteil die Luft mit Hochfrequenzstörungen verpestet? Ich kann in der Nähe meines Notebooks kein AM-Radio betreiben.

Viele Grüße

Ingo.

17.03.14 10:03
friedrich-kutnik 

500 und mehr Punkte

17.03.14 10:03
friedrich-kutnik 

500 und mehr Punkte

Re: Noch einer von Mohican

Hallo Ingo,

die Frage wegen das Notebook-Schaltnetzteil fabe ich schon viel mal erhalten auf andere Forums auch. War ich auch von Anfang nicht sicher. Aber nach dem Prüfung mit Oszilloskop habe ich nichts gesehen und später, bei Probe, konnte ich keine Störungen von die NT feststellen.
Jetzt habe ich die Kupferplatine auch fertig. Die HF- Teil ist auch zusammen gelötet.













Und dann die erste Versuch, AM ß Bereich, was aber nicht so wichtig ist:





Viel wichtiger ist eine stabile Arbeit für SSB zu bekommen. Wenn das wird funktionieren, dann mit AM läuft alles wie geschmiert.
Aber das funktioniert noch nicht besonders gut:




Mann kann einfach sagen - das Radio funktioniert noch schlecht.



MfG Friedrich

Zuletzt bearbeitet am 17.03.14 10:06

Datei-Anhänge
m25.jpg m25.jpg (319x)

Mime-Type: image/jpeg, 153 kB

m26.jpg m26.jpg (343x)

Mime-Type: image/jpeg, 256 kB

m27.jpg m27.jpg (312x)

Mime-Type: image/jpeg, 229 kB

m28.jpg m28.jpg (310x)

Mime-Type: image/jpeg, 246 kB

 1 2 3
 1 2 3
Gateschaltungen   Restaurationsarbeiten   Friedrich   friedrich-kutnik   Hochfrequenzstörungen   Spannungsverstärkung   Kopplungeinstellung   Empfängerschaltung   Erklärungsversuch   Antennenverstärker   Versuchsaufbauten   Notebook-Schaltnetzteil   Netzteil-Ausgang   ausgeschaltetem   [video]https   Sourceschaltung   Spannungsregler   Mohican   getriebebetriebenes   Hochfrequenzsignale