| Passwort vergessen?
Sie sind nicht angemeldet. |  Anmelden

Sprache auswählen:

Wumpus Gollum Forum von
Wumpus Welt der (alten) Radios
Sie sind nicht angemeldet.
 Anmelden

Mein Einstand hier
  •  
 1 2
 1 2
29.11.14 15:28
Vorkreis 

500 und mehr Punkte

29.11.14 15:28
Vorkreis 

500 und mehr Punkte

Mein Einstand hier

ist mein letztes Bastelprojekt, ein Zweikreiser.
Ich baue seit einigen Jahrzehnten immer wieder Geradeausempfänger und diese grundsätzlich mit abgestimmter Vorstufe. Dadurch erhalte ich eine eichbare Skala und Antennenunabhängigkeit.

Mich fasziniert die Technik der Rückkopplung und deren Möglichkeiten.

Dies sollte eine "DX-Maschine" werden, die den Vergleich (was die Empfangsleistungen angeht) mit modernen Empfangskonzepten bzw. Geräten nicht scheuen muss. Das Gerät befindet sich im Moment quasi in der Erprobung und kann meinen Referenzempfängern (moderne Mehrfach-Super) locker das Wasser reichen. Es ist ein reiner Mittelwellenempfänger. Vorstufe mit Entdämpfung, Trennstufe, RK-Audion und 2-stufiger Kopfhörer-Verstärker mit Filter. Von einer Einknopfbedienung ist das natürlich weit entfernt. Es läuft dann eher auf eine 5-Knopfbedienung hinaus... Aber die macht Spaß! Die dadurch erreichbare Trennschärfe und Empfangslautstärke übertraf meine Erwartungen. Der Grad der Entdämpfung ist feinfühlig und exakt dosierbar. Es gibt keinerlei unkontrollierbare Schwingneigungen im Gerät. Die resultierende Gesamttrennschärfe ist so schmal, dass damit nur noch Sprache verständlich aufgenommen wird. Perfekt für die Jagd nach schwachen Signalen.

Auf der Oberseite ist eine dreh- und entdämpfbare Ferritantenne 200x10mm im "Käfig" als Vorkreis angeordnet. Des Weiteren gibt es wahlweise noch einen klassischen Vorkreis, ebenfalls entdämpfbar, für den Anschluss von Drahtantennen. Das Antennensignal wird über einen stufenlosen Abschwächer geleitet, wahlweise induktive oder kapazitive Ankopplung. Nach mehreren Wochen Empfangsversuchen im Großstadt-Störnebel kann ich sagen, dass die Ferritantenne erwartungsgemäß den mit Abstand besten Empfang liefert.

Wenn gewünscht, werde ich demnächst den Schaltungszug zeigen. Mein nächstes Projekt wird ein ähnliches Gerät, diesmal mit Batterieröhren. Ich will damit dem Störnebel entfliehen und in Ruhe auf die Jagd gehen können. Grundsätzlich bin ich für Lob, Tadel, Tipps, Anregungen, Fragen usw. sehr empfänglich.




Bis dahin, Jürgen

Datei-Anhänge
SDIM0838.JPG SDIM0838.JPG (320x)

Mime-Type: image/jpeg, 392 kB

MIRAG, apollo und Volker gefällt der Beitrag.
!
!!! Fotos, Grafiken nur über die Upload-Option des Forums, KEINE FREMD-LINKS auf externe Fotos.    

!!! Keine Komplett-Schaltbilder, keine Fotos, keine Grafiken, auf denen Urheberrechte Anderer (auch WEB-Seiten oder Foren) liegen!
Solche Uploads werden wegen der Rechtslage kommentarlos gelöscht!

Keine Fotos, auf denen Personen erkennbar sind, ohne deren schriftliche Zustimmung.

Den Beitrag-Betreff bei Antworten auf Threads nicht verändern!
29.11.14 16:15
Matu 

500 und mehr Punkte

29.11.14 16:15
Matu 

500 und mehr Punkte

Re: Mein Einstand hier

Hallo Vorkreis


....willkommen hier im Forum......

Matu

29.11.14 17:28
wumpus 

Administrator

29.11.14 17:28
wumpus 

Administrator

Re: Mein Einstand hier

Hallo Jürgen,

ebenfalls willkommen im Forum. Ja, weitere Details wären natürlich interessant. Ein guter Zweikreiser kann schon was. Und die Mehrknopfbedienung macht ja gerade den Reiz aus.



Gruß von Haus zu Haus
Rainer (Forumbetreiber)

29.11.14 19:44
Vorkreis 

500 und mehr Punkte

29.11.14 19:44
Vorkreis 

500 und mehr Punkte

Re: Mein Einstand hier

Hallo Rainer, danke für den Willkommensgruß.

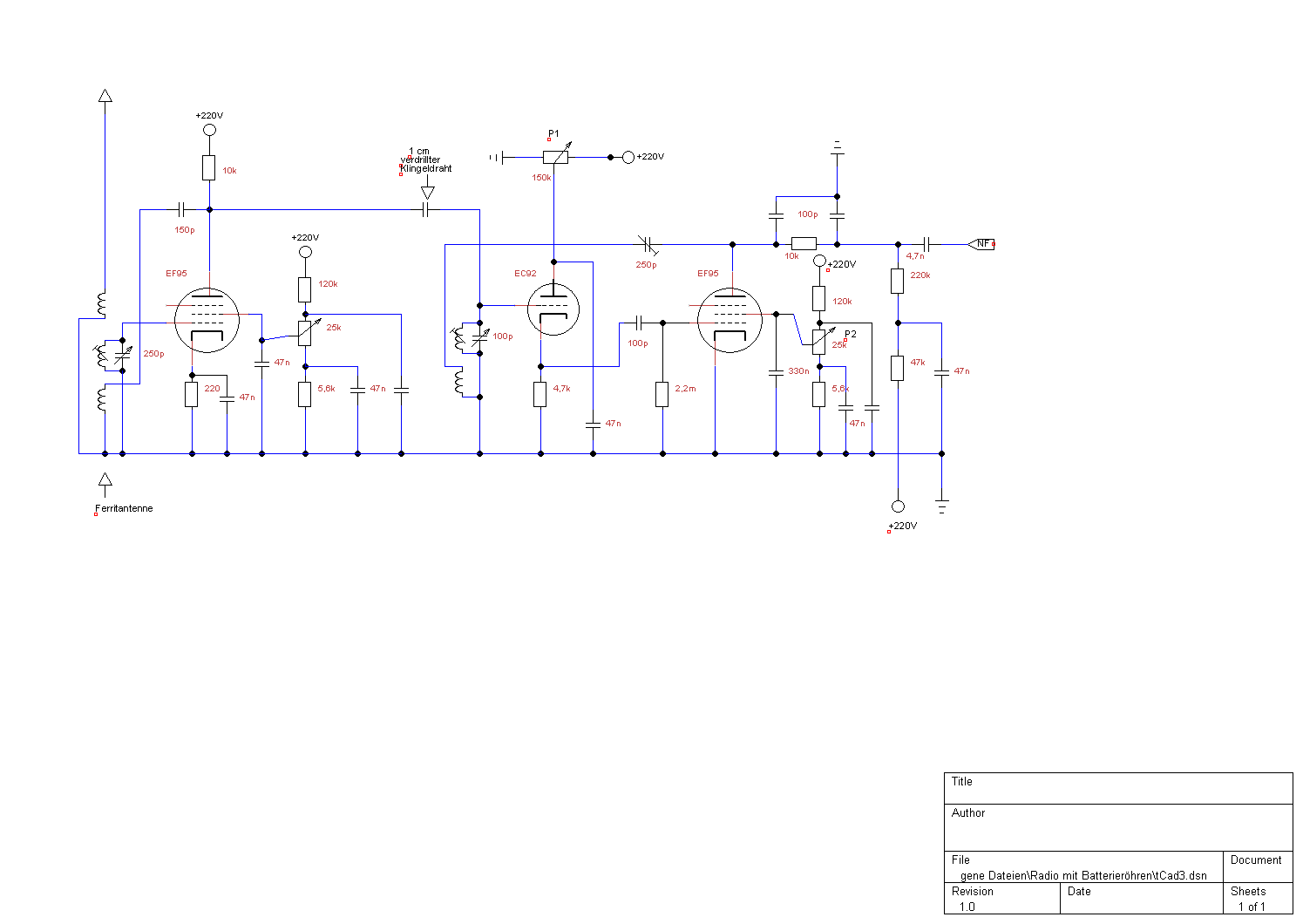
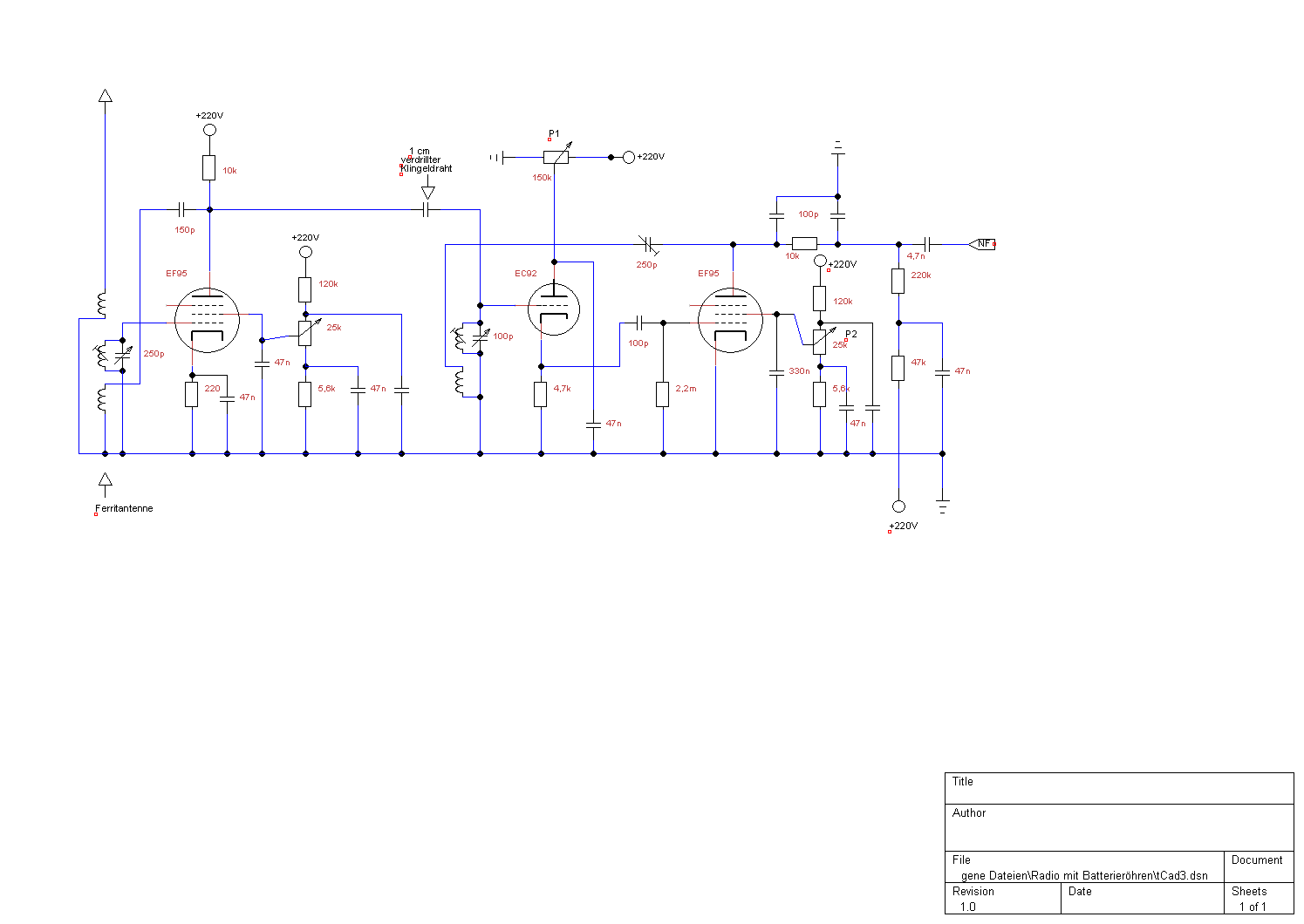
Hier kommt die Schaltung. Ich hoffe mir ist da kein Fehler unterlaufen, meine erste Aktion mit diesem Zeichenprogramm.
Deshalb auch nur die wichtigsten Details. Auf die Wiedergabe des NF- und Netzteils und sämtlicher Schalter habe ich verzichtet.
Die Schaltung ist natürlich nicht von mir erfunden, aber auf meine Bedürfnisse bzw. nach meinen Vorstellungen umgestrickt.
Reaktionen erwünscht.
Gruß Jürgen

Datei-Anhänge
tCad3.png tCad3.png (313x)

Mime-Type: image/png, 16 kB

30.11.14 07:46
wumpus 

Administrator

30.11.14 07:46
wumpus 

Administrator

Re: Mein Einstand hier

Hallo Jürgen,

danke für den Schaltbildauszug. Bemerkenswert finde ich, daß die beiden HF-Verstärker trotz Rückkopplung sicher vom Selbstschwingen weggehalten werden können. Auch die Auskopplung des HF-Signals über einen "Quellwiderstand" von nur 4,7 kOhm auf die Audion-Röhre ist interessant.

Hast Du für die Schwingkreise und die HF-führenden Bauteile, sowie deren Lötstützpunkten dämpfungsarmes Material verwendet?


Gruß von Haus zu Haus
Rainer (Forumbetreiber)

30.11.14 09:51
Vorkreis 

500 und mehr Punkte

30.11.14 09:51
Vorkreis 

500 und mehr Punkte

Re: Mein Einstand hier

Hallo Rainer,

dass nichts unkontrolliert schwingt, erreiche ich nur durch konsequente Einhaltung weniger Regeln. Lehrbuchmäßige
Masseführung und verblocken aller Spannung führenden Leitungen. Die Heizfäden aller(!) Röhren sind direkt am Sockel nach Masse
verblockt. Dazu ein Entbrummer im Heizkreis. Ich versuche lange Leitungsführungen zu vermeiden. Die HF-Stufe bekommt immer eine aufwändige Abschirmung. Die Bauteile der benachbarten Stufen dürfen sich nicht "sehen". Versorgungsleitungen durch die Abschirmwandung immer mit Durchführungs-C. Auch stecken die HF-Röhren grundsätzlich in Abschirmbechern. Schlußendlich ist das gesamte Gerät eine geschlossene Metallbox. Die Schaltung hat deshalb auf Anhieb funktioniert. Wenn ich die Antenne abziehe ist praktisch kein Empfang möglich.

Die Qualität der Bauteile ist mir sehr wichtig. Ich verwende grundsätzlich nur 1 Watt Metallfilm-Widerstände und ausreichend spannungsfeste Kondensatoren. Oft schalte ich einem Wickel-C einen Keramik-C parallel, um eindeutige Verhältnisse zu erhalten. Die Schwingkreise hier bestehen aus Mehrkammer Polystyrol-Körpern mit Schraubkern (Im Vorkreis der Ferritstab), Litze mit 480 Einzeldrähten und einem normalen Rundfunk-Drehko, der durch Serien-C eingeengt wird.

Die Trennstufe als Kathodenfolger verhindert, dass der Gitterstrom des Audions den Schwingkreis bedämpft. Das Ergebnis ist ein
butterweicher feinfühliger Übergang in den schwingenden Zustand. Damit kann die Entdämpfung sehr weit ausgereizt werden. Die Schaltung habe ich einem RPB-Bändchen entnommen und etwas abgeändert. Hier habe ich allerdings lange herum probieren müssen, bis ich die beste Einstellung gefunden habe. Die Betriebsspannung der Trennstufe beträgt nur wenige Volt. Das Audion bietet drei Möglichkeiten der RK-Regelung. Die Regelung der Schirmgitter-Spannung aber geht am elegantesten, obwohl sich dadurch der Arbeitspunkt immer etwas ändert. Vielleicht noch erwähnenswert ist die sehr schwache Ankopplung des Audions an die Vorstufe. Das Koppel-C sollte nur wenige pF betragen. Das Audion selbst ist empfindlich genug, so dass eine hohe HF-Spannung hier nur Probleme bereitet. Hier ist weniger immer mehr. Die HF-Dosierung geschieht hier ganz elegant über die Rückkopplung der Vorröhre.

Gruß Jürgen

30.11.14 22:20
MIRAG 

500 und mehr Punkte

30.11.14 22:20
MIRAG 

500 und mehr Punkte

Re: Mein Einstand hier

Hallo Jürgen!
Gefällt mir sehr gut. Kannst Du mal noch ein paar Detailfotos machen? Ich bin begnadeter Nachbauer, kann also sowas immer gut gebrauchen. Wenn es für dich kein Problem ist, würde ich mich über einen komlpletten Schaltplan freuen. Ich baue solche Dinge auch gerne, hab aber zum selbst entwerfen nur das gefährliche Halbwissen

Ist mit der Ferritantenne an sich schon sehr guter Empfang möglich, oder nur beschränkt?

01.12.14 12:04
Pluspol 

500 und mehr Punkte

01.12.14 12:04
Pluspol 

500 und mehr Punkte

Re: Mein Einstand hier

Hallo Jürgen

Mir fällt auf, dass in Deinem Plan die NF-Röhre mit 100pF am Gitter angesteuert wird. Ist das so gewollt oder ist da die Maßeinheit falsch?

Freundliche Grüße von Dietmar

01.12.14 16:26
Vorkreis 

500 und mehr Punkte

01.12.14 16:26
Vorkreis 

500 und mehr Punkte

Re: Mein Einstand hier

Hallo Dietmar,

die "NF - Röhre" ist die Audionröhre. Die NF - Stufe ist wie im Text beschrieben nicht dargestellt.
Du kannst im Schaltbild rechts oben nach dem 4,7n - C den NF-Ausgang des Audions erkennen.

Gruß Jürgen

Zuletzt bearbeitet am 01.12.14 16:38

01.12.14 17:09
Vorkreis 

500 und mehr Punkte

01.12.14 17:09
Vorkreis 

500 und mehr Punkte

Re: Mein Einstand hier

Hallo Mark,

würde ich gerne tun. Aber das Limit für die Dateigrößen für mich als Neuling hier verhindert dies.
Könnte ich aber per email schicken.

Die Ferritantenne ist 1. Wahl. Sie arbeitet auf die Vorstufe und erfährt dort ausreichend Verstärkung.
Nach mehreren Wochen des Probebetriebs im Störnebel der Großstadt ist die Entscheidung klar für
den Ferritstab gefallen. Außerdem kann wegen der ausgeprägten Richtwirkung so mancher Gleichkanalsender
ausgeblendet, zumindest aber deutlich abgeschwächt werden. So ist es mir schon gelungen drei verschiedene
Sender auf der gleichen Frequenz zu identifizieren. Im Schaltplan kannst Du eine Koppelwicklung auf dem
Ferritstab für eine Drahtantenne erkennen. Wenn ich dort einen Draht anschließe erhalte ich zwar ein etwas
stärkeres Nutzsignal, gleichzeitig erhöht sich aber der Störpegel dramatisch und die Richtwirkung geht fast verloren.
Macht also keinen Spaß.

Gruß Jürgen

 1 2
 1 2
Schwingungseinsatz   Großstadt-Störnebel   Geradeausempfänger   Antennenunabhängigkeit   Rückkopplungseinstellungen   Einstand   Versorgungsleitungen   wumpus-gollum-forum   Mittelwellenempfänger   Verbesserungspotential   Gesamttrennschärfe   Kopfhörer-Verstärker   Empfangslautstärke   Referenzempfängern   Drahtgeflecht-Socken   Schirmgitter-Spannung   Metallfilm-Widerstände   Katodenfolger-Stufe   Verkleinerungsprogramm   Mehrknopfbedienung