| Passwort vergessen?
Sie sind nicht angemeldet. |  Anmelden

Sprache auswählen:

Wumpus Gollum Forum von
Wumpus Welt der (alten) Radios
Sie sind nicht angemeldet.
 Anmelden

Empfang Kurzwelle mit 2 x RV12P2000
  •  
 1
 1
07.10.21 11:30
funkoldi 

100-249 Punkte

07.10.21 11:30
funkoldi 

100-249 Punkte

Empfang Kurzwelle mit 2 x RV12P2000

Hallo Forumer,

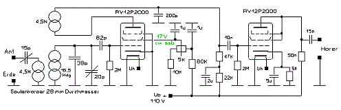
da das Thema immer noch Interesse zeigt, hier ein Aufbau von mir. Da mich diese Röhre schon immer faszinierte habe ich damit experimentiert. Der ständige Besuch von Funkmärkten ermöglichte die Bauteilebeschaffung. Da das Ergebnis sehr gut funktioniert, hier meine Vorzeige. Die Verstärkung war sehr hoch, sodass ich die NF-Röhre in Trioden-Schaltung nutze.


Datei-Anhänge
y2.GIF y2.GIF (230x)

Mime-Type: image/gif, 9 kB

y3.png y3.png (204x)

Mime-Type: image/png, 211 kB

WalterBar, basteljero, laurel1, hal, Axel und HB9 gefällt der Beitrag.
!
!!! Fotos, Grafiken nur über die Upload-Option des Forums, KEINE FREMD-LINKS auf externe Fotos.    

!!! Keine Komplett-Schaltbilder, keine Fotos, keine Grafiken, auf denen Urheberrechte Anderer (auch WEB-Seiten oder Foren) liegen!
Solche Uploads werden wegen der Rechtslage kommentarlos gelöscht!

Keine Fotos, auf denen Personen erkennbar sind, ohne deren schriftliche Zustimmung.

Den Beitrag-Betreff bei Antworten auf Threads nicht verändern!
07.10.21 12:12
DK1IS 

250-499 Punkte

07.10.21 12:12
DK1IS 

250-499 Punkte

Re: Empfang Kurzwelle mit 2 x RV12P2000

Moin zusammen,
klassischer 0-v-1 mit Rückkopplungsregelung über Ug2, hübscher Aufbau - und dann noch die schönen Blockkondensatoren! Mir gefällt´s, funkoldie; Erinnerung an die eigenen Anfänge, allerdings 1963 mit 2x EF 80 und keramischen Steckspulenkörpern zum Bandwechsel. Welchen Frequenzbereich überstreichst Du mit der Schwingkreisauslegung? Ist der Rückkopplungseinsatz auch so schön "seidig" wie damals bei meinem RX?

Schöne Grüße,
Tom, DK1IS

07.10.21 20:30
funkoldi 

100-249 Punkte

07.10.21 20:30
funkoldi 

100-249 Punkte

Re: Empfang Kurzwelle mit 2 x RV12P2000

Hallo Tom - und Forumer

in Beantwortung vorab deiner Frage: Die Ausführung im gezeigten Bild arbeitet im Frequenzbereich von 6995 KHz bis 7865KHz. Maßgabe war, das 40m-Amateurband am Bandanfang zu haben. Die Spule ist als Steckspule gefertigt, auf einen Oktal-Sockel um mehr Anschlusskontakte zu haben. Die Regelung mit kleinem Poti ist gewollt feinfühlig einstellbar, um bei SSB die Sprachverständlichkeit nach eigenem Bedürfnis einstellen zu können. Um den für mich bevorzugten Kopfhörerbetrieb absolut brummfrei zu haben, erfolgte die Röhrenheizung mit Gleichstrom. Ich hatte das Glück, auf einem Funk-Trödelmarkt die Röhren als Neu-Röhren im noch original verschlossenen Telefunken-Karton zu erwerben. Ich hoffe, im Schaltbild relevante Daten für eine Beurteilung eingefügt zu haben. Als Nachtrag im Bild noch die Rückseite meines Experimentes.


Datei-Anhänge
y4.png y4.png (226x)

Mime-Type: image/png, 111 kB

 1
 1
Rückkopplungsregelung   experimentiert   Rückkopplungseinsatz   Frequenzbereich   überstreichst   Kopfhörerbetrieb   Trioden-Schaltung   Anschlusskontakte   40m-Amateurband   Schwingkreisauslegung   Blockkondensatoren   Bauteilebeschaffung   Röhrenheizung   verschlossenen   Telefunken-Karton   Steckspulenkörpern   Sprachverständlichkeit   Beantwortung   Funk-Trödelmarkt   Experimentes