| Passwort vergessen?
Sie sind nicht angemeldet. |  Anmelden

Sprache auswählen:

Wumpus Gollum Forum von
Wumpus Welt der (alten) Radios
Sie sind nicht angemeldet.
 Anmelden

2 Transistor Rückkopplungesradio
  •  
 1 2 3 4 5 6
 1 2 3 4 5 6
02.01.11 09:25
Bennybuis

nicht registriert

02.01.11 09:25
Bennybuis

nicht registriert

2 Transistor Rückkopplungesradio

Hallo Radiofreunde,

mit diesem kleinen Radio habe ich die Lust am Radio-bauen wieder entdeckt. Das Radio ist sehr empfindlich und geht überhaupt recht gut. Nur mit meinen 4000 Ohm Kopfhörer funktioniert es nicht oder nicht gut. Irgendwie stören die großen Spulen im Kopfhörer, 32 Ohm Kopfhörer funktionieren gut, 8 Ohm Lautsprecher mit und ohne Ausgangsübertrager funktionieren zufriedenstellend, aber die 4000 Ohm Kopfhörer gehen einfach nicht. Irgendwelche Ideen? Mit Kristallohrhörer funktioniert es auch sehr gut und super laut, beinahe an der Schmerzgrenze, wirklich. Zwei Kristallhörer, für jedes Ohr einen, ist eine gute Wahl für dieses Radio, klingt gut und ist echt so laut, dass es einen Lautstärkeregler braucht. Hier sind die Fotos:





Viele Grüße aus Holland



Benny

Datei-Anhänge
Two Transistor Radio.jpg Two Transistor Radio.jpg (539x)

Mime-Type: image/jpeg, 79 kB

two-transistor-radio.jpg two-transistor-radio.jpg (780x)

Mime-Type: image/jpeg, 74 kB

Noch gefällt der Beitrag keinem Nutzer.
!
!!! Fotos, Grafiken nur über die Upload-Option des Forums, KEINE FREMD-LINKS auf externe Fotos.    

!!! Keine Komplett-Schaltbilder, keine Fotos, keine Grafiken, auf denen Urheberrechte Anderer (auch WEB-Seiten oder Foren) liegen!
Solche Uploads werden wegen der Rechtslage kommentarlos gelöscht!

Keine Fotos, auf denen Personen erkennbar sind, ohne deren schriftliche Zustimmung.

Den Beitrag-Betreff bei Antworten auf Threads nicht verändern!
02.01.11 09:56
Franz 

0-49 Punkte

02.01.11 09:56
Franz 

0-49 Punkte

Re: 2 Transistor Rückkopplungesradio

Hallo Benny

so gehts auch mit 4 K Hörer

Gruss Franz

Datei-Anhänge
Schaltung.jpg Schaltung.jpg (996x)

Mime-Type: image/bmp, 193 kB

02.01.11 10:14
Klaus 

500 und mehr Punkte

02.01.11 10:14
Klaus 

500 und mehr Punkte

Re: 2 Transistor Rückkopplungesradio

Hallo Benny,

hast du die Platine selbst hergestellt oder gehört sie zu einem Bausatz?

Viele Grüße
Klaus

02.01.11 10:29
Bennybuis

nicht registriert

02.01.11 10:29
Bennybuis

nicht registriert

Re: 2 Transistor Rückkopplungesradio

Hallo Klaus,

nein die Platine ist natürlich hausgemacht, haha, das tu ich schon seit ich 10 Jahre alt war. Ich baue auch professionelle Röhrenverstärker und da setze ich das Netzteil auch immer auf eine Platine, den Rest verdrahte ich frei mit echt guten Schaltdraht mit Stoffummantelung. Früher habe ich die Platinen noch mit der Hand gemalt (Edding 3000 geht gut) und dann geätzt, heute macht das der Laserprinter fuer mich, haha, aber die kleine Radioplatine ist schon mit der Hand gemalt, wie früher, kleine Sachen, die ich nur einmal brauche, stelle ich noch immer so her. Hier sind paar Fotos, ich bin halt schon wieder neben dem Thema, möge die Leitung mir vergeben.










Viele liebe Grüße,

Benny

Datei-Anhänge
Vintage Cloth Wire.jpg Vintage Cloth Wire.jpg (483x)

Mime-Type: image/jpeg, 83 kB

Rectifier Board plain.jpg Rectifier Board plain.jpg (473x)

Mime-Type: image/jpeg, 34 kB

Rectifier Board With Diodes And Poli Cap.jpg Rectifier Board With Diodes And Poli Cap.jpg (465x)

Mime-Type: image/jpeg, 65 kB

PSU new.jpg PSU new.jpg (477x)

Mime-Type: image/jpeg, 97 kB

02.01.11 10:34
Bennybuis

nicht registriert

02.01.11 10:34
Bennybuis

nicht registriert

Re: 2 Transistor Rückkopplungesradio

Danke Fanz,

aber deine Schaltung hat keine Rückkopplung, wie empfindlich ist das Gerät denn? Was mich so begeistert an meinem Radio ist seine Empfindlichkeit mit nur der Ferit Stabantenne. Ich höre mehr Sender dann mit meiner 12 Meter Langdrahtantenne und meinem Geradeausempfänger.


Viele Grüße,



Benny

02.01.11 10:47
Klaus 

500 und mehr Punkte

02.01.11 10:47
Klaus 

500 und mehr Punkte

Re: 2 Transistor Rückkopplungesradio

Hallo Benny,

danke, dass du etwas zur Platinenherstellung geschrieben hast; nicht jeder Leser kennt das Prozedere und häufig finden in Bausätzen auch fertige Platinen Verwendung.

Neben dem von dir geschilderten Verfahren habe ich früher häufiger Platinen mit Klebesymbolen (Leiterbahnen, Lötaugen, Fassungen u.a.m.) hergestellt. Der Vorteil lag in den sauberen Kanten und Änderungen ließen sich durch Abziehen der Leitungen und einem Neuverlegen einfach realisieren. Anschließend wurden die Foto beschichteten Platinen in einem Vakuumbelichter belichtet und in einem beheizten Schaum-Ätzgerät weiter behandelt.

Leider verfüge ich über diese Möglichkeiten schon lange nicht mehr, s.d. spätere Eigenbauten häufig auf Lochrasterplatinen erfolgten.

Viele Grüße
Klaus

Zuletzt bearbeitet am 02.01.11 10:59

02.01.11 11:12
Bennybuis

nicht registriert

02.01.11 11:12
Bennybuis

nicht registriert

Re: 2 Transistor Rückkopplungesradio

Hallo Klaus, hallo zusammen,

ja genau s habe ich früher Platinen hergestellt, heute geht das mit dem Laserprinter so gut, dass alles andere auf einen Schlag veraltert war. Aber richtige Platinen geben meinen Geraeten den professionellen "look", und genau den habe ich nötig, vor allem mit meinen Röhren Verstärkern. Wenn Du mal eine kleine Platine brauchst und mir das Layout e-mailst, mache ich Dir eine.


Viele Gruße,


Benny

02.01.11 11:17
ingodergute 

Moderator

02.01.11 11:17
ingodergute 

Moderator

Re: 2 Transistor Rückkopplungesradio

Hallo Benny,

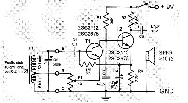
hast Du versucht, den 4 kOhm Kopfhörer einfach anstelle von R2 (6,8k) einzusetzen (ohne C5)?
Das müsste eigentlich gehen, falls die Kopfhörer in Ordnung sind. Ggf. musst Du auf die Polarität der Anschlüsse achten, damit der fließende Gleichstrom bezogen auf das Permanenetmagnetfeld des Hörers die richtige Polarität aufweist.
Ggf. könnte ein 4,7nF Kondensator parallel zum Kopfhörer HF-Reste unterdrücken.

Gruß Ingo.

Zuletzt bearbeitet am 02.01.11 11:26

02.01.11 14:59
Pluspol 

500 und mehr Punkte

02.01.11 14:59
Pluspol 

500 und mehr Punkte

Re: 2 Transistor Rückkopplungesradio

Hallo Bernd

Nun bist Du tasächlich bei npn-Si-Transistoren angekommen und hast sogar eine Rückkopllungsvariante genutzt. Da gibt es ein breites Spektrum möglicher und geeigneter Transistortypen der NF- und HF-Anwendungen.
So ein Empfänger ist dann den vordem vorgestellten Schaltungen gegenüber einfach leistungsfähiger.
Schließe mich Ingo`s Meinung an, daß der Lautsprecheranschluß nicht optimal gewählt ist.
Der Übertrager müsst je nach seiner Impedanz mit oder ohne Reihenwiderstand in den Collectorpfad rein.
Beste Bedingungen liegen vor, wenn im Betrieb die Kollektor-Emitterspannung des T2 die Hälfte der Betriebsspannung erreicht. Das könntest Du mit dem Arbeitpunkt, einem regelbarem R3, einstellen
Der niederohmige Lautsprecher ist über den Elko C5 am Collector des T2 einfach nicht optimal.
Du weißt ja, daß die optimale Lautsprecherleistung nur dann erfolgt, wenn die Anschlusswiderstands-Impedanz der Schaltung gleich der des Anschlusswiderstandes ist.
Ich finde Deine Testaktivitäten weiterhin positiv und für alle Interessierten leicht nachvollziehbar.

Freundliche Grüße von Dietmar

Zuletzt bearbeitet am 24.07.13 13:04

02.01.11 16:46
Bennybuis

nicht registriert

02.01.11 16:46
Bennybuis

nicht registriert

Re: 2 Transistor Rückkopplungesradio

Hallo Dietmar,

danke für die vielen Tipps, den Rückkopplungsempfänger hatte ich zuerst gebaut, die einfachen Detektor und Geradeausempfänger kamen später, aber für mich sind das ganz wertvolle Lernerfahrungen. Außer des vielleicht nicht so gut gewählten Lautsprecherausganges geht dieser Empfänger echt gut, super sensitiv und selektiv, ich gebrauche dieses Radio jeden Tag im täglichem Leben seit ich es habe. Werde versuchen euren Ratschlägen zu folgen und die Lautsprecherkoppelung zu verändern. Die Transistoren sind aus dem Grund gewählt, weil ich von den BC550C eine Hand voll habe, haha und das auch die einzigen NPN Transistoren sind, die ich habe, außer vielleicht ein einziges Exemplar von 2N1613, aber der ist für einen kleinen FM Sender bestimmt, haha. Ich bin ja echter Röhrenfan, werde also binnen kurzer Zeit einen Röhren Rückkopplungsempfänger bauen. So etwas fehlt meiner Sammlung noch, meine komplette Stereoanlage ist Röhren Eigenbau.


Für alle Tipps und Vorschläge bin ich, wie immer, sehr dankbar.


Viele Grüße aus Holland


Benny

 1 2 3 4 5 6
 1 2 3 4 5 6
Transistor   Kollektor-Emitterspannung   einfach   Rückkopplungsempfänger   kleinen   One%20Transistor%20Radio   Anschlusswiderstandes   Rückkopplungesradio   Kopfhörer   Lautsprecher   Anschlusswiderstands-Impedanz   Rückkopplungsradio   rettet-unsere-radios   Rückkopplungseinstellung   Platinenherstellungsmanual   Betriebspannungsbereich   HF-Bipolartransistoren   Freundliche   Gegenkopplungswiderstand   Transistoren