| Passwort vergessen?
Sie sind nicht angemeldet. |  Anmelden

Sprache auswählen:

Wumpus Gollum Forum von
Wumpus Welt der (alten) Radios
Sie sind nicht angemeldet.
 Anmelden

Solarradio mit UKW und MW
  •  
 1 2 3
 1 2 3
11.04.11 23:43
joeberesf 

500 und mehr Punkte

11.04.11 23:43
joeberesf 

500 und mehr Punkte

Solarradio mit UKW und MW

Hallo liebe Radiofreunde,

ich möchte Euch hier mein zweites Bastelprojekt mit Alternativenergie vorstellen.
Es handelt sich um ein kleines UKW/MW- Solarradio.



In meinem Fundus hatte ich noch einige Radioteile die eigentlich zum Ausschlachten
zu schade waren.
Unter anderem waren noch eine UKW Empfänger- Restplatine mit dem IC
TA2003/P, Ferritstäbe, Minnigehäuse, mein Lieblings AM- IC TA7642
und eine Solarzelle aus einer alten Gartenlampe vorhanden.



Leider musste ich feststellen, dass die Solarzelle einen Wackelkontakt hat und
kam so nicht umhin, mir Ersatz im blauen C zu besorgen.
Diese ist auch viel kleiner und passte sich besser in das Gesamtbild des Empfängers ein.
Die Leistung einer solchen Zelle sind beeindruckende 4V/40mA. Leider macht die Oberfläche
einen nicht sehr harten Eindruck und muss daher schonend behandelt werden.



Der TA2003/P verfügt auch über einen AM- Teil. Da ich aber keine weiteren Teile
auf der alten Platine integrieren konnte, entschied ich mich ein Stück Lochrasterplatine
mit Sekundenkleber anzukleben und dort, auf engsten Raum, meinen MW Empfänger
mit TA7642 und die Entkopplungsdioden der Solarzelle aufzubauen.
Ein neuer Drehko musste auch her, da der kl. FM- Tuner nur 2x35pF hatte. Für den
MW- Bereich experimentierte ich deswegen mit einem verschiebbarem Ferritkern zur Abstimmung. Letztendlich
baute ich aber einen neuen 4-fach Drehkondensator mit 2x35pF 120pF 100pF ein und musste die Spulen
der FM- Kreise vorsichtig nachjustieren.
Die sich addierenden Restkapazitäten, bedingt durch die Parallelschaltung von 100/120pF und die
Wicklungskapazität, führte zu einem nicht Erreichen des oberen MW- Bandes.
Also ...runter mit der Induktivität und eine schaltbare Parallelkapazität für das
untere MW- Band eingefügt. Der Platz war jetzt schon knapp.
Zwei Akkuknopfzellen wollte ich beim Hörgeräteakustiker kaufen, die sollten 29€ kosten. Ich entschied
mich einen 8,4V Akkublock zu zerstören und zwei 1,2V Zellen zu entnehmen und diese in Reihe zu
schalten.



Das Gerät funktioniert bedingt durch die hohe Stromaufnahme des UKW- Teils (10mA), ohne Akku,
nur bei voller Sonneneinstrahlung.
Unter einer 60W Glühfadenlampe oder bedecktem Tageshimmel ist MW kein Problem. Hier beträgt
die Stromaufnahme ja auch nur 200uA.



Gruß
Joe

Plan:



Zuletzt bearbeitet am 12.04.11 00:09

Datei-Anhänge
Minni 1 wgf.JPG Minni 1 wgf.JPG (370x)

Mime-Type: image/pjpeg, 96 kB

Solarzelle.JPG Solarzelle.JPG (420x)

Mime-Type: image/pjpeg, 75 kB

Solar 4V_40mA.JPG Solar 4V_40mA.JPG (351x)

Mime-Type: image/pjpeg, 27 kB

Innenansicht beschriftet wgf.JPG Innenansicht beschriftet wgf.JPG (501x)

Mime-Type: image/pjpeg, 178 kB

Minni lädt wgf.JPG Minni lädt wgf.JPG (372x)

Mime-Type: image/pjpeg, 103 kB

UKW MW Minni 1.JPG UKW MW Minni 1.JPG (599x)

Mime-Type: image/pjpeg, 102 kB

wumpus, Wolle und Kurzschluss gefällt der Beitrag.
!
!!! Fotos, Grafiken nur über die Upload-Option des Forums, KEINE FREMD-LINKS auf externe Fotos.    

!!! Keine Komplett-Schaltbilder, keine Fotos, keine Grafiken, auf denen Urheberrechte Anderer (auch WEB-Seiten oder Foren) liegen!
Solche Uploads werden wegen der Rechtslage kommentarlos gelöscht!

Keine Fotos, auf denen Personen erkennbar sind, ohne deren schriftliche Zustimmung.

Den Beitrag-Betreff bei Antworten auf Threads nicht verändern!
13.04.11 10:20
Plattenfan 

0-49 Punkte

13.04.11 10:20
Plattenfan 

0-49 Punkte

Re: Solarradio mit UKW und MW

Muss einfach auch mal loben: Toller Beitrag und super Erklärungen dazu!

13.04.11 13:15
joeberesf 

500 und mehr Punkte

13.04.11 13:15
joeberesf 

500 und mehr Punkte

Re: Solarradio mit UKW und MW

Hallo Plattenfan,

danke für die Anerkennung. Ich habe gerade eine ziemliche Bastelphase
und nutze sie voll aus, um endlich die vielen kleinen Baustellen aufzuarbeiten.
Das kleine Gerätchen ist der volle Hammer. Es übertrifft meine Erwartungen.
Selbst die im Inneren aufgewickelte FM- Antenne bringt befriedigende Ergebnisse.

Gestern war bei uns zeitweise ordentlich Sonne und ich konnte mit einer halben Stunde
Ladezeit den Akku etwas hochladen. Leider ist jetzt nur Aprilwetter....und ich hatte die beiden
Zellen vor dem Einbau nicht mit dem Ladegerät aufgeladen. Konnte die Zeit nicht abwarten.
Nach 15 Minuten UKW Empfang war dann schon Schluss. Ein Test mit den 1.2V Zellen, hat mir aber gezeigt,
dass das Radio mit 10-12mA Laststrom mehrere Stunden läuft.

Der kleine Drehknopf macht mir noch Probleme. Der ist bei FM, gegen Berührung etwas empfindlich.
Der muss noch mit etwas Isolierlack behandelt, oder durch einen Kunstoffdrehknopf ersetzt werden.

Gruß

Joe

13.04.11 18:00
wumpus 

Administrator

13.04.11 18:00
wumpus 

Administrator

Re: Solarradio mit UKW und MW

Hallo Joe,
liegt der Drehko mit dem Rotor an Masse?


Gruß von Haus zu Haus Rainer (Forum-Betreiber)

Rettet den analogen deutschen AM / FM - Rundfunk!:
www.rettet-unsere-radios.de

13.04.11 18:32
joeberesf 

500 und mehr Punkte

13.04.11 18:32
joeberesf 

500 und mehr Punkte

Re: Solarradio mit UKW und MW

Hallo Rainer,

ich habe ja einen neuen 4-fach Drehko eingebaut, da ich mit der ind. Abstimmung der MW
nicht zufrieden war. Der Rotor liegt bei dem UKW- Teil, über den zweipoligen Schalter, direkt an Plus.
Der Rotor ist aber auch direkt am kalten Ende der Ferritspule (MW), über einen 100 K Widerstand an Plus
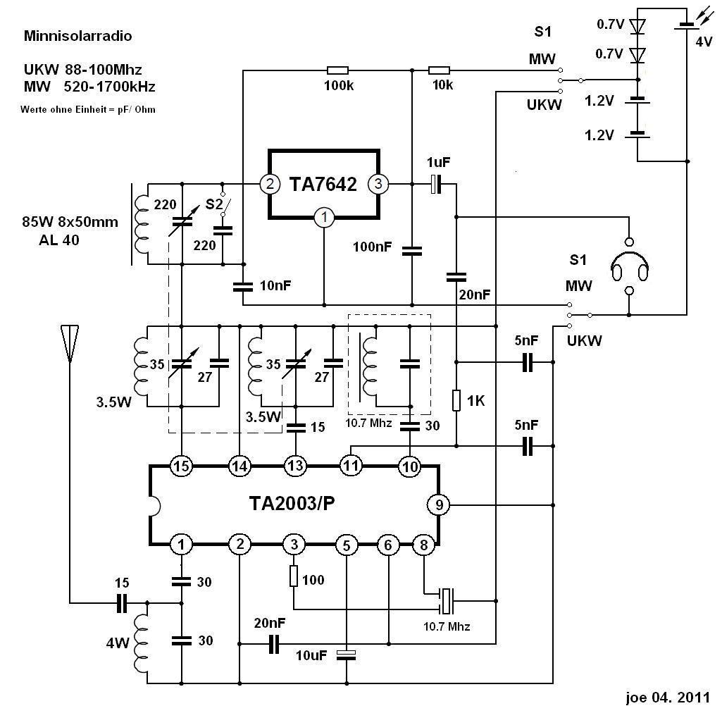
und über den 10nF Kondensator an Minus gekoppelt. (Siehe Stromlaufplan)

Um hier irgendwelche ungünstigen Querströme
zu vermeiden, habe ich mich ja absichtlich, für eine zweipolige Umschaltung UKW/MW entschieden.
Das hat so viel Platz gekostet, sodass ich auf einen kl. NF- Verstärker für UKW verzichtet habe und
stattdessen den Reihenwiderstand am NF- Ausgang des TA2003/P, von 220k auf 1K modifizierte.
Auf MW treten keine Berührungseffekte auf. Aber hier ist ja auch die Frequenz viel kleiner.

Eine Isolierung hat aber schon Erfolg, das habe ich mit einem kl. PVC- Tütchen simuliert.

Ich finde das Design, mit dem Metalldrehknopf, so schön und würde nicht gern darauf verzichten.
Einen Plastikdrehknopf in dem kleinen Format müsste ich mir auch erst besorgen......

und schön sind die eigentlich nur ab einer gewissen Größe.

Beste Grüße

Joe

14.04.11 02:12
wumpus 

Administrator

14.04.11 02:12
wumpus 

Administrator

Re: Solarradio mit UKW und MW

Hallo Joe,
vielleicht wird die Handempfindlichkeit geringer, wenn Du direkt am UKW-Drehko-Rotor noch möglichst kurz einen keramischen 10 nF nach - legst. Ansonsten würde ich doch einen schicken Plastikknopf verwenden.....


Gruß von Haus zu Haus Rainer (Forum-Betreiber)

Rettet den analogen deutschen AM / FM - Rundfunk!:
www.rettet-unsere-radios.de

14.04.11 07:53
joeberesf 

500 und mehr Punkte

14.04.11 07:53
joeberesf 

500 und mehr Punkte

Re: Solarradio mit UKW und MW

Hallo Rainer,

das würde aber bedeuten, dass die 10nF einfach nur zwischen Plus und Minus
hängen.....also parallel zum Akku. Natürlich möglichst kurz am Rotor angebunden.
Der 20nF Keramikkondensator unterhalb des TA2003/P erfüllt ja eigentlich diese
Aufgabe schon. Er ist allerdings etwas weiter weg.

Gruß

Joe

14.04.11 14:00
Pluspol 

500 und mehr Punkte

14.04.11 14:00
Pluspol 

500 und mehr Punkte

Re: Solarradio mit UKW und MW

Hallo Joe

Du hast hier ein ansehliches und multifunktional gelungenes Gerät vorgestellt.
Für den evtl. Nachbau interessierter Leser oder Mitglieder, wäre bei den UKW-Spulen noch der Spulendurchmesser von Nutzen.
Man könnte mit Deinen UKW-Drehkovorgaben die erforderliche Induktivität auch ausrechnen und so hinkommen.
Mit variablen 35pF und dazu parallel 27pF hast Du da relativ große Werte gesetzt. Dementsprechend müssten dann die Induktivitäten entsprechend klein ausfallen.
Toll finde ich, daß Du in diesem Projekt ebenfalls die Solarenergie integriert hast.
Ich bin zur Zeit mehr auf dem Röhrentrip, was sich in der Anschaffung röhrenbestückter Amateur-Kurzwellenempfänger ausgewirkt hatte. Es handelt sich dabei um einen Trio JR-101, bzw. einen 9R-59D, die sich in der Funktion stark ähneln, aber in der Röhren- und Filterbestückung Unterschiede aufweisen. Im Letzteren sind zwei ECC85, bzw. deren amerikanische Doppelgänger, verbaut. Ebenso hat dieser auch zwei kermische ZF-Filter (455Khz) im Gegensatz zu dem Vorgänger.
Es sind keine Doppelsuper, aber mit HF-Vorstufe schon gut brauchbar.
Ein transistorisierten Allbereichs-Mehrfachsuper habe ich auch noch, aber da fehlt mir einfach das Röhrenglühen.
Ich wünsche auch Dir noch weiteren Spaß am Tüfteln und Kreieren. Es sind interessante und neue Wege, die bestimmt ihre Nachahmer finden werden.

Freundliche Grüße von Dietmar

14.04.11 15:15
ingodergute 

Moderator

14.04.11 15:15
ingodergute 

Moderator

Re: Solarradio mit UKW und MW

Hallo Joe,

Glückwunsch zum schönen Solarradio.
Was hätte eigentlich dagegen gesprochen, den Rotor des Drehkos direkt an Masse zu legen. Dann noch direkt vom plusseitigen Ende der UKW-Spulen je einen HF-festen Kondensator sehr kurz gegen diese Rotormasse.
Das sollte die Handempfindlichkeit beseitigen.

Gruß Ingo.

_______________________
Schwertfische zu Flugenten!

14.04.11 16:55
joeberesf 

500 und mehr Punkte

14.04.11 16:55
joeberesf 

500 und mehr Punkte

Re: Solarradio mit UKW und MW

Hallo Dietmar,

danke für Deine anerkennenden Worte.

Der Drehko hat nach Herstellerangabe 2x20-35pF . Die Spulen mit unbekannter
Induktivität waren ja schon vorhanden. Die Schwingkreise müssen so um
0,05uH haben. Wenn man von den 27pF+20pF ausgeht…sind ca.100Mhz zu erwarten.
Diese Spulen werden bei der Inbetriebsetzung durch drücken oder ziehen
abgestimmt. Also manchmal sieht so eine UKW- Spule wie ein Unfall aus.
Die verbogene Spule, nicht aus Schönheitsgründen ausrichten…dann verschiebt
sich das Band um einige Mhz.

Ja,.. ich habe jetzt einen Empfänger mit Solarenergie und einen mit Muskelkraft.
Ich werde noch ein Weilchen mit dem neuen Minniempfänger spielen und die
letzten Probleme lösen und dann werden die Glühwürmchen angeheizt.

Gruß

joe

 1 2 3
 1 2 3
Elektronikschrottkiste   rettet-unsere-radios   Gehäuseverankerung   Schaltungskapazität   Schaltungskapazitäten   Allbereichs-Mehrfachsuper   Selbstverständlich   Stromlaufplanaufzeichnungen   eigentlich   Keramikkondensator   Strahlungsintensität   Parallekapazitäten   Amateur-Kurzwellenempfänger   Schaltungskonzeption   Handempfindlichkeit   Schwingkreisspulen   Kombi-Foliendrehko   Konstruktionsgestaltung   Solarradio   Lochrasterplatine