| Passwort vergessen?
Sie sind nicht angemeldet. |  Anmelden

Sprache auswählen:

Wumpus Gollum Forum von
Wumpus Welt der (alten) Radios
Sie sind nicht angemeldet.
 Anmelden

Das "beste" Audion?
  •  
 1 .. 3 4 5 6 7 .. 13 .. 18
 1 .. 3 4 5 6 7 .. 13 .. 18
11.12.11 14:15
Pluspol 

500 und mehr Punkte

11.12.11 14:15
Pluspol 

500 und mehr Punkte

Re: Das "beste" Audion?

Hallo alle zusammen

Durch Uwes "Hilferuf" ist eine umfassende und inhaltsreiche "Diskussion" über den Bau und die Kriterien leistungsoptimaler Audionempfänger entstanden.
Die Geradeausempfänger kamen wieder in den Brennpunkt des Forum-Interresses.
Zugleich wurde die Option einer HF-Vorstufe erwähnt und in einigen Varianten in ihrer Wirkung beschrieben.
Ich fand das sehr nützlich, da ich an eigenen Groß- und Mehrfachsupern nur wenig Eigenkreatives ausmachen kann.
Sicher hat nicht nur Uwe aus den Beiträgen Wissenswertes entnehmen können.
Ein gut funktionierender 1V1 ob mit aperiodischer oder selektiver Vorstufe, ist von der Gestaltungseffizeinz her dem Bau eines 6-Kreissupers sicher ähnlich.
Vom Super erwartet man automatisch von vornherein guten Empfang, was den Anreiz relativiert.
Für erfolgversprechend und spannend halte ich auch, sich auf bekannte und bewährte Schaltungsprinzipien zu stützen, gleichzeitig aber dabei partiell individuelle Änderungen auszutesten.

Freundliche Grüße von Dietmar

Zuletzt bearbeitet am 12.12.11 07:59

!
!!! Fotos, Grafiken nur über die Upload-Option des Forums, KEINE FREMD-LINKS auf externe Fotos.    

!!! Keine Komplett-Schaltbilder, keine Fotos, keine Grafiken, auf denen Urheberrechte Anderer (auch WEB-Seiten oder Foren) liegen!
Solche Uploads werden wegen der Rechtslage kommentarlos gelöscht!

Keine Fotos, auf denen Personen erkennbar sind, ohne deren schriftliche Zustimmung.

Den Beitrag-Betreff bei Antworten auf Threads nicht verändern!
11.12.11 19:39
joeberesf 

500 und mehr Punkte

11.12.11 19:39
joeberesf 

500 und mehr Punkte

Re: Das "beste" Audion?

Hallo zusammen,

der Punkt mit der Rückkopplung kam mir bei Uwes Schaltung auch ungewöhnlich vor. Mein erstes Audion
war ein Baussatz und auch in Kathodenschaltung mit einer Hauptspule, die aus zwei Induktivitäten bestand.
Eine mit 330uH und eine mit 10uH die seriell verbunden waren. (MW)
Zwischen beiden Induktivitäten war die Kathode angeschlossen. (Rückkopplungsanzapfung)

Ich hatte immer gedacht, dass diese beiden Induktivitäten unbedingt induktiv gekoppelt sein müssten, damit die
Rückkopplung funktioniert. War aber nicht so...Ich konnte die kleine Drossel (10uH) auch etwas entfernt einsetzen und
es funktionierte trotzdem prima. Bei KW war dies auch zu beobachten. Baute ich aber ein Audion auf, bei dem die
Rückkopplungsspule im Anodenkreis hing (entgegengesetzter Wicklungssinn), musste unbedingt eine induktive
Kopplung bestehen, ansonsten funktionierte es nicht.

Ulkig fand ich das.

Gruß

Joe

11.12.11 20:11
wumpus 

Administrator

11.12.11 20:11
wumpus 

Administrator

Re: Das "beste" Audion?

Hallo Joe,

es ist bei KW so, dass hier Kopplungen in der Röhre bei Kathodenkopplung stattfinden kann. Das ist dann aber oft (je nach Röhrentyp, Band und Schaltung) u.u. instabil. Insofern ist die induktive Spulenteilung zur Kathode meiner Ansicht nach besser oder eben die von mir in das Schaltbild eingefügte Kondensator-Teiler-Kopplung.

Gruß von Haus zu Haus Rainer (Forum-Betreiber)

Rettet den analogen deutschen AM / FM - Rundfunk!:
www.rettet-unsere-radios.de
Mach mit: Photos der letzten AM-Sender:
http://www.wumpus-gollum-forum.de/forum/...e-am-sender.htm
Besuche die WEB-Seite des Deutschen Rundfunk-Museum e.V.
http://www.drm-berlin.de

12.12.11 01:17
Uwe.Soboszcyk 

250-499 Punkte

12.12.11 01:17
Uwe.Soboszcyk 

250-499 Punkte

Re: Das "beste" Audion?

Hallo zusammen!

Die freie Zeit der letzten 2 Tage habe ich damit verbracht, ein Chassis zu fertigen, auf em der Aufbau stattfinden kann. Die grundlegenden Bauteile sind bereits teilweise montiert. (Drehkos, Röhrenfassungen, Schwingkreisspulen usw.) Das Ganze wird jede Menge Möglichkeiten zu Schaltplanänderungen offen lassen, so dass es kein Problem wird, die Rückkopplung noch zu verändern.
Am Dienstag hoffe ich, so weit zu sein, dass ich Fotos hier posten kann. Der Probeaufbau wird dann zum "Probelauf" und für Optimierungen und Schaltungsänderungen bereit sein.

MFG und bis dann... Uwe

Zu Hause ist da, wo man hin geht, wenn man einmal etwas falsch gemacht hat.

13.12.11 19:35
Uwe.Soboszcyk 

250-499 Punkte

13.12.11 19:35
Uwe.Soboszcyk 

250-499 Punkte

Re: Das "beste" Audion?

Hallo zusammen!

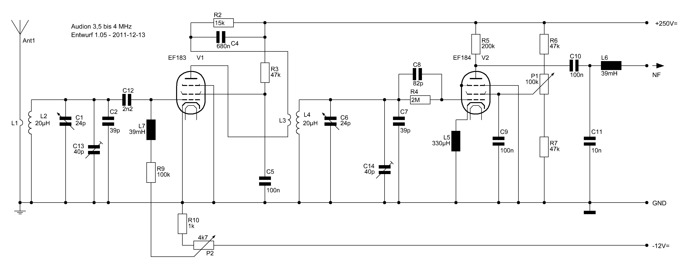
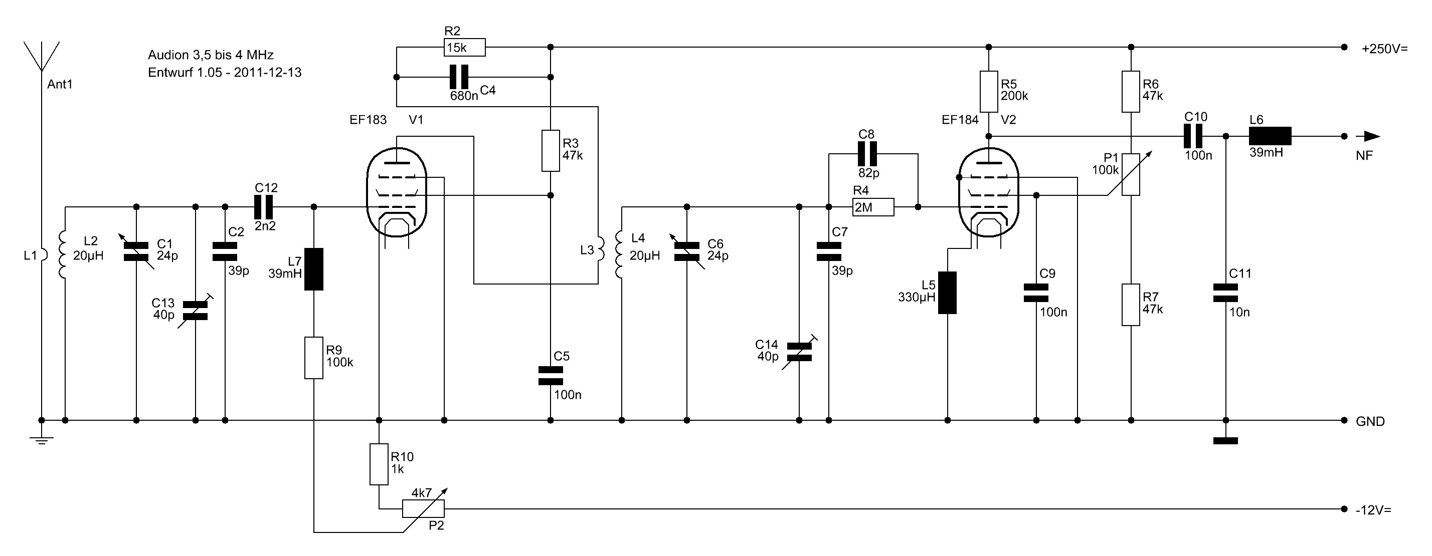
Hier nun die ersten Fotos vom Aufbau des Empfängers, sowie den noch einmal leicht in den Bauteilewerten abgeänderten Schaltplan. Einige Bauteilwerte wurden zunächst dem Bestand der Bastelkiste angepasst.


Vorab: Ich bin gerade erst fertig geworden und habe noch nichts getestet. Ich hoffe, daß ich den morgigen Urlaubstag zumintest teilweise zum Testen nutzen kann.

Zunächst eine Übersicht über die Oberseite des Chassis:


Im Vordergrund auf der linken Seite die Zuführungen von Erde und Antenne zur Koppelspule in der ersten Schwingkreisspule am Eingang der Vorstufe. (Koppelspule sieht hier schief aus, ist aber in der Realität schön gerade und in der Mitte der Schwingkreisspule.)
Rechts daneben der Topftrimmer zur Frequenzband-Anpassung und daneben der Drehko, von dem nur die 2x12pF der UKW-Platten genutzt sind.
Dahinter die EF183
Dann der Schwingkreis des Audions, auch wieder mit der Koppelspule des Vorkreises im Innern der Schwingkreisspule.
Dahinter die EF184 und dann das Wendelpoti für die Rückkopplung.
Die Schwingkreisspulen sind so angeordnet, daß sie sich mögl. wenig beeinflussen. Sollte eine Trennung dazwischen dennoch nötig sein, ist diese leicht realisierbar.
Das Poti für die Regelung der Vorstufe befindet sich "im Untergrund".



Detailaufnahme Vorstufe: Der Topftrimmer und die Durchführung des "heißen" Spulenendes.



Detailaufnahme Audion: Topftimmer und Durchführungen



Detailaufnahme Rückkopplungs-Poti: abgeschirmtes Kabel mit Teflon-Isolierung.

Als nächstes eine Übersicht über die Unterseite des Chassis:


Die im Bild obere Seite ist die Frontseite des Chassis. dort erkennt man auch das Poti für die Regelung der EF183.
die linke Röhre ist die EF183 der Vorstufe, rechts die EF184 der Audionstufe.
Unten die Gleichrichtung und Glättung der Anodenspannung (Brückengleichrichter mit 4x100µF, 300V).
Die 2 (fast) senkrechten dicken Kupferdrähte verbinden die Drehkos mit den Schwingkreisspulen. Links die Ankopplung an die Vorstufe mit 2,2nF und rechts die Ankopplung an die Audionstufe mit 82pF und "innen liegendem" 2M-Widerstand.
Der fette WIMA in der Mitte ist die Kopplung der Vorstufe an die Koppelspule, deren Durchführungen unter dem WIMA liegen. Er ist mit dem 15K-Anodenwiderstand der Vorstufe gebrückt.



Detailansicht des Sockels der EF183



Detailansicht des Sockels der EF184

So, für heute war es das erst einmal. Ich möchte mich noch kurz um die Zusammenstellung der Trafos und die Platine für die -12V-Hilfsspannung kümmern, damit ich das morgen bereits zum Testen einsetzen kann.
Ich hoffe, keinen gravierenden Fehler in meinen Aufbau eingebaut zu haben, so daß morgen nicht gleich alles in Rauch aufgeht.

MFG Uwe

Zu Hause ist da, wo man hin geht, wenn man einmal etwas falsch gemacht hat.

Datei-Anhänge
Plan1.05-2011-12-13.JPG Plan1.05-2011-12-13.JPG (687x)

Mime-Type: image/jpeg, 208 kB

Uebersicht.jpg Uebersicht.jpg (657x)

Mime-Type: image/jpeg, 330 kB

Detail1-HF-Stufe.jpg Detail1-HF-Stufe.jpg (654x)

Mime-Type: image/jpeg, 296 kB

Detail1-Audion.jpg Detail1-Audion.jpg (661x)

Mime-Type: image/jpeg, 348 kB

Poti-RK.jpg Poti-RK.jpg (682x)

Mime-Type: image/jpeg, 326 kB

Verdrahtung.jpg Verdrahtung.jpg (654x)

Mime-Type: image/jpeg, 334 kB

EF183-Sockel.jpg EF183-Sockel.jpg (666x)

Mime-Type: image/jpeg, 233 kB

EF184-Sockel.jpg EF184-Sockel.jpg (652x)

Mime-Type: image/jpeg, 249 kB

13.12.11 20:49
roehrenfreak

nicht registriert

13.12.11 20:49
roehrenfreak

nicht registriert

Re: Das "beste" Audion?

Hallo Uwe,

"Big Pictures" von Deinem Projekt - Daumen hoch!

Soso - Du hast also schon Urlaub. Da werd' ich ja vor Neid ganz grün im Gesicht. Ich muss noch DREI lange Tage schaffe

Freundliche Grüsse,
Jürgen rf

Die Natur als Vorbild hat sich seit Millionen von Jahren bewährt und ist analog - sonst gäbe es schliesslich keine Dämmerung!
http://www.rettet-unsere-radios.de

13.12.11 21:13
Uwe.Soboszcyk 

250-499 Punkte

13.12.11 21:13
Uwe.Soboszcyk 

250-499 Punkte

Re: Das "beste" Audion?

Hallo Jürgen rf,

schön, daß die Fotos gefallen.
Donnerstag und Freitag muss ich aber auch noch einmal los. Ab nächste Woche ist dann aber bis Weihnachten Urlaub angesagt.

MFG Uwe

Zu Hause ist da, wo man hin geht, wenn man einmal etwas falsch gemacht hat.

13.12.11 22:57
wumpus 

Administrator

13.12.11 22:57
wumpus 

Administrator

Re: Das "beste" Audion?

Hallo Uwe,

ich würde zwischen der Vorstufe und dem Audion oben und unten noch eine Schirmwand einziehen. Das Rückkopplungs-Audion mit Vorstufe erreicht hohe Verstärkungen, immer eine Gefahr der Selbsterregung über beide Stufen, insbesondere bei der steilen Vorröhre. Weiter würde ich die Heizleitungen direkt an den Röhren mit Keramik-Cs verblocken, vielleicht sogar eine Drossel in Richtung Audion-Heizung. Die innenliegende Antennenkoppelspule würde ich mehr in Richtung Masse der ersten Kreisspule legen. Die beiden abgeschirmten Leitungen zum 100 kOhm-Poti sollten jeweils nur an einer Seite mit Masse verbunden sein, es gilt Masseschleifen zu vermeiden. Die beiden Schirmgitter würde ich noch zusätzlich mit keramischen 1 nF-Cs verblocken.

Ansonsten ist es recht gut HF-mäßig aufgebaut.


Gruß von Haus zu Haus Rainer (Forum-Betreiber)

Rettet den analogen deutschen AM / FM - Rundfunk!:
www.rettet-unsere-radios.de
Mach mit: Photos der letzten AM-Sender:
http://www.wumpus-gollum-forum.de/forum/...e-am-sender.htm
Besuche die WEB-Seite des Deutschen Rundfunk-Museum e.V.
http://www.drm-berlin.de

Zuletzt bearbeitet am 13.12.11 23:11

13.12.11 23:34
nobbyrad58 

500 und mehr Punkte

13.12.11 23:34
nobbyrad58 

500 und mehr Punkte

Re: Das "beste" Audion?

Hallo Uwe!

Sieht ja echt Klasse aus. Zusätzlich zu Rainers Tips die Belastbarkeit der Widerstände im Auge behalten. Manche erscheinen mir nicht hoch genug belastbar, die brauchen "mehr Watt". Sauberer Aufbau und viel Platz für Optimierungen.
Wir sind schon ganz gespannt.

MFG Nobby

14.12.11 09:23
joeberesf 

500 und mehr Punkte

14.12.11 09:23
joeberesf 

500 und mehr Punkte

Re: Das "beste" Audion?

Hallo Uwe,

HF- mäßig richtig Aufwand getrieben. Sehr gut geworden und beste Voraussetzung für weitere Verbesserungen.
Rainers Tipps würde ich auf jeden Fall berücksichtigen.

Du hast aber ordentlich kupferkaschiertes Leiterplattenbasismaterial in Deinem Fundus. Hast Du die Keramikkörper
durchbohrt ? Das sind doch Wickelkörper von Hochlastwiderständen,...oder?

Tolles Projekt und beste Grüße

Joe

 1 .. 3 4 5 6 7 .. 13 .. 18
 1 .. 3 4 5 6 7 .. 13 .. 18
gemacht   bearbeitet   letzten   Röhren   Rückkopplung   wumpus-gollum-forum   Anodenspannung   rettet-unsere-radios   vielleicht   natürlich   allerdings   Zuletzt   Vorstufe   deutschen   Verstärkung   Schaltung   Antenne   zusammen   könnte   richtig