| Passwort vergessen?
Sie sind nicht angemeldet. |  Anmelden

Sprache auswählen:

Wumpus Gollum Forum von
Wumpus Welt der (alten) Radios
Sie sind nicht angemeldet.
 Anmelden

Rubin 401BG, erster Serien Farb TV in der DDR
  •  
 1 2
 1 2
15.05.11 02:54
Color20 

100-249 Punkte

15.05.11 02:54
Color20 

100-249 Punkte

Rubin 401BG, erster Serien Farb TV in der DDR

Hallo

Durch einen Zufall konnte ich diesen selltenen Import Fernseher aus der ehemaligen UdSSR an Land ziehen.
Er ist der erste Farb TV der in der DDR noch vor der Farbeinführung 1969 für Versuchszwecke zum Aufbau für die DDR fernseh Farbübertragung importiert wurde.Gebaut wurde Er von 1967 bis 1970,danach kam der Nachfolger Rubin 401-1 gebaut bis 1973.
Das zweite UdSSR Importgerät Raduga 5BG folgte dann Ende 1969 der dann wohl auch offiziell unterm Ladentisch? zu kaufen gab? wie auch inzwischen den Rubin 401 und den ersten aus DDR Produktion voll transistorisierten Color20(1969 1000Stück).
Leider findet man nicht viel Informationen darüber wie genau das damals so ablief,es gab wohl Bezugsscheine oder ähnliches,man konnte wohl nicht einfach im Laden gehen und ein Farbgerät kaufen.Die ersten Geräte waren wahrscheinlich sowieso der Partei und Staatsführung vorbehallten,müsste dann anfangs der Rubin 401 und die ersten Color20 gewesen sein?
Die Nachfrage nach einen Farbgerät kann damals aber nicht sehr hoch gewesen sein,wer konnte sich solch ein Gerät leisten?

Wer weiß wie es genau war? Würde mich über Richtigstellungen oder weitere Informationen freuen.

Ich suche für den Rubin 401 die Bedienungsanleitung Serviceplan unsow. natürlich auch gern in Kopie.
Kann Anleitung (russ.) mit Schaltplan und den Plan für den Zeilentrafo in Kopie für den seltenen Raduga 704 anbieten.

Werde in den nächsten Tagen mal schauen, ob ich das 65 Kilo Lebendgewicht aus dem Tiefschlaf holen kann.


Gruß André



Datei-Anhänge
Rubin401BG12.jpg Rubin401BG12.jpg (1203x)

Mime-Type: image/jpeg, 327 kB

rubin401BG13.jpg rubin401BG13.jpg (828x)

Mime-Type: image/jpeg, 321 kB

roehrenfreak gefällt der Beitrag.
!
!!! Fotos, Grafiken nur über die Upload-Option des Forums, KEINE FREMD-LINKS auf externe Fotos.    

!!! Keine Komplett-Schaltbilder, keine Fotos, keine Grafiken, auf denen Urheberrechte Anderer (auch WEB-Seiten oder Foren) liegen!
Solche Uploads werden wegen der Rechtslage kommentarlos gelöscht!

Keine Fotos, auf denen Personen erkennbar sind, ohne deren schriftliche Zustimmung.

Den Beitrag-Betreff bei Antworten auf Threads nicht verändern!
15.05.11 08:00
Wolle 

500 und mehr Punkte

15.05.11 08:00
Wolle 

500 und mehr Punkte

Re: Rubin 401BG, erster Serien Farb TV in der DDR

Hallo Andre.

Mit der Einführung des Farbfernsehens und des zweiten Programms im Oktober 1969 in der DDR standen drei Farbgeräte zur Verfügung. Das waren der Color 20, der Rubin 401BG und der Raduga 5BG. Die beiden Importgeräte mußten mit einem UHF- Empfangsteil ausgestattet sein. Dieser UHF- Tuner wurde aus Staßfurt übernommen und vom Hersteller in diese Geräte eingebaut. Der Zusatz "BG" kennzeichnet den Unterschied zum entsprechenden Inlandsgerät ohne UHF- Empfangsteil und Empfang nach OIRT.
Bezugsscheine gab es nicht, man war vom Zufall einer Lieferung und eventuell vom Vitamin B abhängig.
Da es mit den sowjetischen Geräten einigen Ärger gab, gelangte ein Teil als preisreduzierte Ware für 1600 Mark in den Handel. Hier war sogar Teilzahlung möglich. Dadurch kam ich 1972 zu meinem ersten Farbgerät Raduga 5BG.

Mit vielen Grüßen.
Wolle

15.05.11 23:00
roehrenfreak

nicht registriert

15.05.11 23:00
roehrenfreak

nicht registriert

Re: Rubin 401BG, erster Serien Farb TV in der DDR

Hallo André,

mein Glückwunsch zum Erwerb eines solchen seltenen "Dinosauriers" der Technikgeschichte. Das Gewicht von 65kg toppt den altermässig etwa vergleichbaren Philips K6 (auch nicht gerade ein Leichtgewicht) nochmals um einige Kilogramm. Schön aufpassen, dass Du Dir das Kreuz nicht verbiegst - tut weh. Ach ja - und mal in den Hausbau-Unterlagen nachsehen, ob die Baustatik mitmacht!

Freundliche Grüsse,
Jürgen rf

Erzähle es mir – und ich werde es vergessen.
Zeige es mir – und ich werde mich erinnern.
Lass es mich tun - und ich werde es behalten.

(Konfuzius)

http://www.rettet-unsere-radios.de

16.05.11 21:53
Color20 

100-249 Punkte

16.05.11 21:53
Color20 

100-249 Punkte

Re: Rubin 401BG, erster Serien Farb TV in der DDR

Hallo Jürgen

Danke für Dein Glückwunsch,der 401BG ist wirklich sellten,ein Leningrad T2 ist da wesentlich besser zu bekommen.
Auch im russichen e ba (Allegro) schaute ich in den letzten Jahren regelmäßig,hat zwar mal den Nachfolger 401-1
gegeben,aber der Preis war mir doch zu hoch,es kommen dann ja noch jede Menge Hände die aufhallten,Spedition,Zoll unsow.
Und dann das Theater mit dem Zoll und irre Wartezeiten bis zu einem Jahr,beste Beispiel, Eckhard Etzold s KVN-49,
Er hatte mir damals angeboten da mit zu machen,aber ich konnte kein Fernseher finden.
Ich kann es immer noch kaum glauben das Eckhard nicht mehr da ist.

Der K6 ist auch ein schönes Gerät das ich mir vieleicht auch noch beschaffen werde,er toppt den 401 mit der Anzahl der Röhren,6Stück mehr.

Erste Lebenszeichen,das gute die Bildröhre und der Zeilentrafo sind intakt,das schlechte ,es gab ein kleinen Knall evtl. Überschlag,weiß leider nicht wo,dachte erst eine Sicherung ist gekommen,es hat nichts gerochen.Seit dem ist der Ton stark verbrummt und das Bild ist weg,wenn man mit den Kontrast und Helligkeitsregler spielt leuchtet die Bildröhre mal ganz kurz áber nur dunkel auf,dann viel mir auf das eine der Hochspannungsröhren auf einmal zu hell leuchtet.Das typische Knistern an der Bildröhre wenn die Hochspannung einsetzt ist auch nicht mehr.Aber trotz des Rückschlags, für den Anfang bin ich schon ganz zufrieden.

beste Grüße,

André

Datei-Anhänge
Rubin401flimmert.jpg Rubin401flimmert.jpg (751x)

Mime-Type: image/jpeg, 228 kB

16.05.11 22:19
roehrenfreak

nicht registriert

16.05.11 22:19
roehrenfreak

nicht registriert

Re: Rubin 401BG, erster Serien Farb TV in der DDR

Color20:
...
Ich kann es immer noch kaum glauben das Eckhard nicht mehr da ist.

...

beste Grüße,

André



Hallo André,

mir fehlen die Worte - immer noch. Immer noch bin ich fassungslos, der Verlust schmerzt auch mich nach wie vor. Eckhard bleibt unter uns in unseren Gedanken - er ist lediglich einen Schritt voraus gegangen.

Freundliche Grüsse,
Jürgen rf

Erzähle es mir – und ich werde es vergessen.
Zeige es mir – und ich werde mich erinnern.
Lass es mich tun - und ich werde es behalten.

(Konfuzius)

http://www.rettet-unsere-radios.de

16.05.11 22:46
Color20 

100-249 Punkte

16.05.11 22:46
Color20 

100-249 Punkte

Re: Rubin 401BG, erster Serien Farb TV in der DDR

Hallo Wolle

Hätte gern gewußt wie das so 1969 70 war.

Mein Vati hat damals zusammen mit einen Kollegen duzende von Radugas 5BG evtl. auch der 701 aufgekauft,waren sicher auch die Preisreduzierten.Haben dann einen Pal Decoder eingebaut und wieder verkauft.

So ein Stassfurter hatte ich mal aus ein Ines,war dann mein erster Konverter,zwei Flachbatterien mit Gummiband und fertig.



beste Grüße,

André

Datei-Anhänge
Rubin401StassfurterUHF.jpg Rubin401StassfurterUHF.jpg (750x)

Mime-Type: image/jpeg, 262 kB

20.05.11 09:25
digitalfunk

nicht registriert

20.05.11 09:25
digitalfunk

nicht registriert

Re: Rubin 401BG, erster Serien Farb TV in der DDR

Hallo, zusammen

Wenn wir schon beim Thema sind, stelle ich hier nochmals die Frage in den Raum:
Wer weiß, wo die Fernseher von Kollege Christian Knechtl hingekommen sind?

Herr Etzold bot damals die Sammlung nach Christians Tod an, ich interessierte mich dann dafür, das war Anfang 2010.
Nachdem ich weder eine Zu- oder Absage bekam, habe ich bei Herrn Etzold angerufen. Er wußte dann auch nicht mehr, was mit der Sammlung geworden ist. Ich war dann schon ein bisserl Sauer...

Gruß
Hans

30.05.11 01:14
Color20 

100-249 Punkte

30.05.11 01:14
Color20 

100-249 Punkte

Re: Rubin 401BG, erster Serien Farb TV in der DDR

Hallo Jürgen


Der 1 Januar 2011 war der schlimmste Tag meines bisherigen lebens.
Hatte wirklich sehr sehr großes Glück das ich bei einen schlimmen Brand in Berlin mit meinen leben davon gekommen bin,um ca. die selbe Uhrzeit ist Eckhard verstorben.

Wusste schon ziemlich lange das Eckhard schwer krank war,aber trotzdem hat es mich völlig umgehaun.
Ich hatte mit Ihm vorher mal einen bösen Streit und wir sprachen eine ganze Weile nicht mehr miteinander,ich bin froh das wir uns noch rechtzeitig wieder vertragen haben.


Hallo Hans

Deine Frage kann ich nicht beantworten,habe nichts mehr darüber gehört.
Eckhard Etzold war schwer krank!


Grüße André

10.06.11 03:50
Color20 

100-249 Punkte

10.06.11 03:50
Color20 

100-249 Punkte

Re: Rubin 401BG, erster Serien Farb TV in der DDR

Hallo

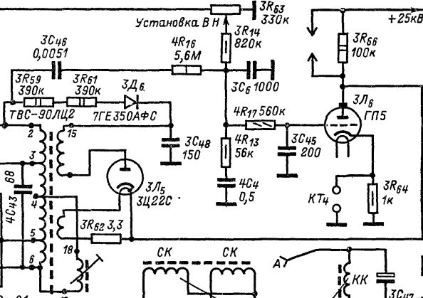
So nun zurück zum Rubin,da ich Ihn wieder zum laufen bringen möchte ,habe ich einen brauchbaren Schaltplan für die Hochspannung und Ablenkung besorgen können,nach längerer Sichtung des Planes und der Ereignisse nach den Knall bin ich zu den vorläufigen Schluß gekommen das eventuell
die Diode 7GE 350 APS durch ist.Nachprüfen konnte es leider noch nicht,möchte noch schnell einen Ersatztyp besorgen bevor es ins Wochenende geht,wer weiß welchen Ersatztyp man da nehmen kann? 7GE 350 APS ist das lange braune Pappröhrchen links im Bild.





Gruß André

Datei-Anhänge
Diode.jpg Diode.jpg (857x)

Mime-Type: image/jpeg, 212 kB

schaltrubin.JPG schaltrubin.JPG (710x)

Mime-Type: image/jpeg, 68 kB

10.06.11 10:44
ingodergute 

Moderator

10.06.11 10:44
ingodergute 

Moderator

Re: Rubin 401BG, erster Serien Farb TV in der DDR

Hallo André,

offensichtlich fließt der Anodenstrom der Bildröhre durch die Diode (vermutlich kaum mehr als 2mA, je nachdem, wieviel noch in der Ballaströhre verbraten wird). Damit ist sie im Falle eines Überschlags in der Bildröhre immer potentiell gefährdet. 3C48=150pF schützt ein wenig vor Stromtransienten, deshalb würde ich den genau untersuchen und ggf. wechseln ebenso wie alle Kondensatoren und Widerstände um die Ballaströhre 3L6 (GP5). Da die Diode am Fußpunkt des Hochspannungswickels sitzt, würde ich eine moderne schnelle kapazitätsarme Schottky-Diode (wegen der Geschwindigkeit) mit >1000V erstmal zum Test einsetzen. Der Innenwiderstand der Diode sollte angesichts der in Reihe liegenden hochohmigen Widerstände keine Rolle spielen.

Viele Grüße

Ingo.

_______________________
Schwertfische zu Flugenten!

 1 2
 1 2
Farbeinführung   Bedienungsanleitung   Technikgeschichte   Innenwiderstand   Geschwindigkeit   Preisreduzierten   rettet-unsere-radios   kapazitätsarme   preisreduzierte   Stromtransienten   Farbübertragung   wahrscheinlich   Hausbau-Unterlagen   transistorisierten   Hochspannungswickels   Richtigstellungen   Ballaströhre   Farbfernsehens   Hochspannungsröhren   Helligkeitsregler