| Passwort vergessen?
Sie sind nicht angemeldet. |  Anmelden

Sprache auswählen:

Wumpus Gollum Forum von
Wumpus Welt der (alten) Radios
Sie sind nicht angemeldet.
 Anmelden

Radiosonanz Einheitsgerät 1923
  •  
 1
 1
21.12.17 19:32
reinhard 

500 und mehr Punkte

21.12.17 19:32
reinhard 

500 und mehr Punkte

Radiosonanz Einheitsgerät 1923

Hallo zusammen,

mal wieder etwas steinaltes, nix digital, schwer analog... Und sowas funktionierte damals, man kannte ja auch noch kein HiFi.

Schon vor der Freigabe des Rundfunks in Deutschland gab es 1923 eine große Anzahl "Radio-Amateure", die am Empfang von ausländischen Rundfunkstationen interessiert waren. Diese ließen sich in zwei Gruppen aufteilen: Solche, die nur Musik, Erzählungen, Fußballberichte u. a. hören wollten, ohne Interesse für ihre Apparate zu haben, und solche, die nur Interesse hatten, sich Apparate und Schaltungen selber zusammenzubauen. Für diese zweite Gruppe gab es neben den nötigen Einzelteilen, die für den Zusammenbau von Radioapparaten nötig waren, auch komplette Radiobaukästen (z. B. von Seibt oder Birgfeld) oder vorgefertigte Baugruppen, die man für beliebige Empfänger- und Verstärkerschaltungen verwenden konnte. Eine solche Baugruppe zum Experimentieren war das Einheitsgerät von Radiosonanz.
Weitere ausführliche Infos sind im Katalog des Deutschen Rundunk-Museum zu finden.

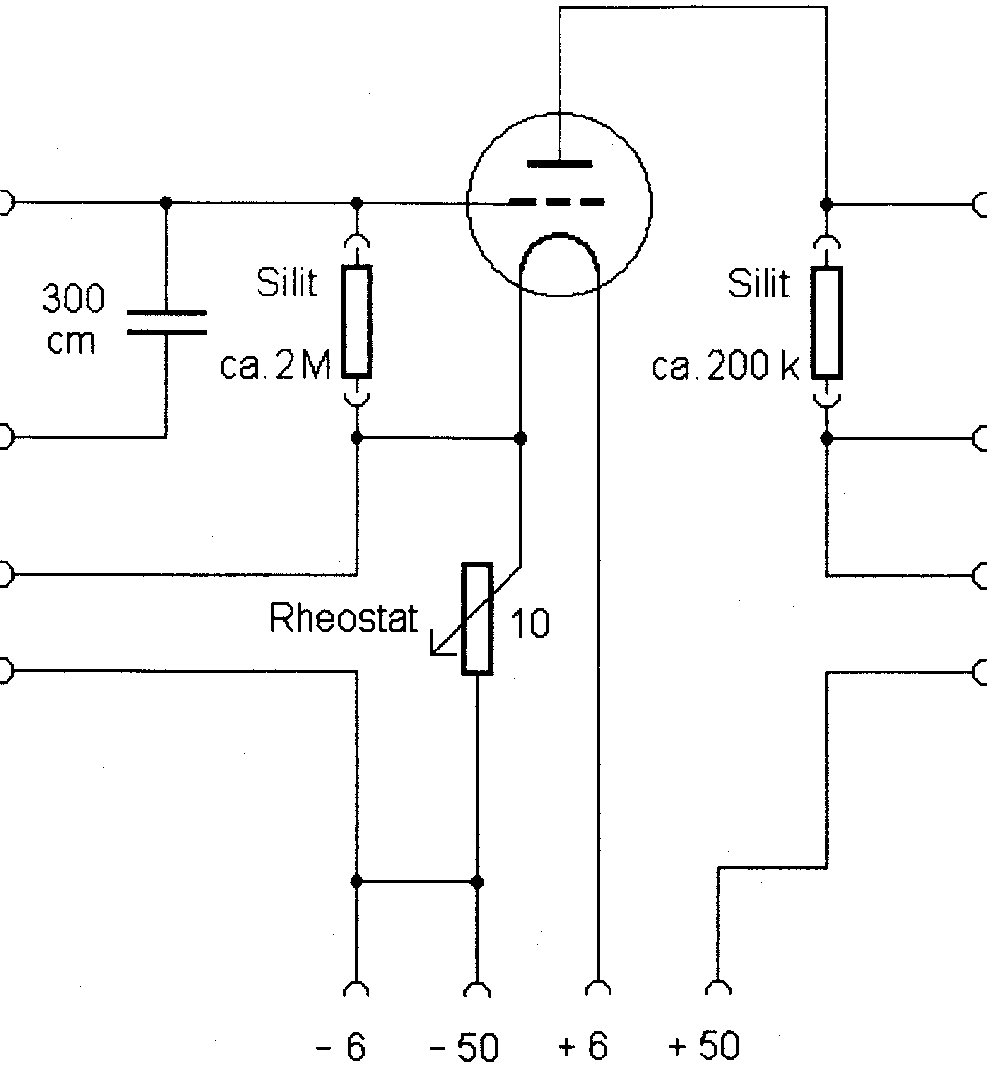
Technische Daten:
Baujahr: 1923
Schaltung: Universalverstärker
Röhren/Transistoren: 1 (z.B. Telefunken A oder RE 11)
Kreise: 1 (mit externem Abstimmkreis)
Wellenbereiche: je nach verwendeter Spule 200-2000 m
Lautsprecher: Anschluss für Kopfhörer oder Lautsprecher
Spannung: 6-Volt-Heiz-, 50-Volt-Anodenbatterie
Gehäuse: Holz
Skala:
Abstimmung:
Gewicht: 0,6 kg
Maße: Breite 11,5 cm
Höhe 15 cm
Tiefe 16,3 cm








Admin: Fotos und der Großteil des Textes mußten wegen Urheberrecht-Nichtbeachtung gelöscht werden. Es nervt mich zusehends, trotz Rücksprachen immer wieder solche Verstöße hier sanktionieren zu müssen!

Datei-Anhänge
radiosonanz3.jpg radiosonanz3.jpg (312x)

Mime-Type: image/jpeg, 76 kB

WalterBar und regency gefällt der Beitrag.
!
!!! Fotos, Grafiken nur über die Upload-Option des Forums, KEINE FREMD-LINKS auf externe Fotos.    

!!! Keine Komplett-Schaltbilder, keine Fotos, keine Grafiken, auf denen Urheberrechte Anderer (auch WEB-Seiten oder Foren) liegen!
Solche Uploads werden wegen der Rechtslage kommentarlos gelöscht!

Keine Fotos, auf denen Personen erkennbar sind, ohne deren schriftliche Zustimmung.

Den Beitrag-Betreff bei Antworten auf Threads nicht verändern!
21.12.17 19:40
MB-RADIO 

500 und mehr Punkte

21.12.17 19:40
MB-RADIO 

500 und mehr Punkte

Re: Radio

was nun ????? Test bestanden ??????

Viele Grüße
Bernd

Zwei Dinge sind unendlich, das Universum und die menschliche Dummheit, aber bei dem Universum bin ich mir noch nicht ganz sicher. (Albert Einstein)

 1
 1
Fußballberichte   funktionierte   Experimentieren   Wellenbereiche   ausländischen   sanktionieren   Radiobaukästen   Verstärkerschaltungen   Urheberrecht-Nichtbeachtung   Rücksprachen   Radioapparaten   Rundfunkstationen   vorgefertigte   Lautsprecher   Radio-Amateure   zusammenzubauen   Einheitsgerät   Universalverstärker   Rundunk-Museum   50-Volt-Anodenbatterie