| Passwort vergessen?
Sie sind nicht angemeldet. |  Anmelden

Sprache auswählen:

Wumpus Gollum Forum von
Wumpus Welt der (alten) Radios
Sie sind nicht angemeldet.
 Anmelden

Versuchsaufbau zum Entprellen von alten Nummernschaltern
  •  
 1 2 3 4 5 6
 1 2 3 4 5 6
02.01.21 00:31
Hajo 

500 und mehr Punkte

02.01.21 00:31
Hajo 

500 und mehr Punkte

Re: Versuchsaufbau zum Entprellen von alten Nummernschaltern

Ein frohes und gesundes neues Jahr in die Runde

@Volker
Es freut mich für Dich, daß nun alles funktioniert wie gedacht. War ein interessantes Projekt, bei dem ich viel über alte Telefontechnik gelernt habe.

Volker:
Gleichzeitig sorgt eine Sperrklinkenkupplung (Ratsche) dafür, dass sich das Stromstoßrad und somit seine Nocken nicht bewegen können und somit der nsi-Kontakt während des Aufziehens geschlossen bleibt.
Nur der Vollständigkeit halber:
Habe herausbekommen, daß mein Nummernschalter ein "NS 70" ist und hier eine kurze Doku dazu gefunden.
Eine Sperrklinkenkupplung ist nicht vorhanden, das Ausblenden der Impulse beim Aufziehen wird durch eine zweite Nockenscheibe bewerkstelligt.
Die fehlt bei meinem Exemplar, das Teil ist also doch nicht im Originalzustand.


Gruß in die Runde
Hajo

!
!!! Fotos, Grafiken nur über die Upload-Option des Forums, KEINE FREMD-LINKS auf externe Fotos.    

!!! Keine Komplett-Schaltbilder, keine Fotos, keine Grafiken, auf denen Urheberrechte Anderer (auch WEB-Seiten oder Foren) liegen!
Solche Uploads werden wegen der Rechtslage kommentarlos gelöscht!

Keine Fotos, auf denen Personen erkennbar sind, ohne deren schriftliche Zustimmung.

Den Beitrag-Betreff bei Antworten auf Threads nicht verändern!
02.01.21 12:39
Volker 

500 und mehr Punkte

02.01.21 12:39
Volker 

500 und mehr Punkte

Re: Versuchsaufbau zum Entprellen von alten Nummernschaltern

Hallo Hajo, Hallo zusammen

du kannst die Achse deines Nummernschalters mit einem Drehgeber verbinden, welcher mit Hilfe eines Arduino die Drehrichtung auswertet und dann noch die Impulswahl in die Mehrfrequenzwahl umsetzt. Dabei sollte man nicht nach dem praktischen Sinn solcher Projekte fragen.

Zusammenfassung: Anfang Dezember hatte ich damit angefangen das Gehäuse des Telefons mit Schellack zu polieren, was jedenfalls mit meinen amateurhaften Fähigkeiten scheiterte. Das Lackieren mit Acryllack und das anschließende Polieren war dann der Durchbruch. Die Idee mit der elektronischen Kontakt-Entprellung fing ja ganz bescheiden an. Die Sackgasse mit einem Schmitt-Trigger scheiterte und ich hatte sie hier überhaupt nicht vorgestellt. Der Durchbruch kam dann durch die Anregung von Hajo mit dem Monoflop. Mit Hilfe der Optokoppler, denen ich anfangs zu wenig Strom durch die Dioden verpasste, gelang dann ein weiterer Durchbruch, weil nun das Telefon beim Wählen natürlicher klingt. Das Geklapper des Relais gehört nicht zum historischen Klangbild einer Wählscheibe. Das Telefon hat sich bei bis jetzt über 100 Versuchen nicht ein einziges Mal verwählt. Ich schreibe das nicht zu meiner Selbstbeweihräucherung, sondern um zu zeigen wie man durch schrittweises Vorgehen, Überlegen, Elektronik-Simulation, gescheiterten und erfolgreichen Versuchen zum Ziel gelangt, denn viele Menschen machen den Fehler vorzeitig aufzugeben. Ich habe lange gebraucht, um zu kapieren, dass der prellende nsr-Kontakt das Hauptproblem darstellt. Für die Berechnung dieser relativ einfachen Schaltung reicht übrigens das Ohmsche Gesetz und das Lesen der Datenblätter. Verzwickt war nur das Verstehen des zeitlichen Ablaufs. Dazu hat mir die Simulation geholfen. Anfangs hatte ich selbst nicht ganz verstanden warum die Schaltung funktioniert.

Die Idee die Speisespannung aus der Amtstleitung zu gewinnnen, musste ich leider vorerst mit dieser analogen Lösung aufgeben. Man kann aber als Zuleitung zum Telefon eine 4-adrige Leitung nehmen und je nach Konstruktion des Nummernschalters das Steckernetzteil einer FritzBox mitbenutzen. Dazu muss der nsi // nsr galvanisch getrennt sein. Leider ist bei manchem Nummernschalter der nsa mit mit dem nsi / nsr verbunden. Dann müsste man den nsa ebenfalls über Optokoppler betreiben. Diese Ansteuerung bräuchte aber nicht Entprellen. Es reicht dann den Strom durch die Dioden zwei weiterer Optokoppler direkt mit dem nsa- an- und auszuschalten.

Als nächstes möchte ich das Kohlegrießmikrofon durch eine selbst gebaute Transistorsprechkapsel ersetzen, wie sie sie auf https://www.wumpus-gollum-forum.de/forum...3&thread=14 hier vorgestellt wurde.

Das restaurierte Modell 36 kommt dann auf meinen Schreibtisch, der ganze Computerkram verschwindet von der Tischplatte und wird durch eine alte Reiseschreibmaschine aus den 1950er Jahren ersetzt. Ein kleines Röhrenradio, das schon UKW empfangen kann, dient als einzige Informationsquelle. In die Schreibtischlampe drehe ich eine alte Glühbirne. Mal sehen, wie lange ich das durchalte?

Nachtrag: Die Zusammenfassung des Projekts ist jetzt unter

https://elektronikbasteln.pl7.de/entprel...nummernschalter

zu finden.


Viele Grüße Volker

"Das Radio hat keine Zukunft." (Lord Kelvin, Mathematiker und Physiker (1824-1907))

Zuletzt bearbeitet am 04.01.21 13:39

02.01.21 22:20
Hajo 

500 und mehr Punkte

02.01.21 22:20
Hajo 

500 und mehr Punkte

Re: Versuchsaufbau zum Entprellen von alten Nummernschaltern

Volker:
du kannst die Achse deines Nummernschalters mit einem Drehgeber verbinden.... Dabei sollte man nicht nach dem praktischen Sinn solcher Projekte fragen.
Wohl wahr gesprochen Volker
Was ich mir vorstellen könnte, wäre ein Drehwähler-Zahlenschloß.
Das sollte sich mit Dezimalzählern leicht realisieren lassen und bräuchte kein eng definiertes Impulstiming.
Werde mir einen baugleichen und intakten Nummernschalter besorgen und schauen, wie das original mit der Nockenscheibe gelöst ist.


Gruß in die Runde
Hajo

05.01.21 17:12
Volker 

500 und mehr Punkte

05.01.21 17:12
Volker 

500 und mehr Punkte

Re: Versuchsaufbau zum Entprellen von alten Nummernschaltern

Hallo zusammen,

wieder ein neues Problem. Die Entprellschaltung funktioniert tadellos und 100% kein Verwählen. Nun wollte ich das Kohlegrießmikrophon durch eine Transistorsprechkapsel ersetzen. Eine kommerzielle Transistorsprechkapsel war viel zu leise und die selbst gebauten Versionen, von denen ich drei testete, waren alle ebenfalls viel zu leise und zusätzlich bis zur Unverständlichkeit verzerrt. Die Ursache ist wohl der geringe Spannungsabfall von etwa 5 Volt im Leerlauf an der Sprechkapsel, weil an dem Optokoppler schon recht viel Spannung abfällt.

Meine Idee ist nun als Mikrofon eine kleine dynamische Hörkapsel eines Billig-Kopfhörers (z.B. von den roten Dingern, die es bei Stadtrundfarten umsonst gibt) als dynamisches Mikrofon zu missbrauchen. Diese haben eine Impedanz von etwa 30 Ohm und sind somit für die ungeschirmten Kabel zwischen Hörer und Telefon hoffentlich geeignet. Als Mikrofon liefern sie etwa 2 mV. Das habe ich mit dem Oszi getestet. Wie schön, dass im Telefon schon 6,5 Volt Betriebsspannung zur Verfügung stehen. Die Spannung des Mikros lässt sich verstärken und entweder mit einem Optokoppler oder einem NF-Übertrager dem Schleifenstrom überlagern. Eventuell muss noch der Frequenzgang korrigiert werden. Da bin ich mal gespannt. Ich hoffe nur, dass kein Übersprechen im Kabel zwischen Telefonhörer und Telefon auftritt. Ich möchte das Originalkabel nicht ersetzen.

Viele Grüße Volker

"Das Radio hat keine Zukunft." (Lord Kelvin, Mathematiker und Physiker (1824-1907))

Zuletzt bearbeitet am 05.01.21 17:14

08.01.21 21:22
Volker 

500 und mehr Punkte

08.01.21 21:22
Volker 

500 und mehr Punkte

Re: Versuchsaufbau zum Entprellen von alten Nummernschaltern

Hallo zusammen,

die unendliche Geschichte. Das Projekt steht offenbar erst an seinem Anfang.

Nun habe ich das Kohlegrießmikrofon durch einen kleinen Übertrager ersetzt, der von einem kleinem Audio-Verstärker (LM386) betrieben wird, an dessen Eingang die dynamische Hörkapsel (40 Ohm) aus einem alten Kopfhörer sitzt. Die Klangqualität ist gut. Allerdings ist diese Konstruktion auch ein Detektor für allerlei magnetische Felder, die man ebenfalls hört, besonders wenn Schaltnetzteile in der Nähe sind. Also geht diese Lösung auch nicht.

Das Problem ist, dass der Spannungsabfall an den Optokopler zu groß ist, um eine Transistorsprechkapsel betreiben zu können. Jetzt ist mir die Idee gekommen, durch den nsa des Nummernschalters ein Relais 2 x Um zu schalten. Der Schließer ersetzt den nsa und der Öffner ersetzt den nsi, an dem noch parallel die Optokoppler sitzen. Immer wenn sich die Wählscheibe in der Ruheposition befindet, ist der nsa offen und der nsi zusätzlich durch den Öffner geschlossen. Das ist der Fall, wenn der Sprechstrom durchgeleitet wird. Dann müsste es auch mit den Transistorsprechkapseln klappen. Um das zu testen, muss ich das Telefon wieder öffnen und 6 Kabel anschließen. 2 für die Relaisspule, zwei für den Öffner und zwei für den Schließer. Das Relais klackt dann nur am Anfang des Aufziehens und gegen Ende des Ablaufs der Wählscheibe und wird kaum auffallen. Mal sehen, ob dies das Wählverhalten beeinflusst.

Es gibt noch eine weitere möglicherweise erfolgreiche Modifikation der Entprellschaltung. Die Transistoren der Optokoppler werden parallel geschaltet und ein Brückenschaltung aus 4 Schottky Dioden sorgt dann für die richtige Polarität. Es sind also nur zwei weitere Dioden nötig. Dies könnte den Spannungsabfall vielleicht soweit senken, dass die Lösung mit dem Relais überflüssig wird.

Nun habe ich ja den kleinen Verstärker schon aufgebaut. Dieser könnte für etwas mehr Lautstärke in der Hörmuschel sorgen. Am Eingang des Verstärkers kommt ein kleiner Übertrager und an Stelle des Lautstprechers wird die Hörkapsel (200 Ohm) angeschlossen.

Wohlgemerkt sieht man dem Telefon die Modifikationen von außen nicht an. Aber wenn ich das Telefon schon für eine zeitgemäße Alltagstauglichkeit verbasteln muss, dann schöpfe ich alle Möglichkeiten aus, die sich anbieten die Sprachverständlichkeit zu verbessern.

Nachtrag: Warum bin ich nicht gleich darauf gekommen? Wenn der Phototransistor des Optokopplers einen 2N7000 mit einem RDS von 5 Ohm schaltet, ergibt das einen Spannungsabfall von 0,12 Volt, womit alle Probleme gelöst sein müssten. Die Anregung habe ich unter https://electronics.stackexchange.com/qu...-an-optocoupler gefunden.

Den LM386 kann man als Kompresser schalten. Dann kommt immer die gleiche Lautstärke aus der Hörkapsel. Sehr praktisch.

Viele Grüße Volker

"Das Radio hat keine Zukunft." (Lord Kelvin, Mathematiker und Physiker (1824-1907))

Zuletzt bearbeitet am 09.01.21 00:30

10.01.21 01:07
Hajo 

500 und mehr Punkte

10.01.21 01:07
Hajo 

500 und mehr Punkte

Re: Versuchsaufbau zum Entprellen von alten Nummernschaltern

Hallo Volker

Was ich noch nicht verstanden habe:
Wenn der Router sowieso die Entprellschaltung speist, wozu dann die galvanische Trennung über die Optokoppler?
Der 2N7000 hat ein Vds von 60V, müßte er die Klingelspannung nicht verkraften können?

Wie beschaltet man einen LM386 als Kompressor?

Ich habe mir für kleines Geld einen nagelneuen RFT Nummernschalter beschafft, um die Funktion richtig zu verstehen.
Wäre interessant zu wissen, ob das eine Eigenkonstruktion ist oder ob man es irgendwo abgekupfert hat. Der Nocken, zur Unterdrückung der beiden überschüssigen Impulse, scheint mir jedenfalls ein cleverer Einfall zu sein. Der mechanische Aufwand ist dadurch deutlich minimiert worden und das Ganze funktioniert hervorragend.
Habe darüber trotz Recherche leider nichts finden können.

Im Hinblick auf ein (eventuelles) Projekt eines Codeschlosses habe ich nochmals einige Versuche zum Entprellen angestellt.
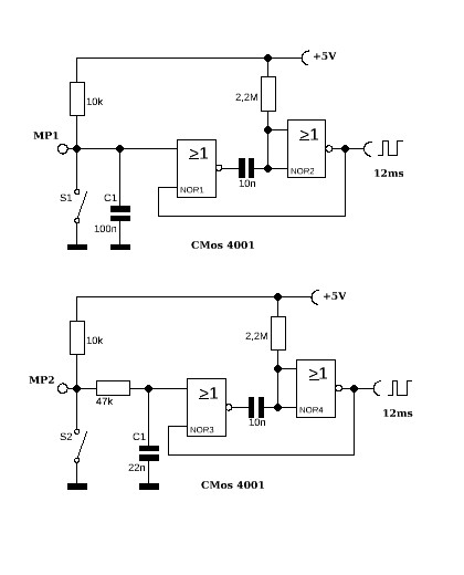
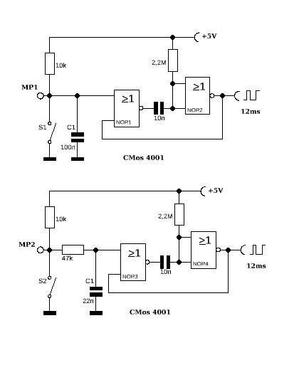
Ohne Entprellschaltung generiert der Schalter am Digitalzähler Unmengen an falschen Impulsen. Beim Wählen der 1 ergeben sich Impulszahlen zwischen 1 und 7, bei größeren Ziffern entsprechende Vielfache davon. Die Schaltung an MP1 (ohne MF) entschärft die Situation erheblich aber erst das Monoflop führt zu absolut korrekten Impulszahlen.



Als Beispiel das Diagramm für die Ziffer 4 ohne C1 (gelb an MP1, blau Ausgang MF)



Drei korrekte Impulse, danach ein Fehlimpuls beim Schließen des nsi.
Die Ursache sieht man hier unten



In allen Versuchen wurden die Fehlimpulse beim Schließen des nsi erzeugt, niemals beim Öffnen. Als logischer Schluß käme die Schaltung an MP2 in Betracht aber trotz starker Verrundung beider Impulsflanken entstehen weiterhin Fehlimpulse.

Die Ursache konnte ich jedoch nicht ermitteln, in der größeren Auflösung waren keine Spikes zu erkennen. Entweder sind sie für mein DSO zu kurz oder es gibt noch andere Gründe.
Erst der MF generiert auch bei dieser Schaltung korrekte Impulse, unabhängig von seiner Haltezeit.



Gruß in die Runde
Hajo

Zuletzt bearbeitet am 12.01.21 09:31

Datei-Anhänge
Entprellen.jpg Entprellen.jpg (289x)

Mime-Type: image/jpeg, 26 kB

DS1Z_QuickPrint2.png DS1Z_QuickPrint2.png (262x)

Mime-Type: image/png, 42 kB

DS1Z_QuickPrint34.png DS1Z_QuickPrint34.png (264x)

Mime-Type: image/png, 37 kB

17.01.21 08:39
Volker 

500 und mehr Punkte

17.01.21 08:39
Volker 

500 und mehr Punkte

Re: Versuchsaufbau zum Entprellen von alten Nummernschaltern

Hallo Hajo, Hallo zusammen,

wenn man ein getrenntes Netzteil verwendet, dann könnte man eventuell schon auf Optokoppler verzichten. Aber ich will ja später das Steckernetzteil der Fritzbox mitbenutzen.

Hier ein paar Fotos vom Prellen des nsi / nsr. Auflösung 1 Volt / 0,05 ms. Das ganze Drama spielt sich also innerhalb von 2 ms ab. Obere Spannung ist geschlossen und die untere offener Kontakt. Versuchsbaufbau etwa 5 Volt Speisung und 1 kOhm Vorwiderstand. Nummernschalter N38:







N38 bei 20 Volt 20 mA, 0,05 ms / Unit:



Zum Vergleich ein einwandfrei funktionierender Nummernschalter eines schwedischen Ericsson Dialog 20 Volt, 20 mA, wieder 0,05 ms / Unit:





Das Ergebnis ist also immer unterschiedlich.



Viele Grüße Volker

"Das Radio hat keine Zukunft." (Lord Kelvin, Mathematiker und Physiker (1824-1907))

Zuletzt bearbeitet am 17.01.21 13:14

Datei-Anhänge
prellen1.jpg prellen1.jpg (268x)

Mime-Type: image/jpeg, 42 kB

prellen2.jpg prellen2.jpg (254x)

Mime-Type: image/jpeg, 45 kB

prellen3.jpg prellen3.jpg (263x)

Mime-Type: image/jpeg, 49 kB

N38-20Volt-20mA.jpg N38-20Volt-20mA.jpg (271x)

Mime-Type: image/jpeg, 58 kB

Ericcson Dialog 20Volt 20mA 0,05ms per Unit.jpg Ericcson Dialog 20Volt 20mA 0,05ms per Unit.jpg (270x)

Mime-Type: image/jpeg, 51 kB

18.01.21 08:52
Reflex-Kalle 

500 und mehr Punkte

18.01.21 08:52
Reflex-Kalle 

500 und mehr Punkte

Re: Versuchsaufbau zum Entprellen von alten Nummernschaltern

Hi Volker,

falls du es noch nicht kennst vielleicht für dich interessant, ein Handy mit Wählscheibe:

justine-haupt.com/rotarycellphone/index.html

18.01.21 16:46
Hajo 

500 und mehr Punkte

18.01.21 16:46
Hajo 

500 und mehr Punkte

Re: Versuchsaufbau zum Entprellen von alten Nummernschaltern

Hallo Volker

Das ist aber schon heftig, was der N38 für Impulse von sich gibt.
Bin geschockt


Gruß in die Runde
Hajo

20.01.21 08:26
Metabastler 

100-249 Punkte

20.01.21 08:26
Metabastler 

100-249 Punkte

Re: Versuchsaufbau zum Entprellen von alten Nummernschaltern

Ich vermute, dass das alte Telephon an einer alten (mechanischen) Vermittlungsstelle dennoch funktionieren würde, da die Kontaktaussetzer den Drehwählern weniger ausmachen :)...
Also statt des Halbleitergedöns jetzt auf Relaisvermittlung umstellen

Zuletzt bearbeitet am 20.01.21 08:27

 1 2 3 4 5 6
 1 2 3 4 5 6
Schaltung   Grüße   Mathematiker   Nummernschaltern   Versuchsaufbau   Nummernschalter   Entprellen   1824-1907   bearbeitet   PhysikerÂlastpost_date=1613501378