| Passwort vergessen?
Sie sind nicht angemeldet. |  Anmelden

Sprache auswählen:

Wumpus Gollum Forum von
Wumpus Welt der (alten) Radios
Sie sind nicht angemeldet.
 Anmelden

Einkreiser-Konzeptvergleich: Gitteraudion+Endröhre (0V1) vs. Reflexstufe+Anodenaudion (1V1)
  •  
 1 2 3
 1 2 3
14.12.14 17:55
Herrmann 

500 und mehr Punkte

14.12.14 17:55
Herrmann 

500 und mehr Punkte

Einkreiser-Konzeptvergleich: Gitteraudion+Endröhre (0V1) vs. Reflexstufe+Anodenaudion (1V1)

Hallo zusammen,

in den 1930er Jahren hatten Einkreiser-Radios eine gewisse Bedeutung, da sie mit nur 2 Röhrensystemen brauchbaren Lautsprecherempfang ermöglichten. Bei der Verwendung einer Pentode als Audionröhre erzielte man z.B. beim VE301Wn ca. 1mV Empfindlichkeit.

Röhrenökonomie stand im Vordergrund. Wenn man diese Grundphilosophie eines Radios mit nur 2 Röhrensystemen weiterspinnt, steht man vor der Frage, warum die Endpentode nicht gleichzeitig auch als HF-Verstärker dienen kann. Das zweite Röhrensystem kann dann als Anoden-Audion (welches ggü. dem Gitteraudion besser mit hohen Signalpegeln zurechtkommt) die Demodulation und NF-Vorverstärkung übernehmen.

Welche Vor- und Nachteile hat das Reflexkonzept?

+ signalflußmäßig hat man einen 1V1 statt einen 0V1 und damit eine erheblich höhere Emfindlichkeit
+ die hohe Verstärkungsreserve kann man für Gegenkopplungen nutzen, welche die Demodulationsverzerrungen verringern

- die Endröhre muß HF-tauglich aufgebaut sein, also bevorzugt moderne Allglasbauform mit Preßteller
- an der Anode der Endröhre steht die volle verstärkte HF, was die Unterdrückung unerwünschter Verkopplungen schwieriger macht
- Eine Endröhre als Eingangsröhre prägt dem Empfänger ein höheres Eigenrauschen auf als eine Kleinsignalröhre
- die erzielbare NF-Ausgangsspannung reduziert sich um den Betrag der verstärkten HF-Spannung. Die Summe von NF- und HF-Amplitude muß sich noch im Linearbereich des Verstärkers befinden. -> etwas geringere Sprechleistung
- die Schaltung benötigt eine höhere Zahl an passiven Bauteilen und einen sorgfältigeren Aufbau

Nun möchte ich in die Runde fragen, ob es 1.) solche einfachen 2-Röhren(bzw. 1 Verbundröhre)-Reflexeinkreiser als Industrieprodukt gegeben hat und 2.) ob schon jemand Erfahrungen mit dem Konzept gesammelt hat.

Gruß
Herrmann

wumpus und Roehren-Lutz gefällt der Beitrag.
!
!!! Fotos, Grafiken nur über die Upload-Option des Forums, KEINE FREMD-LINKS auf externe Fotos.    

!!! Keine Komplett-Schaltbilder, keine Fotos, keine Grafiken, auf denen Urheberrechte Anderer (auch WEB-Seiten oder Foren) liegen!
Solche Uploads werden wegen der Rechtslage kommentarlos gelöscht!

Keine Fotos, auf denen Personen erkennbar sind, ohne deren schriftliche Zustimmung.

Den Beitrag-Betreff bei Antworten auf Threads nicht verändern!
15.12.14 09:14
qw123 

500 und mehr Punkte

15.12.14 09:14
qw123 

500 und mehr Punkte

Re: Einkreiser-Konzeptvergleich: Gitteraudion+Endröhre (0V1) vs. Reflexstufe+Anodenaudion (1V1)

Hallo Herrrmann,

Herrmann:
Nun möchte ich in die Runde fragen, ob es 1.) solche einfachen 2-Röhren(bzw. 1 Verbundröhre)-Reflexeinkreiser als Industrieprodukt gegeben hat und 2.) ob schon jemand Erfahrungen mit dem Konzept gesammelt hat.
um es gleich vorweg zu sagen: 1. ich weiß nicht, ob es so einen Reflexempfänger, wie Du ihn vorschlägst, als Industrieprodukt gegeben hat und ich habe 2. keine Erfahrung damit.

Natürlich hat es kommerzielle Empfänger gegeben, die eine Röhre doppelt für HF und NF genutzt haben (z.B. mein AEG 41WU). Ich bezweifle aber, daß jemals Endröhren als lineare HF-Verstärker genutzt wurden.
Dafür sind sie eben schlecht geeignet. Z.B. wg. der hohen Anoden-Gitter-Kapazitäten, die annähernd die Werte einer Triode erreichen. Eine Endröhre als linearer HF-Verstärker müßte wahrscheinlich ebenso wie eine Triode neutralisiert werden, damit sie nicht schwingt. Neutralisierung gelingt am besten in einem schmalen Frequenzbereich. Z.B. bei ZF-Stufen oder im alten UKW-Bereich von 87...100MHz. Der UKW-Bereich hat eine Breite von ca. 0.2 Oktaven, der MW-Bereich eine Breite von 1.6 Oktaven. Da sehe ich erhebliche Schwierigkeiten bei der Neutralisation.
Herrmann:
Welche Vor- und Nachteile hat das Reflexkonzept?
+ signalflußmäßig hat man einen 1V1 statt einen 0V1 und damit eine erheblich höhere Emfindlichkeit
Man hat eine höhere Verstärkung aber nicht notwendigerweise eine höhere Empfindlichkeit.
Für die Empfindlichkeit ist das Signal/Rausch(S/N)-Verhältnis des Empfängers maßgebend. Das wird in der Regel von dem S/N der ersten Stufe bestimmt. Ein wesentlicher Faktor bei Röhrengeräten ist dabei das Verhältnis des Resonanzwiderstandes des ersten Kreises zum äquivalenten Rauschwiderstand der Eingangsröhre.
Bei einem Audion ohne Vorstufe ist das sehr hoch, da der erste Kreis entdämpft wird. Bei einer HF-Vorverstärkerstufe ohne Entdämpfung ist dieses Verhältnis sehr viel schlechter. Die Empfindlichkeit also geringer. Dieser Effekt ist im MW/LW-Bereich mit seinem hohen atmosphärischen Rauschen nicht so ausgeprägt, im KW-Bereich aber deutlich bemerkbar. Siehe auch hier:

http://www.wumpus-gollum-forum.de/forum/...58_91_3.html#22

und hier

http://www.wumpus-gollum-forum.de/forum/..._91_17.html#164
Herrmann:
+ die hohe Verstärkungsreserve kann man für Gegenkopplungen nutzen, welche die Demodulationsverzerrungen verringern
Die Demodulationsverzerrungen lassen sich durch Gegenkopplung nicht verringern, da die Demodulation nicht in die Gegenkopplungsschleife einbezogen werden kann. Mit GK lassen sich nur die nach der Demodulation enstehenden Verzerrungen verringern.
Herrmann:
Röhrenökonomie stand im Vordergrund.
Das ist wohl wahr und gilt speziell für die ersten Nachkriegsjahre, wo Röhren Mangelware und sehr teuer waren. In dieser Zeit enstand wohl auch die Mehrzahl an Reflex-Konzepten. Heute sind Röhren - inflations- und einkommensbereinigt - billiger als je zuvor.
Ich kann verstehen, daß man sich aus rein sportlichen Motiven mit Reflexempfängern beschäftigt. Ökonomisch gesehen wäre es aber unrentabel, sich die ganzen damit verbundenen Komplexitäten anzutun.

Gruß

Heinz

15.12.14 12:48
uwe_thomas 

250-499 Punkte

15.12.14 12:48
uwe_thomas 

250-499 Punkte

Re: Einkreiser-Konzeptvergleich: Gitteraudion+Endröhre (0V1) vs. Reflexstufe+Anodenaudion (1V1)

Hallo Herrmann, hallo Heinz,

Vor einigen Jahren habe ich mal einen Einröhren_Zweikreis_Reflexempfänger mit der 4P1L gebaut.

Schaltung:


Allerdings ohne Anodengleichrichter.

Variometer im Eingang.
Äußere Spule als Reihen oder Parallelkreis schaltbar (wie's besser paßt).
Innere Spule als Sekundärkreis (Kopplung schwenkbar).

Rest wie normaler Reflexempfänger (bis auf die Rückkopplung über den Anoden-HF-Trafo).

Funktioniert ziemlich gut.

Mit freundlichen Grüßen,

Uwe Thomas

Datei-Anhänge
EInröhren_Zweikreis Reflexempfänger.jpg EInröhren_Zweikreis Reflexempfänger.jpg (561x)

Mime-Type: image/jpeg, 37 kB

15.12.14 17:54
Herrmann 

500 und mehr Punkte

15.12.14 17:54
Herrmann 

500 und mehr Punkte

Re: Einkreiser-Konzeptvergleich: Gitteraudion+Endröhre (0V1) vs. Reflexstufe+Anodenaudion (1V1)

Hallo Heinz,

Zitieren:
Ich bezweifle aber, daß jemals Endröhren als lineare HF-Verstärker genutzt wurden.
Dafür sind sie eben schlecht geeignet. Z.B. wg. der hohen Anoden-Gitter-Kapazitäten, die annähernd die Werte einer Triode erreichen.

Nun ja, Endröhre ist nicht gleich Endröhre. Es gibt durchaus Universal-Endröhren, in deren Datenblatt ausdrücklich auch Angaben zur Verwendung als Sende-Endstufe angegeben sind. Diese Röhren erscheinen für ein Reflexkonzept sehr interessant.

Beispiele (alle um die 5Watt Anodenverlustleistung):
- 4P1L, deren Konstruktion auf der Wehrmachtsröhre RL4,2P6 basiert: russische Angabe bis 120MHz
- 3B4, amerikanische Batteriepentode in Funkgeräten, populär als Ersatz der Endpentode RES164 im VE301
- PFL200: Der L-Teil ist für die Video-Endstufe in SW-TV-Geräten vorgesehen

Zitieren:
Die Demodulationsverzerrungen lassen sich durch Gegenkopplung nicht verringern, da die Demodulation nicht in die Gegenkopplungsschleife einbezogen werden kann.

Ich erlaube mir, hier zu widersprechen. Audione haben das Problem der hohen Verzerrungen ja erst, seit man senderseitig den Modulationsgrad auf weit über 90% erhöht hat.
Gelingt es, den Modulationsgrad im Empfänger vor der Demodulation wieder zu verringern, reduziert man auch die Demodulationsverzerrungen einer Audionstufe. Das erreicht man einfach dadurch, indem (abgeschwächt) die demodulierte NF in den Schwundregelkreis mit einbezogen wird, der Träger wird dadurch im geringen Maße im Emfänger selber entgegengesetzt amplitudenmoduliert.
Eine einfache Umsetzung dieses Konzept zeigt mein Entwurf eines 2-Röhren-Reflexempfängers, bei dem die NF auch auf das Schirmgitter der Endröhre gegeben wird.

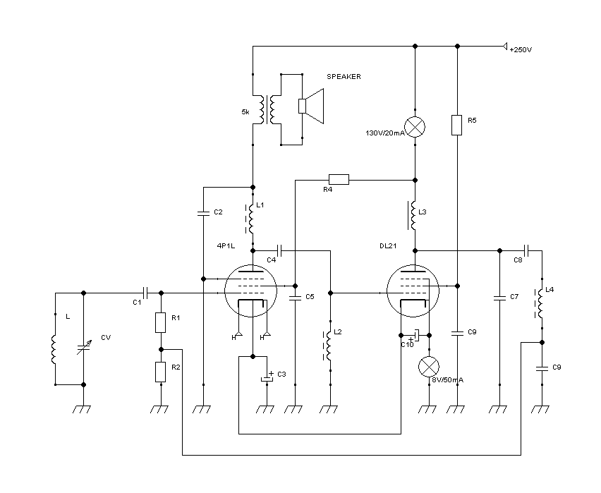
@Uwe Thomas

Danke, daß Du Deine Schaltung (die ich bereits kenne) hier noch mal gepostet hast. Sie ermuntert mich sehr, zur 4P1L zu greifen. Übrigens, würde ich Halbleiterdioden erlauben, würde ich statt der Diode und des 1:4 Aufwärtstrafos die Demodulation mit einer Villard-Kaskade vornehmen. Eine eisenlose NF-Aufwärtstransformation also.

Gruß
Herrmann

Datei-Anhänge
reflex_4p1l.png reflex_4p1l.png (545x)

Mime-Type: image/png, 15 kB

15.12.14 20:33
uwe_thomas 

250-499 Punkte

15.12.14 20:33
uwe_thomas 

250-499 Punkte

Re: Einkreiser-Konzeptvergleich: Gitteraudion+Endröhre (0V1) vs. Reflexstufe+Anodenaudion (1V1)

Hallo Herrmann,

Schöner wäre noch der angepasste Schwingkreis an der Anode der 4P1L.

Neutralisieren ist dann natürlich angesagt.

Geht das?

Ja , denn mit einer 2P1L hat genau das funktioniert (im MW-Bereich).


Übrigens denke ich seit geraumer Zeit über einen Reflexempfänger mit einer E810F nach.


Mit freundlichen Grüßen,

Uwe Thomas

15.12.14 21:14
Herrmann 

500 und mehr Punkte

15.12.14 21:14
Herrmann 

500 und mehr Punkte

Re: Einkreiser-Konzeptvergleich: Gitteraudion+Endröhre (0V1) vs. Reflexstufe+Anodenaudion (1V1)

Hallo Uwe Thomas,

aufgrund der Gegebenheiten (Chassis mit Drehko und Spulensatz eines Telefunken 512WL) möchte ich das Konzept bei mir nochmals überarbeiten. Die 4P1L soll als aperiodischer HF-Vorverstärker arbeiten, wobei die HF über eine Ferritantenne in die Katode eingespeist wird (HF-mäßig also Gitterbasisschaltung).

Die eigentliche Audion-Stufe soll dann wieder so aufgebaut sein wie 1935 bereits in diesem Gerät. Also Gittergleichrichtung. Eine Audion-Batterieröhre mit dem Katodenstrom der 4P1L zu beheizen läßt mich nicht mehr los. Ich finde dieses Detail einfach genial, da es energieökonomisch und brummfrei ist, bei einem Aufwand von fast = Null, und halbleiterfrei.

Der eigentliche Grund für diese Umstrukturierung ist, daß der Doppel-Schwenkspulensatz dieses alten Radios für Langdrahtantenne mit variabler Kopplung ausgelegt ist, ich aber über Ferritantenne empfangen möchte. Die 4P1L hievt den Pegel der Ferritantenne auf den Pegel einer Langdrahtantenne und sorgt so für originale Empfangsbedingungen wie 1935. Mit der Antennen-Schwenkspule kann dann ordnungsgemäß die Kopplung & Lautstärke eingestellt werden.
Bei Bedarf kann man die Ferritantenne noch mit einem separaten Drehko zu einem stark gedämpften Eingangs-Schwingkreis erweitern.

Bei der Audionröhre stehen DF91, 1U4 und 2SH27L zur Auswahl. Nachteilig an direktgeheizten Audionröhren ist, daß sich die Gittergleichrichtung nicht so gut mit dem gleitenden Kathodenpotential des Heizfadens verträgt.

Gruß
Herrmann

15.12.14 22:12
uwe_thomas 

250-499 Punkte

15.12.14 22:12
uwe_thomas 

250-499 Punkte

Re: Einkreiser-Konzeptvergleich: Gitteraudion+Endröhre (0V1) vs. Reflexstufe+Anodenaudion (1V1)

Hallo Herrmann,

Gitterbasisschaltung vielleicht so?

Datei-Anhänge
gitterbasis.jpg gitterbasis.jpg (577x)

Mime-Type: image/jpeg, 76 kB

16.12.14 18:44
Vorkreis 

500 und mehr Punkte

16.12.14 18:44
Vorkreis 

500 und mehr Punkte

Re: Einkreiser-Konzeptvergleich: Gitteraudion+Endröhre (0V1) vs. Reflexstufe+Anodenaudion (1V1)

Hallo,

ich habe in einem RPB-Bändchen (Nr. 15) den Schaltungsvorschlag für einen Reflex-Bandfilter-Zweikreiser mit 2 Röhren (EF6 und EL8) entdeckt.
Hier wird die Lautsprecher-Röhre als HF-Vorstufe benutzt. Im Anodenkreis dieser Röhre liegt der Primärkreis des Bandfilters.
Gitterkreis aperiodisch. Damit der niedrige Innenwiderstandes der Endröhre diesen weniger stark belastet wurde in der Kathodenleitung per HF-Drossel in Serie mit dem Kathoden-Elko eine HF-seitige Stromgegenkopplung geschaltet. Durch das Bandfilter dürfte mit dieser Schaltung eine deutlich bessere Selektion als bei reiner aperiodischer Vorverstärkung auf einen Einzelkreis erreichbar sein. Ob diese Schaltung kommerziell genutzt wurde geht leider nicht hervor. Bei Interesse könnte ich einen Schaltungsauszug einscannen.


@ Herrmann
"Nachteilig an direktgeheizten Audionröhren ist, daß sich die Gittergleichrichtung nicht so gut mit dem gleitenden Kathodenpotential des Heizfadens verträgt."

Was ist damit gemeint? Wie wirkt sich was aus? Ich arbeite zur Zeit an einem Batterie-Audion mit DF96 (kein Reflex) und dessen Optimierung.

Gruß
Jürgen

16.12.14 21:28
Herrmann 

500 und mehr Punkte

16.12.14 21:28
Herrmann 

500 und mehr Punkte

Re: Einkreiser-Konzeptvergleich: Gitteraudion+Endröhre (0V1) vs. Reflexstufe+Anodenaudion (1V1)

Hallo Jürgen,

Zitieren:
Was ist damit gemeint? Wie wirkt sich was aus? Ich arbeite zur Zeit an einem Batterie-Audion mit DF96 (kein Reflex) und dessen Optimierung.

Bei einer direktgeheizten Röhre hat die Katode in ihrer gesamten räumlichen Ausdehnung kein konstantes Potential. Entlang des Heizfadens gleitet das Katodenpotential gegenüber dem Steuergitter (und damit die relative Gittervorspannung!) um den Betrag der Heizspannung.
Nur an einem einzigen Punkt des Heizfadens entspricht die Gittervorspannung dem Wert, der bei Konstruktion und Berechnung der Schaltung vorgesehen ist.

Ist die Gittervorspannung groß gegenüber der Heizspannung (wie z.B. vor allem bei Endröhren, oder auch bei bestimmten Betriebsarten wie B- oder C-Betrieb), ist dieser Effekt vernachlässigbar.

Soll jedoch eine Gleichrichtung sehr kleiner Signalspannungen stattfinden (und das ist bei Gittergleichrichtung und bei Dioden-Demodulation der Fall) findet das nur an einem sehr kleinen Abschnitt des Katodenfadens optimal statt. An anderen Abschnitten der Katode ist die relative Gittervorspannung so verschoben, daß der Audioneffekt nicht oder nur ungenügend stattfindet.

Fazit:
Eine direktgeheizte Audionröhre soll eine möglichst kleine Heizspannung, eine hohe Raumladung (einen ausgeprägten Gitter-Anlaufstrom über einen möglichst weiten Gittervorspannungsbereich) und eine hohe Schirmgitter- und Anodenspannung haben. Im Idealfall also eine Spanngitterröhre, aber mir ist nicht bekannt ob es so etwas als Batterieröhre gab. Aber mit D-Röhren liegt man wohl schon ganz gut.

Frage zu Deinem Projekt:

Warum die DF96 und nicht die DF91? Denn die DF91 bekommt man beim Resterampen-Bayer für 50ct nachgeschmissen. Sie hat als "Nachteil" lediglich 50 statt 25mA Heizstrom und m.W. keine Regelcharakteristik.

Zitieren:
Gitterkreis aperiodisch. Damit der niedrige Innenwiderstandes der Endröhre diesen weniger stark belastet wurde in der Kathodenleitung per HF-Drossel in Serie mit dem Kathoden-Elko eine HF-seitige Stromgegenkopplung geschaltet. Durch das Bandfilter dürfte mit dieser Schaltung eine deutlich bessere Selektion als bei reiner aperiodischer Vorverstärkung auf einen Einzelkreis erreichbar sein. Ob diese Schaltung kommerziell genutzt wurde geht leider nicht hervor. Bei Interesse könnte ich einen Schaltungsauszug einscannen.

Vielen Dank für den Hinweis. Da ich die Ferritantenne in die Katode der Endröhre einkoppeln möchte (HF-mäßig also Gitterbasisschaltung) gehe ich einen ganz ähnlichen Weg, denn dadurch erhöht sich ebenfalls die Ausgangsimpedanz des HF-Vorverstärkers. Wobei ich die Antennenankopplung beim 512WL eh per Schwenkspule variieren kann.

Gerne kannst Du die Schaltung hier präsentieren, sicherheitshalber nur den wesentlichen Auszug, damit nichts wegen der Forumbestimmungen gelöscht wird.

Gruß
Herrmann

Zuletzt bearbeitet am 16.12.14 21:42

16.12.14 21:58
Herrmann 

500 und mehr Punkte

16.12.14 21:58
Herrmann 

500 und mehr Punkte

Re: Einkreiser-Konzeptvergleich: Gitteraudion+Endröhre (0V1) vs. Reflexstufe+Anodenaudion (1V1)

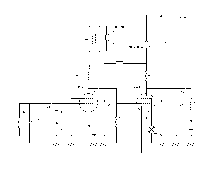
@Uwe Thomas:

Da die 4P1L Heizfaden-Mittelanzapfung hat, vereinfacht sich die Schaltung enorm. (Heizfaden-Anfang und Ende natürlich verdrosselt)

Datei-Anhänge
reflex_4p1l.png reflex_4p1l.png (421x)

Mime-Type: image/png, 15 kB

 1 2 3
 1 2 3
Faden-Katoden-Durchschlag   Anodenaudion   Audion-Gitterableitwiderstand   Endröhre   Anoden-Gitter-Kapazitäten   Heizfaden-Mittelanzapfung   Gittergleichrichtungs-Simulation   UKW-Spanngitter-Doppeltriode   Gittervorspannung   Einkreiser-Konzeptvergleich   Gittergleichrichtung   Herrmann   Signalwechselspannung   Schaltung   Demodulationsverzerrungen   Gitterableitwiderstand   Reflexstufe   Gitteraudion   Arbeitspunktstabilisierung   Reflex-Bandfilter-Zweikreiser