| Passwort vergessen?
Sie sind nicht angemeldet. |  Anmelden

Sprache auswählen:

Wumpus Gollum Forum von
Wumpus Welt der (alten) Radios
Sie sind nicht angemeldet.
 Anmelden

Verstärker
  •  
 1
 1
03.01.13 14:30
friedrich-kutnik 

500 und mehr Punkte

03.01.13 14:30
friedrich-kutnik 

500 und mehr Punkte

Verstärker

Hallo Zusammen!

Letzte Woche habe ich so bisschen mit Thema Verstärker sich ungefasst.
Für meine Experimente mit Audions brauche ich immer ein Röhrenverstärker.
Bis jetzt habe dem immer mit Radio mitgebaut, bis ich nicht auf die Idee kam ein separaten aufzubauen.
Früher habe ich für die gleiche Zwecke auch so einen separates Netzteil zusammengebastelt. Foto unten.
Jetzt habe ich alles für meine Arbeiten mit Audions Komplett.
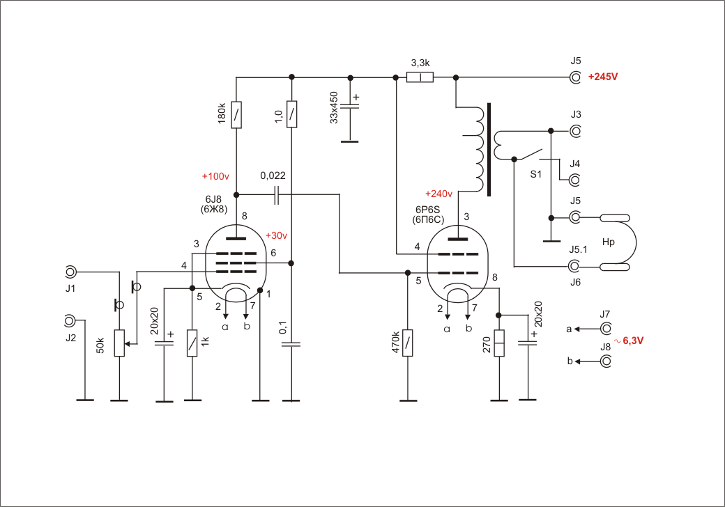
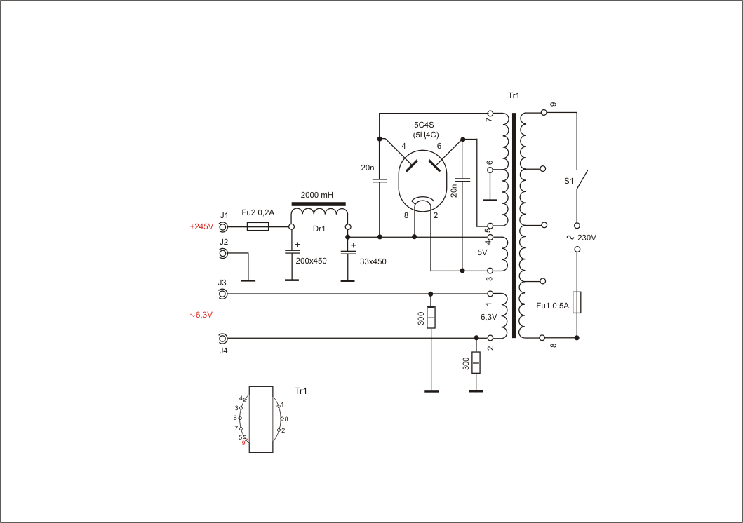
Der Verstärker ist nach ganz einfache weise, mit russisch Röhren 6P6S und 6J8 aufgebaut.
Netzteil, aus nostalgische Gründen, auch mit russische 5C4S ausgeführt.
Die wichtigste Aufgabe war, das der Verstärker soll keine hörbare Netzbrummen haben.
Und das hatte geklappt.
Normale weise brauche ich kein Stereo-Versteker für meine Experimente, aber nach Überlegung habe ich gedacht das ich kann im vielleicht werde mit einem Player oder einem UKW-Radio benutzen.







MfG Friedrich

Datei-Anhänge
fer-1.jpg fer-1.jpg (349x)

Mime-Type: image/jpeg, 391 kB

fer-2.jpg fer-2.jpg (411x)

Mime-Type: image/jpeg, 474 kB

fer-3.jpg fer-3.jpg (394x)

Mime-Type: image/jpeg, 315 kB

web-02.jpg web-02.jpg (394x)

Mime-Type: image/jpeg, 162 kB

regency, Iceman1968, apollo, joeberesf und tomauswustrow gefällt der Beitrag.
!
!!! Fotos, Grafiken nur über die Upload-Option des Forums, KEINE FREMD-LINKS auf externe Fotos.    

!!! Keine Komplett-Schaltbilder, keine Fotos, keine Grafiken, auf denen Urheberrechte Anderer (auch WEB-Seiten oder Foren) liegen!
Solche Uploads werden wegen der Rechtslage kommentarlos gelöscht!

Keine Fotos, auf denen Personen erkennbar sind, ohne deren schriftliche Zustimmung.

Den Beitrag-Betreff bei Antworten auf Threads nicht verändern!
03.01.13 15:39
Klaus 

500 und mehr Punkte

03.01.13 15:39
Klaus 

500 und mehr Punkte

Re: Verstärker

Hallo Friedrich,

Kompliment zu der sehr schönen Arbeit.

Gibt es auch noch einige technische Daten oder Angaben zu dem Gerät?

Viele Grüße
Klaus

03.01.13 18:30
Opa.Wolle 

500 und mehr Punkte

03.01.13 18:30
Opa.Wolle 

500 und mehr Punkte

Re: Verstärker

Hallo Friedrich,
das sieht sehr, sehr gut aus! Besonders die Trafoabdeckungen sind eine Augenweide!
Stell ruhig einmal den Bauplan und die Besonderheiten der russischen Röhren dar.
Ich glaube, da ist viel Interesse vorhanden.

03.01.13 19:38
roehrenfreak

nicht registriert

03.01.13 19:38
roehrenfreak

nicht registriert

Re: Verstärker

Hallo Friedrich,

WOW! Das ist nicht einfach "nur" ein Verstärker - nein - das ist ein Kunstwerk. Voller Ehrfurcht und Respekt ziehe ich meinen Hut!

03.01.13 19:46
friedrich-kutnik 

500 und mehr Punkte

03.01.13 19:46
friedrich-kutnik 

500 und mehr Punkte

Re: Verstärker

Hallo,

hier sind die Schaltpläne und noch weitere Bilder.


MfG Friedrich

Datei-Anhänge
Схема 01.gif Схема 01.gif (486x)

Mime-Type: image/gif, 28 kB

Мой УНЧ 01.gif Мой УНЧ 01.gif (501x)

Mime-Type: image/gif, 37 kB

fer-4.jpg fer-4.jpg (419x)

Mime-Type: image/jpeg, 456 kB

fer-6.jpg fer-6.jpg (474x)

Mime-Type: image/jpeg, 375 kB

05.01.13 15:23
joeberesf 

500 und mehr Punkte

05.01.13 15:23
joeberesf 

500 und mehr Punkte

Re: Verstärker

Hallo Friedrich,

ich weiß nicht ob Du es verfolgt hast, aber ich bin auch in der Planungsphase
für einen kleinen hochempfindlichen Röhrenverstärker. Den brauche / will ich
auch für meine Radioexperimente nutzen. Allerdings nur mono.

Meine Herausforderung besteht darin, ein sehr schwaches Eingangssignal von
ca. 35µVeff auf Lautsprecherempfang zu bringen. (Detektor)
Auch für Audionversuche soll er geeignet sein. Es wird also unterschiedlich ausgelegte
Eingänge geben.

Dein Verstärker ist eine absolute Augenweide. Du hast ein Basteloutput, da kann man nur staunen.
Die Qualität des Designs...grandios!

Mir ist das Gehäuse bzw. Chassis aufgefallen. So etwas suche ich auch. Gibt es dazu eine Bezugsquelle
oder hast Du das etwa auch wieder selbst gebaut?


Ist ja zum neidisch werden ..

joe

Zuletzt bearbeitet am 05.01.13 15:23

05.01.13 17:52
friedrich-kutnik 

500 und mehr Punkte

05.01.13 17:52
friedrich-kutnik 

500 und mehr Punkte

Re: Verstärker

Hallo Joe,

das Chassis habe ich einfach von einem passendem Stück Alublech rausgeschnitten.
Vorher aber eine Skizze gemacht auf Papier.
Die Haube für Trafos habe bei Woolworth gekauft (irgend welche Dose aus Edelstahl)
und nach Maß abgeschnitten.
Innen drin habe ich die Schraube M3 mit einem Lötkolben von 200W, mit Hilfe Lötpaste
für Kupferröhren Angelötet. Dann die Haube sehr gut gewaschen, weil die Lötpaste enthält auch die Säure.
Bei biegen den Blech, erst mal die Biegelinien bis Hälfte reinschneiden
( ich mache das mit einem selbstgebasteltem Messer), und dann biegen.
Mein Verstärker (das habe ich ausprobiert) arbeitet sehr gut mit Detektorradios.


Mit freundlichen Grüßen Friedrich

05.01.13 22:12
joeberesf 

500 und mehr Punkte

05.01.13 22:12
joeberesf 

500 und mehr Punkte

Re: Verstärker

Hallo Friedrich,

ja ... ich habe es mir schon fast gedacht... Schnell mal was gebogen, Durchbrüche für Knöpfe,
Schalter und Buchsen hergestellt, das Ganze lackiert und an den Seiten noch schnell ein bisschen Holz angebracht..
.... ...geht ja ganz schnell...

Ja sehr schön ist das alles geworden.

Ist das Chassis unten offen? Nein , nein...da ist bestimmt ein Deckel unten, da sind die Füßchen raufgeschraubt.

Ich habe ein sehr schönes Gehäuse im www gefunden. Echt edel,....aber der Preis ...unglaubliche 80€ ! Dein Gehäuse
sieht fast genauso gut aus.
Ich entscheide mich auch für den Selbstbau und danke für die Tipps.

Gruß

joe

05.01.13 22:59
friedrich-kutnik 

500 und mehr Punkte

05.01.13 22:59
friedrich-kutnik 

500 und mehr Punkte

Re: Verstärker

Hallo Joe,

unten habe ich natürlich ein Deckel drauf mit Gummifüßchen.
Noch ein paar Tipps.
Blech kaufe ich immer nur beim Metallschrot, kostet nur paar Cent.
Biege ich im Schraubstock zwischen zwei Eisenwinkel, nur mit Hände! Kein Hammer!
Unbedingt vorher die Biegelinie mit Flexe oder mit anderem passendem Werkzeug,
bis zu die hälfte Tiefe durchgehen. Sehr wichtig!
Löcher mit Stufenbohrer bohren.
Vor die Grundierung alles mit Stahlwatte bearbeiten, mit gute Grundierung,
am besten speziell für Aluminium grundieren. Am nächstes Tag lackieren.
Das alles vorher auf Papier aufmalen und erst mal dort richtig alle Elemente platzieren.
Nicht vergessen wie müssen die Trafos richtig stehen, Eingänge und Ausgänge
nicht in die Nähe platzieren, die Heizungsdrähte zusammen drehen und s.w.
Das alles weist schon jeder.

Und viel Erfolg!


Mit freundlichen Grüßen Friedrich

Zuletzt bearbeitet am 05.01.13 23:00

 1
 1
Radioexperimente   hochempfindlichen   unterschiedlich   Röhrenverstärker   Trafoabdeckungen   Eingangssignal   abgeschnitten   Verstärker   raufgeschraubt   Heizungsdrähte   zusammengebastelt   Besonderheiten   Detektorradios   Audionversuche   Stereo-Versteker   selbstgebasteltem   rausgeschnitten   Lautsprecherempfang   Friedrich   Herausforderung