| Passwort vergessen?
Sie sind nicht angemeldet. |  Anmelden

Sprache auswählen:

Wumpus Gollum Forum von
Wumpus Welt der (alten) Radios
Sie sind nicht angemeldet.
 Anmelden

Detektorschaltung / Ortssenderempfang
  •  
 1 2 3 4 5
 1 2 3 4 5
22.11.11 22:09
joeberesf 

500 und mehr Punkte

22.11.11 22:09
joeberesf 

500 und mehr Punkte

Re: Detektorschaltung / Ortssenderempfang

Hallo Jürgen,

dieser Wahlspruch war wirklich auf dem Kosmos Radiomann Experimentierkasten aufgedruckt.
Ab welcher Version bzw. Jahr weis ich aber nicht.

Beste Grüße

Joe

!
!!! Fotos, Grafiken nur über die Upload-Option des Forums, KEINE FREMD-LINKS auf externe Fotos.    

!!! Keine Komplett-Schaltbilder, keine Fotos, keine Grafiken, auf denen Urheberrechte Anderer (auch WEB-Seiten oder Foren) liegen!
Solche Uploads werden wegen der Rechtslage kommentarlos gelöscht!

Keine Fotos, auf denen Personen erkennbar sind, ohne deren schriftliche Zustimmung.

Den Beitrag-Betreff bei Antworten auf Threads nicht verändern!
22.11.11 22:10
nobbyrad58 

500 und mehr Punkte

22.11.11 22:10
nobbyrad58 

500 und mehr Punkte

Re: Detektorschaltung / Ortssenderempfang

Hallo Zusammen!

Die LW ist eben im Gegensatz zu kürzeren Wellen Tag & Nacht konstant gut zu hören. Bei ausreichend hoher Leistung sind Reichweiten von über 1000 Km möglich. Immer noch wichtig für die Schifffahrt, genau so wie die Grenzwelle. Übrigens hatte Norddeich Radio zu seinen Glanzzeiten auch MW Sender für den Bereich 375....600kHz 1,5 und 3,5kW.
Leider ist der DLF heutzutage auf LW im Gegensatz zu früher, auch wegen Leistungsreduzierung bei mir in MH nur noch schlecht zu hören.

MFG Nobby

22.11.11 22:54
GeorgK 

500 und mehr Punkte

22.11.11 22:54
GeorgK 

500 und mehr Punkte

Re: Detektorschaltung / Ortssenderempfang

nobbyrad58:
Hallo Joe!

Das ist was außergewöhnliches was Du gebaut hast. Einen LANGWELLEN Detektor findet man sehr selten. Genau genommen ist das der Erste dem ich sehe. Der Ferritstab ist was besonderes, den gibt es so nicht zu kaufen. Gut behüten.

MFG Nobby



Ein Passendes Bild zu Langwellen:

http://www.seefunknetz.de/s290.htm


Schöne Grüße aus Hessen

http://oldradio.de.tl/Home.htm

Georg

22.11.11 23:15
GeorgK 

500 und mehr Punkte

22.11.11 23:15
GeorgK 

500 und mehr Punkte

Re: Detektorschaltung / Ortssenderempfang

joeberesf:
Hallo Jürgen,

dieser Wahlspruch war wirklich auf dem Kosmos Radiomann Experimentierkasten aufgedruckt.
Ab welcher Version bzw. Jahr weis ich aber nicht.

Beste Grüße

Joe




Das ist das Original:


http://www.sarganserland-walensee.ch/KOS...S-Radiomann.htm


Schöne Grüße aus Hessen

http://oldradio.de.tl/Home.htm

Georg

22.11.11 23:33
nobbyrad58 

500 und mehr Punkte

22.11.11 23:33
nobbyrad58 

500 und mehr Punkte

Re: Detektorschaltung / Ortssenderempfang

Hallo Georg!

Habe meine Infos aus einem offiziellem DBP Buch von 1961. Dort ist eine schöne kleine Technische Monographie über Norddeich Radio und deren Sendestellen, Einrichtungen und den damaligen Einsatzbereichen mit Fotos und Zeichnungen der Sendeanlagen enthalten.
Auch die Geografische und Geologische Lage der LW Sender muss bestimmten Anforderungen genügen. Ein fester Untergrund zur Errichtung der Sendemasten und darunter ein hoher Grundwasserstand wegen der guten Bodenleitfähigkeit und natürlich keine Hindernisse oder Störer in der Umgebung sind Voraussetzung. Also die Hochebenen auf denen die Masten stehen sind kostbar, zumindest für den Sendebetrieb. Wenn heute LW - KW Sendeanlagen verschwinden sind sie möglicherweise für IMMER verloren.

MFG Nobby

23.11.11 09:41
Klaus 

500 und mehr Punkte

23.11.11 09:41
Klaus 

500 und mehr Punkte

Re: Detektorschaltung / Ortssenderempfang

Hallo zusammen,

bei den verlinkten Radiomann-Seiten werden Kindheits- und Jugenderinnerungen wach.

Aber auch hier gibt es dazu interessante Seiten:
http://www.oldradioworld.de/radiom_d.htm

In den letzten Jahrzehnten hat aber das Interesse an derartigen Experimentierkästen m. E. leider nachgelassen; andere Freizeitbeschäftigungen gewannen an Bedeutung.

Viele Grüße
Klaus

23.11.11 12:30
joeberesf 

500 und mehr Punkte

23.11.11 12:30
joeberesf 

500 und mehr Punkte

Re: Detektorschaltung / Ortssenderempfang

Hallo zusammen,


zum Thema kuriose Ferritstäbe usw. möchte ich nochmals auf die weiter oben
abgebildete Platte hinweisen. (siehe auch Blatt 1)

Hat jemand von Euch eine Ahnung für welche Anwendung diese Platten hergestellt wurden ?

joeberesf:

Und nun halt Dich fest. .....

Ich habe von ihm eine Ferritplatte bekommen, die die Größe eines DINA4- Blattes hat
und einen AL- Wert von 680nH/W² aufweist. Unglaubliches Teil. Herkunft unbekannt. Bestimmt 1,5 Kilo schwer.




Gruß

Joe

Zuletzt bearbeitet am 23.11.11 12:32

24.11.11 12:07
joeberesf 

500 und mehr Punkte

24.11.11 12:07
joeberesf 

500 und mehr Punkte

Re: Detektorschaltung / Ortssenderempfang

Einmal noch ...... Hat niemand eine Idee ? Wo wurde so etwas verwendet. Abschirmung ? Militärtechnik ?

joeberesf:
Hallo zusammen,


zum Thema kuriose Ferritstäbe usw. möchte ich nochmals auf die weiter oben
abgebildete Platte hinweisen. (siehe auch Blatt 1)

Hat jemand von Euch eine Ahnung für welche Anwendung diese Platten hergestellt wurden ?

joeberesf:

Und nun halt Dich fest. .....

Ich habe von ihm eine Ferritplatte bekommen, die die Größe eines DINA4- Blattes hat
und einen AL- Wert von 680nH/W² aufweist. Unglaubliches Teil. Herkunft unbekannt. Bestimmt 1,5 Kilo schwer.




Gruß

Joe

25.11.11 00:14
NorbertWerner 

500 und mehr Punkte

25.11.11 00:14
NorbertWerner 

500 und mehr Punkte

Re: Detektorschaltung / Ortssenderempfang

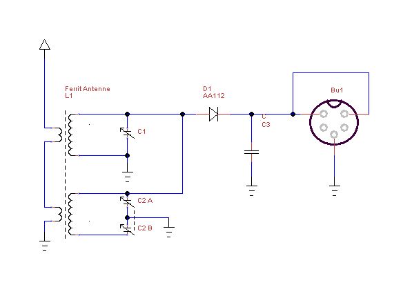
Hallo Joe,

heute habe ich mir mal Zeit für Basteleien gegönnt. Auf meinem Steckbord habe ich mir dann mal ein paar Detektorschaltungen aufgebaut. Über den Empfang mit einer dieser Schaltungen habe ich mich dann doch gewundert. Hiermit kann ich 10 MW-Sender empfangen. Die Trnnschärfe ist sehr gut (finde ich jedenfalls).
Was mich mal interessieren würde, wie viele Sender empfängt man normalerweise mit einem Detektorempfänger, mit einem 500pF Drehko und ohne Spulenwechsel?
Zu meinem Aufbau, ich habe für die zwei Spulenpaare eine Ferritantenne verwendet. Als Antenne dient meine 20m Langdrahtantenne. Für den Abgleich habe ich C1 auf maximale Empfindlichkeit eingestellt und C2 dient dann zur Sendereinstellung.

Gruss
Norbert

Datei-Anhänge
Detektor.jpg Detektor.jpg (440x)

Mime-Type: image/jpeg, 17 kB

25.11.11 09:07
Wellenreiter

nicht registriert

25.11.11 09:07
Wellenreiter

nicht registriert

Re: Detektorschaltung / Ortssenderempfang

Hallo Norbert
Guten morgen

ich empfange hier mit meinem einfachst detektor ab 21 uhr zwischen 10 und 12 verschiedenen Sender,ganz starke sender kommen aus spanien.

einen schönen Tag

Kurt

DE2KMD

P.S.
ein Traum von mir wäre mal einen detektorschaltung um KW zu empfangen,aber da hab ich die richtige schaltung noch nicht gefunden

 1 2 3 4 5
 1 2 3 4 5
Zweiweggleichrichtung   Experimentier-Detektor   Lautsprecherwiedergabe   sarganserland-walensee   Detektorschaltung   Bodenleitfähigkeit   Rückkopplungswindungen   Ferritkerndurchmesser   Sekundärempfänger   Experimentierkasten   Rahmenantennen-Detektor   detektor-mit-lautsprecherempfang   Induktivitätsmessgerät   Parallelschwingkreis   wumpus-gollum-forum   Freizeitbeschäftigungen   bearbeitet   rettet-unsere-radios   Ortssenderempfang   Zuletzt